ik zou ongeveer dit moeten zien:PeteSplit schreef op vrijdag 5 december 2025 @ 20:25:
[...]
11 Lpm x 2,5 K x 69 / 500 W = 3,8
14 Lpm x 4,3 K x 69 / 900 W = 4,6
8LPM x 5K aan 500W met COP 5.
ik zou ongeveer dit moeten zien:PeteSplit schreef op vrijdag 5 december 2025 @ 20:25:
[...]
11 Lpm x 2,5 K x 69 / 500 W = 3,8
14 Lpm x 4,3 K x 69 / 900 W = 4,6
Is dit ook goed ?walter_321 schreef op vrijdag 5 december 2025 @ 20:56:
[...]
ik zou ongeveer dit moeten zien:
8LPM x 5K aan 500W met COP 5.
LG (AWHP R32) / ESPhome (ESP32) / GoodWe 4K-DT (5kWp) / Homewizard (1 PiB) / Home Assistant (NUC)
hoe denk je dat dat kan: waterzijdig inregelen om de delta T te verhogen?PeteSplit schreef op vrijdag 5 december 2025 @ 21:36:
[...]
Is dit ook goed ?
11 Lpm x 3,6 K x 69 / 500 W = 5,5 CoP
Dan de deltaT (2,5) verhogen door de waterzijdig inregeling iets te vergroten ?
Ik denk dat dat inderdaad bij mijn afgiftesysteem makkelijker is. Ik heb radiatoren en vloerverwarming, op de radiatoren is de deltaT klein en bij de vloerverwarming heel groot, samen geven ze de retourtemperatuur. Door het afregelen van de vloerverwarming kan ik de retourtemperatuur beïnvloeden en daardoor de deltaT bij de warmtepomp. (Ik stuur wel op uitvoer)walter_321 schreef op vrijdag 5 december 2025 @ 22:02:
[...]
hoe denk je dat dat kan: waterzijdig inregelen om de delta T te verhogen?
LG (AWHP R32) / ESPhome (ESP32) / GoodWe 4K-DT (5kWp) / Homewizard (1 PiB) / Home Assistant (NUC)
dat gaat niet: ik kan met eender welke temperatuur terugkomen naar de WP; die zal in de lage vermogens steeds maar met 2,5K de temperatuur verhogen. Dat kan gewoon niet anders.PeteSplit schreef op vrijdag 5 december 2025 @ 22:42:
[...]
Ik denk dat dat inderdaad bij mijn afgiftesysteem makkelijker is. Ik heb radiatoren en vloerverwarming, op de radiatoren is de deltaT klein en bij de vloerverwarming heel groot, samen geven ze de retourtemperatuur. Door het afregelen van de vloerverwarming kan ik de retourtemperatuur beïnvloeden en daardoor de deltaT bij de warmtepomp. (Ik stuur wel op uitvoer)
:strip_exif()/f/image/YMG2xUzwQCstCImZdqmFvS4P.jpg?f=fotoalbum_large)
:strip_exif()/f/image/y4XKq2ImzFqUwj14iTRVOa5p.jpg?f=fotoalbum_large)
Die 3000W doet hij met dit weer (of eigenlijk: sinds een paar dagen de evohome er uit is) alleen bij opstarten. Even kort, circa 10 minuten. Daarna al terug naar ca 1200 een kwartier en de rest van de urenlange runs draait hij op 400W (volgens RMC en de p1 bevestigt dat). Run stopt alleen door start dhw of schema uitschakeling.walter_321 schreef op vrijdag 5 december 2025 @ 19:00:
[...]
Goed geïsoleerd huis en 3.000W elektrisch vermogen is niet echt compatibel. Of is het een huis van 500m2?
Een beetje goed geïsoleerd huis zou moeten toekomen met 30W/m2, nieuwbouw mag heel wat lager. Dan heb je nogmaal genoeg met een wartepomp de helft zo zwaar...
/f/image/iuhN3iNrcz01vBGWkc0LzVmK.png?f=fotoalbum_large)
Ik heb op beide zelfde dT, waarom zou je over de radiatoren een veel kleinere dT willen hebben?PeteSplit schreef op vrijdag 5 december 2025 @ 22:42:
[...]
Ik denk dat dat inderdaad bij mijn afgiftesysteem makkelijker is. Ik heb radiatoren en vloerverwarming, op de radiatoren is de deltaT klein en bij de vloerverwarming heel groot, samen geven ze de retourtemperatuur. Door het afregelen van de vloerverwarming kan ik de retourtemperatuur beïnvloeden en daardoor de deltaT bij de warmtepomp. (Ik stuur wel op uitvoer)
HM093MR.U44 (3.06.7a -> 3.06.9b) i.c.m. Cordivari 180l buffervat / WH27S.F5 / GW5000-DT / 14 x Suntech STP310S-20/Wfhb
Ik doe precies wat @PeteSplit onder jouw vraag heeft beschreven.tebogo schreef op vrijdag 5 december 2025 @ 19:05:
[...]
Hoe doe je dit (vanaf start 15l/min draaien) ? Bij begint hij altijd op zo'n 25 lpm, en zakt dan geleidelijk naar 9 lpm.
Bedankt!
Ja je verbruik grafiek ziet er herkenbaar uitsereal schreef op vrijdag 5 december 2025 @ 23:33:
Hoi Allemaal,
Ik ben dit topic ook al lang aan het volgen, vooral de laatste stukken met @Barbrady
Ik kom er namelijk nu achter na een jaar onze warmtepomp te hebben dat dit dezelfde gedrag toont namelijk wat eruit ziet als pendelen.
[Afbeelding]
Ze hebben bij mij een Domme thermostaat van Watts geinstalleerd en het lijkt dus alsof deze gewoon na X minuten de warmtepomp uit zet.
Ik ben al bezig geweest met experimenteren.
Ik probeer het nu zo ver te krijgen dat hij de thermostaat negeerd omdat ik denk dat dit de beste optie is voor nu.
Ik ga ook een andere installateur raadplegen. Het bedrijf dat dit voor mij had gedaan is failiet gegaan
Kan ik door de status aan te passen naar air+water de thermostaat negeren of moet ik ook echt de switch omgooien en de kabel verwijderen? Ik heb dit nog nooit gedaan. Neem aan dat ik dan de unit vanaf buiten helemaal moet uitzetten en dan verder werken aan de binnen unit.
Hieronder fotos van de huidige situatie.
Het is dus ene therma V met ingebouwde DWH en er is een buffervat.
Ik heb verder een simpel systeem met alleen maar radiatoren en geen zones en dus ook geen vloerverwarming.
Heb 1 grote Lage temperatuur radiator voor de woomkamer.
Het huis verwarmt verder prima met het pendelen maar het lijkt met nief efficient vooral na wat ik heb gelezen over het opstarten op 80% van de LG therma V.
- Therma V IWT met buffervat
- LT radiatoren en gewoon radatioren
- Geen zones
- Domme thermostaat (met relais werking?)
[Afbeelding]
[Afbeelding]
Ik ben wel benieuwd waar die filters zitten, je hebt een split toch?mamahuhu schreef op vrijdag 5 december 2025 @ 13:25:
[...]
Installateur is gekomen en vond nog twee filters in het systeem -wist ik niet-, welke ook verstopt waren. Na schoonmaken zit de flow op ruim 20lpm en probleem is niet meer opgetreden.
Ok. Ik kon het niet laten...Kip schreef op dinsdag 2 december 2025 @ 13:54:
[...]
Waarschijnlijk de beginselen om hier Doom op te draaien.
Pardon my dutch
"Omdat het kan"Kip schreef op zaterdag 6 december 2025 @ 12:05:
[...]
Ok. Ik kon het niet laten...
Dankzij de volgende blog:
https://www.veemax.be/blog/DOOM-on-spectrum-analyser/
[Afbeelding]
[YouTube: Doom on a LG Thermal V heat pump]
Hi Tom,TomHarm schreef op zaterdag 6 december 2025 @ 15:13:
@Kip would it be possible to take a llok into the code of the controller? I started in looking into the UBI but was not able to get through.
I for myself have a 14kW LG R290 wirh the current firmware, but the system is not really stable, as it overshoots a lot and does a lot of strange things. I'm wondering if it may be possible to overcome this with an adjusted "firmware"
Sorry for writing in engliah, as I'm not a native dutch speaker.
BR /Tom
Pardon my dutch
De opmerking was er vooral omdat mijn 7kW monoblock op 1.500kW 'start'; ik ging er vanuit dat je dat +/-15kW warmtepomp had: 7kW kan ermee door ;-).Barbrady schreef op zaterdag 6 december 2025 @ 09:26:
[...]
Die 3000W doet hij met dit weer (of eigenlijk: sinds een paar dagen de evohome er uit is) alleen bij opstarten. Even kort, circa 10 minuten. Daarna al terug naar ca 1200 een kwartier en de rest van de urenlange runs draait hij op 400W (volgens RMC en de p1 bevestigt dat). Run stopt alleen door start dhw of schema uitschakeling.
Dus ik neem aan dat de korte opstart vermogen niks te maken heeft met de eigenschappen van het huis. Het verbruik en instelling voor de lange run wel. Hij houdt de woning nu warm met:
...
Ik heb een 7kW split voor verwarming en dhw
Geef je radiatoren en vloerverwarming beide dezelfde temperatuur?PeteSplit schreef op vrijdag 5 december 2025 @ 22:42:
[...]
...Ik heb radiatoren en vloerverwarming, op de radiatoren is de deltaT klein en bij de vloerverwarming heel groot, samen geven ze de retourtemperatuur. Door het afregelen van de vloerverwarming kan ik de retourtemperatuur beïnvloeden en daardoor de deltaT bij de warmtepomp. (Ik stuur wel op uitvoer)
Hoe heb je dat afgeregeld? Normaal is er voor een radiator bij dezelfde aanvoertemperatuur het veel moeilijker een zelfde dT te geven want die kan minder eenvoudig zijn energie -afgeven. Tenzij je het debiet fel vermindert maar dan heb je veelal ook minder energie-afgifte omdat je minder water erdoor stuurt.tebogo schreef op zaterdag 6 december 2025 @ 09:27:
[...]
Ik heb op beide zelfde dT, waarom zou je over de radiatoren een veel kleinere dT willen hebben?
En over de vloer een veel grotere dT?
Hoe zijn we aan het meten? Met de interne sensoren van de WP? Die zijn onbruikbaar voor dit soort berekeningen. Volgens de controller is de dT hier soms zelf maar 1 of 2 graden, maar dat zegt meer over de nauwkeurigheid van de temperatuurmeting dan de actuele dT.walter_321 schreef op vrijdag 5 december 2025 @ 20:56:
[...]
ik zou ongeveer dit moeten zien:
8LPM x 5K aan 500W met COP 5.
Ik heb over de radiatoren een verschil van 2 K en over de vloerverwarming 7 K. Het retour water komt eerst bij elkaar en gaat daarna nog door het buffervat, bij de warmtepomp is het dan gemiddeld 4 K.tebogo schreef op zaterdag 6 december 2025 @ 09:27:
[...]
Ik heb op beide zelfde dT, waarom zou je over de radiatoren een veel kleinere dT willen hebben?
En over de vloer een veel grotere dT?
LG (AWHP R32) / ESPhome (ESP32) / GoodWe 4K-DT (5kWp) / Homewizard (1 PiB) / Home Assistant (NUC)
Bij mij is deltaT tijdens de nu lange runs vaak maar 1 a 2 graden. Doeltemp 25, Ta 25, Tr 23 of 24 graden.PeteSplit schreef op zaterdag 6 december 2025 @ 23:17:
[...]
Ik heb over de radiatoren een verschil van 2 K en over de vloerverwarming 7 K. Het retour water komt eerst bij elkaar en gaat daarna nog door het buffervat, bij de warmtepomp is het dan gemiddeld 4 K.
Ik wil dit verschil dus niet, maar dat zit in het karakter van het afgiftesysteem
en omdat ik een goede deltaT bij de warmtepomp heb, laat ik het maar hierbij.
En ik merk ook, dat de warmtepomp goed met deze deltaT draait.
[ Voor 10% gewijzigd door Barbrady op 07-12-2025 00:15 . Reden: Laatste alinea toegevoegd ]
De gebruiker wil weten:Barbrady schreef op zondag 7 december 2025 @ 00:03:
[...]
Bij mij is deltaT tijdens de nu lange runs vaak maar 1 a 2 graden. Doeltemp 25, Ta 25, Tr 23 of 24 graden.
Ik meet nu obv energiedata WP zelf (heb nu thinq aangesloten) een CoP van 6,0 meeste tijd.
Debiet is 15 L/min over 9 groepen, 90m2. Zal ik dan de flow nog verlagen van zowel secundaire als primaire pomp (heb parallel buffer)? Om delta t te verhogen.
Zou de WP (7kW split) het vervelend vinden om met lager debiet te draaien? Ook vanaf opstarten meteen op bijv 10 L/min?
De secundaire pomp verbruikt nu 50watt bij 15 L/min, en maakt best wat geluid. Dus als ik wat lager debiet kan draaien zou mooi zijn.
Edit: voor een delta T van 4 graden zou het debiet naar 8,5 L/min moeten gaan, als ik het uitreken met Q=m•c•dT
[ Voor 10% gewijzigd door kazemo op 07-12-2025 05:35 ]
/f/image/ydkFp7bDILiP3ZcGLPwLirH3.png?f=fotoalbum_large)
Eigenlijk draait het nu stabiel en geen gependel meer. Gaat me dan alleen om eventueel nog betere instelling voor de wp/ efficiëntie.kazemo schreef op zondag 7 december 2025 @ 04:38:
[...]
De gebruiker wil weten:
Of hij zowel de primaire pomp (warmtepomp → buffer) als de secundaire pomp (buffer → vloerverwarming) kan knijpen om het debiet te verlagen.
Het doel is om een hogere ΔT te krijgen, zodat de warmtepomp minder pendelt en het systeem stabieler of efficiënter draait.
Ja precies dat dacht ik al: er is een ondergrensof inefficiëntie (warmtepomp moet harder werken om vermogen kwijt te raken).
Ja goed punt, ik wil natuurlijk niet bij verandering buitentemperatuur ook steeds de flow aanpassen. Al met al probeer ik hem nog ietsje te verlagen en dan eerst maar tijd draaien en stooklijn bepalen.de juiste stooklijn zoeken speelt ook nog een rol wat gaat het doen als het kouder word)
Oké 👍🏻 En ik heb een geluidsisolatie schuimrubber mat om de pomp gewikkeld, scheelt al veel. Wel met wat kieren voor ventilatie. Maar wordt niet warm.Geluid secundaire pomp word denk ik wel minder in de toekomst die moet mechanisch inlopen!(lagers zijn water gesmeerd)
stooklijn bepalen en dan finetunen met AI (op 0 ) kun je plussen en minnen dan hoef je niet iedere keer naar het hoofdmenu dit kan in het gebruikersmenu.Barbrady schreef op zondag 7 december 2025 @ 10:01:
[...]
Eigenlijk draait het nu stabiel en geen gependel meer. Gaat me dan alleen om eventueel nog betere instelling voor de wp/ efficiëntie.
[...]
Ja precies dat dacht ik al: er is een ondergrens
[...]
Ja goed punt, ik wil natuurlijk niet bij verandering buitentemperatuur ook steeds de flow aanpassen. Al met al probeer ik hem nog ietsje te verlagen en dan eerst maar tijd draaien en stooklijn bepalen.
[...]
Oké 👍🏻 En ik heb een geluidsisolatie schuimrubber mat om de pomp gewikkeld, scheelt al veel. Wel met wat kieren voor ventilatie. Maar wordt niet warm.
Dank.
[ Voor 5% gewijzigd door kazemo op 07-12-2025 11:37 ]
Hoe er valt niets te regelen? je kan toch de flow per groep inregelen (string) dit moet als het idiaal is voor alle gelijk zijn(of je moet groepen hebben met dezelfde slanglengte niet meer dan 60m dit is in de praktijk vaak niet zo) liefst in slakkenhuis patroon.walter_321 schreef op vrijdag 5 december 2025 @ 23:10:
[...]
dat gaat niet: ik kan met eender welke temperatuur terugkomen naar de WP; die zal in de lage vermogens steeds maar met 2,5K de temperatuur verhogen. Dat kan gewoon niet anders.
Of ook: in laag vermogen was de retour temperatuur 25 graden. Als ik de WP 1 uur uitlaat en de waterpomp laat lopen zakt de temperatuur van het water na 1 uur, met 1 graad. Om maar te zeggen: er valt aan de afgifte zijde niets te regelen om de temperatuur te doen dalen.
Of ook: de vloer beneden is 24ton beton... Dat laat zich niet echt regelen... ;-).
[ Voor 3% gewijzigd door kazemo op 07-12-2025 12:40 ]
![]() | ![]() |
tja, wat hier stond heb ik al lang niet meer...
Ik vind je verbruiksgrafiek er helemaal niet zo verkeerd uit zien, 3 mooi lange runs per dag. Dat beetje golvende patroon is denk ik geen pendelen. Ik begreep van @PeteSplit dat dit te maken heeft met zogenaamde “oilcycles” waarbij de wp regelmatig even wat harder gaat draaien ivm smering. (Correct me if I’m wrong).Markje90 schreef op zondag 7 december 2025 @ 08:31:
Goeie morgen,
Ik heb een vraagje over de buitenunit.
Begin november draaide de warmtepomp heel erg rustig en lekker constant zelfde verbruik (340 watt met uitschieters naar 450 watt)
Heb niks veranderd in de instellingen (alleen de buiten temperatuur is iets verder gezakt maar geen wereld verschillen en de andere foto laat totaal ander beeld zien wat je eigenlijk niet wil en nee het zijn geen ontdooiingen want dan moet er bij mij er blauwe lijn komen.
Weet iemand hoe je die constante lijn ka krijgen met instellingen te wijzigen. (Grotere hysteresse misschien of juist niet? Wil niet dat de buitenunit gaat pandelen.
[Afbeelding]
[Afbeelding]
via de WP sensoren, de temperatuur sensoren op de ingang van de vloerverwarming en op de energiemeter op de ingang van de vloerverwarming.Oilman schreef op zaterdag 6 december 2025 @ 22:02:
[...]
Hoe zijn we aan het meten? Met de interne sensoren van de WP? Die zijn onbruikbaar voor dit soort berekeningen. Volgens de controller is de dT hier soms zelf maar 1 of 2 graden, maar dat zegt meer over de nauwkeurigheid van de temperatuurmeting dan de actuele dT.
walter_321 schreef op dinsdag 2 december 2025 @ 20:37:
edit: energiemeter is een Engelmann / Elster SensoStar 2
ik kan het debiet regelen per kring (of juister de toegang smoren tot een kring).kazemo schreef op zondag 7 december 2025 @ 12:05:
[...]
Hoe er valt niets te regelen? je kan toch de flow per groep inregelen (string) dit moet als het idiaal is voor alle gelijk zijn(of je moet groepen hebben met dezelfde slanglengte niet meer dan 60m dit is in de praktijk vaak niet zo) liefst in slakkenhuis patroon.
Dan moet je in het legplan kijken als je dat hebt?
Die delta T bij de WP is veel te laag voor een efficiënte werking.Barbrady schreef op zondag 7 december 2025 @ 00:03:
[...]
Bij mij is deltaT tijdens de nu lange runs vaak maar 1 a 2 graden. Doeltemp 25, Ta 25, Tr 23 of 24 graden.
Je kan ofwel het maximum debiet van de waterpomp verlagen, dan wel de pomp periodiek laten werken (bv 1 minuut aan/4 minuten uit).RoelsRules schreef op zondag 7 december 2025 @ 13:40:
Ben bezig om het e verbruik van het huis (drastisch) naar beneden te proberen brengen. Zitten nu op een continue verbruik van +-800 watt en vermoed dat de WP hier een boosdoener is. Heb wat getest door zaken uit te schakelen en de wp is zeker goed voor 2 a 300 watt. En dat is als hij niets hoeft te doen...! We hebben de verwarming nog niet aan gehad (gebruiken de houthaard als het koud is) en eigenlijk hoeft de wp dus alleen maar dhw te verwarmen. Als dat voorkomt zie je het ook goed op het verbruik en is prima.
Nu zit ik naar het scherm te kijken en zie dus dat de pomp aan staat. En dat er flow is. Maar waarheen is me onduidelijk.... Heb de beide vloerverwarming verdelers net gecontroleerd en daar voel ik geen warmte.
Is dit normaal? Is dit aan te passen? Kan ik hier iets qua e verbruik mee?
Thx weer..
[Afbeelding] [Afbeelding]
Hmm, waar heb je dit geleerd? Of je nou 25/23 of 28/23 draait maakt voor de condensatietemperatuur niet uit. Voor de persdruk wel.walter_321 schreef op zondag 7 december 2025 @ 14:29:
[...]het water gaat er te snel door om 'warmte op te nemen'.
Het ik-wil-een-warmtepomp FAQ topic- '23 MG5, douchen met wtw en Auer Edel Eau, verwarming met Vaillant Arotherm Plus.
LG (AWHP R32) / ESPhome (ESP32) / GoodWe 4K-DT (5kWp) / Homewizard (1 PiB) / Home Assistant (NUC)
De temperaturen links onder zijn gelijk, de warmtepomp verwarmt dan niet.RoelsRules schreef op zondag 7 december 2025 @ 13:40:
Ben bezig om het e verbruik van het huis (drastisch) naar beneden te proberen brengen. Zitten nu op een continue verbruik van +-800 watt en vermoed dat de WP hier een boosdoener is. Heb wat getest door zaken uit te schakelen en de wp is zeker goed voor 2 a 300 watt. En dat is als hij niets hoeft te doen...! We hebben de verwarming nog niet aan gehad (gebruiken de houthaard als het koud is) en eigenlijk hoeft de wp dus alleen maar dhw te verwarmen. Als dat voorkomt zie je het ook goed op het verbruik en is prima.
Nu zit ik naar het scherm te kijken en zie dus dat de pomp aan staat. En dat er flow is. Maar waarheen is me onduidelijk.... Heb de beide vloerverwarming verdelers net gecontroleerd en daar voel ik geen warmte.
Is dit normaal? Is dit aan te passen? Kan ik hier iets qua e verbruik mee?
Thx weer..
[ Voor 7% gewijzigd door PeteSplit op 07-12-2025 15:29 ]
LG (AWHP R32) / ESPhome (ESP32) / GoodWe 4K-DT (5kWp) / Homewizard (1 PiB) / Home Assistant (NUC)
Nee dit is echt onzin. Het water gaat nooit "te snel" doorde warmtewisselaar. Ook al stroomt het heel snel, er is toch altijd massa om warmte aan af te geven? De warmtewisselaar werkt alleen maar steeds efficiënter bij hogere stroomsnelheid.walter_321 schreef op zondag 7 december 2025 @ 14:29:
[...]
Die delta T bij de WP is veel te laag voor een efficiënte werking.
Aan waterkant komt er 23°C in en 25.°C. Het effect daarvan is dat het koelgas uit de compressor niet genoeg daalt in temperatuur (bv nog 40°C); het water gaat er te snel door om 'warmte op te nemen'.
neen dat is niet zo: de 'andere' kant moet zijn energie kunnen overdragen. En daar is gewoon een limiet aan. Eens de snelheid te groot kan de andere kant dat niet.mdvmine schreef op zondag 7 december 2025 @ 15:43:
[...]
Nee dit is echt onzin. Het water gaat nooit "te snel" doorde warmtewisselaar. Ook al stroomt het heel snel, er is toch altijd massa om warmte aan af te geven? De warmtewisselaar werkt alleen maar steeds efficiënter bij hogere stroomsnelheid.
Het enige is wel, die hoge stroomsnelheid kost veel (water)pompenergie dus er is ergens een compromis tussen pompverbruik en rendementswinst in je warmtewisselaar.
Ik weet niet of je het ook gelezen hebt, op een warmtepomp topic stond een buitenlandse studie over de stroming van water en het effect op de warmte afgifte.mdvmine schreef op zondag 7 december 2025 @ 15:43:
[...]
Nee dit is echt onzin. Het water gaat nooit "te snel" doorde warmtewisselaar. Ook al stroomt het heel snel, er is toch altijd massa om warmte aan af te geven? De warmtewisselaar werkt alleen maar steeds efficiënter bij hogere stroomsnelheid.
Het enige is wel, die hoge stroomsnelheid kost veel (water)pompenergie dus er is ergens een compromis tussen pompverbruik en rendementswinst in je warmtewisselaar.
LG (AWHP R32) / ESPhome (ESP32) / GoodWe 4K-DT (5kWp) / Homewizard (1 PiB) / Home Assistant (NUC)
Die 20l/min is zowat een minimum dat moet kunnen. Is het zelfs niet iets meer? Ik dacht dat de 7kW R290 monoblock 24L/min vraagt (die ook wel eens bijna 10kW wil produceren als de temperaturen dat toelaten).Barbrady schreef op zondag 7 december 2025 @ 16:35:
Hmm beetje tegenstrijdige adviezen nu over debieten en delta T 😊
Ik zit met 15 L/min al stuk lager dan de “advies/ default” debiet die LG in installatie handleiding heeft staan voor 7kW split: 20 L/min. Dit komt ook overeen met de vuistregel van 3L/min per kW vermogen van de wp. 7x3 =21. (Vuistregel vond ik op google). Alleen gaat dat uit van een aan/uit situatie. Deze WP moduleert natuurlijk, dus in praktijk vrijwel nooit max vermogen (behalve bij erge kou?), ik zie vooral nu waarden rond de 400/500 watt en bij start 1000watt. Dus dan kom
Ik met die vuistregel op zeg 3 x1 kW =3 L/min
Dat zou dan voldoende zijn voor het kunnen overdragen van warmte uit koelmiddel naar watercircuit? Maar dat zit natuurlijk ruim onder het limiet van de wp zelf, die geeft 11 L/min aan begrijp ik uit eerdere reacties.
Ik handleiding staat: te laag debiet kan tot overbelasting leiden van de wp en die ch14 storing. Dus wil niet op de grens gaan zitten van wat voor de machine acceptabel is. Dan liever lagere delta T.
Maar ietsje lager dan die 15 L/min en hoger dan 11 L/min wil ik nog wel gaan testen, kijken wat effect ervan is.
Door alles met dynamische kranen waterzijdig in te regelen. Elke radiator krijgt dezelfde aanvoer temperatuur, en door goed inregelen, kun je ook overal dezelfde retour temperatuur krijgen. Dat geeft een heel stabiel systeem.walter_321 schreef op zaterdag 6 december 2025 @ 21:07:
[...]
Hoe heb je dat afgeregeld? Normaal is er voor een radiator bij dezelfde aanvoertemperatuur het veel moeilijker een zelfde dT te geven want die kan minder eenvoudig zijn energie -afgeven. Tenzij je het debiet fel vermindert maar dan heb je veelal ook minder energie-afgifte omdat je minder water erdoor stuurt.
HM093MR.U44 (3.06.7a -> 3.06.9b) i.c.m. Cordivari 180l buffervat / WH27S.F5 / GW5000-DT / 14 x Suntech STP310S-20/Wfhb
Ik heb nu een delta T van ongeveer 2 graden, bij debiet 15L/min. Als ik debiet verhoog naar 20, dan wordt de deltaT toch nog lager ipv richting 5 graden?walter_321 schreef op zondag 7 december 2025 @ 17:23:
[...]
Die 20l/min is zowat een minimum dat moet kunnen. Is het zelfs niet iets meer? Ik dacht dat de 7kW R290 monoblock 24L/min vraagt (die ook wel eens bijna 10kW wil produceren als de temperaturen dat toelaten).
20L/min, 5 °C verschil tussen in- en uitlaat, is net 7kW.
Dat is wat LG denkt dat zinvol. LG denkt niet dat het 40l/min moet zijn bij 2,5°C verschil.
Zet je warmtepomp op 'optimaal' en de wp zal het debiet bij temperaturen onder 40°C zo houden dat het verschil 5°C is.
Jij kan het namelijk eens testen. Momenteel dat het wat warmer is en je woning met een 2kW toekomt. Zet het debiet 'vast' op 20L/min (en vermoedelijk ongeveer 2K) en kijk of het efficiënter is dan te werken aan 5°C verschil (en eventueel trek je nog eens het extra verbruik van de waterpomp eraf -20W?
En moest je gastemperaturen kunnnen uitlezen...
Oke, ik ben nu (7-12 16:08) van "optimal flow" naar "Fixed flow rate" gegaan met en de flowrate ingesteld op 14 l/m.tebogo schreef op vrijdag 5 december 2025 @ 20:00:
[...]
Nu je het zegt, wist ik het ergens. Ik ga er komende week eens even naar kijken. Al vind ik zelfs nu met een iets hogere secundaire pompsnelheid die redelijk constant is t.o.v. de primaire die altijd hoog begint en dan zakt tot iets onder de secundaire pompsnelheid.
[Afbeelding]
[Afbeelding]
Bedankt!
HM093MR.U44 (3.06.7a -> 3.06.9b) i.c.m. Cordivari 180l buffervat / WH27S.F5 / GW5000-DT / 14 x Suntech STP310S-20/Wfhb
De waterpomp van de LG kan niet een zo grote snelheid halen dat dit een issue wordt. Bij de LG is het gewoon zo, dat een hogere watersnelheid een betere energie overdracht geeft. Het ligt natuurlijk volledig aan je afgifte systeem of je de maximum snelheid wilt gebruiken. Ook zal in een groot deel van het jaar deze maximale snelheid er alleen maar voor zal zorgen dat de energie voor de waterpomp een te hoge bijdrage zal zijn in het totale energie verbruik. Maar als je daarmee kunt zorgen voor bijvoorbeeld een iets kortere run (3 uur ipv 4 uur) dan zou het toch zelfs effecienter kunnen zijn.walter_321 schreef op zondag 7 december 2025 @ 16:24:
[...]
neen dat is niet zo: de 'andere' kant moet zijn energie kunnen overdragen. En daar is gewoon een limiet aan. Eens de snelheid te groot kan de andere kant dat niet.
LG-HM071MR-U44 / SWW Hewalex PCWU 3.0 / PV SMA + Jinko 14 kWp / Kia e-Niro
Wat voor snelheid in m/s is hier voor nodig?walter_321 schreef op zondag 7 december 2025 @ 16:24:
[...]
neen dat is niet zo: de 'andere' kant moet zijn energie kunnen overdragen. En daar is gewoon een limiet aan. Eens de snelheid te groot kan de andere kant dat niet.
Heb ik niet gezien, heb je een link?PeteSplit schreef op zondag 7 december 2025 @ 16:32:
[...]
Ik weet niet of je het ook gelezen hebt, op een warmtepomp topic stond een buitenlandse studie over de stroming van water en het effect op de warmte afgifte.
Uit het onderzoek bleek, dat bij een hoge stroomsnelheid, op een bepaald moment de warmte afgifte ging afnemen, door een soort van verlies van contact tussen de wand ...
Ik kan zo snel het bericht niet vinden in tweakers, dit heb ik in Google gevonden:
LG (AWHP R32) / ESPhome (ESP32) / GoodWe 4K-DT (5kWp) / Homewizard (1 PiB) / Home Assistant (NUC)
/f/image/3XQ5XHihOHZbCvbbNuPN77kM.png?f=fotoalbum_large)
die 0,5m/s gaat over de leidingen. In de radiator is dat een veel lagere snelheid lijkt mePeteSplit schreef op zondag 7 december 2025 @ 20:48:
[...]
Ik kan zo snel het bericht niet vinden in tweakers, dit heb ik in Google gevonden:
Een te hoge stroomsnelheid in verwarmingsleidingen kan leiden tot minder efficiënte warmteafgifte door verminderde warmteoverdracht, een fenomeen dat in onderzoek wordt bevestigd: als water te snel door een leiding stroomt, heeft het minder tijd om zijn warmte af te geven aan de omgeving of het afgiftepunt (zoals een radiator) voordat het naar de volgende sectie stroomt, wat resulteert in een lager temperatuurverschil en dus lagere warmteoverdracht per meter leiding, vaak leidend tot geluidsoverlast en erosie.
Waarom dit gebeurt:
Verstoorde Grenslaag: Bij een lage stroomsnelheid vormt zich een relatief dikke, isolerende waterlaag (grenswaterlaag) dicht bij de leidingwand. Bij een te hoge snelheid wordt deze laag verstoord en vermengd met de rest van het water, wat leidt tot een betere convectie, maar als de snelheid extreem hoog is, wordt de leidingwand minder effectief verwarmd en is de totale warmteoverdracht per volume-eenheid lager, volgens de principes van warmteoverdracht.
Verminderde Contacttijd: Te snel stromend water heeft minder contacttijd met de koude(re) omgeving of de radiator, waardoor er minder warmte kan worden afgegeven.
Erosie en Geluid: Hoge snelheden veroorzaken ook geluidsoverlast ("fluiten") en verhogen het risico op erosie van de leidingwand, wat de levensduur verkort, een probleem dat vaak wordt benadruk, zelfs in meer algemene leidingdimensioneringsrichtlijnen.
Onderzoek en Richtlijnen:
Hoewel directe link naar een specifiek Engels onderzoek ontbreekt in de resultaten, wordt dit effect beschreven in HVAC-principes: de stroomsnelheid moet een optimale balans hebben – niet te laag (slecht voor convectie) en niet te hoog (verlies van efficiëntie, geluid).
Standaarden voor stroomsnelheden in verwarmingssystemen houden hier rekening mee (bijvoorbeeld 0,5 m/s bij radiatoren).
Samengevat: Een te hoge stroomsnelheid vermindert de warmteoverdracht door minder efficiënte interactie tussen het water en de leidingwand/omgeving, ondanks de turbulente stroming.
5670PV op OzOOO, 5640PV op WnWWW, 3150PV op muur op ZZZW, vloerisolatie, HR++,dakisolatie, PANA 9Jmonoblock WP, Ioniq EV 2017
:strip_exif()/f/image/ln8KtfhbP0BtBZPkbafz1jW8.jpg?f=fotoalbum_large)
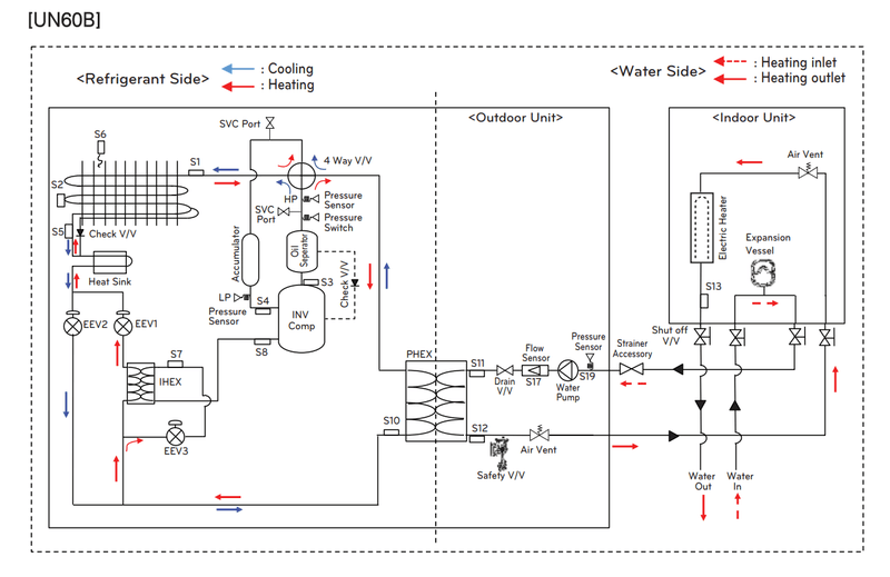
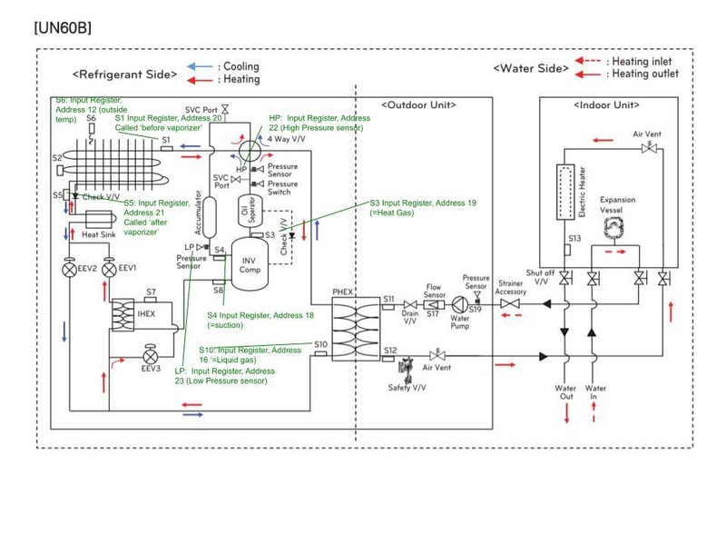
| Refrigerant side | S1 | Outdoor-HEX gas temp. sensor | Input Register, Address 20 | Called ‘before vaporizer’, check correctness |
| S2 | Outdoor-HEX middle temp. sensor | |||
| S3 | Compressor discharge temp. sensor | Input Register, Address 19 | (=Heat Gas??) | |
| S4 | Compressor suction pipe temp. sensor | Input Register, Address 18 | ||
| S5 | Outdoor-HEX temp. sensor | Input Register, Address 21 | Called ‘after vaporizer’, seems same as Address 20 → possible error | |
| S6 | Outdoor air temp. sensor | Input Register, Address 12 | ||
| S7 | Compressor-injection pipe IN temp. sensor | |||
| S8 | Compressor-injection pipe OUT temp. sensor | |||
| S10 | PHEX liquid temp. sensor | Input Register, Address 16 | Check correctness | |
| LP / HP | Low & High pressure sensors | LP: Input Register, Address 23 HP: Input Register, Address 22 | ||
| Water side | S11 | Inlet water temp. sensor | Input Register, Address 2 | |
| S12 | Outlet water temp. sensor | Input Register, Address 3 | ||
| S13 | Electric backup heater outlet temp. sensor | |||
| S17 | Flow sensor | Input Register, Address 8 | ||
| S19 | Water pressure sensor | Input Register, Address 13 |
Dan moet het toevallig wel zo zijn dat je overal net die temperatuur wil die met die instelling overeen komt.tebogo schreef op zondag 7 december 2025 @ 17:32:
[...]
Door alles met dynamische kranen waterzijdig in te regelen. Elke radiator krijgt dezelfde aanvoer temperatuur, en door goed inregelen, kun je ook overal dezelfde retour temperatuur krijgen. Dat geeft een heel stabiel systeem.
Dit begrijp ik niet helemaal, wat bedoel je? Kun je dat uitleggen? Bedankt!walter_321 schreef op zondag 7 december 2025 @ 22:54:
[...]
Dan moet het toevallig wel zo zijn dat je overal net die temperatuur wil die met die instelling overeen komt.
HM093MR.U44 (3.06.7a -> 3.06.9b) i.c.m. Cordivari 180l buffervat / WH27S.F5 / GW5000-DT / 14 x Suntech STP310S-20/Wfhb
Ik zal deze even bijvullen had ik idd niet gezien.PeteSplit schreef op zondag 7 december 2025 @ 15:09:
@RoelsRules @sereal
Even kort een opmerking over de waterdruk die ik op de foto zie.
De waterdruk bij een LG warmtepomp moet liggen tussen de 2,0 en 2,5 bar op het scherm van de bediening (de remote control RMC)
[Afbeelding]
Ik heb de hysterese idd al aangepast. Draait nu 1 keer per 30 min en een marge van 4 graden. Maar js zoals je meld heeft het weinig zin als de thermostaat hem uit zetBarbrady schreef op zaterdag 6 december 2025 @ 09:31:
[...]
Ik doe precies wat @PeteSplit onder jouw vraag heeft beschreven.
Mijn secundaire pomp staat nu op 15L/ min ingesteld.
Daarom de WP ingesteld op vast debiet met 15 L/m én bij pompcapaciteit het percentage gekozen wat daar dichtbij zit. Kwam bij mij uit op 50% geloof ik. Ik zie hem nu bij start op rond 16 starten en dan naar 15 gaan.
[ Voor 19% gewijzigd door sereal op 08-12-2025 12:28 ]
Ik weet niet of je garantie gekregen hebt na de installatie ? Vaak is het zo, als je de installatie veranderd, dat de garantie komt te vervallen.daapiedo schreef op maandag 8 december 2025 @ 11:33:
Bij mij is het systeem (circa 140m2 vloerverwarming, per ruimte gestuurde verdeler icm 12 KW R290) door de installateur voorzien van een parallelle buffer. Volgens mij geheel volgens voorschriften van LG.
Heeft iemand enig idee hoeveel efficiëntievoordeel ik kan behalen door de buffer in serie te laten installeren?
LG (AWHP R32) / ESPhome (ESP32) / GoodWe 4K-DT (5kWp) / Homewizard (1 PiB) / Home Assistant (NUC)
Je kunt het LG scherm verplaatsen naar de woonkamer, er is een verlengkabel te koop van 9 meter met de juiste stekkers, als je op < lucht+water > wil blijven verwarmen.sereal schreef op maandag 8 december 2025 @ 12:23:
Voor mijn gevoel is het beste om de WP te koppelen aan een externe temperatuur meter die in de woonkamer wordt geplaatst en dan alles te regelen via de WP?
Zijn er nog voordelen van een thermostaat gebruiken naast het handmatig kunnen bedienen hiervan?
Ik heb al de lg app en kan dus de temperatuur zo instellen.
Van wat ik lees lijken er alleen maar nadelen te zijn met alle combinaties .
Mijn lg zit in een aparte ruimte naast de woonkamer die kleine hokje wordt dus heel snel warm. Daarom toch het idee om de temperatuur van de woonkamer te gebruiken
LG (AWHP R32) / ESPhome (ESP32) / GoodWe 4K-DT (5kWp) / Homewizard (1 PiB) / Home Assistant (NUC)
Ik heb inderdaad garantie na installatie. Dit hoeft toch niet te vervallen als de buffer in serie wordt gezet.PeteSplit schreef op maandag 8 december 2025 @ 13:13:
[...]
Ik weet niet of je garantie gekregen hebt na de installatie ? Vaak is het zo, als je de installatie veranderd, dat de garantie komt te vervallen.
Als je een geregeld systeem hebt, is een parallel buffer noodzakelijk voor een goede werking (de buffer is als kortsluiting nodig, als de regeling alles dicht kan zetten, het systeem is dan hydraulisch neutraal) .
Dus het buffervat verwijderen is efficiënter, als je geen na regeling hebt en het kan ivm garantie.
Als je voldoende volume in je afgiftesysteem hebt, heb je helemaal geen buffervat nodig.daapiedo schreef op maandag 8 december 2025 @ 13:30:
[...]
Ik heb inderdaad garantie na installatie. Dit hoeft toch niet te vervallen als de buffer in serie wordt gezet.
Ik lees dat buffer in serie tussen 5 en 10% beter functioneert dan buffer in parallel. Ik vraag me af of het laten wijzigen van het syteem voldoende oplevert gezien de kosten
LG (AWHP R32) / ESPhome (ESP32) / GoodWe 4K-DT (5kWp) / Homewizard (1 PiB) / Home Assistant (NUC)
Gewoon kabeltje leggen 3aders 3x0,8mm2 naar woonkamer daar RMC hangen (kabel liefst niet langer dan 20m)sereal schreef op maandag 8 december 2025 @ 12:23:
[...]
Ik zal deze even bijvullen had ik idd niet gezien.
Verwacht niet dat dit het "pendelen" zal fixen maar kan alleen maar positief zijn.
Hopelijk hoor ik iets van het nieuwe bedrijf die ik heb benaderd.
Voor mijn gevoel is het beste om de WP te koppelen aan een externe temperatuur meter die in de woonkamer wordt geplaatst en dan alles te regelen via de WP?
Zijn er nog voordelen van een thermostaat gebruiken naast het handmatig kunnen bedienen hiervan?
Ik heb al de lg app en kan dus de temperatuur zo instellen.
Van wat ik lees lijken er alleen maar nadelen te zijn met alle combinaties .
Mijn lg zit in een aparte ruimte naast de woonkamer die kleine hokje wordt dus heel snel warm. Daarom toch het idee om de temperatuur van de woonkamer te gebruiken
[...]
Ik heb de hysterese idd al aangepast. Draait nu 1 keer per 30 min en een marge van 4 graden. Maar js zoals je meld heeft het weinig zin als de thermostaat hem uit zet
[ Voor 9% gewijzigd door kazemo op 08-12-2025 14:53 ]
direct voordeel is je hebt geen 2e pomp nodig dus ook geen stroomkosten ik schat +- 150kwh op jaarbasisPeteSplit schreef op maandag 8 december 2025 @ 13:13:
[...]
Ik weet niet of je garantie gekregen hebt na de installatie ? Vaak is het zo, als je de installatie veranderd, dat de garantie komt te vervallen.
Als je een geregeld systeem hebt, is een parallel buffer noodzakelijk voor een goede werking (de buffer is als kortsluiting nodig, als de regeling alles dicht kan zetten, het systeem is dan hydraulisch neutraal) .
Dus het buffervat verwijderen is efficiënter, als je geen na regeling hebt en het kan ivm garantie.
[ Voor 3% gewijzigd door kazemo op 08-12-2025 14:29 ]
Dat zal ook wel die 5 - 10% zijn , inclusief het verschil van een waterpomp.kazemo schreef op maandag 8 december 2025 @ 14:25:
[...]
direct voordeel is je hebt geen 2e pomp nodig dus ook geen stroomkosten ik schat +- 150kwh op jaarbasis
[ Voor 4% gewijzigd door PeteSplit op 08-12-2025 14:32 ]
LG (AWHP R32) / ESPhome (ESP32) / GoodWe 4K-DT (5kWp) / Homewizard (1 PiB) / Home Assistant (NUC)
Zou best kunnen ik heb nooit een 2epomp gehad het was maar een schattingPeteSplit schreef op maandag 8 december 2025 @ 14:30:
[...]
Dat zal ook wel die 5 - 10% zijn , inclusief het verschil van een waterpomp.
150 kWh is een behoorlijke pomp , of 17 W als deze altijd aan staat.
Maar als ik verwarm 100 hele dagen met 22 W zou dat 53 kWh zijn.
ja stilstands verliezen ook, buffervat geeft warmte af waar het ws niet nodig is (vermenging is juist de bedoeling ervan daarom is het moeilijk met inregelen)......ik heb het zelf overigens niet zo,ik heb een klein serievat...parallel buffervat heb ik geen ervaring mee!daapiedo schreef op maandag 8 december 2025 @ 14:36:
Volgens mij zit het verlies veel meer op dat je warmte niet direct de vloer in gaat. Je WP verwarmt het buffer. Van de buffer moet het weer je vloer in via externe pomp. Daarnaast heb je bij opstarten van de warmtepomp ivm behoorlijke l/min die dat oplevert behoorlijke kans op vermenging van het water in het buffervat
[ Voor 8% gewijzigd door kazemo op 08-12-2025 14:44 ]
Hoezo is vermenging de bedoeling?kazemo schreef op maandag 8 december 2025 @ 14:42:
[...]
ja stilstands verliezen ook, buffervat geeft warmte af waar het ws niet nodig is (vermenging is juist de bedoeling ervan daarom is het moeilijk met inregelen)......ik heb het zelf overigens niet zo,ik heb een klein serievat...parallel buffervat heb ik geen ervaring mee!
Ja dat is mijn idee ook daarom heb ik ook niet zo!....maar daar zijn de meningen over verdeeld in dit forum ik heb er eigenlijk genoeg discussie over gevoerd (daar ben ik mee gestopt)daapiedo schreef op maandag 8 december 2025 @ 14:53:
[...]
Hoezo is vermenging de bedoeling?
Naar mijn idee moet retourwater van de vloerverwarming zoveel mogelijk terug naar de warmtepomp.
Het idee is om al het warme aanvoer water zoveel mogelijk het afgiftecircuit in te krijgen.daapiedo schreef op maandag 8 december 2025 @ 14:53:
[...]
Hoezo is vermenging de bedoeling?
Naar mijn idee moet retourwater van de vloerverwarming zoveel mogelijk terug naar de warmtepomp.
Je zet de WP dan natuurlijk niet op < optimaal debiet > maar op < vast debiet > zodat het water het afgiftecircuit in blijft gaan. Bij de opstart houd je dan ook de pomp snelheid hetzelfde.Volgens mij zit het verlies veel meer op dat je warmte niet direct de vloer in gaat. Je WP verwarmt het buffer. Van de buffer moet het weer je vloer in via externe pomp. Daarnaast heb je bij opstarten van de warmtepomp ivm behoorlijke l/min die dat oplevert behoorlijke kans op vermenging van het water in het buffervat
[ Voor 34% gewijzigd door PeteSplit op 08-12-2025 15:37 ]
LG (AWHP R32) / ESPhome (ESP32) / GoodWe 4K-DT (5kWp) / Homewizard (1 PiB) / Home Assistant (NUC)
Inmiddels het standaard root wachtwoord kunnen kraken:Kip schreef op vrijdag 5 december 2025 @ 10:13:
code:
1 2 3 4 am335x-evm login: root Password: root@am335x-evm:~# id uid=0(root) gid=0(root) groups=0(root)
Pardon my dutch
Held!Kip schreef op maandag 8 december 2025 @ 15:44:
[...]
Inmiddels het standaard root wachtwoord kunnen kraken:
rmc_rs3
Als iemand weet welke connector dit is:
https://www.reddit.com/r/...4/what_connector_is_this/
Dan kan je zonder solderen inloggen op de controller.
LG Therma V Monobloc 12KW U34. | 24 zonnepanelen x 380WP | Gasloos | Unifi
Doezel schreef op maandag 8 december 2025 @ 16:02:
Afgelopen nacht ging mijn 12KW monoblock ineens in een error stand. ER05 gaf ie aan vlak nadat de SWW run zou draaien (want de goedkoopste prijs op dat moment).
Dat is een paar weken geleden als eens eerder gebeurt maar toen volstond het even uitzetten van de warmtepomp en hem na een minuutje weer aan zetten.
Volgens LG is de CH05 melding het volgende:
Bad communication between outdoor unit and indoor unit
via de (online/confidential?) service manual kwam ik op een mooie flowchart uit op pagina 82.
En de pagina erna gaf aan welk draadje (ja, het is maar één draadje) dat de communicatie verzorgt tussen de indoor en de outdoor PCB (die bij deze Warmtepomp naast elkaar buiten zitten).
Er was verder niets geks te zien. Maar toen ik de WP even uitzette, dat draadje loshaalde, de contacten even goed schoongemaakt te hebben en alles weer gemonteerd te hebben, was het issue opgelost! We warmen en douchen weer vrolijk verder!
https://www.irishellas.co...l_MFL68682007_GM_1217.pdf
:strip_exif()/f/image/iCYf4xyqiUcbR8rKbrD01VEj.jpg?f=fotoalbum_large)
[ Voor 21% gewijzigd door kazemo op 08-12-2025 18:00 ]
Welke waarde kan ik het beste aanhouden voor het vaste debiet?PeteSplit schreef op maandag 8 december 2025 @ 15:27:
[...]
Het idee is om al het warme aanvoer water zoveel mogelijk het afgiftecircuit in te krijgen.
Als je een tweede pomp hebt moet deze gelijk of sneller staan dan de WP-waterpomp.
Omdat gelijk heel moeilijk te realiseren is, zet je de pomp iets aan de snellere kant.
Al het warme water gaat het afgiftecircuit in en dan met een klein beetje retour water erbij.
De buffer vult zich met retourwater en de WP krijgt alleen retourwater waarop deze goed kan reageren.
[...]
Je zet de WP dan natuurlijk niet op < optimaal debiet > maar op < vast debiet > zodat het water het afgiftecircuit in blijft gaan. Bij de opstart houd je dan ook de pomp snelheid hetzelfde.
(het buffervat heeft dan altijd de retourwater temperatuur).
Alleen bij een defrost heb dan nog dat de WP-waterpomp naar 100% gaat en daarmee voornamelijk het buffervat water gebruikt (en ook bij < antivries > gaat de pomp naar 100%)
Je hebt vloerverwarming met verdelers. Hoeveel groepen heb je op de grootste verdeler ?daapiedo schreef op maandag 8 december 2025 @ 16:18:
[...]
Welke waarde kan ik het beste aanhouden voor het vaste debiet?
LG (AWHP R32) / ESPhome (ESP32) / GoodWe 4K-DT (5kWp) / Homewizard (1 PiB) / Home Assistant (NUC)
1 verdeler met 13 groepenPeteSplit schreef op maandag 8 december 2025 @ 16:43:
[...]
Je hebt vloerverwarming met verdelers. Hoeveel groepen heb je op de grootste verdeler ?
Er wordt een vuistregel gebruikt door installateurs, dat is 3x het vermogen 12 kW = 36 Lpm
LG (AWHP R32) / ESPhome (ESP32) / GoodWe 4K-DT (5kWp) / Homewizard (1 PiB) / Home Assistant (NUC)
Bedankt. Ik ga er eens mee aan de slag. Alleen nog even uitvogelen hoe ik de externe pomp (DAB Evosta 2) rondom de 35Lpm kan krijgenPeteSplit schreef op maandag 8 december 2025 @ 16:53:
[...]
Er wordt een vuistregel gebruikt door installateurs, dat is 3x het vermogen 12 kW = 36 Lpm
Je hebt 13 groepen, voor vloerverwarming 2 - 3 Lpm per groep = 26 - 39 Lpm
Lijkt mij een debiet van rond de 35 Lpm een goed begin.
WP-waterpomp
Waterstroom controle vaste stroomsnelheid
- pompcapaciteit 65 %
- vaste stroomsnelheid 35 Ltr/min
- vaste delta Temp 5 graden C
Externe pomp Δ P-C 35 Lpm = 2,1 m3/uur
Geldt dit trouwens ook als er doorgaans maar 9 of 10 groepen open staan?PeteSplit schreef op maandag 8 december 2025 @ 16:53:
[...]
Er wordt een vuistregel gebruikt door installateurs, dat is 3x het vermogen 12 kW = 36 Lpm
Je hebt 13 groepen, voor vloerverwarming 2 - 3 Lpm per groep = 26 - 39 Lpm
Lijkt mij een debiet van rond de 35 Lpm een goed begin.
WP-waterpomp
Waterstroom controle vaste stroomsnelheid
- pompcapaciteit 65 %
- vaste stroomsnelheid 35 Ltr/min
- vaste delta Temp 5 graden C
Externe pomp Δ P-C 35 Lpm = 2,1 m3/uur
Ja eigenlijk wel, want ze zitten er toch niet voor niets, staan ze echt helemaal niet / nooit open ?daapiedo schreef op maandag 8 december 2025 @ 17:10:
[...]
Geldt dit trouwens ook als er doorgaans maar 9 of 10 groepen open staan?
[ Voor 4% gewijzigd door PeteSplit op 08-12-2025 17:20 ]
LG (AWHP R32) / ESPhome (ESP32) / GoodWe 4K-DT (5kWp) / Homewizard (1 PiB) / Home Assistant (NUC)
Het gaat om een oud slecht geïsoleerd huis met een behoorlijk vloeroppervlak. We kiezen er dus bewust voor om bepaalde gedeelten van het huis in de winter niet of nauwelijks te verwarmen. In de praktijk is dit met name de eetkamer. Die heeft 3 groepen en die staan de hele winter dicht.. In voor en najaar worden alle ruimten, voor zover nodig, verwarmdPeteSplit schreef op maandag 8 december 2025 @ 17:13:
[...]
Ja eigenlijk wel, want ze zitten er toch niet voor niets, staan ze echt helemaal niet / nooit open ?
De pomp DAB heeft maar drie standen, stand 2 is meestal de beste, misschien is te achterhalen welke snelheid dat is. Misschien heb je flowmeters bij de groepen, dan kun je dat ook afleiden.
Let wel op vorst, houd de temperatuur boven de 15 graden (is dan het advies)daapiedo schreef op maandag 8 december 2025 @ 17:19:
[...]
Het gaat om een oud slecht geïsoleerd huis met een behoorlijk vloeroppervlak. We kiezen er dus bewust voor om bepaalde gedeelten van het huis in de winter niet of nauwelijks te verwarmen. In de praktijk is dit met name de eetkamer. Die heeft 3 groepen en die staan de hele winter dicht.. In voor en najaar worden alle ruimten, voor zover nodig, verwarmd
LG (AWHP R32) / ESPhome (ESP32) / GoodWe 4K-DT (5kWp) / Homewizard (1 PiB) / Home Assistant (NUC)
Ik heb juist voor een systeem met thermostaat per ruimte gekozen zodat ik naar behoefte per ruimte de temperatuur kan bepalen. Door de eetkamer loopt een gedeelte van de streng die naar de woonkamer gaat en die zorgt ervoor dat het in de eetkamer niet snel onder de 15 graden zakt. Zodra dat wel gebeurt dan gaat de groep automatisch open.PeteSplit schreef op maandag 8 december 2025 @ 17:21:
[...]
Let wel op vorst, houd de temperatuur boven de 15 graden (is dan het advies)
Mogelijk Molex Picoblade?Kip schreef op maandag 8 december 2025 @ 15:44:
[...]
Inmiddels het standaard root wachtwoord kunnen kraken:
rmc_rs3
Als iemand weet welke connector dit is:
https://www.reddit.com/r/...4/what_connector_is_this/
Dan kan je zonder solderen inloggen op de controller.
beter geen vast debiet want dan zit je niet 'optimaal' te werken als de WP moduleert...daapiedo schreef op maandag 8 december 2025 @ 16:18:
[...]
Welke waarde kan ik het beste aanhouden voor het vaste debiet?
Dat kun je zo niet zomaar stellen. Bij een parallelle buffer is het juist wel een goed idee om een vast debiet in te stellen (zelfde waarde als de waterpomp van het afgifte systeem).walter_321 schreef op maandag 8 december 2025 @ 18:37:
[...]
beter geen vast debiet want dan zit je niet 'optimaal' te werken als de WP moduleert...
Eventueel een vaste delta T instellen.
LG-HM071MR-U44 / SWW Hewalex PCWU 3.0 / PV SMA + Jinko 14 kWp / Kia e-Niro
Wat is dan de ervaring met WP.PeteSplit schreef op maandag 8 december 2025 @ 13:13:
[...]
Ik weet niet of je garantie gekregen hebt na de installatie ? Vaak is het zo, als je de installatie veranderd, dat de garantie komt te vervallen.
Als je een geregeld systeem hebt, is een parallel buffer noodzakelijk voor een goede werking (de buffer is als kortsluiting nodig, als de regeling alles dicht kan zetten, het systeem is dan hydraulisch neutraal) .
Dus het buffervat verwijderen is efficiënter, als je geen na regeling hebt en het kan ivm garantie.
Inderdaad, de temperatuur sensor zit achter in het scherm (afstandsbediening) van de warmtepomp. Het scherm zit geklemd en kun je er uit halen. Het kabelstekertje dan los maken en dan zou je de afstandsbediening ook ergens anders kunnen ophangen.sereal schreef op maandag 8 december 2025 @ 19:43:
Wat is dan de ervaring met WP.
Beter om dit op alleen water te zetten dan water plus lucht? Ik vind beide opties goed. Ik wist niet dat de thermometer in die paneel zat.
Neem aan dat ik dan wel de dipswitch voor extern thermostaat moet uitzetten.
Moet dan ook alie kabels weg of kunnen die nog blijven? Ik heb die paneel niet meer eraf gehaald sinds die geplaatst was.
Ik denk dat ik idd die RMC? gewoon verplaats kan dan altijd beslissen tussen water of lucht met water.
Bedankt tot nu toe voor het advies
Zal weer se diagrammen opzoeken.
LG (AWHP R32) / ESPhome (ESP32) / GoodWe 4K-DT (5kWp) / Homewizard (1 PiB) / Home Assistant (NUC)
ah ik dacht dat hij op lucht + water iets slimmer was dan standaard thermostaten.PeteSplit schreef op maandag 8 december 2025 @ 20:18:
[...]
Inderdaad, de temperatuur sensor zit achter in het scherm (afstandsbediening) van de warmtepomp. Het scherm zit geklemd en kun je er uit halen. Het kabelstekertje dan los maken en dan zou je de afstandsbediening ook ergens anders kunnen ophangen.
Op lucht+water schakelt de afstandsbediening de warmtepomp telkens aan en uit (doen andere externe thermostaten ook) . Voor een LG warmtepomp is dat niet aan te raden, omdat de warmtepomp als deze aangaat, dit op vol vermogen doet. Als je veel uit en aan schakelt, wordt je verbruik hoger (ook slijt de warmtepomp harder). Daarom wordt vaak geadviseerd om alleen op water te regelen en dan de warmtepomp langer aan te laten.
Als je een andere externe thermostaat gebruikt moet de warmtepomp dit weten, door een dipswitch om te zetten. Als je deze niet meer gebruikt, kun je de switch weer terugzetten.
Ik zag deze reactie niet. Dankje voor de info hierover.kazemo schreef op maandag 8 december 2025 @ 14:00:
[...]
Gewoon kabeltje leggen 3aders 3x0,8mm2 naar woonkamer daar RMC hangen (kabel liefst niet langer dan 20m)
Rmc hangen op 1,5m niet op buitenmuur of boven verwarmingsbron lamp etc.(neutrale plaats)
https://gathering.tweakers.net/forum/view_message/84085050
https://gathering.tweakers.net/forum/view_message/84085136
Op de warmtepomp zit ook een aansluiting voor een externe pomp, als je de pomp daar op aangesloten hebt (met een relais) dan gaat de externe pomp aan, als de WP-waterpomp aan gaat (de snelheid wordt niet aangepast, die stel je op de pomp in, standaard stand twee).sereal schreef op maandag 8 december 2025 @ 20:27:
[...]
ah ik dacht dat hij op lucht + water iets slimmer was dan standaard thermostaten.
Ik zal dan de dipswitch omgooien en gaan spelen met water temperatuur.
Wordt de pomp achter het buffervat ook gestuurd door WP dan?
LG (AWHP R32) / ESPhome (ESP32) / GoodWe 4K-DT (5kWp) / Homewizard (1 PiB) / Home Assistant (NUC)
Ik heb net het plaat eraf gehaald om te zien wat er daar gebeurt maar dipswitch 8 stond dus niet aan.PeteSplit schreef op maandag 8 december 2025 @ 20:56:
[...]
Op de warmtepomp zit ook een aansluiting voor een externe pomp, als je de pomp daar op aangesloten hebt (met een relais) dan gaat de externe pomp aan, als de WP-waterpomp aan gaat (de snelheid wordt niet aangepast, die stel je op de pomp in, standaard stand twee).
:strip_exif()/f/image/tfaHG3JWgfxy47tgY7ng8ZYV.jpg?f=fotoalbum_large)
Hier nog een vast debiet klant. Op optimaal debiet gaat de LG te laag en schiet dan soms in een CH14. 12 kW R32, die 1100 kuub uit 98 warm mag houden, zat bij aanschaf op de grens tussen 9 en 12 kW, gevolg is dat de 12 het makkelijk af kan. Draait nu al 2 jaar stabiel op slechts 20 liter per minuut met 180 m2 vloerverwarming (26 lussen op 2 verdelers) en wat verdwaalde radiatoren boven.Jojan265 schreef op maandag 8 december 2025 @ 19:43:
[...]
Dat kun je zo niet zomaar stellen. Bij een parallelle buffer is het juist wel een goed idee om een vast debiet in te stellen (zelfde waarde als de waterpomp van het afgifte systeem).
Ook al heb je geen parallelle buffer kan het in sommige gevallen ook nuttig zijn om een vast debiet aan te houden. Dit is bijv. het geval zoals bij ons, als er meer stroming nodig is dan het minimum dat optimaal debiet aanhoudt. Het zou ideaal zijn als je een soort ondergrens zou kunnen instellen voor optimaal debiet, maar dan kan nog niet bij LG bij mijn weten.
Een vaste delta T is ook niet altijd aan te raden, aangezien de temperatuur sensoren van de LG niet altijd de juiste waarde aangeven en ook een te lage resolutie hebben. In mijn geval geeft de aanvoer temperatuur te laag aan, waardoor de waterpomp altijd te laag zou draaien.
Een vast debiet heeft als voordeel dat hiermee een stabiele regeling gemaakt kan worden, welke in de meeste situaties redelijk goed uit de voeten kan. Het zal misschien niet in alle situaties de meest efficiënte zijn, maar over een heel jaar gezien gemiddeld genomen wel.
Raar, in de handleiding staat ook een aansluiting op CN_PUMP_A4sereal schreef op maandag 8 december 2025 @ 22:01:
[...]
Ik heb net het plaat eraf gehaald om te zien wat er daar gebeurt maar dipswitch 8 stond dus niet aan.
Ik had hem ook spanningloos gemaakt maar de externe pomp gaat gewoon aan/uit op basis van de thermostaat.
Het lijkt alsof die helemaal onafhankelijk is maar alsnog de WP (deels) uit kan zetten of op zijn minst zo lijkt het volgens de stroom verbruik.
Dus nu begrijp ik er nog minder van
Ik had gehoopt om niet een instalateur te raadplegen maar het lijkt wel die kant op te gaan.
achteraf gezien stond op de hoofdscherm ook niet thermostaat extern of iets en die zag ik daarna wel aan staan nadat ik de themostaat dipswitch had aangezet.
LG (AWHP R32) / ESPhome (ESP32) / GoodWe 4K-DT (5kWp) / Homewizard (1 PiB) / Home Assistant (NUC)
Je hebt helemaal geen externe thermostaat (ook nooit gehad is ook niet aangesloten zie ik) dus dip 8 uit laten staan!sereal schreef op maandag 8 december 2025 @ 22:01:
[...]
Ik heb net het plaat eraf gehaald om te zien wat er daar gebeurt maar dipswitch 8 stond dus niet aan.
Ik had hem ook spanningloos gemaakt maar de externe pomp gaat gewoon aan/uit op basis van de thermostaat.
Het lijkt alsof die helemaal onafhankelijk is maar alsnog de WP (deels) uit kan zetten of op zijn minst zo lijkt het volgens de stroom verbruik.
Dus nu begrijp ik er nog minder van
[Afbeelding]
Ik had gehoopt om niet een instalateur te raadplegen maar het lijkt wel die kant op te gaan.
achteraf gezien stond op de hoofdscherm ook niet thermostaat extern of iets en die zag ik daarna wel aan staan nadat ik de themostaat dipswitch had aangezet.
[ Voor 12% gewijzigd door kazemo op 09-12-2025 05:06 ]
Mijn probleem begon eigelijk met iets anders. Namelijk vreemde werking in Silent Mode. Daarna ben ik me wat meer gaan inlezen over optimalisatie. Dat had ik achteraf gezien beter wat eerder kunnen doen en wat minder op de installateurs kunnen vertrouwen.sereal schreef op maandag 8 december 2025 @ 19:43:
[...]
Wat is dan de ervaring met WP.
Beter om dit op alleen water te zetten dan water plus lucht? Ik vind beide opties goed. Ik wist niet dat de thermometer in die paneel zat.
Neem aan dat ik dan wel de dipswitch voor extern thermostaat moet uitzetten.
Moet dan ook alie kabels weg of kunnen die nog blijven? Ik heb die paneel niet meer eraf gehaald sinds die geplaatst was.
Ik denk dat ik idd die RMC? gewoon verplaats kan dan altijd beslissen tussen water of lucht met water.
Bedankt tot nu toe voor het advies
Zal weer se diagrammen opzoeken.
Geweldig wachtwoord!Kip schreef op maandag 8 december 2025 @ 15:44:
[...]
Inmiddels het standaard root wachtwoord kunnen kraken:
rmc_rs3
Als iemand weet welke connector dit is:
https://www.reddit.com/r/...4/what_connector_is_this/
Dan kan je zonder solderen inloggen op de controller.
Wat mooi dat dit gelukt is!Kip schreef op maandag 8 december 2025 @ 15:44:
[...]
Inmiddels het standaard root wachtwoord kunnen kraken:
rmc_rs3
Als iemand weet welke connector dit is:
https://www.reddit.com/r/...4/what_connector_is_this/
Dan kan je zonder solderen inloggen op de controller.
https://github.com/hubertjanhickinson/OrconWifiController/
LG-HM051MR-U44 | Daalderop DUO 50l | 1500 WP Zuid | gasloos '23
Ja die clipjes zijn wel herkenbaar! Heb de indoor PCB ook een keer moeten vervangen doordat de er geen flow meer gemeten werd. En na vervangen van de flowmeter bleek het toch aan de PCB te liggen. Dus ik heb er nu ook nog 1 op "voorraad" ;-)kazemo schreef op maandag 8 december 2025 @ 16:17:
[...]
zoiets heb ik ook gehad maar dan error CH 53 was ook communcatie fout indoorprint>>>outdoorprint heb ik er niet uitgekregen ik heb de indoorprint moeten wisselen en het is nu weg!.....heb je toch geluk gehad dat het nu opgelost is
![]()
oude heb ik nog er is van buitenaf niets aan te zien?....is overigens niet makkelijk te wisselen die zit met klote plastic clips vast!
[Afbeelding]
[Afbeelding]
LG Therma V Monobloc 12KW U34. | 24 zonnepanelen x 380WP | Gasloos | Unifi
Ik zou zelfs zeggen laat hem 2 minuten draaien per half uur, de vloer zal echt nie zo snel afkoelen dat ie elke 5 minuten een meting moet doen....walter_321 schreef op zondag 7 december 2025 @ 14:33:
[...]
Je kan ofwel het maximum debiet van de waterpomp verlagen, dan wel de pomp periodiek laten werken (bv 1 minuut aan/4 minuten uit).
Heb je een split of een monoblock? Bij split kan de pomp eventueel uit. Bij monoblock moet je die -eventueel periodiek- aanlaten.
Apple iPhone 17 LG OLED evo G5 Google Pixel 10 Samsung Galaxy S25 Star Wars: Outlaws Nintendo Switch 2 Apple AirPods Pro (2e generatie) Sony PlayStation 5 Pro
Tweakers is onderdeel van
DPG Media B.V.
Alle rechten voorbehouden - Auteursrecht © 1998 - 2026
•
Hosting door TrueFullstaq