This is my signature. There are many like it, but this one is mine.
ik zij toch dat je naar de solarmax moest kijken.Terpen Tijn schreef op vrijdag 31 oktober 2014 @ 15:48:
[...]
Sorry migjes, maar daar zie ik dus 540 kWh/kWp gemiddeld voor de hele zwik. De situatie scheelt volgens mij niet eens zo heel veel met die van Sjon. Ok, de kust, 4 graden minder helling en een iets betere orientatie wellicht. Ik ben niet overtuigd dat dat +250 kWh/kWp zou opleveren.
Vanuit mijn eigen set gerekend: ik zou op basis van orientatie en helling etc, zo'n 800 kWh/kWp mogen verwachten. Nu staat er bij ons ook een buurhuis. Die staat echter wel op ~6 meter horizontale afstand (ipv 0 meter zoals bij Sjon), en dan nog iets van 1-2 meter ten noorden van de onze. Verder is er geen bespeurbare schaduw.
Mijn set komt dan uit op een kleine 700 kWh/kWp: 100 verlies dus (12.5%), vnl. door die schaduw. Gezien de 0 meter afstand bij Sjon zou dat voor hem nog meer moeten zijn. Perfect inschatten is onmogelijk, maar ik zie hem straks echt geen 800+ scoren zonder optimizers.
die doet al 650kWh/kWp, maar heeft geen ondersteuning voor mppscanning/optitrack etc..
en de panelen zitten best laag op dak dus zonder die ondersteuning lever je best wat in.
de andere setjes zijn niet zo optimaal en een beetje een ratjetoe van bij elkaar geschraapte spullen.
(kan die persoon ook niks aan doen. was een andere tijd toen met andere prijzen)
ik denk ook dat 800kWh/kWp een lastige word, maar is wel te halen zonder optimizers.
maak met solarfrontier panelen stringen van 3 of 4 en dan parallel en je vangt al heel wat schaduw probleem op en je hebt nog het gedeelte ik gok een 8% extra vanwege de cis cellen.
tel er ook nog een stukje kust bij en je gaat al een aardig eind naar de 800kWh/kWp.
zonder problemen om over de 600kWh/kWp te komen die jij zei.
Terpen Tijn in "Elektriciteit opwekken met zonnepanelen (PV) Deel 3"
dat was het punt, niet ineens de 800kWh/kWp er bij gaan halen.
met solaredge heb je altijd 360V op de omvormer ongeacht het type paneel en hoeveelheid.Señor Sjon schreef op vrijdag 31 oktober 2014 @ 15:53:
Dat er optimizers moeten komen is mij wel duidelijk.Kan je dan alles alsnog op één string zetten voor een hoge V, of maak je een string van de 4 bovenste en bv de 4-6 onderste?
met tigo heb je de string zoals hij normaal ook is alleen tigo grijpt in als nodig.
en dan heb je nog micro omvormers, die maken gewoon AC stroom bij het paneel zelf.
solaredge heeft b.v. de P400, op die optimizer kun je dan 2x een 170Wp solarfrontier zetten.
de p400 moet er minimaal 6 in een string hebben, maar die is niet te mixen met andere varianten.
vind het wel duur om die dingen te gebruiken er komt al gouw 40 euro per paneel bij, en de omvormer is niet echt goedkoop te noemen.
ik blijf bij mijn punt dat het ook zonder kan, maar heb er geen problemen mee als je met wil doen.
(maar doe je met, probeer een extra paneel of 2 of meer ook naar een andere richting of hoek te laten kijken voor betere spreiding over de dag of seizoenen, dat maakt het een stuk kosten effectiever.)
(ik zal wel eerlijk zijn, ik zit zelf ook te denken aan solaredge als uitbreiding van mijn set.
ik kom mpp's te kort voor mijn uitbreiding.
7x245Wp(15 graden) + 7x245Wp(45 graden) op oost en 10x300Wp(45 graden) op west. (4kW omvormer)
Wat voor opstakels staan er aan de NO-kant van het dak op de bovenste 1,5m?
Ik heb nog eens goed naar de plaatjes gekeken en de bovenste 1,5m is best wel lang in de zon.
Op de ZW-kant kunnen aan weerskanten van het pijpje in portrait 4x SF170 panelen.
Als hetzelfde aan de NO-kant geplaatst kan worden heb je 2720Wp liggen.
Sluit dit aan op bijvoorbeeld een Growatt 2000TL in 4 stringen van 4 panelen.
De kosten liggen dan aanzienlijk lager dan wanneer je €50 toevoegt per paneel aan optimizers.
Growatt incl WiFi +/- €575
SF panelen +/- €2480
Prijs per Wp = €1,12 (installatie en montage materiaal komt er nog bij)
Apple | BYD | HomeWizard Plug-In Battery | UniFi | WeHeat Flint All-electric | 4.880wp zonnepanelen
Wel bedankt voor de informatie iedereen, ik ben een redelijke PV-dislect.
This is my signature. There are many like it, but this one is mine.
Hij levert 225W terwijl andere panelen minimaal 250W doen als je hem omrekent met 1x1,65m
This is my signature. There are many like it, but this one is mine.
SF170 is 170Wp, echter geen kristal paneel maar een CIS paneel. Een compleet andere techniek met andere eigenschappen.Señor Sjon schreef op vrijdag 31 oktober 2014 @ 20:19:
Waarom is iedereen zo lyrisch over de SF170 eigenlijk?
Hij levert 225W terwijl andere panelen minimaal 250W doen als je hem omrekent met 1x1,65m
SF staat voor Solar Frontier, de Japanse fabrikant.
Apple | BYD | HomeWizard Plug-In Battery | UniFi | WeHeat Flint All-electric | 4.880wp zonnepanelen
This is my signature. There are many like it, but this one is mine.
Het is natuurlijk niet zo dat het wonder panelen zijn. Direct zonlicht levert natuurlijk het meeste op.
Hier wordt e.a. uitgelegd: http://www.solar-frontier...gy/high-shadow-tolerance/
Grote voordeel in jou situatie, ik zie ook schaduw diagonaal over het dak lopen, is dat niet de productie van het hele paneel instort zodra er een stuk in de schaduw komt.
De combinatie panelen op ZW en NO heeft als voordeel dat je met een kleinere omvormer toe kan (=goedkoper) en over de hele dag een geleidelijkere opbrengst hebt.
Apple | BYD | HomeWizard Plug-In Battery | UniFi | WeHeat Flint All-electric | 4.880wp zonnepanelen
[ Voor 111% gewijzigd door napp op 31-10-2014 21:05 ]
3240 watt 12 x trina solar 270WP mono met een Delta Solvia 5.0
Volgens de site moeten SF panelen bij voorkeur haaks op de schaduwlijn staan, terwijl kristallijne panelen weer parallel moeten liggen vanwege de diodes. Om het makkelijk te houden...
Wat ik er verder uithaal is dat optimizers e.d. niet nodig zijn bij dit soort panelen omdat ze meer als een homogene blob produceren i.p.v. in 'lijnen'.
Goed, weer vier smaakjes op papier dus. 1x met gewone panelen en 3x met SF panelen. De onderste rand aan de voorgevel krijgt het minste zon, aan de achtergevel komt daar in de avond wel zon op. De variant rechtsonder op het WZW dak zou de 1e stap zijn. Vervolg de bovenste rij bij ONO en dan wellicht ONO uitvullen.

Shoot!
This is my signature. There are many like it, but this one is mine.
Omvormer met 2 MPPT's erbij en je kan los.
Misschien heb ik er overheen gelezen, maar wat is je huidige verbruik en kan daar ook nog gemakkelijk bespaard worden? LED i.p.v. halogeen bijvoorbeeld? Besparen gaat sneller dan opwekken
Apple | BYD | HomeWizard Plug-In Battery | UniFi | WeHeat Flint All-electric | 4.880wp zonnepanelen
Goed bezig! Op de tekening ziet het er al strak uit en daar hou ik van (dus niet dat losse paneel links boven in de eerste tekening)Señor Sjon schreef op vrijdag 31 oktober 2014 @ 22:20:
Nieuwe ronde, nieuwe kansen. Ik heb voor jullie nu even het hele dak erop gezet. Ik heb ook in sketchup de rest van de buren erbij gezet. Die zorgen erg incidenteel (lees paar uur per jaar) voor wat schaduw.
..
[afbeelding]
Shoot!
Denk ook goed opweg met SF en geen optimizers. En je hebt meteen een mooi groeiplan gemaakt.
Mij plan was ooit starten met 5 panelen op Z (garagedak) landschape om zo te groeien na 9 portrait. Na 2 maanden waren het al 6 panelen en binnen een jaar 9
9x Canadian Solar + Enphase IQ7+ 3,4 kWp ZZW 20º
4x Yingli + Enphase IQ7 1 kWp ZZW 25º
4x Yingli + Enphase IQ7 1 kWp ZZW 90º
Verbruik is nu 4.600/jaar met 2 volwassenen en één 1 jarige. Mogelijk nog uitbreiding in de toekomst.MichielFRL schreef op vrijdag 31 oktober 2014 @ 22:53:
Optie 4 vind ik de meest nette (optische) oplossing.
Omvormer met 2 MPPT's erbij en je kan los.
Misschien heb ik er overheen gelezen, maar wat is je huidige verbruik en kan daar ook nog gemakkelijk bespaard worden? LED i.p.v. halogeen bijvoorbeeld? Besparen gaat sneller dan opwekken
Ik let wel op stroom, maar ik heb een paar verbruikers...
- Vaatwasser > nieuwe modellen besparen nauwelijks t.o.v. dit 10 jaar oude model.
- Koelkast is A++, tweede koelkast is A+ (I pity the fool die een kleine inbouwkoelkast in de keuken bedacht heeft).
- Oven is een Boretti kerncentrale. Werkt als een tierelier at a price.
- TV is een 65" plasma (my precious) en TV loopt altijd via 5.1 HT.
- Verlichting in de woonkamer is halogeen, maar GU10 Led dimbaar is ruk of onbetaalbaar, idem voor G4 lampjes. Die gebruiken dan 2 i.p.v. 10W per stuk (x15 dat wel), maar zien er dan niet uit.
- Oprit heeft al LED en werkt op lichtsensor met tijdklok in de meterkast. Dus gaat aan van donker tot 23.00 en 7.00 tot daglicht. Werkt ideaal en je hebt er geen omkijken naar
- Meeste slaapkamers, mancave en overloop hebben al GU-10 LED verlichting.
Edit
Even de boel door Sunny Design gehaald:
15 panelen + SB2100TL
1.883 kWh opbrengst
738 kWh/kWp
78,1% performance ratio(?)
24 panelen + SB3000TL-21
2.725 kWh opbrengst
668 kWh/kWp
78,2% performance ratio(?)
[ Voor 6% gewijzigd door Señor Sjon op 01-11-2014 00:07 ]
This is my signature. There are many like it, but this one is mine.
Persoonlijk zou ik er voor kiezen om het CV pijpje te verplaatsen naar naast het Velux raam en dan aan weerskanten van de nok een rijtje van 9x SF plaatsen.
Migjes kan op basis van zijn ervaring een passende omvormer adviseren.
Optisch ziet het er dan netjes uit en +/- 50% van je verbruik wek je dan zelf op.
Het leuke van zo'n systeem is dat je geen enorme piek opbrengsten op een dag zal hebben, maar vanaf vroeg tot laat een redelijke vlakke opbrengst. Dit is ook gunstig als salderen komt te vervallen of beperkt wordt omdat je dan veel verbruik hebt uit eigen opwek.
Apple | BYD | HomeWizard Plug-In Battery | UniFi | WeHeat Flint All-electric | 4.880wp zonnepanelen
Hierbij een voorbeeld van een systeem van ons waarbij een grote string omvormer niet geschikt is.
Een grote lange schoorsteenpijp en 2 stalen stangen die over de panelen heen hangen.
Het gaat hierbij om 310Wp full black panelen. Het systeem draait nu 5 maanden.

En hierbij de Layout met de totale opbrengst per paneel.

Zelfs het paneel met de meeste schaduw levert nog 80% tenopzichte van een paneel zonder schaduw.
De totaal opbrengst is hierdoor boven verwachting hoog voor grote kristallijne panelen.
www.sunsolar.nl
Een paneel wat volledig in de schaduw ligt zal het door een optimizer niet beter doen.
Als een paneel een kwartier half schaduw heeft en vervolgens volledig in de zon of omgekeerd zal een optimizer misschien effect hebben, echter is de vraag of de extra kosten terugverdiend worden in die korte periode dat het paneel effectiever is.
Optimizers zijn een mooie ontwikkeling, maar zullen niet in alle situaties bijdragen aan een hoger rendement.
Apple | BYD | HomeWizard Plug-In Battery | UniFi | WeHeat Flint All-electric | 4.880wp zonnepanelen
Mijn gedachten:
Optie 1 is het goedkoopst te maken, maar wordt waarschijnlijk met opbrengst ingehaald door de andere opties. Met optimizers zal dat gelijk of iets beter scoren maar duurder zijn.
Optie 2 verkeerde oriëntatie inderdaad en 13 panelen zijn niet in substrings in te delen (priemgetal). Dat worden er dus 12.
Optie 3 lekker volgepropt, gaat de hoogste opbrengst geven. Het beste is dan strings van 5 panelen te maken. Dat wordt wel goed nadenken over het kabelplan! Ander voordeel is dat je eventueel met een omvormer met 1 MPP tracker weg komt, omdat alle strings even lang zijn.
Optie 4: Strings van 3 is een mogelijkheid (en dan weer 1 simpele omvormer) maar dat is een vrij lage spanning. Weinig omvormers vinden dat echt leuk dus paar % rendementsverlies. Met een omvormer met 2 MPP's kan je WZW strings van 5 maken en ONO 3 (of 4 en een paneel minder).
Later van optie 4 naar optie 3 gaan is een mogelijkheid, dan moet wel alles op ONO weer los.
Het ik-wil-een-warmtepomp FAQ topic- '23 MG5, douchen met wtw en Auer Edel Eau, verwarming met Vaillant Arotherm Plus.
Ik laat die opbrengst discussie even voor wat die is, maar het bovenstaande verrast me een beetje. Je kunt toch prima 2 strings van 7 en 6 panelen op je omvormer aansluiten? Dan heeft die wel 2 MPP trackers nodig natuurlijk.Proton_ schreef op zaterdag 01 november 2014 @ 12:30:
[...]
Optie 2 verkeerde oriëntatie inderdaad en 13 panelen zijn niet in substrings in te delen (priemgetal). Dat worden er dus 12.
Voor 7 panelen heb je wel een omvormer nodig die niet bang wordt van zo'n 875V open klemspanning. Anders kan 4+4+5 wel.
Je hebt dan wel 2 MPP's nodig die ongelijk belast mogen worden met alsnog de kleine mismatch tussen beide dakvlakken.
Het ik-wil-een-warmtepomp FAQ topic- '23 MG5, douchen met wtw en Auer Edel Eau, verwarming met Vaillant Arotherm Plus.
This is my signature. There are many like it, but this one is mine.
Sf heeft minder last van de hoek en van warmte, als het je hobby gaat worden is SF veel meer fun en waarschijnlijk ook opbrengst.Señor Sjon schreef op zaterdag 01 november 2014 @ 20:13:
Mijn eerste idee is 14-15 SF panelen op WZW en dan in het vervolg verder gaan op ONO. Hoe verhoudt SolarEdge zich tot de SF? Anders worden het 9 grote panelen, die zijn wat makkelijker op een string te zetten, zodat er eentje over is voor de oostkant. Qua bruto opbrengst zijn ze in ieder geval vrijwel gelijk. De oostboel heeft geen hinder, maar gewoon een stuk minder directe instraling. Daar lijken de SF's beter tot hun recht tekomen in de toekomst.
Kijk anders eens naar de power pakketten van SF, die zijn met een stecagrid omvormer die perfect uitgebalanceerd is voor deze panelen.
Noord-Oost-Zuid-West 11640Wp Totaal Live, Netduino advanced pv logging
Vraagje; Als je de opstelling nu 180gr draait, dat kan toch ook?AUijtdehaag in "Elektriciteit opwekken met zonnepanelen (PV) Deel 3" & SolarKing
4x ECSolar 270 Wp op de dakkapel met betonvoeten op 7 graden.
Onderling verbonden voor de zekerheid met een rvs hoekrail.
Maar denk niet dat ze er ooit af zullen waaien. Lekker zwaar.
[afbeelding]
Uitgangspunt is dat we de wintermaanden buiten beschouwing laten ivm de schaduw.
Maar hoe zit het met heftige regen?
[ Voor 10% gewijzigd door SasJo op 01-11-2014 22:25 ]
850m3 en 1900kWh minder/jaar + plugwise, binnenkort 3-laags kozijn
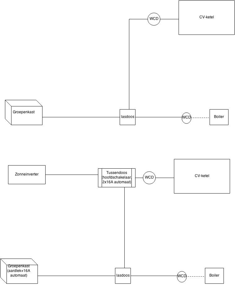
Dat is dus 'voor' en 'na'. Volgens mij kan de boiler nu indien hij ergens half gaat kortsluiten van zowel de omvormer als het net tegelijkertijd ieder zo'n 16A tegelijk trekken in het meest ongunstige geval. De electricien die het installeerde heeft me uitgelegd dat het extra kastje was om te zorgen dat de WCD die boven voor de ketel zit niet te veel stroom kon trekken, maar ietsje later ook dat het voor de boiler geen probleem was "want die trekt alleen zoveel als hij nodig heeft". Ik zou zeggen dat het of op alletwee de plekken nodig is om extra af te zekeren of op geen van tweeen.
En eerlijk gezegd zou ik sowieso gelukkiger zijn als er gewoon een hele nieuwe groep gelegd was zoals ook in de offerte eigenlijk afgesproken. We hebben nu dus blijkbaar voor jan lul de groepenkast laten vervangen en extra groepen aan laten leggen.
Pakketten vanaf 600 WP dienen aangesloten te worden op een aparte groep in de meterkast. Hierbij mogen tussen de omvormer en de meterkast aansluiting geen andere gebruikers worden geplaatst.Jasper Janssen schreef op zaterdag 01 november 2014 @ 23:52:
En eerlijk gezegd zou ik sowieso gelukkiger zijn als er gewoon een hele nieuwe groep gelegd was zoals ook in de offerte eigenlijk afgesproken. We hebben nu dus blijkbaar voor jan lul de groepenkast laten vervangen en extra groepen aan laten leggen.
Als je het al in de offerte had afgesproken om het geheel op een aparte groep aan te sluiten, dan zou ik daar ook op staan.
Er is een uitzondering: de zogenaamde wasmachine groep. Als deze groep slechts één verbruiker heeft, de wasmachine, dan mag je een verdeling maken voor je PV door de WCD te vervangen door een klein groepenkastjes met twee automaten of ALS. De ene gaat naar een WCD voor de wasmachine, die vaak op zolder staat, de andere als vaste aansluiting naar je PV installatie. In veel "standaard" huizen is dit van toepassing.SunnySel schreef op zondag 02 november 2014 @ 00:20:
[...]
Pakketten vanaf 600 WP dienen aangesloten te worden op een aparte groep in de meterkast. Hierbij mogen tussen de omvormer en de meterkast aansluiting geen andere gebruikers worden geplaatst.
Als je het al in de offerte had afgesproken om het geheel op een aparte groep aan te sluiten, dan zou ik daar ook op staan.
LET OP: er mogen dus géén overige verbruikers op worden aangesloten!
Merken als ABB hebben daar kant-en-klare kastjes voor.
Elders in dit topic is er al meerdere keren over geschreven.
33 x ET Solar 270Wp = 8910Wp @ SMA Sunny TriPower STP 8000TL-20 Live: PVOutput
Dit mag inderdaad niet. Die boiler en wcd mogen daar helemaal niet tussen zitten. Beter zo snel mogelijk laten aanpassen. Wat die electriciën zegt is natuurlijk onzin.Jasper Janssen schreef op zaterdag 01 november 2014 @ 23:52:
Ik heb sinds kort een zonneinstallatie (goodwe 3000SS, 14x260Wp BYD) op het dak staan. Bij de installatie is in plaats van een nieuwe groep te leggen een bestaande groep gebruikt, waarop de close-in boiler beneden en de cv ketel boven net onder het dak aangesloten waren. Volgens mij is wat er nu is komen te liggen niet helemaal kosher, en ik zou daar graag commentaar op horen.
[afbeelding]
Dat is dus 'voor' en 'na'. Volgens mij kan de boiler nu indien hij ergens half gaat kortsluiten van zowel de omvormer als het net tegelijkertijd ieder zo'n 16A tegelijk trekken in het meest ongunstige geval. De electricien die het installeerde heeft me uitgelegd dat het extra kastje was om te zorgen dat de WCD die boven voor de ketel zit niet te veel stroom kon trekken, maar ietsje later ook dat het voor de boiler geen probleem was "want die trekt alleen zoveel als hij nodig heeft". Ik zou zeggen dat het of op alletwee de plekken nodig is om extra af te zekeren of op geen van tweeen.
En eerlijk gezegd zou ik sowieso gelukkiger zijn als er gewoon een hele nieuwe groep gelegd was zoals ook in de offerte eigenlijk afgesproken. We hebben nu dus blijkbaar voor jan lul de groepenkast laten vervangen en extra groepen aan laten leggen.
www.sunsolar.nl
De tussenverdeler kan dus wel bij de lasdoos voor de boiler (en dan een losse kabel naar de omvormer en een losse kabel naar de ketel+boiler).
Zeker als een extra groep geoffreerd (en gefactureerd?) is, moet de installateur dit beter oplossen.
"want die trekt alleen zoveel als hij nodig heeft" => hmm, haal dan de zekering helemaal maar weg
Het ik-wil-een-warmtepomp FAQ topic- '23 MG5, douchen met wtw en Auer Edel Eau, verwarming met Vaillant Arotherm Plus.
Als ik de opstelling 180 graden draai, liggen ze naar het noorden... Lijkt me niet verstandig.SasJo schreef op zaterdag 01 november 2014 @ 22:19:
[...]
Vraagje; Als je de opstelling nu 180gr draait, dat kan toch ook?
Uitgangspunt is dat we de wintermaanden buiten beschouwing laten ivm de schaduw.
Maar hoe zit het met heftige regen?
Inmiddels heb ik eergisteren de betonvoeten van 4,4 graden omgeruild bij sunsolar en liggen er nu betonvoeten van 10 graden onder.
Wat denken jullie? Zou het nodig zijn de achterkant nog dicht te maken?
Ze steken ietsjes boven de nok uit. Lijkt me niet nodig, de wind kan er gewoon doorheen, gewicht 3x 43 kg betonvoeten.

[ Voor 22% gewijzigd door AUijtdehaag op 02-11-2014 09:12 ]
Je wilt niet weten wat er gebeurd als dat naar beneden komt.
Edit
Ik zie dat er ook schroef gaten aan de kopse kant zitten? Kan je niet 3 rvs strippen maken die onder de dakpan vastgeschroeft zitten, dan kan de wind hem iedergeval nooit voorover de dakkapel af kiepen.
[ Voor 41% gewijzigd door Rol-Co op 02-11-2014 09:29 ]
Noord-Oost-Zuid-West 11640Wp Totaal Live, Netduino advanced pv logging
In mijn geval liggen ze dan juist pal Zuid. Mijn dakkapel ligt op Noord.AUijtdehaag schreef op zondag 02 november 2014 @ 08:41:
[...]
Als ik de opstelling 180 graden draai, liggen ze naar het noorden... Lijkt me niet verstandig.
1) Op noord kan prima hoor! Ik heb nu 1 setje van 760Wp op een Steca500 op de schuur liggen. Doen het altijd goed behalve in winter.
2) Op dakkapel kan dus ook op noord, dus met hoge kant naar zuiden, ik heb 2 dakpan rijen erboven, windvang is dus minder, of...
3) Op dakkapel lage kant naar zuiden. In winter heb ik dan niets, maar vindt ik niet erg. Ben wel bezorgd over regen richting pannen en windvang op noord.
Adviezen?
850m3 en 1900kWh minder/jaar + plugwise, binnenkort 3-laags kozijn
Keuze voor zo'n tussenverdeler zie het 2e blad (goedgekeurd door een PV inspectiebedrijf);SolarKing schreef op zondag 02 november 2014 @ 00:55:
[...]
Dit mag inderdaad niet. Die boiler en wcd mogen daar helemaal niet tussen zitten. Beter zo snel mogelijk laten aanpassen. Wat die electriciën zegt is natuurlijk onzin.
http://www.legrandservice...erdeler_Leaflet_A5_WQ.pdf
850m3 en 1900kWh minder/jaar + plugwise, binnenkort 3-laags kozijn
Wat nou als je een staalkabel over de betonvoeten heen trekt die je links en rechts van de erker aan het dakbeschot vast maakt (b.v. dmv dakhaak)?AUijtdehaag schreef op zondag 02 november 2014 @ 08:41:
Wat denken jullie? Zou het nodig zijn de achterkant nog dicht te maken?
Ze steken ietsjes boven de nok uit. Lijkt me niet nodig, de wind kan er gewoon doorheen, gewicht 3x 43 kg betonvoeten.
Een dakkapel op noord, met twee rijen dakpannen erboven.
Dan zou ik ze toch op het zuiden richten.
Zowiezo is de kans met betonvoeten van 4,4 graden dat je panelen gaan vliegen nihil, lijkt me.
Ze worden wel iets vuiler, als ze zo plat liggen.
In de winter heb je ook zo goed als geen opbrengst vanwege schaduw van je twee rijen dakpannen.
@origineel en Rol-Co
Goed idee om ze alsnog te borgen aan het dakbeschot.
[ Voor 10% gewijzigd door AUijtdehaag op 02-11-2014 09:47 ]
Noord-Oost-Zuid-West 11640Wp Totaal Live, Netduino advanced pv logging
Panelen: 12 x Bisol Mono Black BMO260WP
Vermogen: 3120 kWp
Inverter: Samil SolarRiver 3000TL
Dak situatie: 54 graden, Zuid. Volledig vrij, geen schaduw in de zomer (Locatie: Zuid-Holland)
Jaarlijkse opbrengst (volgens installateur): 2652 kWh
Monitoring: Via WIFI adpater in de inverter (upload ieder 15 min de opgewekte energie naar de Samil Website).
Ik heb sinds mei bovenstaande installatie. Nu de zon laag staat door het winterseizoen ben ik er achter gekomen dat tussen 10.30 en 13.30de onderste rij panelen deels in de schaduw komen te liggen. Dit gaat gebeuren zodra ze naast ons huis een zelfde type huis gaan bouwen (verwachting volgend jaar). In het voorjaar en de zomer heb ik natuurlijk geen last van schaduw. Tijdens de offerte fase heb ik overwogen om de panelen op het westen te leggen (hoek 43 graden), maar volgens de installateur was het zuiden echt beter (ondanks de helingshoek). Maar nu er ook nog deels schaduw in de wintermaanden bijkomt vraag ik mij af of dit een ontwerpfout is. Wat vinden jullie hiervan / moet ik hier wat aan doen?
Indien ik meer info dien te geven, laat even weten.
Zijn de panelen niet anders te plaatsen zodat ze vrij van schaduw blijven? West is geen optie denk ik tenzij je het systeem op deelt in zuid EN west.
Misschien een foto van de situatie ?
[ Voor 6% gewijzigd door Rol-Co op 02-11-2014 11:16 ]
Noord-Oost-Zuid-West 11640Wp Totaal Live, Netduino advanced pv logging
zou je wat gegevens kunnen geven, ik weet niet hoe een samil omvormer met schaduw kan werken?
(gisteren was best een leuke zonnige dag en vandaag ook)
en wat gegevens over hoeveel je per maand hebt opgewekt tot nu toe.
dan kunnen we al aardig zien of je op schema zit voor je verwachting.
ik weet wel een aantal oplossingen, maar is handiger om eerst te kijken of het wel een probleem is.
7x245Wp(15 graden) + 7x245Wp(45 graden) op oost en 10x300Wp(45 graden) op west. (4kW omvormer)
Aan punt 1 en 4 (3200 watt) word niet voldaan..SasJo schreef op zondag 02 november 2014 @ 09:42:
[...]
Keuze voor zo'n tussenverdeler zie het 2e blad (goedgekeurd door een PV inspectiebedrijf);
http://www.legrandservice...erdeler_Leaflet_A5_WQ.pdf
24x170SF, oost (105 graden), 25 graden, Steca3600/ 5D, 17-40, 24-105, 70-200/ WH-MDC05F3E5, 50L E-boiler, Gasloos per27-01-2017
Dat zou ik zeker doen. Je hebt 4 panelen, dus zo'n 6,5 m2 en dan 129 kg ballast --> 20 kg / m2.AUijtdehaag schreef op zondag 02 november 2014 @ 08:41:
[...]
Wat denken jullie? Zou het nodig zijn de achterkant nog dicht te maken?
Ze steken ietsjes boven de nok uit. Lijkt me niet nodig, de wind kan er gewoon doorheen, gewicht 3x 43 kg betonvoeten.
Zelf vind ik dat gewoon weinig. Als je het dicht maakt, loop je nog steeds risico dat het bij hevige storm gaat schuiven, maar het zal niet meer eraf geblazen worden.
14x 250Wp Recom mono´s op SAJ TL3KB omvormer.
http://www.morrenhof-jans...nuno%20TL3KB,%20TL4KB.pdf
12x op platdak van de garage @ 15 graden schans.
2 panelen zijn een afdakje boven de zijdeur van de garage @ 7 graden.
Alle 14 panelen zijn aangesloten als 1 string.
Alle panelen zijn gericht op ZuidOost en zijn na 9 uur ´s ochtends schaduwvrij.
Opbrengst:
Augustus: 243,6 – 0,0696 kWh/Wp
September: 235,0 – 0,06714 kWh/Wp
Oktober: 133,1 – 0,0380 kWh/Wp
Dit is niet veel voor 3500Wp.
Mijn vermoeden is dat het afdakje, van 2 panelen @ 7 graden, de prestaties van de rest naar beneden haalt. Naar mijn idee is het niet optimaal om alles d.m.v. 1 string aan te sluiten.
Is mijn vermoeden correct?
Wat is een oplossing? De 2 panelen uit de string halen en op een StecaGrid 500 aansluiten?
Er is een meterkast in de garage, dus een extra omvormer erbij hangen is niet zo veel moeite.
[ Voor 3% gewijzigd door Jack op 02-11-2014 13:36 ]
[ Voor 4% gewijzigd door Señor Sjon op 02-11-2014 13:48 ]
This is my signature. There are many like it, but this one is mine.
[ Voor 99% gewijzigd door Crazy- op 02-11-2014 13:51 ]
12,85kWp - ZB 7,5m2/400l - 5kW Pana H WP (CV&SWW) - 13,8kWh accu
...Jack schreef op zondag 02 november 2014 @ 13:31:
Hier in de buurt, Achterhoek, hebben bekenden van ons achterblijvende prestaties van de zonnepanelen.
Zoals de anderen hier ook al zeggen, 2 stuks op een micro omvormer plaatsen zoals een Enecsys Duo of APS YC500Dit is niet veel voor 3500Wp.
Mijn vermoeden is dat het afdakje, van 2 panelen @ 7 graden, de prestaties van de rest naar beneden haalt. Naar mijn idee is het niet optimaal om alles d.m.v. 1 string aan te sluiten.
Is mijn vermoeden correct?
Wat is een oplossing? De 2 panelen uit de string halen en op een StecaGrid 500 aansluiten?
Er is een meterkast in de garage, dus een extra omvormer erbij hangen is niet zo veel moeite.
migjes schreef op zondag 02 november 2014 @ 11:24:
@konehead
zou je wat gegevens kunnen geven, ik weet niet hoe een samil omvormer met schaduw kan werken?
(gisteren was best een leuke zonnige dag en vandaag ook)
en wat gegevens over hoeveel je per maand hebt opgewekt tot nu toe.
dan kunnen we al aardig zien of je op schema zit voor je verwachting.
ik weet wel een aantal oplossingen, maar is handiger om eerst te kijken of het wel een probleem is.
Foto van mijn installatie:Rol-Co schreef op zondag 02 november 2014 @ 11:15:
Opzich is wat schaduw in de winter geen groot probleem maar bij jou is het midden op de dag ( jouw prime time) en omdat je een "winter dakhoek" hebt best een redelijk probleem.
Zijn de panelen niet anders te plaatsen zodat ze vrij van schaduw blijven? West is geen optie denk ik tenzij je het systeem op deelt in zuid EN west.
Misschien een foto van de situatie ?

Foto van het dag met schaduw (bij mijn buren). Deze foto is vandaag om 12h:30 gemaakt.

@migjes
Zoals je misschien nog weet had ik problemen met mijn installatie (stekkertje, zie vorige post). Deze zijn nu opgelost en ik heb heel de maand oktober goed gedraaid: 190 kWh = 61,29 KWh/KWp.
Gisteren: 4,08 KWh/KWp. Dus ik loop m.i. nog op schema
Voor de volledigheid, ik heb aan de rechterkant (= zuiden) nu nog geen buren (ze moeten het huis nog bouwen). De foto met schaduw is het dak van mijn buurman (links). Dus zodra ze het huis naast mij (rechts) gaan bouwen krijg ik dezelfde schaduw. Als dit een probleem gaat worden, wat voor oplossingen zijn er?
@Rol-Co
Qua schaduw zie foto. zijn deze duidelijk genoeg? Wat bedoel je met een winterdak? Mijn opwek piek ligt toch echt van maart t/m september, en dan heb ik geen schaduw. Uiteraard kan ik de panelen op het westen plaatsten (dan heb ik geen schaduw).
Dit gaat best een probleempje geven, de 7 panelen onderaan krijgen flink last van dat huis, je kan het verminderen door een gedeelte op west te leggen, eventueel compensatie op oost door wat panelen bij te kopen, 5 panelen per dakvlak bijv.
Of de omvormer de deur uit en micro omvormers gebruiken, daar vang je iets mee op maar niet alles, schaduwvrij is altijd beter.
Met een beetje geluk zijn het alleen de middelste 5 en zou je die kunnen verhuizen naar west met 2 panelen bij, dan kan je 2 strings van 7 panelen aan je omvormer kunnen hangen en is de schade nog beperkt.
Noord-Oost-Zuid-West 11640Wp Totaal Live, Netduino advanced pv logging
jep nu rinkelt het belletje weer.
ik zou niks doen als ik jouw was.
maar de zaak wel rapporteren hier als er echt iets te rapporteren valt.
laat de buren maar eerst het huis bouwen en dan kunnen we pas zien of er iets nodig is en wat te doen.
(geniet nu maar van de opbrengst)
7x245Wp(15 graden) + 7x245Wp(45 graden) op oost en 10x300Wp(45 graden) op west. (4kW omvormer)
Even zo uit het blote hoofd, maar dat valt toch wel mee? Aug was al niet zo fantastisch. Die paar graden verschil zal echt niet zoveel uit maken. Komt het hele systeem het gehele jaar pas om 9:00 in de zo'n te liggen? Dat zal naar mijn weten meer verklarenJack schreef op zondag 02 november 2014 @ 13:31:
Hier in de buurt, Achterhoek, hebben bekenden van ons achterblijvende prestaties van de zonnepanelen.
14x 250Wp Recom mono´s op SAJ TL3KB omvormer.
http://www.morrenhof-jans...nuno%20TL3KB,%20TL4KB.pdf
12x op platdak van de garage @ 15 graden schans.
2 panelen zijn een afdakje boven de zijdeur van de garage @ 7 graden.
Alle 14 panelen zijn aangesloten als 1 string.
Alle panelen zijn gericht op ZuidOost en zijn na 9 uur ´s ochtends schaduwvrij.
Opbrengst:
Augustus: 243,6 – 0,0696 kWh/Wp
September: 235,0 – 0,06714 kWh/Wp
Oktober: 133,1 – 0,0380 kWh/Wp
Dit is niet veel voor 3500Wp.
Mijn vermoeden is dat het afdakje, van 2 panelen @ 7 graden, de prestaties van de rest naar beneden haalt. Naar mijn idee is het niet optimaal om alles d.m.v. 1 string aan te sluiten.
Is mijn vermoeden correct?
Wat is een oplossing? De 2 panelen uit de string halen en op een StecaGrid 500 aansluiten?
Er is een meterkast in de garage, dus een extra omvormer erbij hangen is niet zo veel moeite.
Stilstand is achteruitgang migjesmigjes schreef op zondag 02 november 2014 @ 15:47:
@konehead
jep nu rinkelt het belletje weer.![]()
ik zou niks doen als ik jouw was.
maar de zaak wel rapporteren hier als er echt iets te rapporteren valt.
laat de buren maar eerst het huis bouwen en dan kunnen we pas zien of er iets nodig is en wat te doen.
(geniet nu maar van de opbrengst)
Zo te zien is die punt al aardig groot dus begint al begin oktober.
Noord-Oost-Zuid-West 11640Wp Totaal Live, Netduino advanced pv logging

Ditmaal een drietrapsraket. Ik heb besloten om toch te kijken voor optimizers. 1 op 1 op het schaduwdak en 1 op 2 op het schaduwvrije dak. Zo kan ik de individuele panelen monitoren en ook uitschakelen (ik verwacht dat dit uiteindelijk een verzekeringseis gaat worden voor premiekorting).
SolarEdge geeft aan 6-25 optimizers op een string. 2 panelen kunnen op 1 optimizer en max 5.250W op een string. Ik snap alleen het voltage niet, die draait dan toch helemaal in de soep met grote aantallen CIS-paelen?
Ik heb een 1x35A(?) hoofdaansluiting uit mijn hoofd. Gezien de 3 strings:
String 1+2 op een omvormer (2.550+2.210=4.760) gezien de O/W ligging heb je hier denk ik 60-70% van nodig, dan kom je op een 3kW omvormer uit
String 3 op een omvormer van 2.500.
Penny for your thoughts?
This is my signature. There are many like it, but this one is mine.
ze moeten het huis nog bouwen, laat ze dat eerst eens doenRol-Co schreef op zondag 02 november 2014 @ 15:59:
[...]
Stilstand is achteruitgang migjes![]()
Zo te zien is die punt al aardig groot dus begint al begin oktober.
dus nog geen schaduw te zien.
7x245Wp(15 graden) + 7x245Wp(45 graden) op oost en 10x300Wp(45 graden) op west. (4kW omvormer)
De schaduw valt wel mee. Het zijn 2 rijen van 6 op het platte dak. Tot 9 uur liggen de 2 panelen aan oost rand in de schaduw, de rest (midden en westzijde) is altijd schaduwvrij.DjVe schreef op zondag 02 november 2014 @ 15:49:
[...]
Even zo uit het blote hoofd, maar dat valt toch wel mee? Aug was al niet zo fantastisch. Die paar graden verschil zal echt niet zoveel uit maken. Komt het hele systeem het gehele jaar pas om 9:00 in de zo'n te liggen? Dat zal naar mijn weten meer verklaren
Ik heb even de eigen gegevens opgezocht ter vergelijking. Wij wonen hemelsbreed ongeveer 15km verderop.
Wij 4000Wp set @ 30 graden: Zuid Oost
Augustus: 471,2 – 117,8 kWh/kWp
September: 364,7 – 91,175 kWh/kWp
Oktober: 197,7 – 49,425 kWh/kWp
De probleem-set van 3500Wp @ 15 graden: Zuid Oost
Augustus: 243,6 – 69,6 kWh/kWp (eerste 2 dagen van augustus missen btw, scheelt 35kWh schat ik).
September: 235,0 – 67,14 kWh/kWp
Oktober: 133,1 – 38,0 kWh/kWp
Beide sets gericht op Zuid Oost, wel hoekverschil (30 graden vs. 15 graden).
Maar ik vind het verschil wel groot.
Lang niet buiten geweest? Allemaal prefab, dat staat in 3 weken overeind hoor.migjes schreef op zondag 02 november 2014 @ 16:17:
[...]
ze moeten het huis nog bouwen, laat ze dat eerst eens doen![]()
dus nog geen schaduw te zien.
Als je dat nu al weet, waarom wachten?
Noord-Oost-Zuid-West 11640Wp Totaal Live, Netduino advanced pv logging
Lijkt me zonde geld om optimizers te gaan gebruiken als je voor Solar Frontier gaat.
Strings zijn al dermate klein dat je alle panelen welke mogelijk last krijgen van schaduw op een eigen string kan zetten.
Apple | BYD | HomeWizard Plug-In Battery | UniFi | WeHeat Flint All-electric | 4.880wp zonnepanelen
- 11 x 260wp Sunerg Poly panelen, Zeversolar 3000 omvormer plus Zeversolar monitor unit (om hem uit te kunnen lezen)
- 11 x 250wp Denim Poly panelen, Samil Power 3000 omvormer incl. Wifi uitleesmogelijkheid
Heb de vraag nog uitstaan wat 260wp Denim panelen voor meerprijs tot gevolg zou hebben (dat maakt een eerlijker vergelijk), maar gaat me nu even om de merken en hun prijs/kwaliteit.
"For although dreams are in all of us, few hands may grasp their moth-wings without tearing them"
~ H.P. Lovecraft
Ik ben bang voor een enorme dradenbende op mijn dak met al die korte strings.
This is my signature. There are many like it, but this one is mine.
ik sluit me zoizo bij MichielFRL aan.
maar als je het zo wil doen begrijp ik het wel.
alleen je vragen, daar moet ik ook even rustig een momentje voor pakken.
@Rol-Co
omdat ik niet aan paniek voetbal doe.
eerst een juiste logging zien met het effect dan pas besluiten.
(geen idee wat die samil omvormer doet met schaduw. b.v.)
7x245Wp(15 graden) + 7x245Wp(45 graden) op oost en 10x300Wp(45 graden) op west. (4kW omvormer)
Voor het aansluiten, grote van een string, maakt het niet uit of je optimizers gebruikt of niet.Señor Sjon schreef op zondag 02 november 2014 @ 16:36:
Met SF kan je maar 3-6 panelen op één string doen, terwijl dat tot 50 panelen kan met optimizers (dan kom je met het wattage niet meer uit, maar dat is een ander verhaal. Dat is dus ruk faseren.
Ik ben bang voor een enorme dradenbende op mijn dak met al die korte strings.
Je zal parallel moet aansluiten omdat je anders een te hoog voltage krijgt.
In beide gevallen krijg je een soort ringleiding waar je de setjes van 3 panelen op aansluit met een Y-splitter. Als je optimizers gebruikt dan kan je setjes van 4 panelen maken.
Apple | BYD | HomeWizard Plug-In Battery | UniFi | WeHeat Flint All-electric | 4.880wp zonnepanelen
SF lijkt me niet zo heilig dat ze zonder optimizers afkunnen met schaduw, dan trekken ze toch alsnog de hele string omlaag? Ik begrijp uit de documentatie dat SE sowieso 6% oplevert en bij schaduwen nog zoiets.
This is my signature. There are many like it, but this one is mine.
Je zou misschien ook nog met meerdere kleine omvormers aan de slag kunnen?
Denk bijvoorbeeld aan een Steca 500 ( waar je 4 x SF170 op kwijt kunt) of een Growatt 1000s.
Nadeel is wel dat het redement van die dingen laag is.
This is my signature. There are many like it, but this one is mine.
SF is niet heilig en met minder fotonen op je paneel krijg je minder vermogen. Dat is zo met optimizers en met CIS panelen (SF).Señor Sjon schreef op zondag 02 november 2014 @ 17:38:
SF lijkt me niet zo heilig dat ze zonder optimizers afkunnen met schaduw, dan trekken ze toch alsnog de hele string omlaag? Ik begrijp uit de documentatie dat SE sowieso 6% oplevert en bij schaduwen nog zoiets.
Bij CIS zijn de cellen geen vierkante blokjes die gezigzagd in serie staan, maar lange repen.
Dit zorgt voor hele andere I/V curves bij beschaduwing.
In jouw geval is de schaduw zodanig, dat je er in het geval van SF voor kan zorgen dat elk paneel in de string evenveel beschaduwd wordt. Dan is het dus niet zo dat één paneel de hele string omlaag trekt, elk paneel gaat immers evenveel in stroom omlaag.
Beschaduwde en onbeschaduwde strings met SF mag je parallel zetten omdat het MPP zo'n beetje op de zelfde spanning zit, en elke string duwt zijn eigen stroom door de omvormer.
Mocht niet elk paneel evenveel beschaduwd worden, is de mismatch schade alsnog beperkt door de korte strings.
Bij kristallijn werkt dit heel anders: een deels beschaduwd paneel gaat niet minder stroom leveren, maar het MPP ligt bij een lagere spanning omdat de bypass diode het beschaduwde deel helemaal uit de string haalt.
Als je dan een deels beschaduwde string parallel zet aan een onbeschaduwde string liggen de MPP's ver uit elkaar en loop je serieus kWh's mis.
Het ik-wil-een-warmtepomp FAQ topic- '23 MG5, douchen met wtw en Auer Edel Eau, verwarming met Vaillant Arotherm Plus.
Je haalt kristal en SF door elkaar.Señor Sjon schreef op zondag 02 november 2014 @ 18:27:
Ik snap gewoon niet hoe een optimizer ervoor kan zorgen dat je een string die normaal ~3-8 panelen maximaal kan hebben kan upgraden naar een string van 30 panelen (o.b.v. de 5.250/170W).
SF heeft een voltage van +/- 80V
Kristal heeft een voltage van +/- 30V
Apple | BYD | HomeWizard Plug-In Battery | UniFi | WeHeat Flint All-electric | 4.880wp zonnepanelen
This is my signature. There are many like it, but this one is mine.
Vereenvoudigd fictief rekenvoorbeeld:
Als het paneel 80V/2A levert kan de optimizer daar 20V/8A van maken.
Een ander paneel, dat bijvoorbeeld deels beschaduwd is, levert 80V/1A. De optimizer kan daar 10V/8A van maken zodat er geen stroomverlies is als de twee panelen in serie worden gezet.
Omdat de totale spanning lager is kan de string langer worden.
Anders gezegd: een optimizer zorgt er voor dat de omvormer de Voc nooit ziet, die doorgaans de maximale stringlengte bepaalt.
edit 30 panelen is dan wel extreem, volgens de datasheet geeft de optimizer maximaal 85V door dus worst case 2.5 kV MPP spanning
[ Voor 27% gewijzigd door Proton_ op 02-11-2014 19:18 ]
Het ik-wil-een-warmtepomp FAQ topic- '23 MG5, douchen met wtw en Auer Edel Eau, verwarming met Vaillant Arotherm Plus.
Hmmm ja dat is wel aardig groot ja. 30/15 graden maakt niet zo gek veel uit (paar %). Kan je niet wat data uitlezen om te kijken hoe het vermogensverloop is opgebouwd over de dag?Jack schreef op zondag 02 november 2014 @ 16:22:
[...]
De schaduw valt wel mee. Het zijn 2 rijen van 6 op het platte dak. Tot 9 uur liggen de 2 panelen aan oost rand in de schaduw, de rest (midden en westzijde) is altijd schaduwvrij.
Ik heb even de eigen gegevens opgezocht ter vergelijking. Wij wonen hemelsbreed ongeveer 15km verderop.
Wij 4000Wp set @ 30 graden: Zuid Oost
Augustus: 471,2 – 117,8 kWh/kWp
September: 364,7 – 91,175 kWh/kWp
Oktober: 197,7 – 49,425 kWh/kWp
De probleem-set van 3500Wp @ 15 graden: Zuid Oost
Augustus: 243,6 – 69,6 kWh/kWp (eerste 2 dagen van augustus missen btw, scheelt 35kWh schat ik).
September: 235,0 – 67,14 kWh/kWp
Oktober: 133,1 – 38,0 kWh/kWp
Beide sets gericht op Zuid Oost, wel hoekverschil (30 graden vs. 15 graden).
Maar ik vind het verschil wel groot.
Lees dit eens : http://matter2energy.word...imizers-tigo-vs-solaredgeSeñor Sjon schreef op zondag 02 november 2014 @ 18:27:
Ik snap gewoon niet hoe een optimizer ervoor kan zorgen dat je een string die normaal ~3-8 panelen maximaal kan hebben kan upgraden naar een string van 30 panelen (o.b.v. de 5.250/170W).
The system then controls the output so that the string as a whole is always outputting 350Vdcc.
Niets is veranderlijker als een mens, uiteindelijk zijn het wel 24 x SF170 panelen geworden, maar icm een Fronius Symo 4.5-3-M.Origineel schreef op zondag 21 september 2014 @ 19:18:
Update: na lang wikken en wegen is de keuze gevallen op 24 SF panelen icm 2 aparte omvormers.
Een standaard SF powerset, 18 x SF170-S icm een SF-WR-3000 (Stecagrid 3000)
en
6 losse SF170-S panelen icm een Growatt 1000S
En dat gaat niet meer veranderen, want ik heb de boel al in huis
Dus nu de boel nog het dak op
Worden dat dan 6 srings van 4 panelen of andersom?
Noord-Oost-Zuid-West 11640Wp Totaal Live, Netduino advanced pv logging
Ik zit er over te denken om te starten met 3 x 7 op de 1e MPPT (de Symo vindt 600v het lekkerst) en 1 x 3 op de 2e MPPT.
Kan je zo scheef verdelen over de 2 trackers? Als ze gescheiden zijn krijg je misschien max 2250Wp uit 1 tracker. Ik lees dat niet in de handleiding, of heb ik dat gemist?
Noord-Oost-Zuid-West 11640Wp Totaal Live, Netduino advanced pv logging
Het ik-wil-een-warmtepomp FAQ topic- '23 MG5, douchen met wtw en Auer Edel Eau, verwarming met Vaillant Arotherm Plus.
Het zijn SF , dus dat scheelt niet zoveel in voltage in de zomer en winter.Proton_ schreef op zondag 02 november 2014 @ 19:55:
Als je de kabels naar binnen haalt met strings van 4 in serie kan je willekeurig korte strings van 4 maken waar schaduw is (winter?) en lange strings van 8 om rond de 600V uit te komen als het warm is (zomer?).
@Origineel
Ik zie op de website die 595V staan, de manual staat het niet ( of ik heb er echt overheen gelezen)
Of je 3500Wp op de ene tracker kan aansluiten en 510 op de ander zie ik nog even niet.
Mooie omvormer, dat wel, maar kijk goed uit met aansluiten omdat de fronius geen mc4 heeft maar aansluitklemmen, netjes aderhulzen gebruiken.
Noord-Oost-Zuid-West 11640Wp Totaal Live, Netduino advanced pv logging
Ik zit ff te kloten met de SolarEdge Site Designer die je bij SE kan downloaden. Ding maakt helaas geen combi's van 2/1 en 1/1 optimizers/paneel. Als ik als een hork modules ga invoeren, dan maakt ie strings van maximaal 20 panelen bij de 3kW inverter.Origineel schreef op zondag 02 november 2014 @ 19:18:
[...]
Lees dit eens : http://matter2energy.word...imizers-tigo-vs-solaredge
[...]
Voor mijn opstelling raadt ie een SE2200 en SE4000 aan als ik alles via optimizers laat draaien. Volgens mij kan je met een oost/west opstelling met minder af, kans is klein dat beide kanten tegelijk vol gas gaan
This is my signature. There are many like it, but this one is mine.

https://twitter.com/Noodw...28827744650801153/photo/1
9x Canadian Solar + Enphase IQ7+ 3,4 kWp ZZW 20º
4x Yingli + Enphase IQ7 1 kWp ZZW 25º
4x Yingli + Enphase IQ7 1 kWp ZZW 90º
Eerlijk gezegd heb ik dat ook niet uit de documentatie kunnen halen hoe scheef als je mag configureren, maar dat zal testen worden.Rol-Co schreef op zondag 02 november 2014 @ 19:54:
Ik zit het net door te lezen maar mpp spanning van 150-800 , ik zie geen grafiek, hoe kom je aan die 600V ?
Kan je zo scheef verdelen over de 2 trackers? Als ze gescheiden zijn krijg je misschien max 2250Wp uit 1 tracker. Ik lees dat niet in de handleiding, of heb ik dat gemist?
Zoals proton_ al aangeeft, zelfs 8 panelen in serie (zomers) is mogelijk en daardoor valt de boel op heel veel manieren te configuren.
g
[ Voor 8% gewijzigd door Origineel op 02-11-2014 20:26 ]
En dan is dat hier nog makkelijker.
Noord-Oost-Zuid-West 11640Wp Totaal Live, Netduino advanced pv logging
Ik ga nu het dak niet meer op. Het waait te hardtwixx schreef op zondag 02 november 2014 @ 20:17:
Heeft iedereen genoeg balast liggen? Persoonlijk denk ik dat 3x 43 kg te weinig is AUijtdehaag. Volgens @ NoodweerBe gaat het goed waaien!
[afbeelding]
https://twitter.com/Noodw...28827744650801153/photo/1
De set draait sinds begin augustus. De beste dag tot nu toe was 26-8, zie grafiek.DjVe schreef op zondag 02 november 2014 @ 19:18:
[...]
Hmmm ja dat is wel aardig groot ja. 30/15 graden maakt niet zo gek veel uit (paar %). Kan je niet wat data uitlezen om te kijken hoe het vermogensverloop is opgebouwd over de dag?

De schaduw tot 9:00 uur is duidelijk te zien, maar heeft geen grote impact op de opbrengst.
Piek ligt op 2256W. Naar mijn idee zou de piek met 3500Wp hoger moeten liggen...
My opinions may have changed, but not the fact that I am right. -- Ashleigh Brilliant
Dakhoek in graden?Jack schreef op zondag 02 november 2014 @ 21:18:
[...]
De set draait sinds begin augustus. De beste dag tot nu toe was 26-8, zie grafiek.
[afbeelding]
De schaduw tot 9:00 uur is duidelijk te zien, maar heeft geen grote impact op de opbrengst.
Piek ligt op 2256W. Naar mijn idee zou de piek met 3500Wp hoger moeten liggen...
Ik heb 26-8 even opgezocht maar was niet zo'n beste dag, 27e daarintegen.....
Max 2500W op een 3100Wp mono panelen set , 45 graden dakhoek, dan lijkt de 2256 wat laag inderdaad.
Noord-Oost-Zuid-West 11640Wp Totaal Live, Netduino advanced pv logging
This is my signature. There are many like it, but this one is mine.
12 panelen op 15 graden en 2 panelen op 7 graden.Rol-Co schreef op zondag 02 november 2014 @ 21:37:
[...]
Dakhoek in graden?
Ik heb 26-8 even opgezocht maar was niet zo'n beste dag, 27e daarintegen.....
Max 2500W op een 3100Wp mono panelen set , 45 graden dakhoek, dan lijkt de 2256 wat laag inderdaad.
Volgens mij is in de maand augustus de logging een dag verschoven en hoort deze grafiek bij de 27ste inderdaad. Totale opwek 15,4kw met 3500Wp en bij jou 18.767kWh met 3100Wp.
Het loopt inderdaad wat achter en wel in de hoogte van de curve.
Als ik jouw grafiek zo zie en onderstaande van MichielFRL dan zou de piek eigenlijk rond de 2800W moeten liggen voor 3500Wp...
Ik zal eens vragen of ze de 2 panelen van het afdakje los kunnen koppelen en kijken wat de opbrengst dan is
[ Voor 6% gewijzigd door Jack op 02-11-2014 21:55 . Reden: piek schatting ]
26-08 was inderdaad een mooie dag, de 27e was heel grillig.Rol-Co schreef op zondag 02 november 2014 @ 21:37:
[...]
Dakhoek in graden?
Ik heb 26-8 even opgezocht maar was niet zo'n beste dag, 27e daarintegen.....
Max 2500W op een 3100Wp mono panelen set , 45 graden dakhoek, dan lijkt de 2256 wat laag inderdaad.

Maximaal 848W met 1040Wp
Apple | BYD | HomeWizard Plug-In Battery | UniFi | WeHeat Flint All-electric | 4.880wp zonnepanelen
Dit ziet er zo van een afstandje uit alsof er geen SAJ TL3KB is gebruikt maar een SAJ TL3KA.Jack schreef op zondag 02 november 2014 @ 21:18:
[...]
De set draait sinds begin augustus. De beste dag tot nu toe was 26-8, zie grafiek. (scroll naar boven)
De schaduw tot 9:00 uur is duidelijk te zien, maar heeft geen grote impact op de opbrengst.
Piek ligt op 2256W. Naar mijn idee zou de piek met 3500Wp hoger moeten liggen...
Zien er van buiten exact hetzelfde uit, wegen hetzelfde, de doos is hetzelfde, alleen de A heeft dual MPPT. Ik kan er verder niets van terugvinden in de handleidingen van SAJ, maar als ze net zo werken als de power one dan is het 2000 watt per tracker maximaal en dan zie je dit soort aftopping zoals in jou plaatje hierboven. Kan ook zijn dat ze de 2ktl hebben geplaatst, maar dat lijkt me stug.
Gewoon mijn 2 cent zeg maar
Daar aan toegevoegd: 14 panelen maal 250 watt keer een bakkende augustusdag geeft 3500 * 0,68 is 2300 watt aan max. Het kan zijn dat de hellingshoek hier roet in het eten gooit. Mijn eigen panelen met een hoek van 10 graden doen het niets te denderend september t/m maart. Daarna geven ze vol gas, dus wie weet moeten we voor deze installatie even afwachten....
[ Voor 16% gewijzigd door Lardman op 02-11-2014 22:09 . Reden: brainfart ]
2280+1730(O)+1380(plat)+880(N)+2395Wp+640Wp PV (hoezo verslaafd) 3.5kW Houtkacheltje, 2.5 kW Panasonic airco, Loria 6008 duo, sinds 1-07-2018 gasloos E-label A
Aftoppen? Als dat zo zou zijn zie je een platte bovenkant voor uren, dus dat is het zeker niet. Dan is dit in augustus wat redelijk ideaal is voor de lage hoek.Lardman schreef op zondag 02 november 2014 @ 22:03:
[...]
Dit ziet er zo van een afstandje uit alsof er geen SAJ TL3KB is gebruikt maar een SAJ TL3KA.
Zien er van buiten exact hetzelfde uit, wegen hetzelfde, de doos is hetzelfde, alleen de A heeft dual MPPT. Ik kan er verder niets van terugvinden in de handleidingen van SAJ, maar als ze net zo werken als de power one dan is het 2000 watt per tracker maximaal en dan zie je dit soort aftopping zoals in jou plaatje hierboven. Kan ook zijn dat ze de 2ktl hebben geplaatst, maar dat lijkt me stug.
Gewoon mijn 2 cent zeg maar
Daar aan toegevoegd: 14 panelen maal 250 watt keer een bakkende augustusdag geeft 3500 * 0,68 is 2300 watt aan max. Het kan zijn dat de hellingshoek hier roet in het eten gooit. Mijn eigen panelen met een hoek van 10 graden doen het niets te denderend september t/m maart. Daarna geven ze vol gas, dus wie weet moeten we voor deze installatie even afwachten....
2 verschillende hoeken op 1 string werkt nooit op volle kracht, er is altijd een verkeerde hoek, het kan wel met verschillende strings parallel.
Noord-Oost-Zuid-West 11640Wp Totaal Live, Netduino advanced pv logging
Ik ging er vanmiddag gewoon op hoorAUijtdehaag schreef op zondag 02 november 2014 @ 21:00:
[...]
Ik ga nu het dak niet meer op. Het waait te hard
M'n cctv dome ging te veel schaduw geven, dus die staat nu een stukje lager.
Er lag nog ergens een in hoogte verstelbare standaard die een houten bouwsel vervangt
De zware voet heb ik met een stapel natuursteen extra verzwaard, je weet maar nooit ...
PVoutput 2x Toshiba Daiseikai 8 3,5kW, Atlantic Explorer V3 200l coil. Gasloos aug 2016, 8620Wp, Monoblock Panasonic J 7kW met radiatoren, 7-4-2026 48,2kWh Balans Energie
Het kastje wat in mijn tekening staat en de oorspronkelijke wcd vervangen heeft is dus inderdaad zo'n kant en klaar kastje -- 2 aparte 4 units brede stukjes op 1 bodemplaat met links een hoofdschakelaar en 1 16A automaat die vast aangesloten naar de inverter gaat, en aan de rechterkant 1 16A automaat plus een schuko WCD.Aegle schreef op zondag 02 november 2014 @ 00:41:
Er is een uitzondering: de zogenaamde wasmachine groep. Als deze groep slechts één verbruiker heeft, de wasmachine, dan mag je een verdeling maken voor je PV door de WCD te vervangen door een klein groepenkastjes met twee automaten of ALS. De ene gaat naar een WCD voor de wasmachine, die vaak op zolder staat, de andere als vaste aansluiting naar je PV installatie. In veel "standaard" huizen is dit van toepassing.
LET OP: er mogen dus géén overige verbruikers op worden aangesloten!
Merken als ABB hebben daar kant-en-klare kastjes voor.
Kortom, wat ze dus gedaan hebben had in principe gemogen als die boiler er niet geweest was maar met boiler mag het niet. Ze hebben dat ding gewoon moedwillig genegeerd, ook al heb ik ze verteld dat dat ding op diezelfde groep zat terwijl ze aan het testen waren. Damn
Anyway, bedankt voor de informatie. Denk dat we hier dan inderdaad sowieso n og verder achteraan moeten.
Leuk extraatje: Precies sinds de zonnepanelen er zijn gaat onze CV ketel (die nu dus op dat verdeelkastje zit als enige verbruiker) zo af en toe in storing (in een dikke week nu zes keer spontaan). Foutcode 6A, is "ionisatiestroom te laag". Ik heb die melding 1 keer weten te provoceren/reproduceren, door de DC-zijdige schakelaar van de inverter op off te zetten. Alle andere keren dat ik heb getest gebeurde het niet.
Nou kan het natuurlijk puur toeval zijn dat we aan de electrische installatie hebben geklooid en dat precies daarna een sensor in de ketel gaat meten dat er een electrische waarde te laag is -- maar het is wel verdomd verdacht. En het is ook verdomd irritant want het is een melding waarbij hij echt in storing gaat tot een handmatige reset, niet zo'n "we proberen het over vijf minuten nog eens" die onze oude ketel vroeger altijd had (did I mention, de cv ketel is nog maar 1.5 jaar oud).
Heb je al geprobeerd om de stekker van dat apparaat er andersom in te doen? Soms schijnt dat uit te maken...Jasper Janssen schreef op maandag 03 november 2014 @ 00:17:
Leuk extraatje: Precies sinds de zonnepanelen er zijn gaat onze CV ketel (die nu dus op dat verdeelkastje zit als enige verbruiker) zo af en toe in storing (in een dikke week nu zes keer spontaan). Foutcode 6A, is "ionisatiestroom te laag". Ik heb die melding 1 keer weten te provoceren/reproduceren, door de DC-zijdige schakelaar van de inverter op off te zetten. Alle andere keren dat ik heb getest gebeurde het niet.
Nou kan het natuurlijk puur toeval zijn dat we aan de electrische installatie hebben geklooid en dat precies daarna een sensor in de ketel gaat meten dat er een electrische waarde te laag is -- maar het is wel verdomd verdacht. En het is ook verdomd irritant want het is een melding waarbij hij echt in storing gaat tot een handmatige reset, niet zo'n "we proberen het over vijf minuten nog eens" die onze oude ketel vroeger altijd had (did I mention, de cv ketel is nog maar 1.5 jaar oud).
My opinions may have changed, but not the fact that I am right. -- Ashleigh Brilliant
Verwijderd
dit zal waarschijnlijk toeval geweest zijn de ionisatiepen is een eigen circuit en staat daar los van.eb je al geprobeerd om de stekker van dat apparaat er andersom in te doen? Soms schijnt dat uit te maken...
waarschijnlijk pen vuil
[offtopic uit]
Zit nu te denken aan de hele WZW kant met een aantal 2/1 voor panelen die als duo in de schaduwlijn vallen (11 optimizers i.p.v. 15) en nog een aantal optimizers rondom het MV pijpje bij het potentiële dakraam. Dat zouden dan 8 panelen worden met 4 optimizers). Totaal kom ik dan op 23x170=3.910 op één omvormer. Natuurlijk heb je nooit bijna 4kW tegelijk erop staan, maar ik denk dat de stap naar de 3kW variant te groot is. de stap tussen de twee omvormers is 'maar' 125 euro en dan heb ik nog speelruimte om probleemgevallen van optimizers te voorzien. Of er moeten een paar paneeltjes weer af.
De overige 19 panelen zouden dan in 4 strengen op een tweede omvormer (SMA?) komen in de loop der tijd. Alleen het nadeel is dat dit plannetje weer een stuk minder modulair is uit te voeren.
Qua inverter. Ik kom waardes tegen tussen de 60 en 85% van nominaal voor oost/west orientaties. Dus max 42*170=7140*(0,6 tot 0,85) = 4.284 tot 6.069 W. Maar de westkant is ongeveer 1/3e van de oostkant, maar ligt weer beter. Ik heb thuis een excelletje waarbij de piek (rekening houdend met PVGIS) zo rond de 3-3.5 kW constant is. Wat is waar?
This is my signature. There are many like it, but this one is mine.
als ik zo naar je tekening kijk komt mij alleen deze optie boven drijven.
(er moet dan op ZW nog 1 paneel extra bij! anders kan het niet, lukt dat?)
ZW dan 16 X SF van 170Wp in 4 stringen van 4 panelen.
NO dan 20X SF van 155Wp in 5 stringen van 4 panelen.
dat allemaal op een power-one 3.6.
omvormer heeft mppscanning voor extra schaduw afhandeling.
en kan zo ingesteld worden dat hij nog op een 16A groep kan.
(ik denk niet dat je echt veel meer nodig hebt als 3850W in deze opstelling)
het is maar een mening en er is nog wel iets te schuiven.
edit:
wat nog wel zou kunnen:
is 1 mpp van de omvormer uitrusten met solaredge.
dan zou je ZW met 16 X SF kunnen doen en dan een paar panelen extra ook op die mpp kunnen zetten die op NO staan.
wel leuk om te doen, maar kosten effectief?
[ Voor 15% gewijzigd door migjes op 03-11-2014 13:38 ]
7x245Wp(15 graden) + 7x245Wp(45 graden) op oost en 10x300Wp(45 graden) op west. (4kW omvormer)
Heb nog even zitten snuffelen over dat scheef verdelen, van de Fronius website:Rol-Co schreef op zondag 02 november 2014 @ 19:54:
Ik zit het net door te lezen maar mpp spanning van 150-800 , ik zie geen grafiek, hoe kom je aan die 600V ?
Kan je zo scheef verdelen over de 2 trackers? Als ze gescheiden zijn krijg je misschien max 2250Wp uit 1 tracker. Ik lees dat niet in de handleiding, of heb ik dat gemist?
SuperFlex Design
The Fronius SuperFlex Design combines all the system design requirements into a single inverter form. Two MPP trackers combined with a high system voltage and wide input voltage range guarantee maximum flexibility. Every DC input, and therefore every MPP tracker, is able to accommodate the entire nominal output of the inverter. The result: an inverter for every application. Thanks to the SuperFlex Design, a single inverter can cope with any challenge – including different roof orientations, shading of one or two strings, or the use of residual modules.
Mijn eindidee heeft 42 panelen (omdat het kan, er nog redelijk uitziet en mijn verbruik volledig compenseert). Daar is ook de fasering op gebaseerd van 15-13-14 panelen. Heul misschien in twee stappen door 24 (ook de eerste rij op ONO) en dan later 18 erbij, maar ik begon dit verhaal met 8 gewone panelen en het bedrag begint uit de hand te escaleren als dat er 3x zoveel worden.
Jammer dat die inverter maar strings van 4 kan hebben, bij SMA kan ik 6/string doen (max 750V).
SolarEdge is niet open source. Hebben ze geen contact met een SE inverter, dan leveren ze maar 1V/paneel als safety. Dat kan dus niet met de gelinkte inverter. Ik zou ook met een SE2200 of 3000 en 15 panelen op ZW kunnen beginnen, wel de groep e.d. voorbereiden zodat ik een tweede omvormer en panelen erop aan kan takken. Dan krijg ik mogelijk wel twee verschillende systemen naast elkaar. Anders nu al de 4 kW SE 4000-16A en dan alles hierop aansluiten. In theorie zou ik niet boven de 4kW uitkomen met dit systeem en hij heeft een max STC waarde van 5.000W
Waarom ga je overigens voor de 155W panelen? Die zijn rond de €1,35/W, de 165W = €1,24/W en de 170W = € 1.22/W
Edit
Wellicht wat concreter:
De 15 panelen met SE op een SE2200
De 27 panelen via een SolarSet 4.8 (1 paneel gaat dan naar het ZW dak, dus eerst 14 panelen daar). Daar zit een SF-WR-4200 omvormer bij.
[ Voor 7% gewijzigd door Señor Sjon op 03-11-2014 14:24 ]
This is my signature. There are many like it, but this one is mine.
Zoals jij het deelt, krijg je bij een 170Watt paneel 1,22Watt per EuroSeñor Sjon schreef op maandag 03 november 2014 @ 13:59:
Waarom ga je overigens voor de 155W panelen? Die zijn rond de €1,35/W, de 165W = €1,24/W en de 170W = € 1.22/W
Overigens heb ik het idee dat je je blind staart op SolarEdge.
Prachtige techniek en ideaal om het maximale uit dure panelen te halen, maar mijns inziens veel te duur om een paar % meer rendement uit een (goedkoop) SF paneel te halen.
[ Voor 28% gewijzigd door Origineel op 03-11-2014 14:44 ]
Mijn ZW-gevel (zie Señor Sjon in "Elektriciteit opwekken met zonnepanelen (PV) Deel 3") krijgt anders aardig wat schaduwlijnen van de buren, vandaar dat ik het op die kant sowieso wil toepassen. De andere gevel heeft praktisch geen schaduw en daar moeten de SF panelen wel doorheen kunnen trekken door de kortere strings. Ik zou alleen nog met een MV-pijpje kunnen zitten, maar die zit relatief ver van de panelen.
This is my signature. There are many like it, but this one is mine.
de sma heeft een mpp bereik van 175V tot 500V en de power-one die ik gaf heeft een bereik van 90V tot 530V.
dus laat je geen zand in de ogen strooien door marketing.
sma heeft zijn optimum op 400V en power-one op 340V.
dus een sma zou leuk zijn met 5 panelen in een string en de power-one kan dat al met 4.
(of als je heel extreem wil doen, kan de power-one al werken met 2 panelen in een string, en de sma heeft er minimaal 3 nodig, maar dat kost dan wel wat rendement van de omvormers.)
kortere string geeft je een beter bescherming tegen schaduw effecten.
met een paneeltje extra kwam hij gewoon mooier uit met stringen van 4 panelen op je ZW.
met 20X 155Wp kwam ik gewoon mooier uit bij de 3000W max mpp van de power-one omvormer (hij heeft iets meer ruimte als 3000W)
maar je kunt hem ook met 16X 170Wp doen als je wil.
mijn gedachte was meer je ZW is het beste, daar wil je de beste panelen, je NO is gewoon minder dus kun je ook met minder presterende panelen af (er is plek zat)
mmm, als ik reken dan is een 155Wp een 0,81€/Wp en een 170Wp 1,02€/Wp.
geen idee waar jij naar kijkt? (nog niet wakker, lol)
edit:
oja, solaredge heeft ook een interface om aan een gewone mpp te koppelen.
http://www.solaredge.com/groups/retrofit/smi
[ Voor 5% gewijzigd door migjes op 03-11-2014 14:57 ]
7x245Wp(15 graden) + 7x245Wp(45 graden) op oost en 10x300Wp(45 graden) op west. (4kW omvormer)
Dit topic is gesloten.
![]()
Dit topic gaat over de technische aspecten van het opwekken met PV.
Voor andere onderwerpen zijn er specifiekere topics:
productie en opbrengst: Jouw productie, afgelopen maand...ofzo
Data logging algemeen: Datalogging: PV systemen
PV output: PVOutput info en discussie of opmerkingen topic
BTW perikelen: Nieuws: Zonnepanelen en de btw
Over salderen en terugleververgoedingen: Salderen en terugleververgoedingen
Luchtige praat in de kroeg: De Duurzame Kroeg deel 2
En uiteraard is het mogelijk om een nieuw topic aan te maken in het DED forum: http://gathering.tweakers.net/forum/insert_topic/71
Losse aankoopadviezen of het bespreken van offertes horen in een eigen topic.