Ja.True schreef op dinsdag 3 februari 2026 @ 21:19:
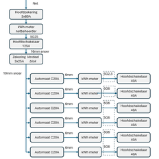
Mag ik deze aardlekschakelaar aan de bovenkant voeden?
https://www.sandervunderi...2-p-fh-202-a-40-0-03.html
ABB blinkt niet echt uit in duidelijke en consistente datasheets helaas. Maar wat je mag aansluiten staat wel gewoon tussen de specs:Hoe kan ik bij ABB vinden wat ik mag aansluiten in de kooiklemmen voor deze?
https://www.sandervunderi...-b16-1p-n-sn-201-b16.html
Ondanks dat ik twin wil gebruiken wil ik weten of er twee gelijke diameter draden naast elkaar toegepast mogen worden (denk het niet gezien de aansluiting echt heel smal is). En of een kamrail i.c.m. een draad toegepast mag worden. Hoe zou ik dit uit een datasheet moeten kunnen lezen of moet ik dit elders kunnen vinden?
De basisregel blijft altijd maximaal 1 geleider in 1 klem, tenzij de fabrikant iets anders specificeert. En aangezien een dergelijke specificatie niet te vinden is: maximaal 1 geleider per klem.Aansluitbare geleiderdoorsnede meerdraads (vierkante millimeter) 1 - 10
Aansluitbare geleiderdoorsnede eendraads (vierkante millimeter) 1 - 16
Je moet denk ik maar aannemen dat een kam + draad in dezelfde klem mag, aangezien ze kamrails in het assortiment hebben bedoeld om met deze automaten te combineren en er verder geen zinnige toepassing voor is als je er geen draad bij mag steken. Maar het zou leuk zijn als je dat ergens kon teruglezen inderdaad.
PC specs!---Pulse mee voor GoT!
[22:49:37] <@Remy> ik wil een opblaasbare dSLR :+
:strip_exif()/f/image/6kqhxCGsQUcydlod6g6P7Zuz.jpg?f=fotoalbum_large)
:strip_exif()/f/image/pdp8yrOqXCj2zkf80vEE2atu.jpg?f=fotoalbum_large)
/f/image/X5WT3B8yoOVJR3QavlSmFyHP.png?f=fotoalbum_large)
:no_upscale():strip_icc():strip_exif()/f/image/Gkfj1qkYXq9HUH0EQ2pozkcn.jpg?f=user_large)
/f/image/Wlq3ANezR8y7E7hQcWY8SRwN.png?f=fotoalbum_large)
:strip_exif()/f/image/1qbaaDHwQ8GwUnKAB7pc9ZtG.jpg?f=fotoalbum_large)
:strip_exif()/f/image/q98OTkT6cyBDocRm20zneZcZ.jpg?f=fotoalbum_large)
:strip_exif()/f/image/U7uThmHo1tYExFzNOKP8CScM.jpg?f=fotoalbum_large)
:strip_exif()/f/image/7dx9tnvLHlwH5QNTvGyeXste.jpg?f=fotoalbum_large)
:strip_exif()/f/image/GAzI2GF6POVw3kVzPJlas8HZ.jpg?f=fotoalbum_large)
:strip_exif()/f/image/EY4yVi7Fs9M9MeDY9smrAa7z.jpg?f=fotoalbum_tile)
:strip_exif()/f/image/jDrx1H0xW6zlIGZzyhYTlnTp.jpg?f=fotoalbum_tile)
:strip_exif()/f/image/LnYFnUJxIzDI4kjDzow94jP6.jpg?f=fotoalbum_tile)
:strip_exif()/f/image/gx2eBcgwxHbhlcE7Ne2MypOD.jpg?f=fotoalbum_large)
:strip_exif()/f/image/mZwsWp0BDffx5mYzGucDahdx.jpg?f=fotoalbum_large)
/f/image/5spHVv0Zi4KecgnHk0vFUIi5.png?f=fotoalbum_tile)
:strip_exif()/f/image/QRwDNNU5MSMNRq0aKbBwfCIh.jpg?f=fotoalbum_tile)
:strip_exif()/f/image/JosAdzlcZUj1tXNRHlmFVFKi.jpg?f=fotoalbum_large)
:strip_exif()/f/image/3Y1rvheb9NO5dtc0jhe50ruD.jpg?f=fotoalbum_large)
:no_upscale():strip_icc():strip_exif()/f/image/BBkzk3hcxwjBPNlwaHYoXG94.jpg?f=user_large)
:strip_exif()/f/image/kRNjQrknRz1wQesSMOcPYIRP.jpg?f=fotoalbum_large)
:strip_exif()/f/image/ILLZmAIMVZ6Cpcyx5spUaGzh.jpg?f=fotoalbum_tile)
:strip_exif()/f/image/mi893SlfnvteNLCGoUE7roYw.jpg?f=fotoalbum_tile)
/f/image/C4mSda0GhNyWgNCKZzJHQahi.png?f=fotoalbum_tile)
/f/image/sqiWFCGGKaaowaO2toZRPiuC.png?f=fotoalbum_tile)
:strip_exif()/f/image/80hD19ZE4Y4Ia0cdkOLgcNIf.jpg?f=fotoalbum_large)


