• Hermarcel
  • Registratie: April 2003
  • Niet online
In mijn huis is ooit een 3G0,75 (bruin/blauw/geelgroen) gebruikt als signaalkabel. Er wordt geen 230V over deze kabel gevoerd, hooguit 5V DC.
De geelgroene ader is ongebruikt. Ik wil de vrije ader ook als signaalader gaan gebruiken. Mag dat? Ik meen me te herinneren dat er met de geelgroene kleur/draad geen fratsen mogen worden uitgehaald.
De kabel is niet te vervangen, zit muurvast in zijn buis.

  • deejeebv
  • Registratie: Juni 2008
  • Laatst online: 21:51
Pakhaas schreef op vrijdag 5 december 2025 @ 15:11:
[...]

21-22 is PV en 23-24 de kookgroep.
[Afbeelding]

De auto laadt nu ook op een B16.
Op 23 en 24 zit een 1 fase aardlekautomaat, dat is geen kookgroep.

  • Schway
  • Registratie: Augustus 2009
  • Niet online
Hermarcel schreef op vrijdag 5 december 2025 @ 16:43:
In mijn huis is ooit een 3G0,75 (bruin/blauw/geelgroen) gebruikt als signaalkabel. Er wordt geen 230V over deze kabel gevoerd, hooguit 5V DC.
De geelgroene ader is ongebruikt. Ik wil de vrije ader ook als signaalader gaan gebruiken. Mag dat? Ik meen me te herinneren dat er met de geelgroene kleur/draad geen fratsen mogen worden uitgehaald.
De kabel is niet te vervangen, zit muurvast in zijn buis.
Geen fratsen met elektra. Als je als onbekende er mee aan de slag gaat moet je kunnen vertrouwen op de kleuren. Ik heb wel eens gehoord dat je dan de ader moet labelen of een andere kleur krimpkous er omheen ter indicatie dat de kabel niet doet wat ie moet doen.

  • Hermarcel
  • Registratie: April 2003
  • Niet online
@Schway
Omkleuren zou sowieso gebeuren, maar ik dacht dat ook dat voor geelgroen (de vastgelegde kleur voor aardverbindingen) niet was toegestaan.
De kabel is point-to-point in een eigen buis. Maakt dat nog uit?

  • Pakhaas
  • Registratie: Juli 2016
  • Laatst online: 23:48
Aziona schreef op vrijdag 5 december 2025 @ 16:14:
[...]


De enige keren dat het verbruik door de 40A gaat is als we de stoomoven aanzetten. Je kunt op je laadpaal een load balancer zetten als die dat ondersteunt. Er staan er vrij veel te koop op MP. Als je teveel verbruikt dan schaalt ie de laadpaal terug.
Ik kan de Deye ook op peakshaving zetten, dan spring de batterij bj zodra ik bijvoorbeeld over de 40A zou gaan. Ik heb dat nog nooit getest omdat ik de batterij pas begin oktober heb aangezet.
Ik heb een variabel contract en laad de batterij in principe niet vanuit het net. Ook als ik een dynamisch contract zou hebben dan zou ik dat niet snel doen aangezien het verschil al minstens 20% moet zijn om uit te kunnen. Bovendien zou je dat normaal gesproken dan met name 's nachts doen aangezien de prijs dan het laagste lijkt te zijn.
Onze manier van laden ondersteunt dat load balancer niet. Wat betreft het laden, wij hebben een dynamisch contract en op dagen dat wij niet thuis zijn en wanneer de zon maar zo'n 1-2kwh per dag opbrengt laden wij in de nacht op goedkope momenten. Zodra straks overdag de zon meer opbrengt wordt er zoveel mogelijk overdag geladen, dat kan prima want wij zijn regelmatig overdag thuis.

  • Pakhaas
  • Registratie: Juli 2016
  • Laatst online: 23:48
deejeebv schreef op vrijdag 5 december 2025 @ 16:44:
[...]

Op 23 en 24 zit een 1 fase aardlekautomaat, dat is geen kookgroep.
Ik bedoel daarmee dat daar de inductieplaat op zit. Of heeft de naam kookgroep een andere betekenis?

  • True
  • Registratie: April 2011
  • Niet online

True

Dislecticus

Pakhaas schreef op vrijdag 5 december 2025 @ 17:13:
[...]

Ik bedoel daarmee dat daar de inductieplaat op zit. Of heeft de naam kookgroep een andere betekenis?
Ja een kookgroep is: 2x fase en 2x nul om zo 2x 16A = 2x 3,7 kW = 7,4 kW te kunnen leveren via één buis/kabel naar de kookplaat die als uitzonderingssituatie is toegestaan binnen de regelgeving. Daarbij zijn de met een brug verbonden als één van de twee gekoppelde automaten uitgaat, neemt die de andere direct mee en zit de kookplaat volledig zonder spanning.

VW ID.7 Tourer Pro S | 5670 Wp JA Solar - 14x405 33° op Zuid | Twente


  • devriesjande
  • Registratie: December 2006
  • Laatst online: 22:36
Hermarcel schreef op vrijdag 5 december 2025 @ 16:43:
In mijn huis is ooit een 3G0,75 (bruin/blauw/geelgroen) gebruikt als signaalkabel. Er wordt geen 230V over deze kabel gevoerd, hooguit 5V DC.
De geelgroene ader is ongebruikt. Ik wil de vrije ader ook als signaalader gaan gebruiken. Mag dat? Ik meen me te herinneren dat er met de geelgroene kleur/draad geen fratsen mogen worden uitgehaald.
De kabel is niet te vervangen, zit muurvast in zijn buis.
Dat is geen enkel probleem zolang de spanning maar niet boven de 50 Volt komt. Dan is de NEN 1010 norm niet geldig.

  • Out.of.Control
  • Registratie: Augustus 2012
  • Laatst online: 22:36
True schreef op vrijdag 5 december 2025 @ 17:22:
[...]


Ja een kookgroep is: 2x fase en 2x nul om zo 2x 16A = 2x 3,7 kW = 7,4 kW te kunnen leveren via één buis/kabel naar de kookplaat die als uitzonderingssituatie is toegestaan binnen de regelgeving. Daarbij zijn de met een brug verbonden als één van de twee gekoppelde automaten uitgaat, neemt die de andere direct mee en zit de kookplaat volledig zonder spanning.
Dat laatste is een hardnekkig misverstand. De brug of hendel is bedoeld om de kookgroep in één handeling te kunnen uitschakelen, maar bij een kortsluiting of overbelasting van de één wordt de ander niet uitgeschakeld.

  • True
  • Registratie: April 2011
  • Niet online

True

Dislecticus

Out.of.Control schreef op vrijdag 5 december 2025 @ 17:34:
[...]


Dat laatste is een hardnekkig misverstand. De brug of hendel is bedoeld om de kookgroep in één handeling te kunnen uitschakelen, maar bij een kortsluiting of overbelasting van de één wordt de ander niet uitgeschakeld.
Ik denk dat je gelijk hebt, ik heb wel eens een brug gezien met een pin die door de hendels heen ging waar dat wel het geval is, maar nu ik er zo aan denk (kookgroep specifiek) en het online nog eens nazoek geef ik je helemaal gelijk.

VW ID.7 Tourer Pro S | 5670 Wp JA Solar - 14x405 33° op Zuid | Twente


  • Reptile209
  • Registratie: Juni 2001
  • Laatst online: 23:06

Reptile209

- gers -

devriesjande schreef op vrijdag 5 december 2025 @ 17:31:
[...]

Dat is geen enkel probleem zolang de spanning maar niet boven de 50 Volt komt. Dan is de NEN 1010 norm niet geldig.
Maar kom je dan niet in de problemen dat je zwakstroom (<50V) en laagspanning (230V) door dezelfde kabel en verdeeldoos aan het doen bent? Geen idee, maar ik kan me voorstellen dat het leuk vuurwerk oplevert als de kabel ooit beschadigt en er 230 op de signaalkabel komt.

Zo scherp als een voetbal!


  • deejeebv
  • Registratie: Juni 2008
  • Laatst online: 21:51
Reptile209 schreef op vrijdag 5 december 2025 @ 18:05:
[...]

Maar kom je dan niet in de problemen dat je zwakstroom (<50V) en laagspanning (230V) door dezelfde kabel en verdeeldoos aan het doen bent? Geen idee, maar ik kan me voorstellen dat het leuk vuurwerk oplevert als de kabel ooit beschadigt en er 230 op de signaalkabel komt.
Even goed lezen wat de vraagsteller schrijft:
Er wordt geen 230V over deze kabel gevoerd,

  • peterem
  • Registratie: Oktober 2025
  • Laatst online: 26-12 18:21
onetime schreef op donderdag 4 december 2025 @ 21:46:
[...]

Normaal gesproken niet. Maar een kabel naar de groepenkast onder voorwaarden wel. Nu weet ik deze voorwaarden niet in detail, maar hier is er dan ook nog een automatisch inkomende backup, dus het argument dat je zelf moet beveiligen tegen algehele uitval mag je hier denk ik vergeten.
Toch raad ook ik aan een alamat te nemen in plaats van een aardlek.
Nee, tenzij ... klinkt hoopvol.
Is dit wellicht waar je aan refereert v.w.b. voorwaarden? (Lijkt aardig in de richting, maar ik ben allesbehalve een norm-kenner/-duider.)
NEN-1010 2020 - 433.3.1 [434.3]: "Beveiligingstoestellen tegen overbelasting [kortsluiting] hoeven niet te zijn aangebracht: (...) bij het voedingspunt van een installatie waar de netbeheerder voorziet in een beveiligingstoestel tegen overbelasting [kortsluiting] en bevestigt dat dit bescherming biedt voor het deel van de installatie tussen dit beginpunt en de hoofdschakel- en verdeelinrichting van de installatie waar wordt voorzien in verdere beveiliging tegen overbelasting [kortsluiting]."

  • peterem
  • Registratie: Oktober 2025
  • Laatst online: 26-12 18:21
Blihi schreef op donderdag 4 december 2025 @ 22:25:
[...]


Goed punt, maar wat is hier het risico. Dit is een 5x4mm2 YMvK kabel, die door een oude kunststof gasleiding getrokken is. Die kabel komt vervolgens uit in een PV verdeler. Er zitten dus verder geen gebruikers rechtstreeks op.

Als het noodzakelijk zou zijn dat je vanuit de groepenkast zelf een beveliging inbouwt, dan zou dat, in dit geval, 20A of 25A moeten zijn. Dat is sowieso niet selectief ten opzichte van de hoofdzekeringen, dus in het geval van een echt flinke sluiting, kom je dan alsnog in de situatie dat de hoofdzekeringen ook mee gaan.

De hoofdzekeringen zijn overigens ook gewoon bereikbare automaten. Die kan ik dus zelf weer inschakelen.
Helemaal mee eens!

Bij mij gaat 't om 6-8m 5x6mm2 YMvK - ook in een buis (voor de esthetica) - vanaf MK bovenlangs een inpandige glasgevel op 3.5m, naar onderverdeler in technische ruimte 4m verderop met omvormers/laders/batterij.

Behalve een 300mA selectieve aardlekbeveiliging zie ik het nut niet om in de MK direct na de 3xC25 hoofdautomaten zelf ook weer vergelijkbare automaten te plaatsen aan het begin v/d kabel. Je kunt (met B25's) niet voldoen aan de verplichte selectiviteit t.o.v. de beveiliging door de netbeheerder. Dus beter weglaten, denk ik dan.

  • uaT
  • Registratie: September 2024
  • Laatst online: 29-12 14:32

uaT

@Pakhaas Je hebt nu een 5KW PV zonder voorbeveiliging op je groepenkast aangesloten. Ik zou dit aanpassen door huidige PV alamat te vervangen door een 1 module uitvoering (bv van ABB) en er dan een 1polige C40 automaat naast te zetten als voorbeveiliging.
Met een beetje plannen qua laden en verbruik voldoet deze groepenkast nog gewoon, upgrade naar 3 fase is wel mooi maar niet direct nodig.
Overigens zit de kookgroep gewoon op 11-12

[ Voor 5% gewijzigd door uaT op 06-12-2025 11:04 ]


  • Pakhaas
  • Registratie: Juli 2016
  • Laatst online: 23:48
uaT schreef op zaterdag 6 december 2025 @ 11:00:
@Pakhaas Je hebt nu een 5KW PV zonder voorbeveiliging op je groepenkast aangesloten. Ik zou dit aanpassen door huidige PV alamat te vervangen door een 1 module uitvoering (bv van ABB) en er dan een 1polige C40 automaat naast te zetten als voorbeveiliging.
Met een beetje plannen qua laden en verbruik voldoet deze groepenkast nog gewoon, upgrade naar 3 fase is wel mooi maar niet direct nodig.
Hoe bedoel je dat precies? Dit is door een gerenommeerde installateur destijds aangelegd. Er zit bij de omvormer nog een ABB werkschakelaar, maar dit zal wel wat anders zijn.

Volgens mij zit er nu een aardlekautomaat tussen PV en de kast. Dat is niet genoeg? Het bedrijf wat het heeft gedaan doet veel aan zonnepanelen, warmtepompen en batterijen. Die zouden toch aan bepaalde regels moeten houden?

Edit: je hebt gelijk. Inductiekookplaat is 11/12 en 23/24 de vaatwasser.

[ Voor 18% gewijzigd door Pakhaas op 06-12-2025 11:12 ]


  • uaT
  • Registratie: September 2024
  • Laatst online: 29-12 14:32

uaT

Pakhaas schreef op zaterdag 6 december 2025 @ 11:06:
[...]

Hoe bedoel je dat precies? Dit is door een gerenommeerde installateur destijds aangelegd. Er zit bij de omvormer nog een ABB werkschakelaar, maar dit zal wel wat anders zijn.
Dan is de installateur de voorbeveiliging vergeten, deze is nodig omdat nu een te grote stroom door de groepenkast kan lopen (PV en netstroom bij elkaar optellen, 35+21= 56A ). Dit is teveel voor de bedrading en aardlekschakelaars, die gaan kapot. Op het forum staat genoeg info hoe je een voorbeveiliging aan moet sluiten.
Misschien heeft de gerenommeerde installateur de groepenkast goed aangelegd maar heeft de zonnepanelenman de voorbeveiliging vergeten.

[ Voor 9% gewijzigd door uaT op 06-12-2025 11:17 ]

uaT schreef op zaterdag 6 december 2025 @ 11:12:
[...]

Dan is de installateur de voorbeveiliging vergeten, deze is nodig omdat nu een te grote stroom door de groepenkast kan lopen (PV en netstroom bij elkaar optellen, 35+21= 56A ). Dit is teveel voor de bedrading en aardlekschakelaars, die gaan kapot. Op het forum staat genoeg info hoe je een voorbeveiliging aan moet sluiten.
Ga er even vanuit dat de interne bedrading 6mm2 is, dat zit net op het randje, maar de aardlekschakelaars zijn wel nominaal 40A rated, deze moeten in dit geval geüpgraded worden naar 63A versies

Vake beej te bange! Maar soms beej oek te dapper! ;)
Zonder de agrariër ook geen eten voor de vegetariër!


  • Blihi
  • Registratie: Juni 2018
  • Laatst online: 29-12 07:20
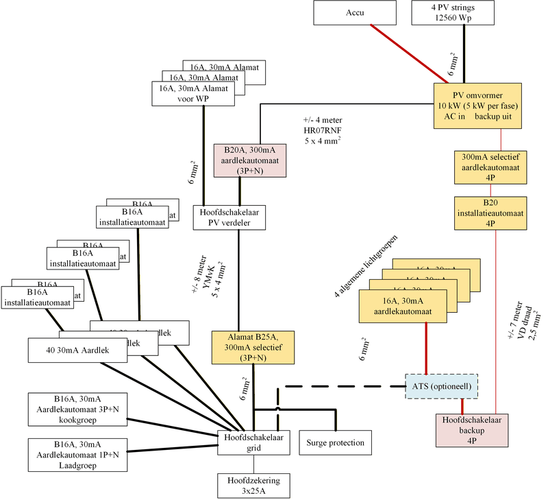
Dank allen voor het meedenken, de hulp en toevoegingen. Ik heb nu het volgende schema in gedachte:

Afbeeldingslocatie: https://tweakers.net/i/Jb9UOJXg28SqSyhg5QE9dV7FRg8=/800x/filters:strip_exif()/f/image/stEpmO7MoAIqgfrmjWQthVqJ.png?f=fotoalbum_large

Achter de hoofdzekering zit een SPD device en een aantal groepen voor individuele verbruikers ( oven, wasmachine, droger, airco, vaatwasser, quooker). Verder aardlekautomaten voor de kookplaat (2-fase) en de auto-lader (nu nog 1 fase en niet in gebruik, maar hij zit er).

De 5x4mm2 kabel van de meterkast naar de PV/WP verdeler heb ik nu ingetekend met een B25A, 300 mA selectieve aardlekautomaat. Dat wordt een SEP exemplaar (ik heb geen ruimte voor een losse aardlekschakelaar met losse installatieautomaat). B25 is uiteraard niet selectief ten opzichte van de lagere C25 van de netbeheerder, maar dat hoeft ook niet.

De PV omvormer zit achter een B20, 300mA aardlekautomaat van AEG. Die heb ik al liggen, dus dat is gewoon een besparing. Officieel is de maximale stroom door de omvormer volgens specificaties ruim 22A. Dat is het geval als de omvormer vanuit het net op vol vermogen de accu laadt en de backup-uitgang van stroom voorziet. Aangezien de maximale laadstroom in te stellen is, kan die zodanig ingesteld worden dat dat geen probleem wordt. Een hogere afzekering dan B20 mag niet op een 3x25A hoofdaansluiting.

Op de backup-uitgang zit via een selectieve aardlekschakelaar en een B20 4N beveiliging. Die beveiligt dus ook de nulstroom, puur voor de zekerheid. In de meterkest zitten hier 4 alamats achter van 16A, 30mA (spanningsonafhankelijk). Twee daarvan zitten logischerwijs op 1 fase. Dit zijn algemene lichtgroepen en hier zitten dus eigenlijk nauwelijks echt verbruikers achter (de reden dat het er 4 zijn heeft met het aantal stopcontacten in huis te maken). De verbruikers hierop zijn: verlichting in huis, koelkasten/diepvriezers (3 totaal), netwerkapparatuur inclusief POE camera's (en dat hangt nog achter een UPS), TV, computer(s) en de tuinverlichting/sensoren. Dat valt dus allemaal wel mee.

De ATS heb ik even optioneel ingetekend. Ik moet echt even nadenken of ik dat wel of niet wil doen. De opties zijn helemaal niet, handmatig of automatisch.

De draden in de muur achter de backup zijn 2,5 mm2 VD draad. Ik denk erover die te vervangen door 4 mm2. De vraag is of dat met soepele kern mag of dat dat vaste kern moet zijn, aangezien die aders rechtstreeks tussen twee automaten zitten.

WP: Toshiba Estia 8kW split HWT-801H(R)W-E + HWT-1101 binnenunit met 300 liter SWW tank. PV: 3 strings, totaal 12600 Wp, 15 kWh thuisaccu


  • Pakhaas
  • Registratie: Juli 2016
  • Laatst online: 23:48
Annuk schreef op zaterdag 6 december 2025 @ 11:14:
[...]


Ga er even vanuit dat de interne bedrading 6mm2 is, dat zit net op het randje, maar de aardlekschakelaars zijn wel nominaal 40A rated, deze moeten in dit geval geüpgraded worden naar 63A versies
Die zonnepanelen met 5000w omvormer liggen zo al sinds 2016 op het dak. Bij zonnige dagen staat die omvormer van 11 tot 16u 5000w richting de meterkast te blazen.

Ik probeer te begrijpen wat jullie bedoelen. Er ligt volgens mij 4mm kabel van de meterkast naar de omvormer in de garage. Moet ik al die aardlekschakelaars van 40A laten vervangen voor 63A? Of gaat het alleen om die van de omvormer?

  • RobertMe
  • Registratie: Maart 2009
  • Laatst online: 22:48
Pakhaas schreef op zaterdag 6 december 2025 @ 12:48:
[...]

Die zonnepanelen met 5000w omvormer liggen zo al sinds 2016 op het dak. Bij zonnige dagen staat die omvormer van 11 tot 16u 5000w richting de meterkast te blazen.

Ik probeer te begrijpen wat jullie bedoelen. Er ligt volgens mij 4mm kabel van de meterkast naar de omvormer in de garage. Moet ik al die aardlekschakelaars van 40A laten vervangen voor 63A? Of gaat het alleen om die van de omvormer?
Het is het bij elkaar opgetelde, je kunt 35A uit het net afnemen en tegelijkertijd 21A uit de omvormer, dan gaat er dus teveel door de groepenkast (bedrading, aardleks, ...). Het is een situatie die waarschijnlijk / mogelijk niet voor komt (simpelweg omdat je niet zo veel verbruikt tegelijkertijd) maar je kunt er beter wel tegen beveiligd zijn. Ik heb hier in huis overigens dezelfde situatie. Alleen met een kleinere PV. En nog "gewoon gas" (dus geen grootverbruikers als inductie of een warmtepomp) en geen EV.

Als leek wat ik er van begrepen heb: kun je een extra automaat van dan 40A plaatsen. Aan de ene kant heb je dan je netaansluiting + PV, en aan de andere kant gewoon de rest van de groepenkast. Wil je meer dan 40A verbruiken slaat deze automaat uit en klaar. I.p.v. dat je dus potentieel meer dan 40A door je aardleks heen trekt (terwijl de automaten maar tot 40A geschikt zijn).

  • Pakhaas
  • Registratie: Juli 2016
  • Laatst online: 23:48
RobertMe schreef op zaterdag 6 december 2025 @ 12:54:
[...]

Het is het bij elkaar opgetelde, je kunt 35A uit het net afnemen en tegelijkertijd 21A uit de omvormer, dan gaat er dus teveel door de groepenkast (bedrading, aardleks, ...). Het is een situatie die waarschijnlijk / mogelijk niet voor komt (simpelweg omdat je niet zo veel verbruikt tegelijkertijd) maar je kunt er beter wel tegen beveiligd zijn. Ik heb hier in huis overigens dezelfde situatie. Alleen met een kleinere PV. En nog "gewoon gas" (dus geen grootverbruikers als inductie of een warmtepomp) en geen EV.

Als leek wat ik er van begrepen heb: kun je een extra automaat van dan 40A plaatsen. Aan de ene kant heb je dan je netaansluiting + PV, en aan de andere kant gewoon de rest van de groepenkast. Wil je meer dan 40A verbruiken slaat deze automaat uit en klaar. I.p.v. dat je dus potentieel meer dan 40A door je aardleks heen trekt (terwijl de automaten maar tot 40A geschikt zijn).
Bedankt.

Maar wat vanuit de omvormer direct wordt gebruikt, dat gaat toch niet door de meter? Of gaat het vooral om het stukje achter de meter (dus de bedrading in de groepenkast).

  • Blihi
  • Registratie: Juni 2018
  • Laatst online: 29-12 07:20
RobertMe schreef op zaterdag 6 december 2025 @ 12:54:
[...]

Het is het bij elkaar opgetelde, je kunt 35A uit het net afnemen en tegelijkertijd 21A uit de omvormer, dan gaat er dus teveel door de groepenkast (bedrading, aardleks, ...). Het is een situatie die waarschijnlijk / mogelijk niet voor komt (simpelweg omdat je niet zo veel verbruikt tegelijkertijd) maar je kunt er beter wel tegen beveiligd zijn. Ik heb hier in huis overigens dezelfde situatie. Alleen met een kleinere PV. En nog "gewoon gas" (dus geen grootverbruikers als inductie of een warmtepomp) en geen EV.

Als leek wat ik er van begrepen heb: kun je een extra automaat van dan 40A plaatsen. Aan de ene kant heb je dan je netaansluiting + PV, en aan de andere kant gewoon de rest van de groepenkast. Wil je meer dan 40A verbruiken slaat deze automaat uit en klaar. I.p.v. dat je dus potentieel meer dan 40A door je aardleks heen trekt (terwijl de automaten maar tot 40A geschikt zijn).
Je kunt inderdaad een extra 40A automaat plaatsen. Dat doe je dan tussen de PV groep en de hoofdzekering. Dat heet een maximaalstroombeveiliging.

@Pakhaas zo'n maximaalstroombeveiliging is vele malen goedkoper dan alle aardlekschakelaars gaan vervangen.

WP: Toshiba Estia 8kW split HWT-801H(R)W-E + HWT-1101 binnenunit met 300 liter SWW tank. PV: 3 strings, totaal 12600 Wp, 15 kWh thuisaccu


  • Blihi
  • Registratie: Juni 2018
  • Laatst online: 29-12 07:20
Pakhaas schreef op zaterdag 6 december 2025 @ 12:59:
[...]

Bedankt.

Maar wat vanuit de omvormer direct wordt gebruikt, dat gaat toch niet door de meter? Of gaat het vooral om het stukje achter de meter (dus de bedrading in de groepenkast).
Nee, niet door de meter, maar wel door de kabels en mogelijkerwijs door de aardlekschakelaars in de groepenkast. Je moet de stromen dus optellen.

Hier staat een mooie, heldere uitleg van ABB, met oplossingen: https://library.e.abb.com...ePBXFO/DvlcWg3GdZvnaqDfwM

[ Voor 26% gewijzigd door Blihi op 06-12-2025 13:03 ]

WP: Toshiba Estia 8kW split HWT-801H(R)W-E + HWT-1101 binnenunit met 300 liter SWW tank. PV: 3 strings, totaal 12600 Wp, 15 kWh thuisaccu


  • Pakhaas
  • Registratie: Juli 2016
  • Laatst online: 23:48
Bedankt voor het meedenken. Ik ga dit even goed doorlezen. Wat betreft het plaatsen van de maximaalstroombeveiliging. Ik heb daar waarschijnlijk geen plaats voor:

Afbeeldingslocatie: https://i.imgur.com/5j3ZldI.jpeg

  • John245
  • Registratie: Januari 2020
  • Laatst online: 21:23
Blihi schreef op zaterdag 6 december 2025 @ 12:03:
Dank allen voor het meedenken, de hulp en toevoegingen. Ik heb nu het volgende schema in gedachte:

[Afbeelding]

Achter de hoofdzekering zit een SPD device en een aantal groepen voor individuele verbruikers ( oven, wasmachine, droger, airco, vaatwasser, quooker). Verder aardlekautomaten voor de kookplaat (2-fase) en de auto-lader (nu nog 1 fase en niet in gebruik, maar hij zit er).
SPD II? Of SPD I/II. En volgens de risicoanalyse geen SPD type III nodig?

Tibber; 3-fase Victron ESS, 38,4 kWh opslag; gasloos sinds 2013; Nibe F1245-10PC; SAP; HomeSeer4; Proxmox 8


  • RobertMe
  • Registratie: Maart 2009
  • Laatst online: 22:48
Pakhaas schreef op zaterdag 6 december 2025 @ 13:04:
Bedankt voor het meedenken. Ik ga dit even goed doorlezen. Wat betreft het plaatsen van de maximaalstroombeveiliging. Ik heb daar waarschijnlijk geen plaats voor:

[Afbeelding]
(Nogmaals, ik ben zelf ook leek) volgens mij was de oplossing daarvoor al geboden. Door de PV alamat te vervangen door een van 1 module breed heb je ook weer 1 modulebreedte ruimte in de kast, waar dan die extra automaat in past.

Overigens mis ik ook een duidelijke indicatie dat er een PV is en waar die PV is aangesloten? Volgens mij moet dat direct bij de (aardlek)automaat staan zodat in één oogopslag duidelijk is wat uitgezet moet worden om de PV "af te schakelen".

  • Pakhaas
  • Registratie: Juli 2016
  • Laatst online: 23:48
Ik ben zelf ook een leek dus sorry voor de soms domme of dubbele vragen. Dat van pv aanduiding is een goede en kan ik zeker regelen. Ik denk bij calamiteiten ze direct kunnen afschakelen bij de omvormer met de werkschakelaar. Maar benoemen in de meterkast is ook verstandig.
@Pakhaas 11 & 12 is een kookgroep? Dan heb je toch geen 3x 25A hoofdaansluiting? Want dan is dat fout en moet er een krachtgroep in voor de kookplaat. Is in een 3fase kast eigenlijk toch al verplicht uit de netcode omdat de last zoveel mogelijk over de fasen verdeeld moet worden.

edit: oh, 1fase hoofdschakelaar, dus niet van toepassing.

[ Voor 9% gewijzigd door onetime op 06-12-2025 13:28 ]

I Bought Myself A Politician - MonaLisa Twins 2013: 7panelen(195Wp), maand later, 17. 3 jaar later 28 en gasloos. 5.5kWp O-W op 4.2kVA omvormer. 2018 'verhuisd'.


  • RobertMe
  • Registratie: Maart 2009
  • Laatst online: 22:48
Pakhaas schreef op zaterdag 6 december 2025 @ 13:24:
Dat van pv aanduiding is een goede en kan ik zeker regelen. Ik denk bij calamiteiten ze direct kunnen afschakelen bij de omvormer met de werkschakelaar.
Een werkschakelaar is er lijkt mij voornamelijk voor als er gewerkt wordt aan de PV (ik heb er geen op mijn ~10 jaar oude PV, en toen ik voor wat settings aanpassen de kap er af moest halen etc heb ik elke keer in de groepenkast de alamat uit moeten zetten zonder zicht of op iemand potentieel de alamat weer aan zou zetten. Bij familie zit er wel een werkschakelaar direct naast de PV en dus 100% zekerheid dat die uit staat als ik er aan bezig ben).

En ook, zeg eens wat, brandweer, zal niet snel een werkschakelaar in een ander deel van de woning gaan zoeken.

Hiervoor is overigens bij mijn weten ook een standaard symbool in gebruik. Dat je meen ik zelfs als sticker kunt kopen.

Edit:
Dat ik een leek ben benoem ik overigens in de twee posts expliciet omdat ik dat ook ben en je absoluut geen rechten aan mijn posts moet ontlenen. Het gaat immers om stroom en indirect dus mensenlevens.
Het feit dat @onetime me 2x een +1 gegeven heeft is voor mij dan wel bevestiging dat ik in ieder geval geen totale onzin schreef. Gezien de reputatie die hij (en anderen) in dit topic bij mij hebben opgebouwd door intussen al lange tijd (aantal jaren) mee te lezen.

[ Voor 20% gewijzigd door RobertMe op 06-12-2025 13:34 ]

@Blihi Het grote topic voor Elektra huisinstallaties - merk en kwaliteit geen sep svp, dan liever alleen een aardlek van een goed merk.

I Bought Myself A Politician - MonaLisa Twins 2013: 7panelen(195Wp), maand later, 17. 3 jaar later 28 en gasloos. 5.5kWp O-W op 4.2kVA omvormer. 2018 'verhuisd'.


  • Blihi
  • Registratie: Juni 2018
  • Laatst online: 29-12 07:20
John245 schreef op zaterdag 6 december 2025 @ 13:09:
[...]

SPD II? Of SPD I/II. En volgens de risicoanalyse geen SPD type III nodig?
Risicoanalyse? :X

SPD-II kwam hier als suggestie voorbij. Ik moet eerlijk zeggen dat ik dit soort dingen nog nooit tegen gekomen ben in een huisinstallatie (maar zoveel heb ik er ook weer niet gezien).

WP: Toshiba Estia 8kW split HWT-801H(R)W-E + HWT-1101 binnenunit met 300 liter SWW tank. PV: 3 strings, totaal 12600 Wp, 15 kWh thuisaccu


  • Blihi
  • Registratie: Juni 2018
  • Laatst online: 29-12 07:20
Dat blijft een lastige discussie. Ik hoor inderdaad veel mensen aangeven dat SEP, CHINT, EMAT, .... allemaal van slechte kwaliteit zou zijn, maar een echt degelijke onderbouwing daarvan heb ik nog niet gevonden. De meeste argumenten komen neer op: "Chinese import", maar dat is vrijwel alles wat je in NL koopt. Maar als je argumenten hebt, hoor ik het graag hoor.

De prijsverschillen tussen de verschillende merken zijn astronomisch, soms wel een factor 4. Ik kan mij niet aan de indruk onttrekken dat dat veelal ook echt gewoon vanwege de merknaam is.

WP: Toshiba Estia 8kW split HWT-801H(R)W-E + HWT-1101 binnenunit met 300 liter SWW tank. PV: 3 strings, totaal 12600 Wp, 15 kWh thuisaccu


  • Blihi
  • Registratie: Juni 2018
  • Laatst online: 29-12 07:20
RobertMe schreef op zaterdag 6 december 2025 @ 13:30:
[...]

Een werkschakelaar is er lijkt mij voornamelijk voor als er gewerkt wordt aan de PV (ik heb er geen op mijn ~10 jaar oude PV, en toen ik voor wat settings aanpassen de kap er af moest halen etc heb ik elke keer in de groepenkast de alamat uit moeten zetten zonder zicht of op iemand potentieel de alamat weer aan zou zetten. Bij familie zit er wel een werkschakelaar direct naast de PV en dus 100% zekerheid dat die uit staat als ik er aan bezig ben).

En ook, zeg eens wat, brandweer, zal niet snel een werkschakelaar in een ander deel van de woning gaan zoeken.

Hiervoor is overigens bij mijn weten ook een standaard symbool in gebruik. Dat je meen ik zelfs als sticker kunt kopen.

Edit:
Dat ik een leek ben benoem ik overigens in de twee posts expliciet omdat ik dat ook ben en je absoluut geen rechten aan mijn posts moet ontlenen. Het gaat immers om stroom en indirect dus mensenlevens.
Het feit dat @onetime me 2x een +1 gegeven heeft is voor mij dan wel bevestiging dat ik in ieder geval geen totale onzin schreef. Gezien de reputatie die hij (en anderen) in dit topic bij mij hebben opgebouwd door intussen al lange tijd (aantal jaren) mee te lezen.
Volgens mij geldt dat je het apparaat spanningsloos moet kunnen maken in zichtafstand, zodat niet iemand anders per ongeluk de spanning weer in kunt schakelen. Bij een PV omvormer met een PV verdeler ernaast hoeft geen werkschakelaar toegepast te worden. Bij een PV omvormer met alleen een automaat in de meterkast wel dus.

Bij een WP pas je daarom ook een werkschakelaar toe bij de buitenunit.

WP: Toshiba Estia 8kW split HWT-801H(R)W-E + HWT-1101 binnenunit met 300 liter SWW tank. PV: 3 strings, totaal 12600 Wp, 15 kWh thuisaccu


  • Blihi
  • Registratie: Juni 2018
  • Laatst online: 29-12 07:20
Pakhaas schreef op zaterdag 6 december 2025 @ 13:24:
Ik ben zelf ook een leek dus sorry voor de soms domme of dubbele vragen. Dat van pv aanduiding is een goede en kan ik zeker regelen. Ik denk bij calamiteiten ze direct kunnen afschakelen bij de omvormer met de werkschakelaar. Maar benoemen in de meterkast is ook verstandig.
Niet alleen verstandig, zelfs verplicht. Met specifiek daarvoor gemaakte stickers.

WP: Toshiba Estia 8kW split HWT-801H(R)W-E + HWT-1101 binnenunit met 300 liter SWW tank. PV: 3 strings, totaal 12600 Wp, 15 kWh thuisaccu

Blihi schreef op zaterdag 6 december 2025 @ 13:58:
[...]


Dat blijft een lastige discussie. Ik hoor inderdaad veel mensen aangeven dat SEP, CHINT, EMAT, .... allemaal van slechte kwaliteit zou zijn, maar een echt degelijke onderbouwing daarvan heb ik nog niet gevonden. De meeste argumenten komen neer op: "Chinese import", maar dat is vrijwel alles wat je in NL koopt. Maar als je argumenten hebt, hoor ik het graag hoor.

De prijsverschillen tussen de verschillende merken zijn astronomisch, soms wel een factor 4. Ik kan mij niet aan de indruk onttrekken dat dat veelal ook echt gewoon vanwege de merknaam is.
Als je ff hier zoekt in het topic (of voorgaande delen) heb ik ergens een link gedeeld met een filmpje over het ontbranden van dergelijke automaten.
En als ik van iedere Chinese groepenkast die k vanuit m'n werk moest veiligstellen ivm brand en/of kortsluiting in de spullen moest plaatsen zou k 30 paginas kunnen vullen.

Vake beej te bange! Maar soms beej oek te dapper! ;)
Zonder de agrariër ook geen eten voor de vegetariër!


  • Pakhaas
  • Registratie: Juli 2016
  • Laatst online: 23:48
Ik heb eens via Amazon een eaton magneetschakelaar gekocht, maar dat ding werd bij inschakeling gloeiend heet (richting 80 graden). Die heb ik teruggestuurd. Daarna via Elektramat een Hager magneetschakelaar gekocht en die wordt niet warmer dan 35 graden.

https://www.elektramat.nl...VIek_Rq9y3bvG80XTR4oodg_Z

[ Voor 4% gewijzigd door Pakhaas op 06-12-2025 14:11 ]


  • Blihi
  • Registratie: Juni 2018
  • Laatst online: 29-12 07:20
Annuk schreef op zaterdag 6 december 2025 @ 14:05:
[...]


Als je ff hier zoekt in het topic (of voorgaande delen) heb ik ergens een link gedeeld met een filmpje over het ontbranden van dergelijke automaten.
En als ik van iedere Chinese groepenkast die k vanuit m'n werk moest veiligstellen ivm brand en/of kortsluiting in de spullen moest plaatsen zou k 30 paginas kunnen vullen.
Linkje staat in de OP 8)7

Filmpje is inmiddels 12 jaar oud, maar toch.

[ Voor 4% gewijzigd door Blihi op 06-12-2025 14:32 ]

WP: Toshiba Estia 8kW split HWT-801H(R)W-E + HWT-1101 binnenunit met 300 liter SWW tank. PV: 3 strings, totaal 12600 Wp, 15 kWh thuisaccu

Zie het nu ook :+


Pakhaas schreef op zaterdag 6 december 2025 @ 14:10:
Ik heb eens via Amazon een eaton magneetschakelaar gekocht, maar dat ding werd bij inschakeling gloeiend heet (richting 80 graden). Die heb ik teruggestuurd. Daarna via Elektramat een Hager magneetschakelaar gekocht en die wordt niet warmer dan 35 graden.

https://www.elektramat.nl...VIek_Rq9y3bvG80XTR4oodg_Z
Zegt zonder specificaties niets, Eaton heeft ook relais/magneetschakelaars van 1A, dus zonder dat te weten zegt het weinig eerlijk gezegd.

Heb zelf nog nooit problemen gehad met Eaton relais, maar zorg wel altijd dat ze royaal (over)capaciteit hebben.

Vake beej te bange! Maar soms beej oek te dapper! ;)
Zonder de agrariër ook geen eten voor de vegetariër!


  • Steyn_E
  • Registratie: Oktober 2010
  • Laatst online: 29-12 14:45
Kunnen we niet automatisch die budgetrommel zwartlakken op het forum? Ben onderhand wel een beetje klaar met die betweters die voor een paar tientjes graag hun huis én dat van de buren willen affikken.
Geen enkele zichzelf respecterende installateur plaatst EMAT, CHNT, SEP of dat soort spul. Ook niet op verzoek van de klant. Een hobbyist die al geld uitspaart door het zelf te doen moet al helemaal niet op materiaal gaan bezuinigen.
Er was ooit eens een woningbouwvereniging die een project liet opleveren met GACIA automaten; na de derde uitgebrande groepenkast hebben ze ze allemaal maar vervangen. Waren de automaten zelf die in de fik gingen.
Bovendien gaat een (goede…) groepenkast >30 jaar mee. Zie het als een investering in veiligheid, voor jezelf en je omgeving. [/rant]

  • John245
  • Registratie: Januari 2020
  • Laatst online: 21:23
Blihi schreef op zaterdag 6 december 2025 @ 13:52:
[...]


Risicoanalyse? :X

SPD-II kwam hier als suggestie voorbij. Ik moet eerlijk zeggen dat ik dit soort dingen nog nooit tegen gekomen ben in een huisinstallatie (maar zoveel heb ik er ook weer niet gezien).
In de meeste huizen zitten ze ook niet. Afhankelijk van de risico's plaats je SPD's. Hoe hoger het risico hoe waarschijnlijker dat ze aanwezig zijn. Ze zomaar plaatsen zonder een risicoanalyse uit te voeren lijkt me ook onzinnig.

Tibber; 3-fase Victron ESS, 38,4 kWh opslag; gasloos sinds 2013; Nibe F1245-10PC; SAP; HomeSeer4; Proxmox 8


  • uaT
  • Registratie: September 2024
  • Laatst online: 29-12 14:32

uaT

Pakhaas schreef op zaterdag 6 december 2025 @ 13:04:
Bedankt voor het meedenken. Ik ga dit even goed doorlezen. Wat betreft het plaatsen van de maximaalstroombeveiliging. Ik heb daar waarschijnlijk geen plaats voor:

[Afbeelding]
-dubbel-

[ Voor 14% gewijzigd door uaT op 06-12-2025 15:02 ]


  • uaT
  • Registratie: September 2024
  • Laatst online: 29-12 14:32

uaT

Annuk schreef op zaterdag 6 december 2025 @ 14:05:
[...]


Als je ff hier zoekt in het topic (of voorgaande delen) heb ik ergens een link gedeeld met een filmpje over het ontbranden van dergelijke automaten.
En als ik van iedere Chinese groepenkast die k vanuit m'n werk moest veiligstellen ivm brand en/of kortsluiting in de spullen moest plaatsen zou k 30 paginas kunnen vullen.
Eigenlijk ben ik daar best benieuwd naar want dat zou een hoop kunnen onderbouwen. Vaak zie je brand in meterkast toch door losse contacten etc. Ben wel benieuwd naar geexplodeerde emat automaten

  • Pakhaas
  • Registratie: Juli 2016
  • Laatst online: 23:48
Annuk schreef op zaterdag 6 december 2025 @ 14:27:
[...]


Zie het nu ook :+




[...]

Zegt zonder specificaties niets, Eaton heeft ook relais/magneetschakelaars van 1A, dus zonder dat te weten zegt het weinig eerlijk gezegd.

Heb zelf nog nooit problemen gehad met Eaton relais, maar zorg wel altijd dat ze royaal (over)capaciteit hebben.
Als ik alleen de A1 en A2 aansloot op de Homewizad plug en nog niet eens de draden naar de groep en EV dan werd die al heet. Als ik dan de stroom eraf haalde met de plug, bleef die ook half aan, zeg maar..dus niet eens een volledige vebreking. Als ik het een beetje begrijpelijk uitleg :D
Pakhaas schreef op zaterdag 6 december 2025 @ 16:13:
[...]

Als ik alleen de A1 en A2 aansloot op de Homewizad plug en nog niet eens de draden naar de groep en EV dan werd die al heet. Als ik dan de stroom eraf haalde met de plug, bleef die ook half aan, zeg maar..dus niet eens een volledige vebreking. Als ik het een beetje begrijpelijk uitleg :D
Dat klinkt als een klevend contact, komt wel eens voor, komen we in het werk ook wel eens tegen, kan gebeuren. Zou gewoon onder garantie omgeruild moeten worden.

Vake beej te bange! Maar soms beej oek te dapper! ;)
Zonder de agrariër ook geen eten voor de vegetariër!


  • Pakhaas
  • Registratie: Juli 2016
  • Laatst online: 23:48
Annuk schreef op zaterdag 6 december 2025 @ 16:49:
[...]


Dat klinkt als een klevend contact, komt wel eens voor, komen we in het werk ook wel eens tegen, kan gebeuren. Zou gewoon onder garantie omgeruild moeten worden.
Ja gedaan. De ander deed dat ook. Toen koop geannuleerd. Mijn zwager die werkmatig wat meer er mee te maken heeft, dacht dat er misschien China namaak op Amazon verkocht werd.

  • devriesjande
  • Registratie: December 2006
  • Laatst online: 22:36
Pakhaas schreef op zaterdag 6 december 2025 @ 16:13:
[...]

Als ik alleen de A1 en A2 aansloot op de Homewizad plug en nog niet eens de draden naar de groep en EV dan werd die al heet. Als ik dan de stroom eraf haalde met de plug, bleef die ook half aan, zeg maar..dus niet eens een volledige vebreking. Als ik het een beetje begrijpelijk uitleg :D
Ik heb nog nooit problemen gehad met magneetschakelaars van Eaton, of voorgangers zoals Klockner Moeller.
Klinkt als een verbrande spoel waardoor de magneetschakelaar niet meer terugveert.
Kwam de aangeboden spanning wel overeen met de spoelspanning?

  • Pakhaas
  • Registratie: Juli 2016
  • Laatst online: 23:48
devriesjande schreef op zaterdag 6 december 2025 @ 17:04:
[...]


Ik heb nog nooit problemen gehad met magneetschakelaars van Eaton, of voorgangers zoals Klockner Moeller.
Klinkt als een verbrande spoel waardoor de magneetschakelaar niet meer terugveert.
Kwam de aangeboden spanning wel overeen met de spoelspanning?
Ik weet niet precies wat je met spoelspannig bedoeld, maar als ik de relais inschakel met de HW socket, dan meet die 1w.
Blihi schreef op zaterdag 6 december 2025 @ 13:58:
[...] Dat blijft een lastige discussie. Ik hoor inderdaad veel mensen aangeven dat SEP, CHINT, EMAT, .... allemaal van slechte kwaliteit zou zijn, maar een echt degelijke onderbouwing daarvan heb ik nog niet gevonden. De meeste argumenten komen neer op: "Chinese import", maar dat is vrijwel alles wat je in NL koopt. Maar als je argumenten hebt, hoor ik het graag hoor.

De prijsverschillen tussen de verschillende merken zijn astronomisch, soms wel een factor 4. Ik kan mij niet aan de indruk onttrekken dat dat veelal ook echt gewoon vanwege de merknaam is.
Je had de verzamelde linkjes (op tweakers en elders) in mijn linkje (naar de TS) nog niet gezien? :+

I Bought Myself A Politician - MonaLisa Twins 2013: 7panelen(195Wp), maand later, 17. 3 jaar later 28 en gasloos. 5.5kWp O-W op 4.2kVA omvormer. 2018 'verhuisd'.

@Pakhaas Er zijn relais voor vele verschillende spanningen, zowel AC als DC.
Bijvoorbeeld 5 / 12 / 24 V. AC of DC. En ook 230V AC.
Ik bedoel hier de spanning die hem laat schakelen en waar hij niet van kapot gaat.
De spoelspanning.(Dat klosje koperdraad.)
Zo zijn er ook spanningen en stromen die de contacten maximaal kunnen hebben,

I Bought Myself A Politician - MonaLisa Twins 2013: 7panelen(195Wp), maand later, 17. 3 jaar later 28 en gasloos. 5.5kWp O-W op 4.2kVA omvormer. 2018 'verhuisd'.


  • WargamingPlayer
  • Registratie: Mei 2025
  • Laatst online: 29-12 12:36
uaT schreef op zaterdag 6 december 2025 @ 11:12:
[...]

Dan is de installateur de voorbeveiliging vergeten, deze is nodig omdat nu een te grote stroom door de groepenkast kan lopen (PV en netstroom bij elkaar optellen, 35+21= 56A ). Dit is teveel voor de bedrading en aardlekschakelaars, die gaan kapot. Op het forum staat genoeg info hoe je een voorbeveiliging aan moet sluiten.
Misschien heeft de gerenommeerde installateur de groepenkast goed aangelegd maar heeft de zonnepanelenman de voorbeveiliging vergeten.
Zo iets geks heb ik nog nooit gehoord. Voorbeveiliging, het woord enkel al. Misschien bedoel je een remautomaat of beveiliging tegen overspanning.

Maar als de PV 5kW staat te leveren en de Aardlek Automaat is daar op berekend en netjes via 6mm2 op een busbar of op de hoofdschakelaar aangesloten dan is er niks mis mee. Vanaf die bus bar zal dan 40A Max naar de andere groepen lopen (maximum van de Aardlek schakelaars daar). Ik zie nergens aan deze kast waar het fout zou kunnen gaan. 5kW is 21A. Niet echt spectaculair. Dus achter de Hoofdschakelaar kan er dus in total 21+35=56 A lopen. Waarbij dit weer verdeeld wordt over 3 Aardlek automaten en een PV groep waarbij de maximale stroom bij een enkele aardlek 40A is (en makkelijk even 56 kan hebben).
Kortom niks mis hier.

☀️ 8 x 430wp op zuid | ☀️ Huawei SUN2000-3KTL-L1 | 🔋 2 x Marstek Venus-E BMS: 155, EMS: 216 | 📱 Home Assistant | 🚗 Kia EV6-LR 2024 |🔌 Delta 8/8


  • Blihi
  • Registratie: Juni 2018
  • Laatst online: 29-12 07:20
onetime schreef op zaterdag 6 december 2025 @ 17:49:
[...]

Je had de verzamelde linkjes (op tweakers en elders) in mijn linkje (naar de TS) nog niet gezien? :+
Inmiddels wel. Tja. Het betreffende filmpje is inmiddels 12 jaar oud. Ik zeg niet dat het helemaal niet meer van toepassing is, maar iedereen kan zijn eigen afweging maken.

De eindgroepen zijn hier allemaal van een "merk", dat wil zeggen Hager, Eaton, AEG of ABB.
Ik zie zelf niet waarom het kwaad kan om tussenliggende beveiligingen in een goedkopere variant uit te voeren.

Als je bijvoorbeeld, zoals in mijn plaatje, een B25A, 300 mA selectieve aardlekautomaat wilt toepassen, dan kan dat op meerdere manieren:
  • Een aardlekschakelaar 40A, 300 mA selectief van Hager, met daar achter een installatieautomaat B25A van Hager kosten je 220 euro samen en nemen 8 eenheden in beslag in de kast.
  • Een aardlekautomaat B25A, 300 mA selectief van SEP kost 160 euro en neemt 4 eenheden in.
  • Een aardlekschakelaar 40A, 300 mA selectief van Emat, met daar achter een installatieautomaat B25A van Emat kosten je 80 euro samen en nemen 8 eenheden in beslag in de kast.
  • Een aardlekschakelaar 40A, 300 mA selectief van Emat, met daar achter een compacte installatieautomaat B25A van SEP kosten je 100 euro samen en nemen 6 eenheden in beslag in de kast.
Afhankelijk van de beschikbare ruimte en het budget kun je dan dus keuzes maken. Zeker als je weet dat achter deze beveiliging nog aardleks en lagere zekeringen zitten.

Ik heb laatst ook ergens een groepenkast vervangen. Daar zaten nog porseleinen draaistoppen in en de offerte van de installateur voor totale vervanging kwam op 1200 euro. Dat kon financieel gewoon niet uit. Uiteindelijk kon het met EMAT automaatjes voor 300 euro materiaal uit.

Aangezien het een huurhuis was, is het plan voor de installatie vooraf door de woningbouw beoordeeld en is achteraf een elektricien langs geweest voor een keuring. Alles werd direct goedgekeurd.

Ik denk dat de meeste doe-het-zelvers eerder fouten maken met de aansluitkabels dan met het merk kast. Het niet gebruiken van eindhulsjes, meerdere aders (van verschillende diameter) onder 1 schroefverbinding, lasklemmen in de groepenkast, etc. Dat lijkt me allemaal veel problematischer.

[ Voor 19% gewijzigd door Blihi op 06-12-2025 19:05 ]

WP: Toshiba Estia 8kW split HWT-801H(R)W-E + HWT-1101 binnenunit met 300 liter SWW tank. PV: 3 strings, totaal 12600 Wp, 15 kWh thuisaccu


  • Blihi
  • Registratie: Juni 2018
  • Laatst online: 29-12 07:20
WargamingPlayer schreef op zaterdag 6 december 2025 @ 18:26:
[...]

Zo iets geks heb ik nog nooit gehoord. Voorbeveiliging, het woord enkel al. Misschien bedoel je een remautomaat of beveiliging tegen overspanning.

Maar als de PV 5kW staat te leveren en de Aardlek Automaat is daar op berekend en netjes via 6mm2 op een busbar of op de hoofdschakelaar aangesloten dan is er niks mis mee. Vanaf die bus bar zal dan 40A Max naar de andere groepen lopen (maximum van de Aardlek schakelaars daar). Ik zie nergens aan deze kast waar het fout zou kunnen gaan. 5kW is 21A. Niet echt spectaculair. Dus achter de Hoofdschakelaar kan er dus in total 21+35=56 A lopen. Waarbij dit weer verdeeld wordt over 3 Aardlek automaten en een PV groep waarbij de maximale stroom bij een enkele aardlek 40A is (en makkelijk even 56 kan hebben).
Kortom niks mis hier.
Zo werkt dat dus niet. Die aardleks hebben geen maximale stroom. Die aardleks zijn geschikt om maximaal 40A door te voeren, maar slaan niet af als het daar boven komt. Er kan dus wel degelijk 56A door iedere aardlek, zolang er 4x16=64A groepen achter liggen. Fout dus.

Die 40A aardlek kan niet zomaar 56A hebben. Ja, eventjes wel, maar daar is hij niet voor gemaakt. Je moet dus ofwel 2x16A achter die aardlek zetten, ofwel een remautomaat van 40A toepassen.

WP: Toshiba Estia 8kW split HWT-801H(R)W-E + HWT-1101 binnenunit met 300 liter SWW tank. PV: 3 strings, totaal 12600 Wp, 15 kWh thuisaccu


  • Steyn_E
  • Registratie: Oktober 2010
  • Laatst online: 29-12 14:45
Precies. De koperbanen zijn dunner, contactvlakken kleiner. Ze verkopen niet voor niks verschillende maximumstroomsterktes van die aardlekschakelaars. Als er geen verschil was plakten ze overal wel “125A” op. Dus inderdaad ofwel de stroomsterkte beperken met een remautomaat ofwel de ALS’en vervangen door 63A variant. En dat hoort ook de zonnepaneleninstallateur te weten trouwens, al zou je denken van niet als je ziet hoe vaak je dit tegenkomt.

  • Blihi
  • Registratie: Juni 2018
  • Laatst online: 29-12 07:20
Steyn_E schreef op zaterdag 6 december 2025 @ 19:09:
Precies. De koperbanen zijn dunner, contactvlakken kleiner. Ze verkopen niet voor niks verschillende maximumstroomsterktes van die aardlekschakelaars. Als er geen verschil was plakten ze overal wel “125A” op. Dus inderdaad ofwel de stroomsterkte beperken met een remautomaat ofwel de ALS’en vervangen door 63A variant. En dat hoort ook de zonnepaneleninstallateur te weten trouwens, al zou je denken van niet als je ziet hoe vaak je dit tegenkomt.
En dan is een 1-fasige 3,6 kW omvormer achter een 25A hoofdzekering in een 3 fase installatie nog wel te verdedigen (hoewel dat ook maximaal 41A oplevert), maar 5 kW achter 35A niet.

WP: Toshiba Estia 8kW split HWT-801H(R)W-E + HWT-1101 binnenunit met 300 liter SWW tank. PV: 3 strings, totaal 12600 Wp, 15 kWh thuisaccu

Pakhaas schreef op zaterdag 6 december 2025 @ 17:23:
[...]

Ik weet niet precies wat je met spoelspannig bedoeld, maar als ik de relais inschakel met de HW socket, dan meet die 1w.
Weet niet of je @onetime al begrijpt hierboven, maar je hebt relais die je b.v. met 5VDC spoelspanning schakelt (A1 & A2) en daarmee wel 230/400V kunt schakelen, dit kunnen b.v. relais zijn die op sommige printjes zitten maar kan je ook los krijgen.
Maar ze zijn er b.v. ook andersom, 230V spoelspanning en schakelt max 12VDC.

Vake beej te bange! Maar soms beej oek te dapper! ;)
Zonder de agrariër ook geen eten voor de vegetariër!


  • WargamingPlayer
  • Registratie: Mei 2025
  • Laatst online: 29-12 12:36
Blihi schreef op zaterdag 6 december 2025 @ 19:01:
[...]


Zo werkt dat dus niet. Die aardleks hebben geen maximale stroom. Die aardleks zijn geschikt om maximaal 40A door te voeren, maar slaan niet af als het daar boven komt. Er kan dus wel degelijk 56A door iedere aardlek, zolang er 4x16=64A groepen achter liggen. Fout dus.

Die 40A aardlek kan niet zomaar 56A hebben. Ja, eventjes wel, maar daar is hij niet voor gemaakt. Je moet dus ofwel 2x16A achter die aardlek zetten, ofwel een remautomaat van 40A toepassen.
Ik zie dat nog steeds niet als een probleem. Wanneer je kijkt naar een hoofd zekering dan kan die ook 17 minuten 60A leveren. Dus dat issue kan er ook al zijn. Je moet dan ook een hele beroerde verdeling hebben wil het fout gaan.

Eigenlijk zou er dus voor iedere aardlek een beveiliging moeten zitten en niet voor de PV. Stel je beveiligd de PV met 5000W dan nog kan die 5000W naar de rest van de installatie kunnen gaan. Onzin om dus de PV extra te beveiligen. Je moet dus de rest beveiligen tegen meer dan 35A dan.

En dan 3 keer een 40A remautomaat of 1 keer? Want met 1 keer ben je dus de uitloop naar 60A kwijt die je hebt om kortstondige pieken op te vangen.

Dus zou je 3 keer een 40A nodig hebben, voor iedere aardlek 1. En hoe doe je dat met een 3 fase 25A aansluiting. Ga je dan per fase een 25A remautomaat plaatsen.

[ Voor 12% gewijzigd door WargamingPlayer op 06-12-2025 19:35 ]

☀️ 8 x 430wp op zuid | ☀️ Huawei SUN2000-3KTL-L1 | 🔋 2 x Marstek Venus-E BMS: 155, EMS: 216 | 📱 Home Assistant | 🚗 Kia EV6-LR 2024 |🔌 Delta 8/8


  • Blihi
  • Registratie: Juni 2018
  • Laatst online: 29-12 07:20
WargamingPlayer schreef op zaterdag 6 december 2025 @ 19:30:
[...]

Ik zie dat nog steeds niet als een probleem. Wanneer je kijkt naar een hoofd zekering dan kan die ook 17 minuten 60A leveren. Dus dat issue kan er ook al zijn. Je moet dan ook een hele beroerde verdeling hebben wil het fout gaan.

Eigenlijk zou er dus voor iedere aardlek een beveiliging moeten zitten en niet voor de PV. Stel je beveiligd de PV met 5000W dan nog kan die 5000W naar de rest van de installatie kunnen gaan. Onzin om dus de PV extra te beveiligen. Je moet dus de rest beveiligen tegen meer dan 35A dan.
Dat zeggen we toch ook? Je moet een extra 40A automaat opnemen. Aan de ene kant van dat automaat zit de hoofschakelaar, de PV installatie en aardlekautomaten en aan de afgaande kant de aardlekschakelaars met daarachter de rest van de groepenkast.

Zie ook het ABB documentje wat ik eerder linkte.

WP: Toshiba Estia 8kW split HWT-801H(R)W-E + HWT-1101 binnenunit met 300 liter SWW tank. PV: 3 strings, totaal 12600 Wp, 15 kWh thuisaccu


  • WargamingPlayer
  • Registratie: Mei 2025
  • Laatst online: 29-12 12:36
Blihi schreef op zaterdag 6 december 2025 @ 19:32:
[...]


Dat zeggen we toch ook? Je moet een extra 40A automaat opnemen. Aan de ene kant van dat automaat zit de hoofschakelaar, de PV installatie en aardlekautomaten en aan de afgaande kant de aardlekschakelaars met daarachter de rest van de groepenkast.

Zie ook het ABB documentje wat ik eerder linkte.
Dat gaat nooit goed werken. Je hebt 60A uitloop voor 17 minuten. Met een remautomaat neem je dat weg. Dan is het bij 40A afgelopen.

☀️ 8 x 430wp op zuid | ☀️ Huawei SUN2000-3KTL-L1 | 🔋 2 x Marstek Venus-E BMS: 155, EMS: 216 | 📱 Home Assistant | 🚗 Kia EV6-LR 2024 |🔌 Delta 8/8


  • Blihi
  • Registratie: Juni 2018
  • Laatst online: 29-12 07:20
WargamingPlayer schreef op zaterdag 6 december 2025 @ 19:37:
[...]

Dat gaat nooit goed werken. Je hebt 60A uitloop voor 17 minuten. Met een remautomaat neem je dat weg. Dan is het bij 40A afgelopen.
Waarom? Je kunt toch een C40 automaat gebruiken, net als de hoofdzekering.

Dit is gewoon hoe het hoort, of je plaatst 63A aardleks.

WP: Toshiba Estia 8kW split HWT-801H(R)W-E + HWT-1101 binnenunit met 300 liter SWW tank. PV: 3 strings, totaal 12600 Wp, 15 kWh thuisaccu


  • WargamingPlayer
  • Registratie: Mei 2025
  • Laatst online: 29-12 12:36
Blihi schreef op zaterdag 6 december 2025 @ 19:54:
[...]


Waarom? Je kunt toch een C40 automaat gebruiken, net als de hoofdzekering.

Dit is gewoon hoe het hoort, of je plaatst 63A aardleks.
Dan ben je niet meer selectief richting hoofdzekering. Bij mij kan ik de hoofdzekering gewoon zonder tussenkomst maatschappij om zetten als ie er uit klapt. Met twee accu’s van 11A per stuk en een PV van 14A zou ik dus in theorie 11+11+14+35 naar mijn aardlekschakelaars kunnen lopen. Dus dan zou ik dus ook een remautomaat moeten plaatsen. Helaas geen remautomaat van Eaton in assortiment, dus dat gaat hem niet worden. En op school geleerd dat remautomaat wat anders is dan installatie automaat.

☀️ 8 x 430wp op zuid | ☀️ Huawei SUN2000-3KTL-L1 | 🔋 2 x Marstek Venus-E BMS: 155, EMS: 216 | 📱 Home Assistant | 🚗 Kia EV6-LR 2024 |🔌 Delta 8/8


  • True
  • Registratie: April 2011
  • Niet online

True

Dislecticus

WargamingPlayer schreef op zaterdag 6 december 2025 @ 20:09:
[...]

Dan ben je niet meer selectief richting hoofdzekering. Bij mij kan ik de hoofdzekering gewoon zonder tussenkomst maatschappij om zetten als ie er uit klapt. Met twee accu’s van 11A per stuk en een PV van 14A zou ik dus in theorie 11+11+14+35 naar mijn aardlekschakelaars kunnen lopen. Dus dan zou ik dus ook een remautomaat moeten plaatsen. Helaas geen remautomaat van Eaton in assortiment, dus dat gaat hem niet worden. En op school geleerd dat remautomaat wat anders is dan installatie automaat.
Leg het verschil tussen een remautomaat en een installatieautomaat dan eens uit, ik ben wel benieuwd namelijk.
Volgens mij is een remautomaat puur een zeer specifieke toepassing van een installatieautomaat - in wezen hetzelfde product.

VW ID.7 Tourer Pro S | 5670 Wp JA Solar - 14x405 33° op Zuid | Twente


  • PotatoChip
  • Registratie: September 2015
  • Laatst online: 23:07
WargamingPlayer schreef op zaterdag 6 december 2025 @ 20:09:
[...]

Dan ben je niet meer selectief richting hoofdzekering. Bij mij kan ik de hoofdzekering gewoon zonder tussenkomst maatschappij om zetten als ie er uit klapt. Met twee accu’s van 11A per stuk en een PV van 14A zou ik dus in theorie 11+11+14+35 naar mijn aardlekschakelaars kunnen lopen. Dus dan zou ik dus ook een remautomaat moeten plaatsen. Helaas geen remautomaat van Eaton in assortiment, dus dat gaat hem niet worden. En op school geleerd dat remautomaat wat anders is dan installatie automaat.
Waarom moet je met een remautomaat selectief zijn naar de hoofdzekering? Dit geldt eigenlijk alleen bij afgaande groepen zodat je hoofdzekering er niet uitploft bij kortsluiting. Het enige wat die remautomaat doet is de stroom door de verdeler beperken.

En een remautomaat kan gewoon een 1 polige C karakteristiek installatieautomaat zijn. Bij een 3-fase aansluiting pas je deze ook gewoon 3 keer toe. De rest van de installatie er achter, PV en hoofdschakelaar er voor.

[ Voor 3% gewijzigd door PotatoChip op 06-12-2025 20:20 ]


  • WargamingPlayer
  • Registratie: Mei 2025
  • Laatst online: 29-12 12:36
True schreef op zaterdag 6 december 2025 @ 20:11:
[...]


Leg het verschil tussen een remautomaat en een installatieautomaat dan eens uit, ik ben wel benieuwd namelijk.
Volgens mij is een remautomaat puur een zeer specifieke toepassing van een installatieautomaat - in wezen hetzelfde product.
Remautomaat = schakelt direct af bij overschrijding stroom.
Installatieautomaat = schakelt af bij overschrijding stroom aan de hand van gekozen karakteristiek.

RA 40A = 60A = direct uit.
IA 40A C-Kar = 60A, schakelt uit ergens tussen de 0 tot 15 minuten zolang het maar in de karakteristiek zit.

Remautomaat = veilig
Installatieautomaat = uitgetikte kast

☀️ 8 x 430wp op zuid | ☀️ Huawei SUN2000-3KTL-L1 | 🔋 2 x Marstek Venus-E BMS: 155, EMS: 216 | 📱 Home Assistant | 🚗 Kia EV6-LR 2024 |🔌 Delta 8/8


  • Steyn_E
  • Registratie: Oktober 2010
  • Laatst online: 29-12 14:45
Inderdaad, wat doet selectiviteit er toe? Is toch helemaal geen eindgroep? En selectiviteit is sowieso geen veiligheidsissue. Je aardlekschakelaar te warm stoken is dat wel. Maar goed, wie zijn wij. Of ABB, die proberen je alleen een extra automaat in de maag te splitsen. Toch? |:(

  • PotatoChip
  • Registratie: September 2015
  • Laatst online: 23:07
Blihi schreef op zaterdag 6 december 2025 @ 19:54:
[...]


Waarom? Je kunt toch een C40 automaat gebruiken, net als de hoofdzekering.

Dit is gewoon hoe het hoort, of je plaatst 63A aardleks.
En dan ook dikkere bedrading toepassen uiteraard. Wat ook nog kan is een 40A 30mA aardlekautomaat toepassen in plaats van een 40A 30mA aardlekschakelaar.

  • WargamingPlayer
  • Registratie: Mei 2025
  • Laatst online: 29-12 12:36
PotatoChip schreef op zaterdag 6 december 2025 @ 20:24:
[...]


En dan ook dikkere bedrading toepassen uiteraard. Wat ook nog kan is een 40A 30mA aardlekautomaat toepassen in plaats van een 40A 30mA aardlekschakelaar.
Hang er dan 1 in en prop daar gewoon 12 installatie automaten achter. Als je 40A als grens gebruikt. Want de maximaal 4 eis is er al lang niet meer.

☀️ 8 x 430wp op zuid | ☀️ Huawei SUN2000-3KTL-L1 | 🔋 2 x Marstek Venus-E BMS: 155, EMS: 216 | 📱 Home Assistant | 🚗 Kia EV6-LR 2024 |🔌 Delta 8/8


  • PotatoChip
  • Registratie: September 2015
  • Laatst online: 23:07
WargamingPlayer schreef op zaterdag 6 december 2025 @ 20:28:
[...]

Hang er dan 1 in en prop daar gewoon 12 installatie automaten achter. Als je 40A als grens gebruikt. Want de maximaal 4 eis is er al lang niet meer.
Dat kan ja. Vooral doen inderdaad als je dan een paar euro kan besparen. 4 automaten per aardlekschakelaar is nog steeds een goede vuistregel. Tegenwoordig met de nieuwe NEN mogen er meer achter zolang hier maar een berekening aan hangt. Wat dit trouwens met een remautomaat te maken heeft snap ik niet echt....

  • hesselbeertje
  • Registratie: November 2001
  • Laatst online: 17:29
WargamingPlayer schreef op zaterdag 6 december 2025 @ 20:21:
[...]

Remautomaat = schakelt direct af bij overschrijding stroom.
Installatieautomaat = schakelt af bij overschrijding stroom aan de hand van gekozen karakteristiek.

RA 40A = 60A = direct uit.
IA 40A C-Kar = 60A, schakelt uit ergens tussen de 0 tot 15 minuten zolang het maar in de karakteristiek zit.

Remautomaat = veilig
Installatieautomaat = uitgetikte kast
Wat interessant zeg. Heb je ook een linkje naar zon remautomaat?

28 x AUO SunBravo + Fronius Symo 10.0 + Mitsubishi Zubadan 8kw om de stroom weer op te maken...


  • WargamingPlayer
  • Registratie: Mei 2025
  • Laatst online: 29-12 12:36
hesselbeertje schreef op zaterdag 6 december 2025 @ 20:32:
[...]


Wat interessant zeg. Heb je ook een linkje naar zon remautomaat?
Staat netjes in de tekst. Beschermd bestaande aardlek schakelaars tegen stromen hoger dan 40A.
https://zonnepanelensuper...chakelaarbeveiliging-40a/
Vertrouwen doe ik het niet, maar dat is een ander verhaal. En bovendien blijken heel veel “remautomaten” gewoon “installatie automaten” te zijn.

Overigens geeft ABB zelf aan dat een 40A B-Karakteristiek voldoende is. Dus waar die C-Karakteristiek vandaan komt vraag ik mij af.
https://library.e.abb.com...ePBXFO/DvlcWg3GdZvnaqDfwM

Mijn grote probleem is, ze geven valse veiligheid, want het kwaad is al geschied op het moment dat de hoge stroom gaat lopen. Daarnaast is er niks mis om 10 uur lang 35-40A door een Aardlek te laten lopen, maar niet door een installatie automaat.

In het ABB document geven ze ook aan dat het gevaar hem zit in de hoge stroom welke gaat lopen. Maar schaal dan gewoon de aardlek automaten op van 40 naar 63A (wel natuurlijk de busbar en bekabeling aanpassen). Gewoon veel beter. Heb nooit begrepen dat we hier in NL 3 of 4 maal een 16A achter een 40A aardlek zetten. Maar zou wel met kosten te maken hebben met de rating van de kast (tot 40A). Want een 63A is wel 2 maal de prijs van een 40A.

Maar mensen moeten gewoon stoppen met de term “remautomaat” want er wordt niks geremd.

☀️ 8 x 430wp op zuid | ☀️ Huawei SUN2000-3KTL-L1 | 🔋 2 x Marstek Venus-E BMS: 155, EMS: 216 | 📱 Home Assistant | 🚗 Kia EV6-LR 2024 |🔌 Delta 8/8


  • jeeedeee
  • Registratie: Augustus 2010
  • Laatst online: 22:03
WargamingPlayer schreef op zaterdag 6 december 2025 @ 20:21:
[...]

Remautomaat = schakelt direct af bij overschrijding stroom.
Installatieautomaat = schakelt af bij overschrijding stroom aan de hand van gekozen karakteristiek.

RA 40A = 60A = direct uit.
IA 40A C-Kar = 60A, schakelt uit ergens tussen de 0 tot 15 minuten zolang het maar in de karakteristiek zit.

Remautomaat = veilig
Installatieautomaat = uitgetikte kast
Moet ook eerlijk zeggen dat ik niet het verschil hiervoor wist, heb destijds deze van Hager met B karakteristiek in mijn meterkast gebruikt. https://www.elektramat.nl...ig-nul-40a-b-kar-mbn640e/

Hopelijk is die ok 🙄 was prijzig genoeg 😀

  • WargamingPlayer
  • Registratie: Mei 2025
  • Laatst online: 29-12 12:36
jeeedeee schreef op zaterdag 6 december 2025 @ 21:10:
[...]

Moet ook eerlijk zeggen dat ik niet het verschil hiervoor wist, heb destijds deze van Hager met B karakteristiek in mijn meterkast gebruikt. https://www.elektramat.nl...ig-nul-40a-b-kar-mbn640e/

Hopelijk is die ok 🙄 was prijzig genoeg 😀
Het hele punt is dat er dus gewoon installatie automaten gebruikt worden om die 40A aardlek schakelaars te beveiligen omdat ABB een document daar over heeft. Ik vraag mij af hoe veel PV en thuisaccu bezitters dit zo hebben. Meeste installaties hebben een B16A300mA aardlek automaat voor de PV of een B25A300mA voor de PV, afhankelijk van vermogen PV. Maar ik heb zelf nog geen installatie gezien waar er een extra automaat tussen zou zitten.

[mijmering]
Kijkt naar eigen kast en dat zou laatste vrije positie zijn, bekabeling samenvoegen van twee aardlek schakelaars welke nu op 10mm rail zitten en dan extra draad in kast er bij.
[/mijmering]

☀️ 8 x 430wp op zuid | ☀️ Huawei SUN2000-3KTL-L1 | 🔋 2 x Marstek Venus-E BMS: 155, EMS: 216 | 📱 Home Assistant | 🚗 Kia EV6-LR 2024 |🔌 Delta 8/8

WargamingPlayer schreef op zaterdag 6 december 2025 @ 21:08:
[...]

Staat netjes in de tekst. Beschermd bestaande aardlek schakelaars tegen stromen hoger dan 40A.
https://zonnepanelensuper...chakelaarbeveiliging-40a/
Vertrouwen doe ik het niet, maar dat is een ander verhaal. En bovendien blijken heel veel “remautomaten” gewoon “installatie automaten” te zijn.

Overigens geeft ABB zelf aan dat een 40A B-Karakteristiek voldoende is. Dus waar die C-Karakteristiek vandaan komt vraag ik mij af.
https://library.e.abb.com...ePBXFO/DvlcWg3GdZvnaqDfwM

Mijn grote probleem is, ze geven valse veiligheid, want het kwaad is al geschied op het moment dat de hoge stroom gaat lopen. Daarnaast is er niks mis om 10 uur lang 35-40A door een Aardlek te laten lopen, maar niet door een installatie automaat.

In het ABB document geven ze ook aan dat het gevaar hem zit in de hoge stroom welke gaat lopen. Maar schaal dan gewoon de aardlek automaten op van 40 naar 63A (wel natuurlijk de busbar en bekabeling aanpassen). Gewoon veel beter. Heb nooit begrepen dat we hier in NL 3 of 4 maal een 16A achter een 40A aardlek zetten. Maar zou wel met kosten te maken hebben met de rating van de kast (tot 40A). Want een 63A is wel 2 maal de prijs van een 40A.

Maar mensen moeten gewoon stoppen met de term “remautomaat” want er wordt niks geremd.
Je weet dat dit gewoon een enkelpolige stotz is he wat je linkt en geen rem automaat.
Ik kan ook wel ergens een tekst bij zetten dat het een remautomaat is.
De HZ's van de netbeheerder (b.v. de ABB S201M serie) zijn in jou voorbeeld dan ook gewoon remautomaten.

Remautomaten worden in de industrie inderdaad toegepast maar ze hebben altijd een plus-minus grens.

Vake beej te bange! Maar soms beej oek te dapper! ;)
Zonder de agrariër ook geen eten voor de vegetariër!


  • jordje
  • Registratie: April 2013
  • Laatst online: 00:50
WargamingPlayer schreef op zaterdag 6 december 2025 @ 21:08:
[...]

Staat netjes in de tekst. Beschermd bestaande aardlek schakelaars tegen stromen hoger dan 40A.
https://zonnepanelensuper...chakelaarbeveiliging-40a/
Vertrouwen doe ik het niet, maar dat is een ander verhaal. En bovendien blijken heel veel “remautomaten” gewoon “installatie automaten” te zijn.
Dat is gewoon een B40 automaat. Niet iets dat direct bij overschrijding schakelt zoals jij een remautomaat omschrijft.
Overigens geeft ABB zelf aan dat een 40A B-Karakteristiek voldoende is. Dus waar die C-Karakteristiek vandaan komt vraag ik mij af.
https://library.e.abb.com...ePBXFO/DvlcWg3GdZvnaqDfwM
De karakteristiek is irrelevant. Van belang is de thermische beveiliging, niet de magnetische beveiliging.
Mijn grote probleem is, ze geven valse veiligheid, want het kwaad is al geschied op het moment dat de hoge stroom gaat lopen. Daarnaast is er niks mis om 10 uur lang 35-40A door een Aardlek te laten lopen, maar niet door een installatie automaat.
Niks mis mee inderdaad. Het wordt pas een probleem als dit langdurig meer dan 40A is. En die aardlekschakelaar met een 40A rating houdt het ook wel 17 minuutjes vol op 60A totdat in een normale situatie de hoofdzekering klapt. Als er echter PV bij komt kijken zou die 60A langdurig door de aardlekschakelaar kunnen worden getrokken zonder dat er een beveiliging ingrijpt. Een B40 of C40 automaat (of wat mij betreft een K40 automaat. Nogmaals, karakteristiek is irrelevant) schakelt dan allang af.
In het ABB document geven ze ook aan dat het gevaar hem zit in de hoge stroom welke gaat lopen. Maar schaal dan gewoon de aardlek automaten op van 40 naar 63A (wel natuurlijk de busbar en bekabeling aanpassen). Gewoon veel beter.
Prima oplossing. Wordt ook aangegeven in het ABB document. Kost alleen iets meer. Edit: Nu ik eraan denk ben ik deze ook wel eens van zonneplan tegengekomen, maar ook hier helaas weer Noark gebruikt.
WargamingPlayer schreef op zaterdag 6 december 2025 @ 21:18:
[...]

Het hele punt is dat er dus gewoon installatie automaten gebruikt worden om die 40A aardlek schakelaars te beveiligen omdat ABB een document daar over heeft.
Dat ontkent niemand. Je linkt nota bene zelf naar een B40 automaat in je vorige post. Ik ben trouwens ook wel benieuwd of jij kan laten zien wat jij dan wél een remautomaat noemt.
Ik vraag mij af hoe veel PV en thuisaccu bezitters dit zo hebben. Meeste installaties hebben een B16A300mA aardlek automaat voor de PV of een B25A300mA voor de PV, afhankelijk van vermogen PV. Maar ik heb zelf nog geen installatie gezien waar er een extra automaat tussen zou zitten.
Vaak genoeg gezien, zowel bij consumenten als op industriële schaal. O.a. van zonneplan meermaals tegengekomen, helaas dan wel met spul van noark, maar het idee was goed.

  • Oilman
  • Registratie: December 2012
  • Laatst online: 23:07
WargamingPlayer schreef op zaterdag 6 december 2025 @ 21:18:
[...]

Het hele punt is dat er dus gewoon installatie automaten gebruikt worden om die 40A aardlek schakelaars te beveiligen omdat ABB een document daar over heeft. Ik vraag mij af hoe veel PV en thuisaccu bezitters dit zo hebben. Meeste installaties hebben een B16A300mA aardlek automaat voor de PV of een B25A300mA voor de PV, afhankelijk van vermogen PV. Maar ik heb zelf nog geen installatie gezien waar er een extra automaat tussen zou zitten.

[mijmering]
Kijkt naar eigen kast en dat zou laatste vrije positie zijn, bekabeling samenvoegen van twee aardlek schakelaars welke nu op 10mm rail zitten en dan extra draad in kast er bij.
[/mijmering]
Je kunt ook gewoon toegeven dat je er naast zat en er wel erg hard in ging tegen iemand die misschien niet de meest gebruikte term gebruikte, maar wel gewoon gelijk had. Nu ben iedere post wat aan het draaien en kom je notabene met een EMAT installatieautomaat als voorbeeld van je 'remautomaat', die we nu schijnbaar ook geen 'remautomaat' meer mogen noemen.

Dus ja een 40A "rem"automaat / installatieautomaat, schakelt niet af bij 41A, dat klopt volledig. Maar hij zorgt wel dat er meer begrenzing is, dan als de hoofdautomaat overbelast wordt en er ook nog PV / Accu veel vermogen aan het terugleveren is. En die aardlekschakelaar legt ook echt niet bij 41A het loodtje, maar situatie waar er 60-70A doorheen kan lopen, lijkt mij overduidelijk een gevalletje van onwenselijk en ook onveilig.

  • peterem
  • Registratie: Oktober 2025
  • Laatst online: 26-12 18:21
John245 schreef op zaterdag 6 december 2025 @ 14:55:
[...]

In de meeste huizen zitten ze ook niet. Afhankelijk van de risico's plaats je SPD's. Hoe hoger het risico hoe waarschijnlijker dat ze aanwezig zijn. Ze zomaar plaatsen zonder een risicoanalyse uit te voeren lijkt me ook onzinnig.
SPD T2 inmiddels verplicht voor nieuwbouw en bijv. bij vervangen hoofdverdeler. Beveiligt o.a. tegen gevolgen van indirecte blikseminslag.
Had ik die 3 jaar geleden maar gehad… Indirecte inslag via Enexis kabel. Vastgebrande RCD’s en HS in de hoofdverdeler, omvormer zwart, WP eruit, div. IT spullen kaduuk. Weken ellende, 10k€ verzekerde schade.
Zit je in het buitengebied en/of dicht bij (<175m) een 3.3kV of 10kV trafohokje, dan zeker doen.

  • WargamingPlayer
  • Registratie: Mei 2025
  • Laatst online: 29-12 12:36
Oilman schreef op zaterdag 6 december 2025 @ 21:54:
[...]


Je kunt ook gewoon toegeven dat je er naast zat en er wel erg hard in ging tegen iemand die misschien niet de meest gebruikte term gebruikte, maar wel gewoon gelijk had. Nu ben iedere post wat aan het draaien en kom je notabene met een EMAT installatieautomaat als voorbeeld van je 'remautomaat', die we nu schijnbaar ook geen 'remautomaat' meer mogen noemen.

Dus ja een 40A "rem"automaat / installatieautomaat, schakelt niet af bij 41A, dat klopt volledig. Maar hij zorgt wel dat er meer begrenzing is, dan als de hoofdautomaat overbelast wordt en er ook nog PV / Accu veel vermogen aan het terugleveren is. En die aardlekschakelaar legt ook echt niet bij 41A het loodtje, maar situatie waar er 60-70A doorheen kan lopen, lijkt mij overduidelijk een gevalletje van onwenselijk en ook onveilig.
Probleem is dat ik in verleden met remautomaten gewerkt heb, alleen in een heel andere context. Hierbij ging het om industriële toepassingen waarbij er daadwerkelijk direct afgeschakeld werd in een fractie van een seconde. Dit om te voorkomen dat bij aanzetten van een machine, bij te hoog start vermogen, uit veiligheid de boel direct werd uitgeschakeld om te voorkomen dat dan de halve hal zonder stroom zat.

Ik heb inmiddels al een paar PV installaties gezien, even wat cross checks gedaan en van alle PV installaties, grootste is 49 panelen op 3 fasen, kleinste is 8 panelen op 1 fase en van de 6 door mij bekende installaties, door verschillende partijen geplaatst, is nergens een dergelijke begrenzing toegepast. Oudste installatie is 3 jaar, jongste 1 jaar.

Dus ik zit blijkbaar fout, maar weiger dit in te zien omdat dan de hele industrie er blijkbaar een zooitje van maakt. Overigens even wat installatie video’s gekeken van onze vriend op YouTube, en ook hij doet het nergens.

En nu is er het ABB document, en misschien zoek ik niet goed, maar zou wel eens zo een document van andere fabrikanten willen zien. Anders blijf ik van mening dat dit alleen iets is van ABB om meer te verkopen.

☀️ 8 x 430wp op zuid | ☀️ Huawei SUN2000-3KTL-L1 | 🔋 2 x Marstek Venus-E BMS: 155, EMS: 216 | 📱 Home Assistant | 🚗 Kia EV6-LR 2024 |🔌 Delta 8/8


  • Exigence
  • Registratie: Juli 2001
  • Laatst online: 23:25

Exigence

dnkroz

@WargamingPlayer uit mijn hoofd staat hij ook in de NPR 5310 zo beschreven, maar die heb ik nu even niet bij de hand.

  • hesselbeertje
  • Registratie: November 2001
  • Laatst online: 17:29
WargamingPlayer schreef op zaterdag 6 december 2025 @ 23:32:
[...]

Probleem is dat ik in verleden met remautomaten gewerkt heb, alleen in een heel andere context. Hierbij ging het om industriële toepassingen waarbij er daadwerkelijk direct afgeschakeld werd in een fractie van een seconde. Dit om te voorkomen dat bij aanzetten van een machine, bij te hoog start vermogen, uit veiligheid de boel direct werd uitgeschakeld om te voorkomen dat dan de halve hal zonder stroom zat.

Ik heb inmiddels al een paar PV installaties gezien, even wat cross checks gedaan en van alle PV installaties, grootste is 49 panelen op 3 fasen, kleinste is 8 panelen op 1 fase en van de 6 door mij bekende installaties, door verschillende partijen geplaatst, is nergens een dergelijke begrenzing toegepast. Oudste installatie is 3 jaar, jongste 1 jaar.

Dus ik zit blijkbaar fout, maar weiger dit in te zien omdat dan de hele industrie er blijkbaar een zooitje van maakt. Overigens even wat installatie video’s gekeken van onze vriend op YouTube, en ook hij doet het nergens.

En nu is er het ABB document, en misschien zoek ik niet goed, maar zou wel eens zo een document van andere fabrikanten willen zien. Anders blijf ik van mening dat dit alleen iets is van ABB om meer te verkopen.
Nu wordt ik helemaal nieuwsgierig. Wat voor remautomaten waren dat dan?

Ik noem die dingen gewoon motorbeveiliging. En dat heeft niks met een remautomaat zoals bedoeld in deze discussie (die dus gewoon een installatieautomaat is) te maken

28 x AUO SunBravo + Fronius Symo 10.0 + Mitsubishi Zubadan 8kw om de stroom weer op te maken...


  • Blihi
  • Registratie: Juni 2018
  • Laatst online: 29-12 07:20
Dat ABB document bestaat overigens al jaren hoor, dat is niet nieuw.

In de praktijk loopt het ook altijd wel los. Probleem is dat PV installaties steeds zwaarder worden (nou ja, werden, want die markt ligt wel op zijn gat).

Ons huis werd 5 jaar geleden opgeleverd met 10 panelen en een 3 kW omvormer op 1 fase achter 3x25A. Ging prima, want dat blijft onder de 40A.

Inmiddels ligt er 12600 Wp aan panelen op 3 omvormers. Nu komt er een 3-fase omvormer van 10 kW die tot 5 kW op 1 fase kan leveren.

Tegelijkertijd laat jaren aan data zien dat ik zelden meer dan 8 kW verbruik (niet afname, maar verbruik, dus afname plus opwek op hetzelfde moment). Over de laatste 2 jaar waren er precies 4 kwartieren dat ik daar gemiddeld boven zat.

Edit: en dit is een full electric huis, dus met 7.4 kW kookplaat, warmtepomp (3,6 kW compressor en 2 kW backup) en 1-fase, 3,6 kW autolader.

[ Voor 8% gewijzigd door Blihi op 07-12-2025 12:37 ]

WP: Toshiba Estia 8kW split HWT-801H(R)W-E + HWT-1101 binnenunit met 300 liter SWW tank. PV: 3 strings, totaal 12600 Wp, 15 kWh thuisaccu


  • Oilman
  • Registratie: December 2012
  • Laatst online: 23:07
WargamingPlayer schreef op zaterdag 6 december 2025 @ 23:32:
Ik heb inmiddels al een paar PV installaties gezien, even wat cross checks gedaan en van alle PV installaties, grootste is 49 panelen op 3 fasen, kleinste is 8 panelen op 1 fase en van de 6 door mij bekende installaties, door verschillende partijen geplaatst, is nergens een dergelijke begrenzing toegepast. Oudste installatie is 3 jaar, jongste 1 jaar.

Dus ik zit blijkbaar fout, maar weiger dit in te zien omdat dan de hele industrie er blijkbaar een zooitje van maakt. Overigens even wat installatie video’s gekeken van onze vriend op YouTube, en ook hij doet het nergens.
Er worden ook nog steeds veel fornuisgroepen in 3-fase kasten toegepast ipv een krachtgroep, maar dat maakt het niet minder fout.

En ja of het wel of niet een probleem is hangt af van de installatie inclusief omvormer. Op een 3-fase installatie is het niet snel een issue, omdat je 15A aan ruimte hebt boven de hoofdzekering. Hier ligt bijna 11 kWpiek op het dak, verdeelt over 2 3-fase omvormers. Als je puur naar de omvormers kijkt zou richting remautomaat kunnen gaan, echter ligt het in 2 verschillende orientaties en blijft het maximaal gegeneerde vermogen onder de 8.5 kW. Dan blijf je dus gewoon onder de 40A die maximaal ingevoed kan worden richting de aardleks en de rest van de kast.

  • jordje
  • Registratie: April 2013
  • Laatst online: 00:50
WargamingPlayer schreef op zaterdag 6 december 2025 @ 23:32:
[...]

Dus ik zit blijkbaar fout, maar weiger dit in te zien omdat dan de hele industrie er blijkbaar een zooitje van maakt.
Klopt, de industrie zit vol met cowboys en/of personen die menen na hun initiële opleiding nooit meer iets bij te hoeven leren. Het argument "omdat we het altijd zo doen" blijft altijd hardnekkig de kop opsteken. Zie ook de anekdote van @Oilman over kookgroepen.
Overigens even wat installatie video’s gekeken van onze vriend op YouTube, en ook hij doet het nergens.
En ook hij maakt andere fouten, o.a. met kookgroepen op 3 fasen. Dat hij leuke filmpjes online zet maakt hem nog geen autoriteit. Als hij hierop wordt gewezen verwijdert hij deze kritiek blijkbaar.
En nu is er het ABB document, en misschien zoek ik niet goed, maar zou wel eens zo een document van andere fabrikanten willen zien. Anders blijf ik van mening dat dit alleen iets is van ABB om meer te verkopen.
De NPR 5310:2024 staat het in deel 712 hoofdstuk 5.3.3.1.
Als je denkt dat ABB het moet hebben van die paar automaatjes van €15 zou ik me toch eens achter de oren krabben.

  • replica17
  • Registratie: Oktober 2007
  • Laatst online: 23:17
Graag wat advies (Belgie);

Ik ben bezig met het heraanleggen van mijn oprit en volledige tuinpad richting de garage. Omdat ik later zonnepanelen wil plaatsen op het garagedak (±23 m²) én het wifi bereik richting de garage zeer slecht is, wil ik nu al de nodige wachtbuizen voorzien.

De afstand tussen de meterkast en de garage is ongeveer 25 m. Ik ga de buizen op ±60 cm diepte leggen. De omvormer plaats ik straks waarschijnlijk in de kelder naast mijn bestaande omvormer, dus ik wil DC-bekabeling vanuit de garage trekken. Dat lijkt mij het meest efficiënt?

Planning bekabeling:

1× mantelbuis 40 mm voor de zonnepaneelbekabeling

- Solar DC-kabel 2× 6 mm² (rood/zwart)
- Aardingsgeleider 6 mm²

1× flexibele snelflex 25 mm voor een UTP-grondkabel (dubbel afgeschermd, die heb ik al liggen)

Ik leg beide buizen op min. 20 cm afstand van elkaar om storingsrisico’s te vermijden.

Ben ik iets vergeten of toe te voegen? Moet ik 4 solar kabels trekken nu ik toch bezig ben?

Steam: Replica17 PSN: TangoKilo0

@replica17 Het meest efficient is de hoogste spanning over zo dik mogelijke bedrading. Maar wel oppassen met DC kabels van panelen. Kan mooie vlambogen geven als het mis gaat.
Probeer flex zoveel mogelijk te vermijden, is lastig(er) om later nog kabel in te trekken.
Leg 2x zwart en 2x rood, kan je verschillende oriëntaties scheiden, of parallel als daarvoor niet nodig.

I Bought Myself A Politician - MonaLisa Twins 2013: 7panelen(195Wp), maand later, 17. 3 jaar later 28 en gasloos. 5.5kWp O-W op 4.2kVA omvormer. 2018 'verhuisd'.


  • replica17
  • Registratie: Oktober 2007
  • Laatst online: 23:17
Misschien toch maar beter om een kleine omvormer in de garage te plaatsen en dan ac kabel 5g4 of 5g6 naar het huis aan te leggen?
Het verlies zal niet heel dramatisch zijn over 25 meter.

Steam: Replica17 PSN: TangoKilo0

replica17 schreef op zondag 7 december 2025 @ 12:13:
Misschien toch maar beter om een kleine omvormer in de garage te plaatsen en dan ac kabel 5g4 of 5g6 naar het huis aan te leggen?
Het verlies zal niet heel dramatisch zijn over 25 meter.
Dat zou inderdaad wel mijn plan zijn, minder spanningsval dan over de DC draden.
Tevens weet ik niet hoe het in België zit, maar in NL moeten de plus en min draden van de zonnepanelen gescheiden zijn dacht ik.

Vake beej te bange! Maar soms beej oek te dapper! ;)
Zonder de agrariër ook geen eten voor de vegetariër!


  • True
  • Registratie: April 2011
  • Niet online

True

Dislecticus

Annuk schreef op zondag 7 december 2025 @ 12:15:
[...]


Dat zou inderdaad wel mijn plan zijn, minder spanningsval dan over de DC draden.
Tevens weet ik niet hoe het in België zit, maar in NL moeten de plus en min draden van de zonnepanelen gescheiden zijn dacht ik.
Alleen bij een SCIOS scope 12 inspectie die alleen zakelijk verplicht is. Dus voor consumenten gebeurd dat vrijwel nooit.

VW ID.7 Tourer Pro S | 5670 Wp JA Solar - 14x405 33° op Zuid | Twente


  • The Legend
  • Registratie: Mei 2000
  • Laatst online: 22:29

The Legend

*Plop*

Meer mensen met een ‘volle’ Eaton 55 groepenkast waarbij het binnenste frame niet goed vastklikt? Als de kast leeg is gaat het prima, maar vol met componenten en de bijbehorende kabels schiet dat frame los, en daardoor kan de afdekkap er niet goed op. Is dit gewoon een matig design / kwaliteit, of doe ik iets niet goed?

Afbeeldingslocatie: https://tweakers.net/i/925CbS3-gwmACCaMvQ05Vpg3WaE=/x800/filters:strip_icc():strip_exif()/f/image/KW8nq9YlmM9cQ4Ns8ZSipcbu.jpg?f=fotoalbum_large

Bovenste kasten sluiten niet, onderste wel. Hiervoor zaten de onderste kasten vol, en sloten die niet goed.

Ik ben toch malle pietje niet!

The Legend schreef op zondag 7 december 2025 @ 13:37:
Meer mensen met een ‘volle’ Eaton 55 groepenkast waarbij het binnenste frame niet goed vastklikt? Als de kast leeg is gaat het prima, maar vol met componenten en de bijbehorende kabels schiet dat frame los, en daardoor kan de afdekkap er niet goed op. Is dit gewoon een matig design / kwaliteit, of doe ik iets niet goed?

[Afbeelding]

Bovenste kasten sluiten niet, onderste wel. Hiervoor zaten de onderste kasten vol, en sloten die niet goed.
Je hebt o.a. de kast links boven natuurlijk op 2 rijen eindgroepen zitten, waarbij de bedrading achter de rail langs gaat + vermoedelijk van de bovenste groepen wat lussen achter de automaten en mogelijk achter de rail, deze combinatie maakt het je vermoedelijk lastig om ze goed vast te drukken.

Heb je alles eerst gemonteerd en toen de rails weer vast in de kast gedrukt (of dat geprobeerd)? Want dan is dat vermoedelijk het probleem.
Als je eerst zorgt dat dat frame goed vast zit en dan uitbedraad gaat het vermoedelijk beter.

P.s. zou denk ik persoonlijk even goede verdeelblok(ken) in de kast links onder zetten en vanaf daar de boel verder bedraden, krijg je denk ik iets minder spaghetti van ;)

Vake beej te bange! Maar soms beej oek te dapper! ;)
Zonder de agrariër ook geen eten voor de vegetariër!


  • True
  • Registratie: April 2011
  • Niet online

True

Dislecticus

The Legend schreef op zondag 7 december 2025 @ 13:37:
Meer mensen met een ‘volle’ Eaton 55 groepenkast waarbij het binnenste frame niet goed vastklikt? Als de kast leeg is gaat het prima, maar vol met componenten en de bijbehorende kabels schiet dat frame los, en daardoor kan de afdekkap er niet goed op. Is dit gewoon een matig design / kwaliteit, of doe ik iets niet goed?

[Afbeelding]

Bovenste kasten sluiten niet, onderste wel. Hiervoor zaten de onderste kasten vol, en sloten die niet goed.
Is vol incl. veel draden onder de DIN-rails door?

Het gaat dan om deze denk ik die niet goed sluiten (v.d. bovenste kasten):
Afbeeldingslocatie: https://tweakers.net/i/-Y2NBdGqbdl8oOCgxydJ3QHdRAo=/x800/filters:strip_exif()/f/image/xJyTdul9OXfXyg4oBfH0zZpQ.png?f=fotoalbum_large

Ik heb er geen negatieve ervaringen mee, maar ik kan het goed begrijpen dat als je die gebruikt je het niet netjes weer vast krijgt. Ik trek altijd de draden in een System55 kast onder de automaten/DIN-rail door terwijl die vastgeklikt zit - mogelijk dat ik hierom er ook geen negatieve ervaringen mee heb.

VW ID.7 Tourer Pro S | 5670 Wp JA Solar - 14x405 33° op Zuid | Twente


  • The Legend
  • Registratie: Mei 2000
  • Laatst online: 22:29

The Legend

*Plop*

True schreef op zondag 7 december 2025 @ 13:45:
[...]


Is vol incl. veel draden onder de DIN-rails door?

Het gaat dan om deze denk ik die niet goed sluiten (v.d. bovenste kasten):
[Afbeelding]

Ik heb er geen negatieve ervaringen mee, maar ik kan het goed begrijpen dat als je die gebruikt je het niet netjes weer vast krijgt. Ik trek altijd de draden in een System55 kast onder de automaten/DIN-rail door terwijl die vastgeklikt zit - mogelijk dat ik hierom er ook geen negatieve ervaringen mee heb.
(@Annuk ) Ik heb het frame gewoon laten zitten en niet achteraf geplaatst. Het zijn inderdaad die klipjes, en dat is vrij minuscuul. Ze klikken vast, en schieten gewoon direct weer los door de druk die op het framepje komt te staan.

Wat bedoel je met ‘aansluitblok’ in de onderste kast? Ik had eerst het probleem dat alle 1 fase groepen van boven kwamen maar aangesloten waren in de onderste kast. Dat heb ik aangepast, maar het zijn nog steeds veel groepen en draden voor 1 kast. Zo’n simpel plastic clipje lijkt gewoon niet geschikt voor de taak. Ik zie dat andere merken gewoon geschroefde rails hebben, dat lijkt me steviger. Maar om daarvoor nu alle kasten weer te gaan vervangen :X

Ik ben toch malle pietje niet!


  • replica17
  • Registratie: Oktober 2007
  • Laatst online: 23:17
Annuk schreef op zondag 7 december 2025 @ 12:15:
[...]


Dat zou inderdaad wel mijn plan zijn, minder spanningsval dan over de DC draden.
Tevens weet ik niet hoe het in België zit, maar in NL moeten de plus en min draden van de zonnepanelen gescheiden zijn dacht ik.
Voor zo ver ik weet hoeven de DC draden niet apart. UTP moet wel apart van stroom.

Voor de toekomst wil ik wellicht een thuisbatterij installeren dus dan zal een hybride omvormer in de kelder van het huis toch handiger zijn. Mede omdat ik het noordoostelijke dak waarschijnlijk ook vol ga leggen. Dus dan heb ik weer liever DC kabels door de grond lopen.

Nog even goed uitzoeken..

Steam: Replica17 PSN: TangoKilo0

@The Legend Is dat een kookgroep in dat onderste groepje bij die aardlek? Heb je meer dan 3x 25A? Nee?
Dan moet die kookgroep een krachtgroep worden. Het grote kookplaat aansluiten topic

I Bought Myself A Politician - MonaLisa Twins 2013: 7panelen(195Wp), maand later, 17. 3 jaar later 28 en gasloos. 5.5kWp O-W op 4.2kVA omvormer. 2018 'verhuisd'.

The Legend schreef op zondag 7 december 2025 @ 13:53:
[...]


(@Annuk ) Ik heb het frame gewoon laten zitten en niet achteraf geplaatst. Het zijn inderdaad die klipjes, en dat is vrij minuscuul. Ze klikken vast, en schieten gewoon direct weer los door de druk die op het framepje komt te staan.

Wat bedoel je met ‘aansluitblok’ in de onderste kast? Ik had eerst het probleem dat alle 1 fase groepen van boven kwamen maar aangesloten waren in de onderste kast. Dat heb ik aangepast, maar het zijn nog steeds veel groepen en draden voor 1 kast. Zo’n simpel plastic clipje lijkt gewoon niet geschikt voor de taak. Ik zie dat andere merken gewoon geschroefde rails hebben, dat lijkt me steviger. Maar om daarvoor nu alle kasten weer te gaan vervangen :X
Bedoel met een aansluitblok zoiets.

Maar zou denk ik die hele groepenkast persoonlijk iets anders indelen, heb hier even een opzetje gemaakt, al weet ik niet geheel waar alle meters en je Q-relais bijhoren dus beetje een wild-guess.
Afbeeldingslocatie: https://tweakers.net/i/ZFZQf1SzpgurWBfY6SlBi8Y2pqU=/fit-in/4000x4000/filters:no_upscale():strip_exif()/f/image/use5dTBkGhWiD36xEMct8FeF.png?f=user_large



edit:
The Legend schreef op zondag 7 december 2025 @ 14:54:
[...]


Dat klopt, en wist ik niet. De meterkast is uit 2015, en ik heb net de 3-fase aardlekschakelaars vervangen omdat die net daarna ook niet meer mochten. Deze had ik dus ook kunnen meenemen.

De kookplaat is geen 3-fase. Die kan ik dus wel met de bestaande 2x bruin en 2x blauw (en aarde) op een 3-fase alamat aansluiten? En sluit je die alamat dan maar op 2 fasen aan?
Je hebt zo te zien op je foto nog een krachtgroep over, daar zou je je kookplaat op kunnen zetten (en/of die krachtgroep + aardlekschakelaar nog vervangen voor een alamat 3F+N zodat je nog weer 4 modules ruimte wint), en dan de perilex netjes aansluiten op 3F+N, en dan de kabel van de kookplaat 1 fase draad in de parkeerklem zetten mits mogelijk.
Anders als noodoplossing die fasedraad loshalen van de krachtgroep en daar een lasdopje op, niet zo het hoort maar evt. wel veilig(er).

[ Voor 33% gewijzigd door Annuk op 07-12-2025 15:01 ]

Vake beej te bange! Maar soms beej oek te dapper! ;)
Zonder de agrariër ook geen eten voor de vegetariër!


  • The Legend
  • Registratie: Mei 2000
  • Laatst online: 22:29

The Legend

*Plop*

onetime schreef op zondag 7 december 2025 @ 13:59:
@The Legend Is dat een kookgroep in dat onderste groepje bij die aardlek? Heb je meer dan 3x 25A? Nee?
Dan moet die kookgroep een krachtgroep worden. Het grote kookplaat aansluiten topic
Dat klopt, en wist ik niet. De meterkast is uit 2015, en ik heb net de 3-fase aardlekschakelaars vervangen omdat die net daarna ook niet meer mochten. Deze had ik dus ook kunnen meenemen.

De kookplaat is geen 3-fase. Die kan ik dus wel met de bestaande 2x bruin en 2x blauw (en aarde) op een 3-fase alamat aansluiten? En sluit je die alamat dan maar op 2 fasen aan?

Ik ben toch malle pietje niet!


  • The Legend
  • Registratie: Mei 2000
  • Laatst online: 22:29

The Legend

*Plop*

Annuk schreef op zondag 7 december 2025 @ 14:54:
[...]


Bedoel met een aansluitblok zoiets.

Maar zou denk ik die hele groepenkast persoonlijk iets anders indelen, heb hier even een opzetje gemaakt, al weet ik niet geheel waar alle meters en je Q-relais bijhoren dus beetje een wild-guess.
[Afbeelding]
Ik loop helaas tegen wat beperkingen aan qua indeling ivm kabellengtes. Rechtsboven zitten nu de airco’s en WP die niet naar beneden kunnen. Rechtsbovenin zit de laadpaal met 5x6mm2 en die is ook slecht te verplaatsen (die 6mm2 stug is echt nauwelijks buigbaar).

Ik ben toch malle pietje niet!

The Legend schreef op zondag 7 december 2025 @ 15:00:
[...]


Ik loop helaas tegen wat beperkingen aan qua indeling ivm kabellengtes. Rechtsboven zitten nu de airco’s en WP die niet naar beneden kunnen. Rechtsbovenin zit de laadpaal met 5x6mm2 en die is ook slecht te verplaatsen (die 6mm2 stug is echt nauwelijks buigbaar).
Evt. mits je de ruimte hebt kijken of je boven/naast je kast paar lasdoosjes/trekdoosjes kunt plaatsen om de draden te verlengen.
En die 6mm2 is prima te buigen hoor, werk er bijna dagelijks mee en kan er prima knopen in/mee leggen.

Vake beej te bange! Maar soms beej oek te dapper! ;)
Zonder de agrariër ook geen eten voor de vegetariër!

The Legend schreef op zondag 7 december 2025 @ 14:54:
[...] Dat klopt, en wist ik niet. De meterkast is uit 2015, en ik heb net de 3-fase aardlekschakelaars vervangen omdat die net daarna ook niet meer mochten. Deze had ik dus ook kunnen meenemen.

De kookplaat is geen 3-fase. Die kan ik dus wel met de bestaande 2x bruin en 2x blauw (en aarde) op een 3-fase alamat aansluiten? En sluit je die alamat dan maar op 2 fasen aan?
Het kan netter, maar wat je beschrijft is in een ombouw situatie de minimale situatie die aan de regels voldoet.
Zie ook de TS van het kookplaat topic.

edit: de bestaande automaten uit 2 fasen voeden via een bewaarde 3fase aardlek is ook goed, of zonder aardlek zou ook genoeg kunnen zijn als je geen metalen delen van de plaat kunt aanraken (of als de installatie aan bepaalde eisen van aarding voldoet.)

[ Voor 16% gewijzigd door onetime op 07-12-2025 15:38 ]

I Bought Myself A Politician - MonaLisa Twins 2013: 7panelen(195Wp), maand later, 17. 3 jaar later 28 en gasloos. 5.5kWp O-W op 4.2kVA omvormer. 2018 'verhuisd'.


  • Blihi
  • Registratie: Juni 2018
  • Laatst online: 29-12 07:20
Eerder vraagje wat wat ondergesneeuwd raakte: Mag je in NL soepel draad door een buis trekken? Dus in plaats van 2,5 mm2 VD draad, 4mm2 soepel draad?

WP: Toshiba Estia 8kW split HWT-801H(R)W-E + HWT-1101 binnenunit met 300 liter SWW tank. PV: 3 strings, totaal 12600 Wp, 15 kWh thuisaccu


  • WargamingPlayer
  • Registratie: Mei 2025
  • Laatst online: 29-12 12:36
jordje schreef op zondag 7 december 2025 @ 10:46:
[...]

Klopt, de industrie zit vol met cowboys en/of personen die menen na hun initiële opleiding nooit meer iets bij te hoeven leren. Het argument "omdat we het altijd zo doen" blijft altijd hardnekkig de kop opsteken. Zie ook de anekdote van @Oilman over kookgroepen.

[...]

En ook hij maakt andere fouten, o.a. met kookgroepen op 3 fasen. Dat hij leuke filmpjes online zet maakt hem nog geen autoriteit. Als hij hierop wordt gewezen verwijdert hij deze kritiek blijkbaar.

[...]

De NPR 5310:2024 staat het in deel 712 hoofdstuk 5.3.3.1.
Als je denkt dat ABB het moet hebben van die paar automaatjes van €15 zou ik me toch eens achter de oren krabben.
Eigenlijk is het allemaal zeer leerzaam en interessant om dit zo te lezen en moet ik toegeven dat ik er naast zat. Zit echter nu zelf in dubio, want wanneer ik dit moet toepassen, wat logisch is (mijn onderverdeler waar PV, accu’s, wasmachine, droger) op zit is extra afgezekerd op 25A. Wat inhoud dat er naar afgaande groepen waar Oven en vaatwasser zit, alsnog op
40A moet afgezekerd worden. En geen plaats meer in groepenkast…. Pfffff… dat is meer dan 16 euro voor een automaat.

☀️ 8 x 430wp op zuid | ☀️ Huawei SUN2000-3KTL-L1 | 🔋 2 x Marstek Venus-E BMS: 155, EMS: 216 | 📱 Home Assistant | 🚗 Kia EV6-LR 2024 |🔌 Delta 8/8

Pagina: 1 ... 53 ... 56 Laatste