Heeft iemand hier nog een advies over?Tanuki schreef op donderdag 19 juni 2025 @ 07:05:
[...]
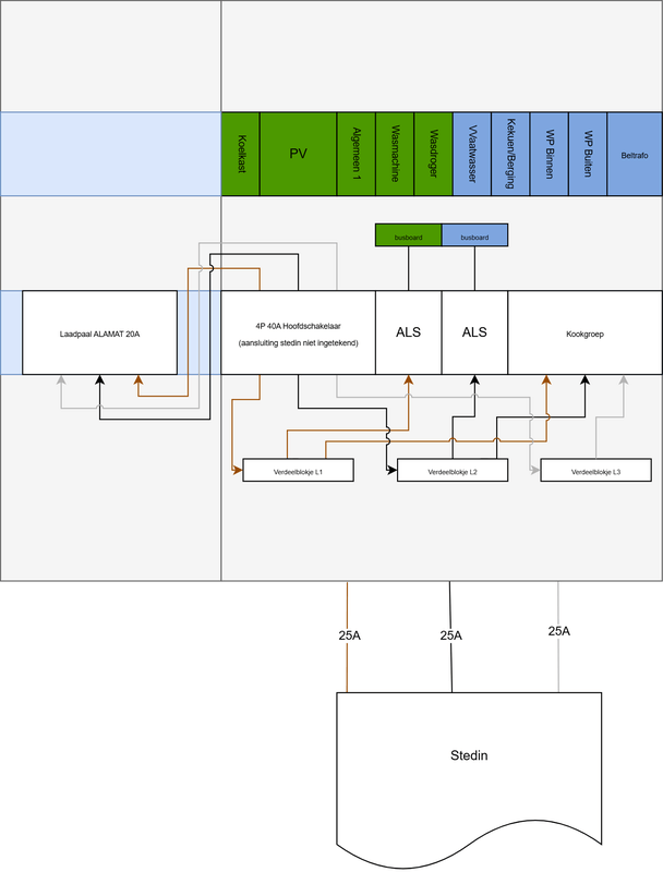
Inderdaad, een praktisch probleem(pje):
[Afbeelding]
[Afbeelding]
Dan zou je inderdaad een kam of iets moeten hebben waar ook een draad ingevoerd kan worden, of je zou bij een van de aardlekautomaten niet alleen de kam, maar ook een draad onder de schroef moeten doen. Dat laatste vind ik eigenlijk wat minder aantrekkelijk, want zit dat dan goed vast enz? Mag dat? Als de kam achter zit en de draad vooraan, dan zou in ieder geval de kam exact op dezelfde plaats zitten voor alle aardlekautomaten naast elkaar en dan zou de draad (met adereindhuls) er aan de voorkant "op" zitten.
Wat zou het beste zijn in deze?
Ik ken inderdaad de automaten met 2 series aan contacten, zodat je bijvoorbeeld kunt doorverbinden met draad zonder een twin huls te gebruiken, maar ook om daar dan bijvoorbeeld een kam in te gebruiken.
Is wel een mooie oplossing.
In zo'n compacte 1 positie aardlekautomaat zullen ze daar de ruimte niet voor hebben gehad, of dat toch in ieder geval hebben gedacht tijdens het ontwerpen.
Ik heb in mijn kast 12 plekjes. Idealiter zou ik een hoofdschakelaar (3fase), en dan 8 van die DS301C's ernaast plaatsen.
Nu zie ik *nergens* een hoofdschakelaar met de zelfde Busbar/rail spacing als de rail die onderin de DS301C's gaat. De rail in de DS301C heeft immers voor elke positie een fase en de nul. Waarbij de gemiddelde hoofdschakelaar ze alle vier op een rijtje heeft met op elke positie maar 1 'link' en dus niet een fase *en* de nul.
Oplossing zou kunnen zijn om de DS301C's met een 8 posities busbar te koppelen, en dan ergens anders 'in te voeden'. alleen zou dat dus parallel aan de busbar aan de onderkant moeten gebeuren.
korte feitjes:
* https://new.abb.com/low-v...devices/rcbo/ds301c-range
* https://new.abb.com/products/2CSR255163R1165/ds301c-b16-a30
Kan boven of onder ingevoerd worden.
Heeft geen dubbele aansluitingen (dus geen kamrail *en* draad) wat je bij Hager etc wel ziet.
Heeft een 18m pitch voor zowel fase als neutraal, tenopzichte van 18mm voor normaliter 1 aansluiting.
Twee mogelijke rails:
https://new.abb.com/low-v...e/busbars-for-rcbo-ds301c
https://new.abb.com/products/2CDL230180R1016/psx3-16n (in verschillende lengtes)
Je zou wellicht met iets als de 2CDL200150R2530 of 2CDL200011R2515 in de kamrail (mits die netjes oplijnen) of in de onderkant van de DS301C kunnen invoeden *naast* de kamrail, maar dat lijkt me nogal funky.
* https://new.abb.com/products/nl/2CDL200011R2515/ast25-15s
https://new.abb.com/products/2CDL200150R2530/ast-25-30-kit (deze likt geschikt voor deze rail )
Ter illustratie (van een vage russische site)
https://encrypted-tbn0.gs...6V823abSjguZL4-EJn_S7XA&s
Kortom, hoe voedt je dan een rij van die dingen als je niet een losse aardlek op je rail nodig hebt, en er geen hoofdschakelaar is.
Alle plaatjes/filpmjes bij ABB tonen gewoon alleen de losse units, met een kamrail, maar nergens daadwerkelijk waar vandaan ze gevoed worden.
openkat.nl al gezien?
/f/image/PkmJ6nmZDUwKRgo2qCpsmS9z.png?f=fotoalbum_large)

:strip_exif()/f/image/0pCSEoF8QVmyMaMMUBeIotmM.jpg?f=fotoalbum_large)
/f/image/pKKDSM85fTPc4uDDGS4HkOFI.png?f=fotoalbum_large)
:strip_exif()/f/image/f9nCMugNcJNYYzV6szAyzX16.jpg?f=fotoalbum_large)
:strip_exif()/f/image/XBuEjFewqpWRkUHm7aSmAFKz.jpg?f=fotoalbum_large)
:strip_exif()/f/image/YmQrFWQ0G3Jr0A3MidlXjqRd.png?f=user_large)
:strip_exif()/f/image/AkTRWyi1lIqqbdJe5NT3eaHc.jpg?f=fotoalbum_large)
:strip_exif()/f/image/bZaIZCABDJOotjkzpH4ufDro.jpg?f=fotoalbum_large)
/f/image/kuseAPNqDIJdAI9cSJ5mCG0W.png?f=fotoalbum_large)
/f/image/C0TrcIng1EtZjwnWSGeNwegd.png?f=fotoalbum_large)
/f/image/veu8xLbmQIm5ddgLCx5s0ES8.png?f=fotoalbum_large)

:strip_exif()/f/image/T2pb3BFaBUWVCRzLddbvTTur.jpg?f=fotoalbum_large)