Dit seizoen voor het eerst verwarmen beneden met vvw aangesloten op de Pana 7J.
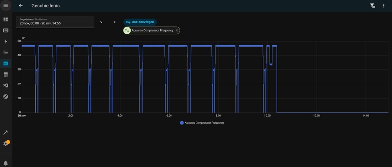
Vannacht 1 groot defrost feest, echt ieder uur. Dit is iets wat ik niet herken van de vorige situatie met alleen maar radiators. Gebruik WAR en stooklijn van -5 = 35, 15 = 25. Had het idee dat het ook wat warm werd in huis, dus inmiddels de stooklijn aangepast naar 33 bij -5. Kijken hoe het vannacht gaat.
Boven draaien nog enkele radiators mee, maar daar komt maar weinig warmte nog aan. Badkamer radiator staat helemaal open, maar denk dat ik hier toch een Jaga of Fan coil moet gaan ophangen.
Is dat normaal of ik kan ik nog iets meer doen om het te optimaliseren?
Vannacht 1 groot defrost feest, echt ieder uur. Dit is iets wat ik niet herken van de vorige situatie met alleen maar radiators. Gebruik WAR en stooklijn van -5 = 35, 15 = 25. Had het idee dat het ook wat warm werd in huis, dus inmiddels de stooklijn aangepast naar 33 bij -5. Kijken hoe het vannacht gaat.
Boven draaien nog enkele radiators mee, maar daar komt maar weinig warmte nog aan. Badkamer radiator staat helemaal open, maar denk dat ik hier toch een Jaga of Fan coil moet gaan ophangen.
Is dat normaal of ik kan ik nog iets meer doen om het te optimaliseren?
:strip_exif()/f/image/iwp8vUtXVjCi7lh31g4Ekw5h.jpg?f=fotoalbum_large)
/f/image/tUza8wFiSJx88F0iFyjaU3xu.png?f=fotoalbum_large)
/f/image/kiPliYGhHEtgqzXoxvGWDAhz.png?f=fotoalbum_large)
:strip_exif()/f/image/XOSUgPunjIVtu3feDPWAvA7S.jpg?f=fotoalbum_large)
:strip_exif()/f/image/WrkNdBrqfYGmoaS3bZTRpOtM.gif?f=fotoalbum_large)
/f/image/yEWrEnRwmEn2qeSXckcrmSiV.png?f=fotoalbum_large)
/f/image/KNRsDPKE0oVp1VAPKRAOaKj9.png?f=fotoalbum_large)
:strip_exif()/f/image/URjpvcR0ReYjKiT9vmLePkg6.jpg?f=fotoalbum_large)
/f/image/puDHM31GPgrkFy73TY6uETyi.png?f=fotoalbum_large)
:strip_exif()/f/image/PSLNyNaNWQFwVFmZkS1uBVKf.jpg?f=fotoalbum_large)
:strip_exif()/f/image/HGZXlmoHUJTnvxdNlk8aSHcI.jpg?f=fotoalbum_large)
:strip_exif()/f/image/IjAw85WaRW8bpaTZgh2lvgzM.jpg?f=fotoalbum_large)
/f/image/Fy39ow8BFvQsY0Gohf9ch78T.png?f=fotoalbum_large)
/f/image/jV21qoCeLi7WfLl9FbdyFqr0.png?f=fotoalbum_large)
/f/image/0ZAdumjNTMJXaGpYdxLLHNL5.png?f=fotoalbum_large)
/f/image/Wob1DHA2XAlqUuwOquZkuNOD.png?f=fotoalbum_large)
:strip_exif()/f/image/7ccy7YE7ntOcpZFZFYmp7xbz.jpg?f=fotoalbum_large)
:strip_exif()/f/image/Jjzy7BGHdhpE79NrjK6EExbp.jpg?f=fotoalbum_large)
:strip_exif()/f/image/kD8g8W51JTJJRo1uaCzqg4A5.jpg?f=fotoalbum_large)
:strip_exif()/f/image/V2C3Cl7WqPHUscAAuiCu9yiz.jpg?f=fotoalbum_large)
:strip_exif()/f/image/vS1XqLVLCN0pbaN0WhM98Qju.jpg?f=fotoalbum_large)