Stuur me een PM voor Wemos D1 shields voor het uitlezen van slimme meters of modbus apparaten (zie ook V&A: https://tweakers.net/aanbod/user/47321/)
ID,Waarde,Vertaling
0,1,"Systeemschakelaar (0: UIT, 1: AAN)"
1,229,Systeemversienummer
2,121,Databaseversienummer
3,4,"Huidige bedrijfsmodus (0: Geen, 1: Alleen verwarmen, 2: Alleen koelen, 3: Alleen warm water, 4: Automatische modus)"
4,38,Taalselectie (0 t/m 3: Verschillende talen)
5,0,"Warmwatermodus actief (0: Nee, 1: Ja)"
6,1,"Verwarmingsmodus actief (0: Nee, 1: Ja)"
7,0,"Koelmodus actief (0: Nee, 1: Ja)"
8,2,"Automatische functie (0: Ongeldig, 1: Omgevingstemp, 2: Extern signaal, 3: Temp + Signaal)"
9,0,"Controlepunt Koelen/Verwarmen (0: Watertemperatuur, 1: Kamertemperatuur)"
10,20,Starttemperatuur verwarming (buitentemp): -10 ~ 25 graden
11,20,Starttemperatuur koeling (buitentemp): 20 ~ 53 graden
12,180,Duur werking op lage frequentie: 5 ~ 60 minuten
13,75,Bovengrens instelling verwarmingstemperatuur (37 - 75 graden)
14,20,Ondergrens instelling verwarmingstemperatuur (20 - 37 graden)
15,25,Bovengrens instelling koeltemperatuur (18 - 30 graden)
16,7,Ondergrens instelling koeltemperatuur (7 - 20 graden)
17,0,"Gebruikersinstelling verwarmingssysteem (0: Warm water / Verwarmen + Koelen, 1: Warm water + Verwarmen/Koelen)"
18,0,"Timerschakelaar (0: UIT, 1: AAN)"
19-25,16777215,"Timer-segmenten (Zo t/m Za), BIT0 ~ BIT23 (Elke bit is 1 uur)"
26,5,Afwijking stoptemperatuur: 1 ~ 5 graden
27,3,Differentie (hysterese) koel-/verwarmingstemperatuur: 1 ~ 10 graden
28,5,Temperatuur voor frequentieverlaging: 1 ~ 10 graden
ID Waarde Vertaling
29 19 Ingestelde koeltemperatuur
30 1 Curve-functie ingeschakeld (0: UIT, 1: AAN)
31-35 Var. Curve omgevingstemperatuur-punten 1 t/m 5 (-25 ~ 35 graden)
36-40 Var. Curve watertemperatuur-instelpunten 1 t/m 5 (25 ~ 55 graden)
41 0 Curve-correctiefunctie ingeschakeld (0: UIT, 1: AAN)
42 21 Instelling kamertemperatuur verwarming: 15 ~ 35 graden
43 24 Instelling kamertemperatuur koeling: 15 ~ 35 graden
44 40 Instelling verwarmingstemperatuur (vast): 25 ~ 55 graden
45-46 75 / 16 Systeem 1: Maximale / Minimale insteltemperatuur
47 1 Sterilisatiefunctie (Legionella) gestart (0: UIT, 1: AAN)
48 1600 Startdatum sterilisatie
49 60 Sterilisatietemperatuur: 60 ~ 80 graden
50 20 Duur sterilisatie: 5 ~ 60 minuten
51 180 Maximale tijd voor sterilisatieproces: 10 ~ 240 minuten
52 0 Vakantiemodus gestart (0: UIT, 1: AAN)
53 20 Temperatuurverlaging warm water in vakantiemodus: 1 ~ 50 graden
54 20 Temperatuurverlaging verwarming in vakantiemodus: 1 ~ 50 graden
55-56 Var. Start- en einddatum vakantie
57 0 Back-up warmtebron verwarming ingeschakeld (0: UIT, 1: AAN)
58 1 Prioriteit back-up warmtebron (0: Laag, 1: Hoog)
59-60 0 Back-up warmtebron warm water (Aan/Uit en Prioriteit)
61 240 Instelling verwarmingsintegraal
62 60 Tijd bij onvoldoende capaciteit warmtepomp: 5 ~ 120 minuten
63 0 Noodbedrijf verwarming gestart (0: UIT, 1: AAN)
64 55 Instelling warmwatertemperatuur: 25 ~ 75 graden
65 5 Start-differentie warm water: 2 ~ 15 graden
66 0 Balansregeling verwarming gestart (0: Nee, 1: Ja)
67 15 Temperatuur voor balansinschakeling: -15 ~ 20 graden
72 1 Warmteopslag (Thermal Storage) ingeschakeld (0: UIT, 1: AAN)
73 1 Na-verwarming (Reheating) gestart (0: UIT, 1: AAN)
74 42 Insteltemperatuur na-verwarming: 30 ~ 50 graden
75 10 Start-differentie na-verwarming: 5 ~ 20 graden
etc etc....
Hoi, ik zit ongeveer met dezelfde logica. Nu draait die tweede pomp dom zijn rondjes ongeacht wat de warmtepomp doet.Aiolos schreef op dinsdag 3 februari 2026 @ 22:37:
Gaaf project. Ik heb deze week ook de waveshare ESP32 display binnengekregen en zojuist OpenAmber er op gezet. Heb 'm nog niet verbonden met de Amber zelf, dat wil ik pas doen zodra ik iets minder warmtevraag in huis heb.
Nu heb ik een buffervat en aan de secundaire zijde een pomp die in mijn afgiftesysteem het water rondpompt. Voor mij zou het dus handig zijn als bij warmtevraag P1 wordt ingeschakeld (en uitgeschakeld als er bijvoorbeeld een defrost plaatsvindt, dan kan de warmte immers uit het buffervat komen). Sturing van de temperatuur kan gewoon op Tc, daar maakt de Amber nu ook gebruik van. (Tv1 en Tv2 gebeurt in mijn geval niks mee)
Maar verwacht jij dat we naar bijvoorbeeld modbus adres 3021 kunnen schrijven en zo de compressor frequentie aan passen voor level 10 heating? Dan zou een EEPROM update dus niets meer zijn dat settings die worden aangepast?
Ontwikkelaar van de Heatpump Listener en Itho Daalderop warmtepomp control module
Ik vermoed dat alleen het schrijven niets doet, hij gaat het pas toepassen zodra je working mode op 5 zet. En wat betreft de frequenties aanpassen, ik weet niet wat de limieten zijn en of er controle op de frequentie tabel zit. Maar we weten dat nieuwe ambers een verwarmingstabel hebben die begint op 30Hz, dus blijkbaar is dat in ieder geval mogelijk.leejoow schreef op woensdag 4 februari 2026 @ 07:18:
@Jordi_ lekker bezig, dat had ik volgens mij nog niet gezegd
Maar verwacht jij dat we naar bijvoorbeeld modbus adres 3021 kunnen schrijven en zo de compressor frequentie aan passen voor level 10 heating? Dan zou een EEPROM update dus niets meer zijn dat settings die worden aangepast?
Het EEPROM update bestand wat wij voor Amber gekregen hebben bevat wel iets meer dan alleen deze parameters, ook nog 2 andere blokken waar geen verschil zit tussen de verschillende modellen. Dus waarschijnlijk zijn dat de parameters waar je vanaf moet blijven.
EV6 Plus RWD 77kWh (MY23) | Amber 65(OpenAmber software) | LG-WH27S | 3x Victron MP2-5000 + 32kWh | 8000Wp
Hoe zit het met storingsmeldingen? Zitten die er ook in?
Dinky Dip
Met een eerste test op het uitlezen van 3 van de 512 parameter-registers met OpenQuatt zijn dit de waarden in de 3 adressen:Jordi_ schreef op woensdag 4 februari 2026 @ 08:57:
[...]
Ik vermoed dat alleen het schrijven niets doet, hij gaat het pas toepassen zodra je working mode op 5 zet. En wat betreft de frequenties aanpassen, ik weet niet wat de limieten zijn en of er controle op de frequentie tabel zit. Maar we weten dat nieuwe ambers een verwarmingstabel hebben die begint op 30Hz, dus blijkbaar is dat in ieder geval mogelijk.
Het EEPROM update bestand wat wij voor Amber gekregen hebben bevat wel iets meer dan alleen deze parameters, ook nog 2 andere blokken waar geen verschil zit tussen de verschillende modellen. Dus waarschijnlijk zijn dat de parameters waar je vanaf moet blijven.
3297(Defrost algoritme)
3307(Mogelijk bodemplaat verwarming modus)
3310(EEPROM versie)
[ Voor 3% gewijzigd door TeslaNerd op 04-02-2026 09:39 ]
120m2 bovenwoning met 6 radiatoren en vvw in de badkamer. Intergas HRE 36/30A met Honeywell Round Modulation en Quatt hybrid op het dak van de dakkapel
Storingsmeldingen zitten er nog niet echt in, de fout sensoren zijn wel beschikbaar maar storingen worden nog niet echt goed afgehandeld.Small Paullie schreef op woensdag 4 februari 2026 @ 09:05:
Ik vind het heel interessant wat hier allemaal wordt ontwikkeld. Ik volg het tot hopelijk een moment waarop het ook geschikt is voor mijn opstelling: buffervat, TV1 regeling, hybride ketel.
Hoe zit het met storingsmeldingen? Zitten die er ook in?
Buffervat/Tv1 regeling wil ik wel mee bezig al blijft dat lastig omdat ik het zelf niet heb, wat heb jij precies nodig voor buffervat/Tv1 regeling?
Hybride heb ik nog niet naar gekeken, ik weet niet hoe dit normaal zit aangesloten. Als de ketel gewoon functioneert als een soort backup element via on/off dan zou het niet heel ingewikkeld zijn verwacht ik.
Draait de ketel ook samen met de warmtepomp?
Dan is 3307 dus waarschijnlijk niet de bodemplaat verwarming modus, wel interessant dat ze dus exact dezelfde EEPROM versie hebben.TeslaNerd schreef op woensdag 4 februari 2026 @ 09:38:
[...]
Met een eerste test op het uitlezen van 3 van de 512 parameter-registers met OpenQuatt zijn dit de waarden in de 3 adressen:
3297(Defrost algoritme)
3307(Mogelijk bodemplaat verwarming modus)
3310(EEPROM versie)
[Afbeelding]
EV6 Plus RWD 77kWh (MY23) | Amber 65(OpenAmber software) | LG-WH27S | 3x Victron MP2-5000 + 32kWh | 8000Wp
Mijn Quatt V1 die de bodemplaatverwarming beneden de 4 graden laat aangaan en boven de 7 graden weer uit heeft op dit parameter-register R3307(Mogelijk bodemplaat verwarming modus) dus ook de waarde 1. Hmm, misschien hebben wij meer waarnemingen nodigJordi_ schreef op dinsdag 3 februari 2026 @ 13:01:
[...]
Misschien is het nog wel een idee om de parameters van Amber te vergelijken met HP-S en Quatt, mogelijk kunnen we zo achter meer parameters komen.
Bij bijvoorbeeld Quatt verwacht ik dat de bodemplaatverwarming nog op 0 staat(altijd aan op basis van buiten temp), terwijl bij Amber dit op 1 staat(tijdens defrost + kort daarna).
120m2 bovenwoning met 6 radiatoren en vvw in de badkamer. Intergas HRE 36/30A met Honeywell Round Modulation en Quatt hybrid op het dak van de dakkapel
Ik heb nooit mijn parameters uitgelezen. Maar mijn HPS95 draait als laagste frequentie op 30Hz...Jordi_ schreef op woensdag 4 februari 2026 @ 08:57:
[...]
Ik vermoed dat alleen het schrijven niets doet, hij gaat het pas toepassen zodra je working mode op 5 zet. En wat betreft de frequenties aanpassen, ik weet niet wat de limieten zijn en of er controle op de frequentie tabel zit. Maar we weten dat nieuwe ambers een verwarmingstabel hebben die begint op 30Hz, dus blijkbaar is dat in ieder geval mogelijk.
Het EEPROM update bestand wat wij voor Amber gekregen hebben bevat wel iets meer dan alleen deze parameters, ook nog 2 andere blokken waar geen verschil zit tussen de verschillende modellen. Dus waarschijnlijk zijn dat de parameters waar je vanaf moet blijven.
De CV ketel wordt net als de backup heater ingeschakeld op het moment dat de doeltemperatuur niet snel genoeg wordt bereikt. Je kiest in de huidige software tussen backupheater of CV ketel. Je kunt ook onder een bepaalde buitemtemperatuur de CV ketel als enige laten werken, maar dat gebruik ik niet. De CV ketel werkt met een aan/uit contact op het Amber board in de binnenunit. Ze kunnen gelijktijdig draaien.Jordi_ schreef op woensdag 4 februari 2026 @ 09:54:
[...]
Storingsmeldingen zitten er nog niet echt in, de fout sensoren zijn wel beschikbaar maar storingen worden nog niet echt goed afgehandeld.
Buffervat/Tv1 regeling wil ik wel mee bezig al blijft dat lastig omdat ik het zelf niet heb, wat heb jij precies nodig voor buffervat/Tv1 regeling?
Hybride heb ik nog niet naar gekeken, ik weet niet hoe dit normaal zit aangesloten. Als de ketel gewoon functioneert als een soort backup element via on/off dan zou het niet heel ingewikkeld zijn verwacht ik.
Draait de ketel ook samen met de warmtepomp?
[...]
Dan is 3307 dus waarschijnlijk niet de bodemplaat verwarming modus, wel interessant dat ze dus exact dezelfde EEPROM versie hebben.
TC zit bij mij in het buffervat en TV1 zit direct achter de extra pomp van het verwarmingscircuit.
:strip_exif()/f/image/R1oraZ1AU9rWgG2VwnVNnniC.jpg?f=fotoalbum_large)
Zie bovenstaand schema van Itho Daalderop.
Dinky Dip
Dat was ook een recente HPS95 toch? Dat bewijst wel weer dat er gewoon dezelfde printjes in zitten als in de Amber.Dyna schreef op woensdag 4 februari 2026 @ 10:41:
[...]
Ik heb nooit mijn parameters uitgelezen. Maar mijn HPS95 draait als laagste frequentie op 30Hz...
EV6 Plus RWD 77kWh (MY23) | Amber 65(OpenAmber software) | LG-WH27S | 3x Victron MP2-5000 + 32kWh | 8000Wp
In dit geval is het een vervanging van een HPS75, deze draaide op de oude software. De HPS95 heeft al een tijd 2-3 jaar in het magazijn gelegen alvorens de inbouw plaats vond. De installateur heeft de software bij installatie een update gegeven.Jordi_ schreef op woensdag 4 februari 2026 @ 10:52:
[...]
Dat was ook een recente HPS95 toch? Dat bewijst wel weer dat er gewoon dezelfde printjes in zitten als in de Amber.
Volgens mij is er hardware technisch, afgezien van een ander koelmiddel weinig veranderd tov de Amber.
Ik heb ook het gevoel dat het heatstar progamma zelf ook niet wijzigd. Maar dat de configuratie alleen wordt aangepast in de Heatstar.db file. Hierin staan zitten de configuratie files voor 3 systemen.
333 1 0 Refrigerant type, 0--R410A/R32, 1--R290
In de database staan drie systeem tabellen. Het enige werkeljike verschil tussen de drie tabellen is deze waarde voor een systeem op 0 staat en voor de ander op 0.
Ik vraag om ook af als ik waarden in deze database wijzig, of deze bij het opstarten van de software ook daadwerkelijk instellingen mee veranderd.
[ Voor 17% gewijzigd door Dyna op 04-02-2026 21:27 ]
:strip_exif()/f/image/N7yDJdx4UmXo11pwsQM3k1cJ.jpg?f=fotoalbum_large)
Ziet er erg goed uit! Tapwater zet ik nu voorlopig handmatig aan totdat er een tijd/schema ingebouwd zit.
Dat is wel interessant, ik dacht dat het een hardware issue was maar als jij hetzelfde ziet zou het ook wel eens aan de aansturing kunnen liggen.bighead schreef op donderdag 5 februari 2026 @ 11:06:
Hier sinds vanochtend het Waveshare display draaiend! Ik heb net als jou @Jordi_ iets met de backlight niet goed. In het begin deed hij het wel normaal, toen ik tijdje later keek was het zo als op de foto. Hoe heb jij het display gemonteerd op de binnenunit? [Afbeelding]
Ziet er erg goed uit! Tapwater zet ik nu voorlopig handmatig aan totdat er een tijd/schema ingebouwd zit.
Ik heb zelf een 3D printje gemaakt om hem erin te hangen, niet perfect maar doet zijn werk.
EV6 Plus RWD 77kWh (MY23) | Amber 65(OpenAmber software) | LG-WH27S | 3x Victron MP2-5000 + 32kWh | 8000Wp
Heb je de 'analytics sturen' switch aan staan? Dan probeert hij data weg te sturen over MQTT, beetje vreemd dat het niet lukt, heeft de ESP wel een verbinding met internet?bighead schreef op donderdag 5 februari 2026 @ 11:36:
[Afbeelding]
Enig idee wat hier aan de hand is?
EV6 Plus RWD 77kWh (MY23) | Amber 65(OpenAmber software) | LG-WH27S | 3x Victron MP2-5000 + 32kWh | 8000Wp
Die had ik wel een keer aangezet, en daarna weer uit. ESP heeft wel internetverbinding. Net nog een keer op ‘aan’ gezet, maar foutmeldingen bleven. Ik heb nu de stroomschakelaar in de binnenunit een keer uit en weer aangezet. Nu geen foutmelding meer (analytics staat nu uit).Jordi_ schreef op donderdag 5 februari 2026 @ 12:32:
[...]
Heb je de 'analytics sturen' switch aan staan? Dan probeert hij data weg te sturen over MQTT, beetje vreemd dat het niet lukt, heeft de ESP wel een verbinding met internet?
/f/image/N9MuFEpSl79RsUtmhWnynkDZ.png?f=fotoalbum_large)
Hier gaat iets niet goed. Thermostaat heeft geen warmtevraag, maar OpenAmber zegt dat er koudevraag is. De warmtepomp blijft nu ook doordraaien. Thermostaat gaat uit bij 21,2, kamertemperatuur is nu 21,9 volgens Tr (ik gebruik een PNI CT40 pro thermostaat).
[ Voor 14% gewijzigd door bighead op 05-02-2026 23:15 ]
Dit lag blijkbaar aan de server kant, is nu opgelost.bighead schreef op donderdag 5 februari 2026 @ 12:45:
[...]
Die had ik wel een keer aangezet, en daarna weer uit. ESP heeft wel internetverbinding. Net nog een keer op ‘aan’ gezet, maar foutmeldingen bleven. Ik heb nu de stroomschakelaar in de binnenunit een keer uit en weer aangezet. Nu geen foutmelding meer (analytics staat nu uit).
Ik ga er dan vanuit dat je de Thermostaat keuze op Extern hebt staan. Dan als er koudevraag is dan komt dat of door de "externe koudevraag" switch of de koel input van de binnen unit is hoog gemaakt door de aangesloten thermostaat.bighead schreef op donderdag 5 februari 2026 @ 23:12:
[Afbeelding]
Hier gaat iets niet goed. Thermostaat heeft geen warmtevraag, maar OpenAmber zegt dat er koudevraag is. De warmtepomp blijft nu ook doordraaien. Thermostaat gaat uit bij 21,2, kamertemperatuur is nu 21,9 volgens Tr (ik gebruik een PNI CT40 pro thermostaat).
EV6 Plus RWD 77kWh (MY23) | Amber 65(OpenAmber software) | LG-WH27S | 3x Victron MP2-5000 + 32kWh | 8000Wp
Top!Jordi_ schreef op donderdag 5 februari 2026 @ 23:18:
[...]
Dit lag blijkbaar aan de server kant, is nu opgelost.
Thermostaat staat op extern inderdaad. Dit heeft maanden zo gewerkt, en nu met dit bordje eraan ‘koudevraag’. Ik heb thermostaat en de Amber stroomloos gemaakt, maar blijft koudevraag aangeven in OpenAmber. Nu maar op interne thermostaat gezet.Ik ga er dan vanuit dat je de Thermostaat keuze op Extern hebt staan. Dan als er koudevraag is dan komt dat of door de "externe koudevraag" switch of de koel input van de binnen unit is hoog gemaakt door de aangesloten thermostaat.
Hoe werkt de interne thermostaat? Als TR hoeveel afwijking meet heeft hij warmtevraag?
[ Voor 6% gewijzigd door bighead op 05-02-2026 23:37 ]
Niet per ongeluk Externe koudevraag schakelaar aan staan? Anders kan het alleen maar de input zijn, je kunt nog proberen die los te halen om te zien of daar het probleem zit.bighead schreef op donderdag 5 februari 2026 @ 23:34:
[...]
Top!
[...]
Thermostaat staat op extern inderdaad. Dit heeft maanden zo gewerkt, en nu met dit bordje eraan ‘koudevraag’. Ik heb thermostaat en de Amber stroomloos gemaakt, maar blijft koudevraag aangeven in OpenAmber. Nu maar op interne thermostaat gezet.
De interne thermostaat heeft een hysterese van 0.3.
[ Voor 4% gewijzigd door Jordi_ op 05-02-2026 23:53 ]
EV6 Plus RWD 77kWh (MY23) | Amber 65(OpenAmber software) | LG-WH27S | 3x Victron MP2-5000 + 32kWh | 8000Wp
‘Externe koudevraag’ staat op uit.Jordi_ schreef op donderdag 5 februari 2026 @ 23:52:
[...]
Niet per ongeluk Externe koudevraag schakelaar aan staan? Anders kan het alleen maar de input zijn, je kunt nog proberen die los te halen om te zien of daar het probleem zit.
De interne thermostaat heeft een hysterese van 0.3.
Vanochtend heeft het eerst een paar uur goed gewerkt. Ik kan zien in HA dat de koudevraag begon om 13:17 uur en sinds die tijd niet meer gestopt is. Ik zal morgen even een multimeter zoeken en kijken of de koelswitch vanaf de thermostaat doorverbonden is. Koelen heb ik nog nooit gebruikt, instelling staat op ‘verwarmen’ bij thermostaat instellingen.
Zou die hysterese ook instelbaar gemaakt kunnen worden? Anders maak ik daar zelf wel een automatisering voor in HA. Ik heb nu de PNI ingesteld op 21 graden met een hysterese van 0,2, met een HA automatisering dat wanneer temperatuur 20,9 is, deze 30 minuten wordt verhoogd naar 21,5.
Als je HA eraan gekoppeld heb zou ik een generieke thermostaat helper aanmaken in HA, en die koppelen aan de externe warmte vraag switch, dan kun je de thermostaat makkelijk customizen. Zo draai ik zelf ook.bighead schreef op donderdag 5 februari 2026 @ 23:58:
[...]
‘Externe koudevraag’ staat op uit.
Vanochtend heeft het eerst een paar uur goed gewerkt. Ik kan zien in HA dat de koudevraag begon om 13:17 uur en sinds die tijd niet meer gestopt is. Ik zal morgen even een multimeter zoeken en kijken of de koelswitch vanaf de thermostaat doorverbonden is. Koelen heb ik nog nooit gebruikt, instelling staat op ‘verwarmen’ bij thermostaat instellingen.
Zou die hysterese ook instelbaar gemaakt kunnen worden? Anders maak ik daar zelf wel een automatisering voor in HA. Ik heb nu de PNI ingesteld op 21 graden met een hysterese van 0,2, met een HA automatisering dat wanneer temperatuur 20,9 is, deze 30 minuten wordt verhoogd naar 21,5.
Maar dat is wel met thermostaat keuze op Extern dus dan moet die koudevraag input niet in de weg zitten, ben benieuwd of je daar iets meet.
EV6 Plus RWD 77kWh (MY23) | Amber 65(OpenAmber software) | LG-WH27S | 3x Victron MP2-5000 + 32kWh | 8000Wp
Log zegt:
Not starting compressor because there is no demand
Edit: thermostaat mode stond op 'off', nu wel warmtevraag!
[ Voor 25% gewijzigd door bighead op 06-02-2026 07:29 ]
Tapwater pomp startmodus staat op: aanvoer warmer dan vat.
Tapwater temperatuur is: 11,1
Tapwater temperatuur setpoint: 55
Tapwater pomp blijft uit. TC gaat ook vrijwel niks omhoog omdat de compressor steeds wordt uitgezet:
/f/image/gCUDsn0Heit6WPCVzeHLj1MO.png?f=fotoalbum_large)
EDIT: 9:49 uur: Ik heb het volgende gedaan:
warmtevraag van thermostaat uitgezet -> geen verschil
Tapwater wintervermogen op maximaal gezet -> geen verschil
Tapwater pomp startmodus op starten met compressor gezet -> geen verschil
Tapwater aanwezig een keer uit, en toen weer aangezet -> dit lijkt te werken, 3-wegklep verandert nu naar DHW, compressor gaat aan op 90hz, tapwater pomp gaat aan en tapwater begint warmer te worden.
Als ik analytics aan zet, kun jij dan zien wat er gebeurt? @Jordi_
[ Voor 26% gewijzigd door bighead op 06-02-2026 09:55 ]
Warmtevraag en tapwater vraag kunnen wel beide actief zijn, hij zal dan altijd eerst DHW op target brengen. In de log zie ik dat hij wilde switchen naar DHW, wat gebeurde daarna volgens de log?bighead schreef op vrijdag 6 februari 2026 @ 09:27:
Ik heb ‘Tapwater aanwezig’ op aan gezet om 8:36. Wat mij opvalt is dat ‘Warmtevraag’ en ‘Tapwater vraag’ nu allebei op ‘aan’ staan.
Tapwater pomp startmodus staat op: aanvoer warmer dan vat.
Tapwater temperatuur is: 11,1
Tapwater temperatuur setpoint: 55
Tapwater pomp blijft uit. TC gaat ook vrijwel niks omhoog omdat de compressor steeds wordt uitgezet:[Afbeelding]
EDIT: 9:49 uur: Ik heb het volgende gedaan:
warmtevraag van thermostaat uitgezet -> geen verschil
Tapwater wintervermogen op maximaal gezet -> geen verschil
Tapwater pomp startmodus op starten met compressor gezet -> geen verschil
Tapwater aanwezig een keer uit, en toen weer aangezet -> dit lijkt te werken, 3-wegklep verandert nu naar DHW, compressor gaat aan op 90hz, tapwater pomp gaat aan en tapwater begint warmer te worden.
Analytics is niet realtime, dus niet heel geschikt om te debuggen.
EV6 Plus RWD 77kWh (MY23) | Amber 65(OpenAmber software) | LG-WH27S | 3x Victron MP2-5000 + 32kWh | 8000Wp
Compressor ging toen aan, 3-wegklep bleef staan in vvw stand, na een tijdje ging compressor weer uit. Hij leek wel steeds te willen schakelen tussen vvw en DHW. Na uiten weer inschakelen van ‘tapwater aanwezig’ leek de aansturing ook goed.Jordi_ schreef op vrijdag 6 februari 2026 @ 09:56:
[...]
Warmtevraag en tapwater vraag kunnen wel beide actief zijn, hij zal dan altijd eerst DHW op target brengen. In de log zie ik dat hij wilde switchen naar DHW, wat gebeurde daarna volgens de log?
Analytics is niet realtime, dus niet heel geschikt om te debuggen.
/f/image/fva9tnY7sBMnEDMkJdiJu7me.png?f=fotoalbum_large)
Weet je wat dit is:
Modus device=11 set offline
Modbus device=11 set back online
Dat krijg ik nu ook weer.
[ Voor 20% gewijzigd door bighead op 06-02-2026 10:18 ]
Ik zal even kijken of ik dat gedrag kan reproduceren.bighead schreef op vrijdag 6 februari 2026 @ 10:06:
[...]
Compressor ging toen aan, 3-wegklep bleef staan in vvw stand, na een tijdje ging compressor weer uit. Hij leek wel steeds te willen schakelen tussen vvw en DHW. Na uiten weer inschakelen van ‘tapwater aanwezig’ leek de aansturing ook goed. [Afbeelding]
Weet je wat dit is:
Modus device=11 set offline
Modbus device=11 set back online
Dat krijg ik nu ook weer.
Dat offline gedoe is de modbus verbinding met de binnen unit die soms even een paar keer niet goed reageert, dan gaat ie op offline. Ik zie dat ook wel eens, terwijl de modbus verbinding naar de buiten unit altijd perfect is. Maar dat is niet zo erg.
EV6 Plus RWD 77kWh (MY23) | Amber 65(OpenAmber software) | LG-WH27S | 3x Victron MP2-5000 + 32kWh | 8000Wp
Hij heeft nu de backup-heater geactiveerd, die heeft nog nooit aangestaan, weet nu dus mooi dat die werkt! Voor nu wel even fijn dat hij meewerkt, ik moet straks werken tot 23.00 uur, en wil geen koud water/huis klachten van de vrouw krijgenJordi_ schreef op vrijdag 6 februari 2026 @ 10:17:
[...]
Ik zal even kijken of ik dat gedrag kan reproduceren.
Dat offline gedoe is de modbus verbinding met de binnen unit die soms even een paar keer niet goed reageert, dan gaat ie op offline. Ik zie dat ook wel eens, terwijl de modbus verbinding naar de buiten unit altijd perfect is. Maar dat is niet zo erg.
Ik kan dit zaterdag/zondag misschien nog wel een keer testen, kijken hoe het dan gaat.
Net gemeten, en inderdaad de thermostaat heeft het koelcontact doorverbonden (gemeten op thermostaatdraden met draden los van de Amber). Wel toevallig dat het maanden goed gewerkt heeft, en nu ineens niet. Misschien dat dat de stroom eraf van de Amber (dan gaat thermostaat ook uit), de oorzaak dan is geweest.Jordi_ schreef op vrijdag 6 februari 2026 @ 00:01:
[...]
Als je HA eraan gekoppeld heb zou ik een generieke thermostaat helper aanmaken in HA, en die koppelen aan de externe warmte vraag switch, dan kun je de thermostaat makkelijk customizen. Zo draai ik zelf ook.
Maar dat is wel met thermostaat keuze op Extern dus dan moet die koudevraag input niet in de weg zitten, ben benieuwd of je daar iets meet.
EDIT: tapwater is nu opgewarmd, wat wel vreemd is, is dat tapwater vraag om 10:38 is uitgezet, maar de tapwaterpomp pas om 11:25.
[ Voor 37% gewijzigd door bighead op 06-02-2026 11:35 ]
Dat kan wel kloppen want de vraag sensor gaat uit zodra de tap water temperatuur hoger is dan target - delta.bighead schreef op vrijdag 6 februari 2026 @ 10:19:
EDIT: tapwater is nu opgewarmd, wat wel vreemd is, is dat tapwater vraag om 10:38 is uitgezet, maar de tapwaterpomp pas om 11:25.
Maar hij gaat nog wel door met verwarmen. Is wel wat vaag als je in de history kijkt, misschien dat ik daar nog iets aan ga doen.
Ik denk dat je bedoelt dat hij hele tijd de backup heater uit/aan doet, dat is een probleem die ik ook zag en heb opgelost.
Ik heb hopelijk ook jouw probleem opgelost waarbij hij niet goed switchte van verwarmen naar DHW.
Update staat klaar: https://github.com/Jordi1990/openamber/releases/tag/0.0.8
EV6 Plus RWD 77kWh (MY23) | Amber 65(OpenAmber software) | LG-WH27S | 3x Victron MP2-5000 + 32kWh | 8000Wp
Klopt inderdaad, ik ga testen of dat nu opgelost is.Jordi_ schreef op vrijdag 6 februari 2026 @ 16:15:
[...]
Dat kan wel kloppen want de vraag sensor gaat uit zodra de tap water temperatuur hoger is dan target - delta.
Maar hij gaat nog wel door met verwarmen. Is wel wat vaag als je in de history kijkt, misschien dat ik daar nog iets aan ga doen.
[...]
Ik denk dat je bedoelt dat hij hele tijd de backup heater uit/aan doet, dat is een probleem die ik ook zag en heb opgelost.
Ik heb hopelijk ook jouw probleem opgelost waarbij hij niet goed switchte van verwarmen naar DHW.
Update staat klaar: https://github.com/Jordi1990/openamber/releases/tag/0.0.8
Ik zal deze vanavond even proberen erop te zetten. Ik zie nu al iets wat de laatste tijd niet meer gebeurde: verwarmen @30hz! Dat was de laatste tijd minimaal 36hz.
Maar als ik de interne thermostaat wil gebruiken, ook al staat deze op ‘heat’, dan komt er geen warmtevraag. Dit heb ik getest met 0.0.7 en nu ook met 0.0.8.
EDIT: nu ‘mode’ op ‘off’ gezet, minuut later op ‘heat’ en nu lijkt hij toch te beginnen..
Ik heb de update gedaan via de web-interface, nadat hij klaar was bleef alles heel traag (ook na 10 minuten nog) en zelfs een paar keer alle waardes op ‘niet beschikbaar’ in HA. Waveshare gereset met knopjes die erop zitten, dat veranderde ook niet. Na een powercycle van de binnenunit werkt het wel weer goed.
[ Voor 35% gewijzigd door bighead op 06-02-2026 22:51 ]
Ik heb deze week gesproken met Amitime mensen die voor de VSK-beurs in Nederland waren. Ik mag onze vragen over register ranges aan ze voorleggen:Jordi_ schreef op woensdag 4 februari 2026 @ 08:57:
[...]
Ik vermoed dat alleen het schrijven niets doet, hij gaat het pas toepassen zodra je working mode op 5 zet. En wat betreft de frequenties aanpassen, ik weet niet wat de limieten zijn en of er controle op de frequentie tabel zit. Maar we weten dat nieuwe ambers een verwarmingstabel hebben die begint op 30Hz, dus blijkbaar is dat in ieder geval mogelijk.
Het EEPROM update bestand wat wij voor Amber gekregen hebben bevat wel iets meer dan alleen deze parameters, ook nog 2 andere blokken waar geen verschil zit tussen de verschillende modellen. Dus waarschijnlijk zijn dat de parameters waar je vanaf moet blijven.
120m2 bovenwoning met 6 radiatoren en vvw in de badkamer. Intergas HRE 36/30A met Honeywell Round Modulation en Quatt hybrid op het dak van de dakkapel
Ah Felix Deng ontmoet op de VSK? Die zal dit zeker ook interessant vinden. Zij hadden vorig jaar al een Linux schermpje staan op de ISH beurs. Ik heb mijn Itho Manager gewezen op Open Amber. Hij was verbaasd en ook geïnteresseerd. 😅TeslaNerd schreef op zaterdag 7 februari 2026 @ 09:26:
[...]
Ik heb deze week gesproken met Amitime mensen die voor de VSK-beurs in Nederland waren. Ik mag onze vragen over register ranges aan ze voorleggen:
[Afbeelding]
Weheat Sparrow + WH-MDC09J3E5 + ITHO AMBER 9.5. 26x245 WP Panelen. WP boiler 200L Adviseur Warmtepomponline&Fancoilonline
Ik ben heel benieuwd of ze informatie willen geven over de modbus registers, of andere specificaties die ze delen aan fabrikanten die zelf software willen ontwikkelen hiervoor(bijv. Quatt).TeslaNerd schreef op zaterdag 7 februari 2026 @ 09:26:
[...]
Ik heb deze week gesproken met Amitime mensen die voor de VSK-beurs in Nederland waren. Ik mag onze vragen over register ranges aan ze voorleggen:
[Afbeelding]
Geniaal, leuk om te horen.Carboy54 schreef op zaterdag 7 februari 2026 @ 09:35:
[...]
Ah Felix Deng ontmoet op de VSK? Die zal dit zeker ook interessant vinden. Zij hadden vorig jaar al een Linux schermpje staan op de ISH beurs. Ik heb mijn Itho Manager gewezen op Open Amber. Hij was verbaasd en ook geïnteresseerd. 😅
EV6 Plus RWD 77kWh (MY23) | Amber 65(OpenAmber software) | LG-WH27S | 3x Victron MP2-5000 + 32kWh | 8000Wp
Felix, was enthousiast over onze open controller initiatieven die over de diverse merken heen kennis en ervaringen delen. Omdat zij niet direct aan consumenten leveren krijgen zij ook niet directe feedback van eindgebruikers. Zie ook zijn retourvraag: “Could you advise too?”Jordi_ schreef op zaterdag 7 februari 2026 @ 09:44:
[...]
Ik ben heel benieuwd of ze informatie willen geven over de modbus registers, of andere specificaties die ze delen aan fabrikanten die zelf software willen ontwikkelen hiervoor(bijv. Quatt).
[...]
Geniaal, leuk om te horen.
120m2 bovenwoning met 6 radiatoren en vvw in de badkamer. Intergas HRE 36/30A met Honeywell Round Modulation en Quatt hybrid op het dak van de dakkapel
Wat kon er allemaal met dat Linux schermpje?Carboy54 schreef op zaterdag 7 februari 2026 @ 09:35:
[...]
Ah Felix Deng ontmoet op de VSK? Die zal dit zeker ook interessant vinden. Zij hadden vorig jaar al een Linux schermpje staan op de ISH beurs. Ik heb mijn Itho Manager gewezen op Open Amber. Hij was verbaasd en ook geïnteresseerd. 😅
Ik was zelf niet op de VSK. Ik had via het Whatsapp kanaal van Amitime informatie gevraagd over de Amitime Space Cooler en werd vervolgens met Felix in contact gebracht voor het bespreken van de mogelijkheden om die te gebruiken icm mijn Quatt warmtepomp
120m2 bovenwoning met 6 radiatoren en vvw in de badkamer. Intergas HRE 36/30A met Honeywell Round Modulation en Quatt hybrid op het dak van de dakkapel
Ik heb dit probleem opgelost in 0.0.9.bighead schreef op donderdag 5 februari 2026 @ 11:06:
Hier sinds vanochtend het Waveshare display draaiend! Ik heb net als jou @Jordi_ iets met de backlight niet goed. In het begin deed hij het wel normaal, toen ik tijdje later keek was het zo als op de foto. Hoe heb jij het display gemonteerd op de binnenunit? [Afbeelding]
Het komt blijkbaar door het uitschakelen van de backlight, nu blijft de backlight aan maar gaat het scherm wel op zwart na 60s geen activiteit.
Het duurt wel even voordat de witte ring wegtrekt, bij mij was het na een paar uur weer normaal.
https://github.com/Jordi1990/openamber/releases/tag/0.0.9
EV6 Plus RWD 77kWh (MY23) | Amber 65(OpenAmber software) | LG-WH27S | 3x Victron MP2-5000 + 32kWh | 8000Wp
Doe jij met een update een OTA update via de webinterface? Ik heb nu 0.0.9 zo geüpdatet, update was succesvol stond er. Backlight is nu constant aan, maar de webinterface laad niet meer. Amber al een powercycle gegeven. Met voorgaande updates ging hier ook niet vlekkeloos.Jordi_ schreef op zaterdag 7 februari 2026 @ 14:52:
[...]
Ik heb dit probleem opgelost in 0.0.9.
Het komt blijkbaar door het uitschakelen van de backlight, nu blijft de backlight aan maar gaat het scherm wel op zwart na 60s geen activiteit.
Het duurt wel even voordat de witte ring wegtrekt, bij mij was het na een paar uur weer normaal.
https://github.com/Jordi1990/openamber/releases/tag/0.0.9
[ Voor 3% gewijzigd door bighead op 07-02-2026 16:00 ]
Ja ik doe altijd OTA. Dat soort gedrag is vaak dat hij dan hangt in het opstart proces om een of andere reden. Een flash via usb kabel is dan vaak de enige oplossing.bighead schreef op zaterdag 7 februari 2026 @ 15:51:
[...]
Doe jij met een update een OTA update via de webinterface? Ik heb nu 0.0.9 zo geüpdatet, update was succesvol stond er. Backlight is nu constant aan, maar de webinterface laad niet meer. Amber al een powercycle gegeven.
EV6 Plus RWD 77kWh (MY23) | Amber 65(OpenAmber software) | LG-WH27S | 3x Victron MP2-5000 + 32kWh | 8000Wp
Ik heb het scherm met usb aangesloten, alles gewist, 0.0.9 er op gezet. Telkens als ik inlogde op het ‘OpenAmber’ netwerk, kreeg ik steeds een wit scherm waar je normaal je eigen wifi moet selecteren. Na heel vaak proberen kreeg ik wel het goede scherm. Maar als ik dan naar de web interface ging, waren er maar een paar settings zichtbaar. In HA stond er overal ‘niet beschikbaar’. Nu heb ik 0.0.8 weer erop gezet, nu wel alle settings zichtbaar en HA ziet waardes. Nu weer met OTA 0.0.9 proberen erop te zetten, maar dat doet hij niet. Geen melding niks, maar hij gaat niet updaten. Webinterface wordt even zwart, en dan laat hij weer alle settings zien, met versie 0.0.8. Enig idee hoe dit kan?Jordi_ schreef op zaterdag 7 februari 2026 @ 16:04:
[...]
Ja ik doe altijd OTA. Dat soort gedrag is vaak dat hij dan hangt in het opstart proces om een of andere reden. Een flash via usb kabel is dan vaak de enige oplossing.
Vandaag (tot ik 0.0.9 ging proberen) versie 0.0.8 getest:
- DHW verwarmen ging nu zonder problemen! Ik moet alleen nog even de instellingen veranderen dat de backup-heater niet aan gaat. (Dat is ‘Tapwater backup heater min verwarmsnelheid’ op 2 gr/min (maximaal) zetten denk ik?)
- legionella preventie heeft hij gedraaid, datum automatisch een week vooruit gezet.
- Dit probleem is nu opgelost: https://gathering.tweakers.net/forum/view_message/84587698
Wensen:
- tijdschema waarin tapwater verwarmd mag worden, eventueel eerst alleen met start en eindtijd
- TR-waarde die te kalibreren is, deze wijkt bij mij af van de juiste temperatuur
- Interne thermostaat (TR) met instelbare hysterese, zodat hij standalone kan draaien zonder HA.
EDIT: net tijdens een defrost zag ik dit in de log staan:
Modbus CRC Check failed! 5110!=4520
[ Voor 4% gewijzigd door bighead op 07-02-2026 21:59 ]
Dank voor de wenslijst, ik ga binnenkort bezig met een aantal suggesties uit dit topic.bighead schreef op zaterdag 7 februari 2026 @ 21:03:
[...]
Ik heb het scherm met usb aangesloten, alles gewist, 0.0.9 er op gezet. Telkens als ik inlogde op het ‘OpenAmber’ netwerk, kreeg ik steeds een wit scherm waar je normaal je eigen wifi moet selecteren. Na heel vaak proberen kreeg ik wel het goede scherm. Maar als ik dan naar de web interface ging, waren er maar een paar settings zichtbaar. In HA stond er overal ‘niet beschikbaar’. Nu heb ik 0.0.8 weer erop gezet, nu wel alle settings zichtbaar en HA ziet waardes. Nu weer met OTA 0.0.9 proberen erop te zetten, maar dat doet hij niet. Geen melding niks, maar hij gaat niet updaten. Webinterface wordt even zwart, en dan laat hij weer alle settings zien, met versie 0.0.8. Enig idee hoe dit kan?
Vandaag (tot ik 0.0.9 ging proberen) versie 0.0.8 getest:
- DHW verwarmen ging nu zonder problemen! Ik moet alleen nog even de instellingen veranderen dat de backup-heater niet aan gaat. (Dat is ‘Tapwater backup heater min verwarmsnelheid’ op 2 gr/min (maximaal) zetten denk ik?)
- legionella preventie heeft hij gedraaid, datum automatisch een week vooruit gezet.
- Dit probleem is nu opgelost: https://gathering.tweakers.net/forum/view_message/84587698
Wensen:
- tijdschema waarin tapwater verwarmd mag worden, eventueel eerst alleen met start en eindtijd
- TC-waarde die te kalibreren is, deze wijkt bij mij af van de juiste temperatuur
- Interne thermostaat met instelbare hysterese, zodat hij standalone kan draaien zonder HA.
De "Tapwater backup heater min verwarmsnelheid" moet je inderdaad tweaken, ik heb daar ook nog geen goede default waarde omdat ik dat zelf niet kan testen. Je kunt de sensor "DHW verwarmsnelheid" gebruiken om te zien wat de huidige verwarmsnelheid is, vooral in HA met history data is dat gemakkelijk tweaken.
Het probleem met 0.0.9 moet ik even uitzoeken, als je de mogelijkheid hebt mag je deze build wel eens proberen om het een en ander uit te sluiten:
https://github.com/Jordi1...releases/tag/0.0.9-test.1
Die modbus CRC fout is niet erg, dat is hetzelfde probleem als het online/offline van de binnen unit. Door ruis op de lijn zijn er af en toe CRC fouten.
EDIT: Die 0.0.9-test.1 zal nog wel versie 0.0.8 laten zien dus dat kan wat verwarrend zijn maar misschien kun je zien dat de backlight aanblijft zodra het scherm op zwart gaat.
[ Voor 6% gewijzigd door Jordi_ op 07-02-2026 22:10 ]
EV6 Plus RWD 77kWh (MY23) | Amber 65(OpenAmber software) | LG-WH27S | 3x Victron MP2-5000 + 32kWh | 8000Wp
Ik zal daar is mee gaan spelen.Jordi_ schreef op zaterdag 7 februari 2026 @ 22:00:
[...]
De "Tapwater backup heater min verwarmsnelheid" moet je inderdaad tweaken, ik heb daar ook nog geen goede default waarde omdat ik dat zelf niet kan testen. Je kunt de sensor "DHW verwarmsnelheid" gebruiken om te zien wat de huidige verwarmsnelheid is, vooral in HA met history data is dat gemakkelijk tweaken.
Bedankt voor de supersnelle aanpassing! Deze zal ik morgenochtend (onrustig slapende zoon hier nu) even met de usb kabel flashen. Ook deze lukt OTA niet.Het probleem met 0.0.9 moet ik even uitzoeken, als je de mogelijkheid hebt mag je deze build wel eens proberen om het een en ander uit te sluiten:
https://github.com/Jordi1...releases/tag/0.0.9-test.1
Top, ook deze melding valt mee dus. Ik denk ik meld alles maar wat ik tegenkomDie modbus CRC fout is niet erg, dat is hetzelfde probleem als het online/offline van de binnen unit. Door ruis op de lijn zijn er af en toe CRC fouten.
EDIT: Net een reboot gehad oid. Het vreemde is dat de warmtevraag nu ineens uit is, terwijl de interne thermostaat nog niet op setpoint zit: 20,6 nu, met 21,0 ingesteld. Overschakelen naar externe thermostaat is direct ‘warmtevraag aan’. En nu na een tijdje gaat de interne ook weer op warmtevraag. Zit daar een bepaalde logica in?
[ Voor 16% gewijzigd door bighead op 07-02-2026 22:58 ]
Ik heb zelf bijvoorbeeld:
- Stooklijn buitentemperatuur variabel maken, ik heb ze niet zitten op -10, -5, 0, 5 en 10
- Bij bijverwarmen met elektrische elment de waterpomp altijd even na laten lopen na uitschakelen element
- Tapwater alleen bijverwarmen op vaste momenten (en dan niet elke dag, maar variabele dagen)
- Vorstbeveiliging uitschakelen (voor zover ik weet doet die niets op de HP-S, er is immers geen water)
[ Voor 11% gewijzigd door leejoow op 08-02-2026 08:51 ]
Ontwikkelaar van de Heatpump Listener en Itho Daalderop warmtepomp control module
Deze er net opgezet, het scherm om in te loggen bij ‘OpenAmber ‘ om eigen wifi in te stellen kwam nu wel meteen in beeld, maar webinterface bleef onbereikbaar, HA settings bleven ook staan op ‘niet beschikbaar’. 0.0.8 er nu weer opgezet.Jordi_ schreef op zaterdag 7 februari 2026 @ 22:00:
[...]
Het probleem met 0.0.9 moet ik even uitzoeken, als je de mogelijkheid hebt mag je deze build wel eens proberen om het een en ander uit te sluiten:
https://github.com/Jordi1...releases/tag/0.0.9-test.1
De interne thermostaat moet volgens mij minstens 15 minuten idle zijn voordat hij weer iets gaat doen. Dus dat zou kunnen kloppen.bighead schreef op zondag 8 februari 2026 @ 09:54:
EDIT: Net een reboot gehad oid. Het vreemde is dat de warmtevraag nu ineens uit is, terwijl de interne thermostaat nog niet op setpoint zit: 20,6 nu, met 21,0 ingesteld. Overschakelen naar externe thermostaat is direct ‘warmtevraag aan’. En nu na een tijdje gaat de interne ook weer op warmtevraag. Zit daar een bepaalde logica in?
Ik wist helemaal niet dat HP-S geen monoblock isleejoow schreef op zondag 8 februari 2026 @ 08:44:
Is er een plek waar de wensen bijgehouden worden? Of hoe wil je dat aanpakken?
Ik heb zelf bijvoorbeeld:
- Stooklijn buitentemperatuur variabel maken, ik heb ze niet zitten op -10, -5, 0, 5 en 10
- Bij bijverwarmen met elektrische elment de waterpomp altijd even na laten lopen na uitschakelen element
- Tapwater alleen bijverwarmen op vaste momenten (en dan niet elke dag, maar variabele dagen)
- Vorstbeveiliging uitschakelen (voor zover ik weet doet die niets op de HP-S, er is immers geen water)
Ik ga wel even een lijst maken in de opening post van de wensen die ik van plan ben te implementeren.
Wat betreft jouw punten:
- Stooklijn heb ik wel bewust zo gemaakt omdat het dan simpel blijft anders krijg je weer 5 extra settings. Als je jouw huidige lijn op deze mapped hoe veel afwijking heb je dan?
- Waterpomp laten lopen na elektrisch element uit, dit is inprincipe al zo. De pomp gaat altijd nog een extra cycle doen voordat hij uit gaat.
- Vorstbeveiliging uitschakelen: Kan op zich wel toegevoegd worden met een setting, kan nu indirect ook door temperatuur setting naar beneden te zetten.
Erg vreemd, ik zal ff kijken of ik dit hier kan reproduceren.bighead schreef op zondag 8 februari 2026 @ 09:54:
[...]
Deze er net opgezet, het scherm om in te loggen bij ‘OpenAmber ‘ om eigen wifi in te stellen kwam nu wel meteen in beeld, maar webinterface bleef onbereikbaar, HA settings bleven ook staan op ‘niet beschikbaar’. 0.0.8 er nu weer opgezet.
EV6 Plus RWD 77kWh (MY23) | Amber 65(OpenAmber software) | LG-WH27S | 3x Victron MP2-5000 + 32kWh | 8000Wp
Dit is dan duidelijk!Jordi_ schreef op zondag 8 februari 2026 @ 10:45:
[...]
De interne thermostaat moet volgens mij minstens 15 minuten idle zijn voordat hij weer iets gaat doen. Dus dat zou kunnen kloppen.
Edit: In HA krijg ik nu een melding van nieuwe update versie 0.0.9, als ik via HA zou updaten, zou dat mogelijk wel goed kunnen gaan?
[ Voor 19% gewijzigd door bighead op 08-02-2026 11:03 ]
Dat gaat ook gewoon via OTA. Dus zou hetzelfde resultaat moeten geven verwacht ik.bighead schreef op zondag 8 februari 2026 @ 10:56:
[...]
Dit is dan duidelijk!
Edit: In HA krijg ik nu een melding van nieuwe update versie 0.0.9, als ik via HA zou updaten, zou dat mogelijk wel goed kunnen gaan?
@bighead Kun je deze build proberen? https://github.com/Jordi1...releases/tag/0.0.9-test.2
Ik zag ook dat de captive portal van ESPHome wat gek deed tijdens het configureren van de WiFi, met deze build was het bij mij beter.
[ Voor 24% gewijzigd door Jordi_ op 08-02-2026 13:35 ]
EV6 Plus RWD 77kWh (MY23) | Amber 65(OpenAmber software) | LG-WH27S | 3x Victron MP2-5000 + 32kWh | 8000Wp
Deze via OTA gedaan, ging goed! Webinterface doet hetJordi_ schreef op zondag 8 februari 2026 @ 11:21:
[...]
Dat gaat ook gewoon via OTA. Dus zou hetzelfde resultaat moeten geven verwacht ik.
@bighead Kun je deze build proberen? https://github.com/Jordi1...releases/tag/0.0.9-test.2
Ik zag ook dat de captive portal van ESPHome wat gek deed tijdens het configureren van de WiFi, met deze build was het bij mij beter.
EDIT: Bij de interne thermostaat, is deze ook zo te maken dat je in kleinere stapjes de temperatuur kunt verstellen. Met HA is deze wel per 0,1 graden af te stellen, maar met de webinterface kan ik hem niet kleiner verschuiven dan per 0,4 graden. Ik heb hem nu met HA op mijn gewenste waarde gezet.
[ Voor 41% gewijzigd door bighead op 08-02-2026 20:18 ]
Sinds het zien van de Quatt Chill ben ik geïntrigeerd door dit concept (water/lucht koeler icm warmtepomp). Heb je al meer info gekregen van de Space Cooler? Hij lijkt mij universeel aan te sluiten op een willekeurige warmtepomp, zonder onderlinge communicatie.TeslaNerd schreef op zaterdag 7 februari 2026 @ 14:43:
[...]
Wat kon er allemaal met dat Linux schermpje?
Ik was zelf niet op de VSK. Ik had via het Whatsapp kanaal van Amitime informatie gevraagd over de Amitime Space Cooler en werd vervolgens met Felix in contact gebracht voor het bespreken van de mogelijkheden om die te gebruiken icm mijn Quatt warmtepomp
Te bestellen op made-in-China.com zo lijkt het
Nee, nog niet. Er staan wel wat promofilmpjes op het Youtube kanaal van Amitime. Ik probeer een exemplaar naar Nederland te krijgen om te testen of het wat is.markietjuh schreef op zondag 8 februari 2026 @ 20:27:
[...]
Sinds het zien van de Quatt Chill ben ik geïntrigeerd door dit concept (water/lucht koeler icm warmtepomp). Heb je al meer info gekregen van de Space Cooler? Hij lijkt mij universeel aan te sluiten op een willekeurige warmtepomp, zonder onderlinge communicatie.
Te bestellen op made-in-China.com zo lijkt het
De Chill wordt ook door Amitime geproduceerd. In dit filmpje zie je op ca 1 minuut dat dit dezelfde Amitime geluidsstudio is waar wij eerder ook de Chill in hebben gezien
:strip_exif()/f/image/60DMsMvJVrPhLWKdn6YxTY3u.jpg?f=fotoalbum_large)
[ Voor 32% gewijzigd door TeslaNerd op 09-02-2026 11:29 ]
120m2 bovenwoning met 6 radiatoren en vvw in de badkamer. Intergas HRE 36/30A met Honeywell Round Modulation en Quatt hybrid op het dak van de dakkapel
Even gekeken, maar de Amitime space cooler, volgens YouTube filmpje, (functie 1) controleert dauwpunt en voorkomt dat de vloerkoeling aanvoer temperatuur onder die waarde komt, en tevens (functie 2) is het een lucht-ontvochtiger (waardoor lokaal je dauwpunt lager wordt).markietjuh schreef op zondag 8 februari 2026 @ 20:27:
[...]
Sinds het zien van de Quatt Chill ben ik geïntrigeerd door dit concept (water/lucht koeler icm warmtepomp). Heb je al meer info gekregen van de Space Cooler? Hij lijkt mij universeel aan te sluiten op een willekeurige warmtepomp, zonder onderlinge communicatie.
Te bestellen op made-in-China.com zo lijkt het
Functie 1 heb ik hier in huis al icm gewone goedkope sonoff thermometers met luchtvochtigheid %. Die reken ik in HA om naar dauwpunt. Elke 10 minuten stuur ik naar de Amber een nieuw setpoint voor koelen op basis van het lopende gemiddelde over 15minuten.
De jaga’s draaien ook mee in die koeling.
Functie 2 heb je prima zelfstandige apparatuur voor tegen lage prijs en lage energiekosten (dus niet een mobiele airco!) Enige is dat je af en toe de waterbak moet legen.
[ Voor 7% gewijzigd door Get!em op 08-02-2026 20:58 ]
Maar is het ook een Space Cooler?Get!em schreef op zondag 8 februari 2026 @ 20:54:
[...]
Even gekeken, maar de Amitime space cooler, volgens YouTube filmpje, (functie 1) controleert dauwpunt en voorkomt dat de vloerkoeling aanvoer temperatuur onder die waarde komt, en tevens (functie 2) is het een lucht-ontvochtiger (waardoor lokaal je dauwpunt lager wordt).
Functie 1 heb ik hier in huis al icm gewone goedkope sonoff thermometers met luchtvochtigheid %. Die reken ik in HA om naar dauwpunt. Elke 10 minuten stuur ik naar de Amber een nieuw setpoint voor koelen op basis van het lopende gemiddelde over 15minuten.
De jaga’s draaien ook mee in die koeling.
Functie 2 heb je prima zelfstandige apparatuur voor tegen lage prijs. Enige is dat je af en toe de waterbak moet legen.
NB en heeft hier al iemand geprobeerd om een kleine zwembad warmtepomp als koeler/verwarmer te gebruiken? Die hebben dezelfde functionaliteiten als de Quatt Chill of de Amitime Space Cooler of Innova water loop
[ Voor 27% gewijzigd door TeslaNerd op 08-02-2026 21:15 ]
120m2 bovenwoning met 6 radiatoren en vvw in de badkamer. Intergas HRE 36/30A met Honeywell Round Modulation en Quatt hybrid op het dak van de dakkapel
Het korte filmpje lijkt inderdaad te stellen dat het de aanvoertemperatuur van je vv bewaakt. Maar in een ander filmpje hebben ze het duidelijk over lucht koeling, met inderdaad ontvochtiging.Get!em schreef op zondag 8 februari 2026 @ 20:54:
[...]
Even gekeken, maar de Amitime space cooler, volgens YouTube filmpje, (functie 1) controleert dauwpunt en voorkomt dat de vloerkoeling aanvoer temperatuur onder die waarde komt, en tevens (functie 2) is het een lucht-ontvochtiger (waardoor lokaal je dauwpunt lager wordt).
Functie 1 heb ik hier in huis al icm gewone goedkope sonoff thermometers met luchtvochtigheid %. Die reken ik in HA om naar dauwpunt. Elke 10 minuten stuur ik naar de Amber een nieuw setpoint voor koelen op basis van het lopende gemiddelde over 15minuten.
De jaga’s draaien ook mee in die koeling.
Functie 2 heb je prima zelfstandige apparatuur voor tegen lage prijs en lage energiekosten (dus niet een mobiele airco!) Enige is dat je af en toe de waterbak moet legen.
In het schema op de productpagina staat de koeler in de retour van de vv getekent.
Aangezien ik niet condenserend kan koelen met de normale installatie, lijkt me dit ding een ideale aanvulling.
Misschien verder voer voor topic nr 4
Dingen die me opvallen:
- In idle stand, staat de 3-wegklep in cvstand ipv tapwaterstand (maakt volgens mij niks uit?)
- Verwarmingselement zie ik tijdens verwarmen af en toe even aan gaan, dit had ik origineel nooit eigenlijk (moet ik dan ‘Backup element graadminuten hoger zetten om dit te voorkomen?)
- Probleem met backlight is nu opgelost, beeld ziet er nu normaal uit.
Ik heb net versie 0.0.10 er via OTA op gezet, die zag ik op Github staan, maar hij geeft nog wel aan 0.0.9, klopt dit?
3-weg klep idle in CV stand klopt idd, volgens mij is dat ook gebruikelijk als je naar andere systemen kijkt.bighead schreef op maandag 9 februari 2026 @ 19:33:
24 uur versie 0.0.9 build 2 gedraaid zonder problemen!
Dingen die me opvallen:
- In idle stand, staat de 3-wegklep in cvstand ipv tapwaterstand (maakt volgens mij niks uit?)
- Verwarmingselement zie ik tijdens verwarmen af en toe even aan gaan, dit had ik origineel nooit eigenlijk (moet ik dan ‘Backup element graadminuten hoger zetten om dit te voorkomen?)
- Probleem met backlight is nu opgelost, beeld ziet er nu normaal uit.
Ik heb net versie 0.0.10 er via OTA op gezet, die zag ik op Github staan, maar hij geeft nog wel aan 0.0.9, klopt dit?
Backup element voor verwarmen kan idd met de setting "Backup element graadminuten" worden aangepast, hoger betekent dat hij later bij springt.
Dat versie nummer probleempje klopt wel, dat is een foutje.
EV6 Plus RWD 77kWh (MY23) | Amber 65(OpenAmber software) | LG-WH27S | 3x Victron MP2-5000 + 32kWh | 8000Wp
Ontwikkelaar van de Heatpump Listener en Itho Daalderop warmtepomp control module
Heb je een STL-file daarvan?Jordi_ schreef op donderdag 5 februari 2026 @ 11:17:
[...]
Ik heb zelf een 3D printje gemaakt om hem erin te hangen, niet perfect maar doet zijn werk.
Ik heb hem hier neergezet: https://github.com/Jordi1...s/openamber%20bracket.stlbighead schreef op maandag 9 februari 2026 @ 21:05:
[...]
Heb je een STL-file daarvan?Ik heb het Waveshare scherm nu los bovenop liggen.
Het is een snel knutselwerk, zit ook geen ventilatiegaten achterop voor de chip dus niet ideaal. Maar prima voor tijdelijk.
EV6 Plus RWD 77kWh (MY23) | Amber 65(OpenAmber software) | LG-WH27S | 3x Victron MP2-5000 + 32kWh | 8000Wp
En dat is onhandig voor vorstbeveiliging / reboots(brak origineel scherm) want dan trekt hij steeds de warmte uit het hoog temperatuur sww vat. ( wat dus relatief dure warmte is)leejoow schreef op maandag 9 februari 2026 @ 20:29:
Itho heeft in idle stand de klep op tapwater staan
Mooi om te horen dat deze ontwikkelingen gaande zijn. Ik ga het volgen en heb zeker interesse want ik heb een dalend vertrouwen in het originele scherm…
Ik meen dat dat toch wel echt een setting is?hondacb50 schreef op maandag 9 februari 2026 @ 23:29:
[...]
En dat is onhandig voor vorstbeveiliging / reboots(brak origineel scherm) want dan trekt hij steeds de warmte uit het hoog temperatuur sww vat. ( wat dus relatief dure warmte is)
Mooi om te horen dat deze ontwikkelingen gaande zijn. Ik ga het volgen en heb zeker interesse want ik heb een dalend vertrouwen in het originele scherm…
Als ik kijk in HA bij 'DHW verwarmsnelheid', dan is deze waarde altijd negatief. Het bereik van 'Tapwater backup heater min verwarmsnelheid' is van 0 t/m 2, zou je deze range aan kunnen passen?Jordi_ schreef op zaterdag 7 februari 2026 @ 22:00:
[...]
De "Tapwater backup heater min verwarmsnelheid" moet je inderdaad tweaken, ik heb daar ook nog geen goede default waarde omdat ik dat zelf niet kan testen. Je kunt de sensor "DHW verwarmsnelheid" gebruiken om te zien wat de huidige verwarmsnelheid is, vooral in HA met history data is dat gemakkelijk tweaken.
Ik zal binnenkort even kijken, want het lijkt erop dat er iets foutgaat bij het berekenen van de verwarmsnelheid.bighead schreef op dinsdag 10 februari 2026 @ 13:09:
[...]
Als ik kijk in HA bij 'DHW verwarmsnelheid', dan is deze waarde altijd negatief. Het bereik van 'Tapwater backup heater min verwarmsnelheid' is van 0 t/m 2, zou je deze range aan kunnen passen?[Afbeelding]
EV6 Plus RWD 77kWh (MY23) | Amber 65(OpenAmber software) | LG-WH27S | 3x Victron MP2-5000 + 32kWh | 8000Wp
Helaas niet, Itho vaten hebben een losse warmtewisselaar met pomp en daarom dit probleem niet.shadylog schreef op dinsdag 10 februari 2026 @ 08:40:
[...]
Ik meen dat dat toch wel echt een setting is?
Heb gisteren het Waveshare schermpje aan mijn Amber gehangen. Als ik kijk naar de twee momenten dat de Amber even 'uit' was dan zie ik gewoon hetzelfde als eerder, verbruik van ± 10W.shadylog schreef op woensdag 11 februari 2026 @ 01:11:
Wellicht een rare vraag. Weten jullie of het idle verbruik ook verlaagd is door het ontkoppelen van wince?
@shadylog Ik heb er nog even beter naar gekeken. Er is inderdaad wel verschil. Het idleverbruik was eerder 10+ W. Dat is nu inderdaad gezakt naar ongeveer 7 W. Dat scheelt 26 kWh per jaar; bij gemiddeld € 0,28 per kWh is dat € 7,36 per jaar. Dus na 4 à 5 jaar is het Waveshare-schermpje terugverdiend.
En @Jordi_ had dus gelijk.
En edit 2: Als ik een manier vind om de backlight uit te zetten zonder de witte ring, dan scheelt dat nog ±2W. Dus dan is de terugverdientijd nog een stukje gunstiger.
[ Voor 38% gewijzigd door SiNTeK op 11-02-2026 10:19 . Reden: Nader onderzoek ]
30x Denim G-G 410 Wp & Enphase IQ8M OW / Nissan Leaf ZE1 40kWh / Wallbox Quasar [V2G] / Easee Home / Itho Daalderop Amber 95 / Atlantic Explorer v4 270L [ook als alternatieve airco!]
Nooit aan gedacht maar ik heb even wat oude data opgezocht en vergeleken.shadylog schreef op woensdag 11 februari 2026 @ 01:11:
Wellicht een rare vraag. Weten jullie of het idle verbruik ook verlaagd is door het ontkoppelen van wince? Ik weet dat standaard de overhead van de warmtepomp 10w is continu of die nou aan staat of niet.
Dit was in september met WinCE.
:strip_exif()/f/image/Duxwgxdw1vNwcJ46IymJcuDJ.jpg?f=fotoalbum_large)
Dit was kort geleden met ESP32, de piek is de pomp ivm vorstbeveiliging. Gemiddeld 5W.
:strip_exif()/f/image/8dsaQtPS1qrFUa6lSMXUB3Qa.jpg?f=fotoalbum_large)
Ik zie dus wel een significant verschil.
EV6 Plus RWD 77kWh (MY23) | Amber 65(OpenAmber software) | LG-WH27S | 3x Victron MP2-5000 + 32kWh | 8000Wp
Mijn OpenQuatt controller op basis van het warmteverlies en de warmtecapaciteit van mijn huis laat de compressor stand nu het warmer is ook naar stand 0 gaan en de buitenunit laat de compressor dan naar 0Hz gaan. Zien jullie dat ook wel eens gebeuren bij OpenAmber?Jordi_ schreef op dinsdag 16 december 2025 @ 13:35:
[...]
Er wordt alleen een stand gestuurd 0 tot 10, de buitenunit vertaalt dat naar een frequentie. Nu bij de Amber is bijvoorbeeld stand 1 36Hz bij verwarmen en bij koelen 30Hz. Dus waarschijnlijk is dat geen probleem, er zit alleen een mapping in de YAML voor de userinterface, maar misschien moet die er ook gewoon uit en alleen de stand laten zien.
120m2 bovenwoning met 6 radiatoren en vvw in de badkamer. Intergas HRE 36/30A met Honeywell Round Modulation en Quatt hybrid op het dak van de dakkapel
Dat is afhankelijk van de thermostaat, als er geen warmtevraag meer is zal hij naar stand 0 gaan oftewel compressor uit.TeslaNerd schreef op woensdag 11 februari 2026 @ 11:39:
[...]
Mijn OpenQuatt controller op basis van het warmteverlies en de warmtecapaciteit van mijn huis laat de compressor stand nu het warmer is ook naar stand 0 gaan en de buitenunit laat de compressor dan naar 0Hz gaan. Zien jullie dat ook wel eens gebeuren bij OpenAmber?
EV6 Plus RWD 77kWh (MY23) | Amber 65(OpenAmber software) | LG-WH27S | 3x Victron MP2-5000 + 32kWh | 8000Wp
Ok, ik bedoel meer of de PID regeling bij OpenAmber de compressorstand ook naar stand 0 laat gaan? Ik zie dat nu de buitentemperatuur ca 8 graden is dat mijn huis ca 1500Watt warmte nodig heeft terwijl het room setpoint nog niet is bereikt, en het minimale geleverde vermogen ca 2000Watt is op stand 1 en 30Hz.Jordi_ schreef op woensdag 11 februari 2026 @ 12:44:
[...]
Dat is afhankelijk van de thermostaat, als er geen warmtevraag meer is zal hij naar stand 0 gaan oftewel compressor uit.
Mijn OpenQuatt controller pendelt de compressor dan tussen stand 0 (0Watt) en stand 1 (2000Watt) om gemiddeld 1500Watt te leveren terwijl de working mode Heating blijft en de flow ook blijft lopen
[ Voor 19% gewijzigd door TeslaNerd op 11-02-2026 13:07 ]
120m2 bovenwoning met 6 radiatoren en vvw in de badkamer. Intergas HRE 36/30A met Honeywell Round Modulation en Quatt hybrid op het dak van de dakkapel
Netjes! scheelt toch weer ~14 euro per jaar!Jordi_ schreef op woensdag 11 februari 2026 @ 06:56:
[...]
Nooit aan gedacht maar ik heb even wat oude data opgezocht en vergeleken.
Dit was in september met WinCE.
[Afbeelding]
Dit was kort geleden met ESP32, de piek is de pomp ivm vorstbeveiliging. Gemiddeld 5W.
[Afbeelding]
Ik zie dus wel een significant verschil.
Dat doet OpenAmber dus niet, de PID regeling zorgt ervoor dat de watertemperatuur op setpoint blijft, als je de compressor uit zou zetten zal de water temperatuur dalen en zal de compressor weer aan gaan. Dan krijg je inderdaad pendel gedrag wat niet goed is voor de compressor.TeslaNerd schreef op woensdag 11 februari 2026 @ 12:59:
[...]
Ok, ik bedoel meer of de PID regeling bij OpenAmber de compressorstand ook naar stand 0 laat gaan? Ik zie dat nu de buitentemperatuur ca 8 graden is dat mijn huis 1500Watt warmte nodig heeft en de setpoint nog niet is bereikt, terwijl het minimale geleverde vermogen ca 2000Watt is op stand 1 en 30Hz.
Mijn OpenQuatt controller pendelt de compressor dan tussen stand 0 (0Watt) en stand 1 (2000Watt) om gemiddeld 1500Watt te leveren terwijl de working mode Heating blijft en de flow ook blijft lopen
In het ontwerp is de regeling van het water ook losgekoppeld van de effecten op de ruimte, daar is de thermostaat voor verantwoordelijk.
EV6 Plus RWD 77kWh (MY23) | Amber 65(OpenAmber software) | LG-WH27S | 3x Victron MP2-5000 + 32kWh | 8000Wp
Ok, jij hebt dit ook niet gezien bij hogere buitentemperaturen (>10?) wanneer het water setpoint lager ligt dan wat de buitenunit maakt op de laagste compressor stand?Jordi_ schreef op woensdag 11 februari 2026 @ 13:06:
[...]
Dat doet OpenAmber dus niet, de PID regeling zorgt ervoor dat de watertemperatuur op setpoint blijft, als je de compressor uit zou zetten zal de water temperatuur dalen en zal de compressor weer aan gaan. Dan krijg je inderdaad pendel gedrag wat niet goed is voor de compressor.
In het ontwerp is de regeling van het water ook losgekoppeld van de effecten op de ruimte, daar is de thermostaat voor verantwoordelijk.
120m2 bovenwoning met 6 radiatoren en vvw in de badkamer. Intergas HRE 36/30A met Honeywell Round Modulation en Quatt hybrid op het dak van de dakkapel
Een overshoot is op zich niet een probleem zolang er nog steeds warmtevraag is door de thermostaat. Wel is er een setting die ervoor zorgt dat de compressor stopt bij een te grote overshoot, standaard is dit 5 graden boven het setpoint.TeslaNerd schreef op woensdag 11 februari 2026 @ 13:20:
[...]
Ok, jij hebt dit ook niet gezien bij hogere buitentemperaturen (>10?) wanneer het water setpoint lager ligt dan wat de buitenunit maakt op de laagste compressor stand?
EV6 Plus RWD 77kWh (MY23) | Amber 65(OpenAmber software) | LG-WH27S | 3x Victron MP2-5000 + 32kWh | 8000Wp
En wat gebeurt er na de compressor-stop bij een te grote overshoot met >5 graden boven (water)setpoint? Gaat de compressor weer aan als de watertemp weer onder het setpoint zakt?Jordi_ schreef op woensdag 11 februari 2026 @ 13:46:
[...]
Een overshoot is op zich niet een probleem zolang er nog steeds warmtevraag is door de thermostaat. Wel is er een setting die ervoor zorgt dat de compressor stopt bij een te grote overshoot, standaard is dit 5 graden boven het setpoint.
120m2 bovenwoning met 6 radiatoren en vvw in de badkamer. Intergas HRE 36/30A met Honeywell Round Modulation en Quatt hybrid op het dak van de dakkapel
Dan gaat hij weer aan als de watertemperatuur onder het setpoint - start compressor setting(3 standaard) komt. Maar dit zou niet zo vaak moeten gebeuren, dan zou je afgifte systeem niet goed werken of verkeerde instellingen.TeslaNerd schreef op woensdag 11 februari 2026 @ 13:54:
[...]
En wat gebeurt er na de compressor-stop bij een te grote overshoot met >5 graden boven (water)setpoint? Gaat de compressor weer aan als de watertemp weer onder het setpoint zakt?
EV6 Plus RWD 77kWh (MY23) | Amber 65(OpenAmber software) | LG-WH27S | 3x Victron MP2-5000 + 32kWh | 8000Wp
Als eerste wil ik even gezegd hebben: wat een gaaf project!
Wat ik me afvroeg is: kun jij de frequente van de compressor zelf regelen? Want dat zou het (in theorie) mogelijk maken om een intelligentere 'SmartGrid' mode te maken voor verwarmen van warm water (DHW) als je zonnepanelen terug leveren.
Nu is het namelijk een beetje alles of niets: of hij stookt op of hij staat uit* Maar als je de frequentie zou kunnen aan sturen (extern), zou je op die manier veel gerichter je zonnestroom op kunnen 'branden'. Stel ik heb een klein beetje overschot, ik zet de compressor op lage frequentie, of ik heb veel overschot, ik zet hem op hoge frequentie. (Net zoals andere merken electrische boilers die dat dan doen met een regelbare regulier verwarmingselement, maar dan met cop van 1)
Is dat een optie (voor in de toekomst)
Overigens in theorie zou dit niet alleen voor DHW kunnen maar ook voor je verwarming, maar dat zal in praktijk misschien minder praktisch zijn.
*met de reduced mode (geluidsbesparing) kun je nu wel de frequentie en dus stroomverbruik een klein beetje regelen tussen die twee standen.
Ik heb het sinds gisteren draaien. Het werkt echt goed en het lijkt er echt op dat het de afgelopen 18 uur stabieler draait dan voorheen. Ik moet nog meer data hebben, ook bij lagere temperaturen dan vandaag, maar het begin is echt goed.tjipkevdp schreef op woensdag 11 februari 2026 @ 16:35:
Ik durf het nog niet te draaien, maar met toch het gevoel dat de standaard software ietwat instabiel is, is het wel iets moois (of in ieder geval een stukje 'garantie') voor de toekomst.
Als ik kijk naar wat er kan dan is het antwoord: Ja, dat kan! Sterker het zit er al in... Je kunt bij Tapwater verwarmen (en Verwarmen) kiezen uit Beperkt, Zeer laag, Laag, Gemiddeld, Verhoogd, Hoog en Maximaal. Ik meen daarnaast dat er ook te schrijven is van 0 t/m 10 om de verschillende stappen in de compressor frequentie aan te roepen (als deze keuzes niet genoeg zouden zijn).tjipkevdp schreef op woensdag 11 februari 2026 @ 16:35:
Wat ik me afvroeg is: kun jij de frequente van de compressor zelf regelen?
30x Denim G-G 410 Wp & Enphase IQ8M OW / Nissan Leaf ZE1 40kWh / Wallbox Quasar [V2G] / Easee Home / Itho Daalderop Amber 95 / Atlantic Explorer v4 270L [ook als alternatieve airco!]
Frequentie kunnen we idd zelf regelen. Mijn doel is wel om eerst alles zo simpel mogelijk te implementeren maar wel toegankelijk houden voor geavanceerde aansturing vanuit HomeAssistant.tjipkevdp schreef op woensdag 11 februari 2026 @ 16:35:
Hi @Jordi_
Als eerste wil ik even gezegd hebben: wat een gaaf project!Ik durf het nog niet te draaien, maar met toch het gevoel dat de standaard software ietwat instabiel is, is het wel iets moois (of in ieder geval een stukje 'garantie') voor de toekomst.
Wat ik me afvroeg is: kun jij de frequente van de compressor zelf regelen? Want dat zou het (in theorie) mogelijk maken om een intelligentere 'SmartGrid' mode te maken voor verwarmen van warm water (DHW) als je zonnepanelen terug leveren.
Nu is het namelijk een beetje alles of niets: of hij stookt op of hij staat uit* Maar als je de frequentie zou kunnen aan sturen (extern), zou je op die manier veel gerichter je zonnestroom op kunnen 'branden'. Stel ik heb een klein beetje overschot, ik zet de compressor op lage frequentie, of ik heb veel overschot, ik zet hem op hoge frequentie. (Net zoals andere merken electrische boilers die dat dan doen met een regelbare regulier verwarmingselement, maar dan met cop van 1)
Is dat een optie (voor in de toekomst)
Overigens in theorie zou dit niet alleen voor DHW kunnen maar ook voor je verwarming, maar dat zal in praktijk misschien minder praktisch zijn.
*met de reduced mode (geluidsbesparing) kun je nu wel de frequentie en dus stroomverbruik een klein beetje regelen tussen die twee standen.
Wat je nu bijvoorbeeld al zou kunnen doen is dynamisch het setpoint van het water bepalen in HomeAssistant, dit kan dan bijvoorbeeld op basis van dynamische energie prijzen of zonoverschot. Want als je de temperatuur ophoogt zal automatisch de compressor harder gaan werken en als de temperatuur lager gezet wordt zal de compressor sneller naar een lagere frequentie gaan.
EV6 Plus RWD 77kWh (MY23) | Amber 65(OpenAmber software) | LG-WH27S | 3x Victron MP2-5000 + 32kWh | 8000Wp
Had je hier al iets voor misschien? Vandaag is het verwarmingselement 1 uur en 13 minuten aan geweest tijdens DHW verwarmen, kost flink wat extra stroomJordi_ schreef op dinsdag 10 februari 2026 @ 13:41:
[...]
Ik zal binnenkort even kijken, want het lijkt erop dat er iets foutgaat bij het berekenen van de verwarmsnelheid.
Heb even snel gekeken, hoop dat het wat verschil maakt:bighead schreef op woensdag 11 februari 2026 @ 19:49:
[...]
Had je hier al iets voor misschien? Vandaag is het verwarmingselement 1 uur en 13 minuten aan geweest tijdens DHW verwarmen, kost flink wat extra stroomOf anders een setting om het verwarmingselement helemaal uit te laten. Ik heb de warmtepomp met een 3-fase aardlekautomaat aangesloten, dus die groep uitzetten lukt hier niet.
https://github.com/Jordi1990/openamber/releases/tag/0.0.11
EV6 Plus RWD 77kWh (MY23) | Amber 65(OpenAmber software) | LG-WH27S | 3x Victron MP2-5000 + 32kWh | 8000Wp
Hij staat er op, om 12 uur word DHW weer verwarmd, daarna laat ik weten of het gelukt is. Bedankt!Jordi_ schreef op woensdag 11 februari 2026 @ 21:38:
[...]
Heb even snel gekeken, hoop dat het wat verschil maakt:
https://github.com/Jordi1990/openamber/releases/tag/0.0.11
Jordi_ schreef op vrijdag 19 december 2025 @ 16:25:Edit:
Na verder onderzoek is het nog iets duidelijker geworden, de "EEPROM" update bevat 3 blokken waarbij 2 blokken identiek zijn voor alle modellen en blok 3 bevat model specifieke parameters, en het laatste stuk in het versie nummer(182164) is de CRC van dat blok. Dus niet echt het versie nummer, het versie nummer wat uit te lezen valt via modbus(ook op de externe modbus) lijkt wel meer een echt versie nummer want deze komt overeen in alle modellen. Dit is nu 114, blijkbaar laat de Heatstar software dit niet zien.
Zeer interessante ontwikkeling. Wow!Stoker schreef op zondag 28 december 2025 @ 20:07:
Welke software heb je precies nodig? Wij willen helpen door jou de Eeprom, 2.26, 2.29, 2.29II en 2.29III te sturen.
Als Jordi's theori klopt, zouden er een aantal geldige, verschillende configuratieblokken voor de buitenunit moeten zijn. Als ik het goed begrepen heb, kan het parameterblok uit een bestaande buitenunit worden gelezen. Mijn Amber 95 draait momenteel op V0100,021157. Als er een manier is om (het derde blok van) de EEPROM te lezen en je me kunt vertellen hoe, kan ik je een kopie van deze configuratieblok sturen. Het zou interessant zijn om te zien welke parameters verschillen en om een idee te krijgen van geldige keuzes.
Ik neem dan aan dat de daadwerkelijke EEPROM-update van ITHO dan meer is als alleen het configuratieblok (derde blok). Heeft iemand nog meer hex-bestanden die we kunnen gebruiken om me elkaar te vergelijken? @Stoker Heb je andere hex-bestanden dan die van april 2024?
Eerste twee blokken zijn ook parameters maar die zijn hetzelfde voor alle amber modellen (op basis van 1 eeprom update). Dus waarschijnlijk zitten daar parameters in die je normaliter niet zou moeten aanpassen, zoals temperatuur beveiliging waarden etc.argafal schreef op donderdag 12 februari 2026 @ 10:40:
[...]
[...]
Zeer interessante ontwikkeling. Wow!![]()
Als Jordi's suggestie klopt, zouden er een aantal geldige, verschillende configuratieblokken voor de buitenunit moeten zijn. Als ik het goed begrepen heb, kan het parameterblok uit een bestaande buitenunit worden gelezen. Mijn Amber 95 draait momenteel op V0100,021157. Als er een manier is om (het derde blok van) de EEPROM te lezen en je me kunt vertellen hoe, kan ik je een kopie van deze configuratieblok sturen. Het zou interessant zijn om te zien welke parameters verschillen en om een idee te krijgen van geldige keuzes.
Ik neem dan aan dat de daadwerkelijke EEPROM-update van ITHO dan meer is als alleen het configuratieblok (derde blok). Heeft iemand nog meer hex-bestanden die we kunnen gebruiken om me elkaar te vergelijken? @Stoker Heb je andere hex-bestanden dan die van april 2024?
Ik zal binnenkort wel even kijken of ik een stukje code kan produceren die je makkelijk in de yaml kan plakken om dat 3e blok uit te lezen.
EV6 Plus RWD 77kWh (MY23) | Amber 65(OpenAmber software) | LG-WH27S | 3x Victron MP2-5000 + 32kWh | 8000Wp
Ik zou iets van 0.2 of 0.1 doen denk ik, kijk maar even wat goed werkt. Default is 0.12 dacht ik.bighead schreef op donderdag 12 februari 2026 @ 14:52:
De waarde van ‘DHW verwarmsnelheid’ lijkt nu wel te kloppen. Ik had ‘Tapwater backup heater min verwarmsnelheid’ nu op 5 staan, verwarmingselement is nu nog 45 minuten aan geweest. Als ik die waarde op 0 zet, dan zou het goed moeten zijn denk ik?
[Afbeelding]
EV6 Plus RWD 77kWh (MY23) | Amber 65(OpenAmber software) | LG-WH27S | 3x Victron MP2-5000 + 32kWh | 8000Wp
Ik heb hem nu op 0,12 gezet, morgen nieuwe testJordi_ schreef op donderdag 12 februari 2026 @ 18:04:
[...]
Ik zou iets van 0.2 of 0.1 doen denk ik, kijk maar even wat goed werkt. Default is 0.12 dacht ik.
Vanaf volgende week moet ik waarschijnlijk 4 weken voor het werk naar Zweden toe (vrouw en kids blijven wel thuis). Zoals OpenAmber nu draait verwacht ik dat het gewoon goed blijft werken. Maar wat ik iets minder fijn vindt, is dat de backlight nu constant aan staat, heb je daar misschien al een oplossing voor?
Nog niet, maar ik ben het aan het uitzoeken. Met een klein beetje soldeerwerk (1 draadje tussen GPIO15 en PWM [net boven de display kabel]) zou het moeten lukken. De code is al beschikbaar ergens om te kunnen dimmen.bighead schreef op donderdag 12 februari 2026 @ 19:45:
Maar wat ik iets minder fijn vindt, is dat de backlight nu constant aan staat, heb je daar misschien al een oplossing voor?
Zie hier voor de info: https://community.home-assistant.io/t/esp32-s3-7inch-capacitive-touch-display-adjust-brightness/771030/21 Mocht iemand eerder tijd hebben dan ik.. Be my guest!
[ Voor 24% gewijzigd door SiNTeK op 12-02-2026 20:50 ]
30x Denim G-G 410 Wp & Enphase IQ8M OW / Nissan Leaf ZE1 40kWh / Wallbox Quasar [V2G] / Easee Home / Itho Daalderop Amber 95 / Atlantic Explorer v4 270L [ook als alternatieve airco!]
Inderdaad, zonder hardware wijzigingen is dit wat het is. Backlight kan gewoon niet uit zonder het witte ring effect bij inschakelen.SiNTeK schreef op donderdag 12 februari 2026 @ 20:46:
[...]
Nog niet, maar ik ben het aan het uitzoeken. Met een klein beetje soldeerwerk (1 draadje tussen GPIO15 en PWM [net boven de display kabel]) zou het moeten lukken. De code is al beschikbaar ergens om te kunnen dimmen.
Zie hier voor de info: https://community.home-assistant.io/t/esp32-s3-7inch-capacitive-touch-display-adjust-brightness/771030/21 Mocht iemand eerder tijd hebben dan ik.. Be my guest!
EV6 Plus RWD 77kWh (MY23) | Amber 65(OpenAmber software) | LG-WH27S | 3x Victron MP2-5000 + 32kWh | 8000Wp
Ja hoor, OpenAmber maakt geen permanente wijzigingen aan de warmtepomp zelf. Je kunt daarna gewoon weer de WinCE module aansluiten en hij zal weer normaal werken.tmbreuker schreef op vrijdag 13 februari 2026 @ 11:36:
ik heb ook het Waveshare display besteld en inmiddels van OpenAmber voorzien. Kan ik deze testen, zonder dat deze mijn Amber 65 wijzigt? Ik heb nu nog de WinCE module die geen problemen veroorzaakt.
EV6 Plus RWD 77kWh (MY23) | Amber 65(OpenAmber software) | LG-WH27S | 3x Victron MP2-5000 + 32kWh | 8000Wp
- warmtevraag was er toen ook
- tapwater vraag ging op ‘aan’
-tapwaterpomp ging niet aan?
-3-wegklep bleef op actief (dat is cv-stand)
- tapwater backup heater min verwarmen stond op 0,12
Later heb ik tapwater verwarmen opnieuw aangezet, wel waarde ‘tapwater backup heater min verwarmen op 0,2 gezet, toen werd tapwater meteen verwarmd (ook toen was er warmtevraag). Zou dat met die instelling te maken kunnen hebben?
Grafiek van compressor frequentie ziet er op dat moment ook beetje raar uit. Geen idee waarom de compressor steeds uit ging, waren geen defrost op die momenten. Tapwater was tussen 12:00 en 14:00, opnieuw aangezet om 15:20
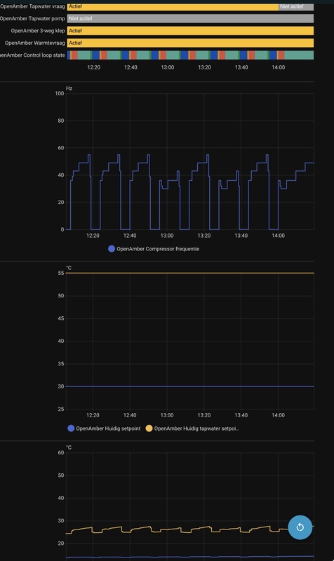
Kun je nog nog wat meer data in de grafiek gooien? Zoals:bighead schreef op vrijdag 13 februari 2026 @ 21:00:
Vandaag iets vreemds hier: tapwater verwarmen stond ingesteld om 12 uur
- warmtevraag was er toen ook
- tapwater vraag ging op ‘aan’
-tapwaterpomp ging niet aan?
-3-wegklep bleef op actief (dat is cv-stand)
- tapwater backup heater min verwarmen stond op 0,12
Later heb ik tapwater verwarmen opnieuw aangezet, wel waarde ‘tapwater backup heater min verwarmen op 0,2 gezet, toen werd tapwater meteen verwarmd (ook toen was er warmtevraag). Zou dat met die instelling te maken kunnen hebben?
Grafiek van compressor frequentie ziet er op dat moment ook beetje raar uit. Geen idee waarom de compressor steeds uit ging, waren geen defrost op die momenten. Tapwater was tussen 12:00 en 14:00, opnieuw aangezet om 15:20[Afbeelding]
- Warmtevraag
- Control loop state
- Setpoint DHW
- Setpoint
- Tw
- Tc
Het lijkt erop dat hij continu probeert te switchen naar DHW, maar je ziet de state niet veranderen. Ik ben wel benieuwd of de klep wel gedraaid is.
EV6 Plus RWD 77kWh (MY23) | Amber 65(OpenAmber software) | LG-WH27S | 3x Victron MP2-5000 + 32kWh | 8000Wp
Jordi_ schreef op vrijdag 13 februari 2026 @ 21:40:
[...]
Kun je nog nog wat meer data in de grafiek gooien? Zoals:
- Warmtevraag
- Control loop state
- Setpoint DHW
- Setpoint
- Tw
- Tc
Het lijkt erop dat hij continu probeert te switchen naar DHW, maar je ziet de state niet veranderen. Ik ben wel benieuwd of de klep wel gedraaid is.
:strip_exif()/f/image/jbLlmDhGmW7UDjp7KxEac3K3.jpg?f=fotoalbum_large)
Onderaan is geel: TC, blauwe is TW.
Of de 3-wegklep steeds verandert is weet ik niet, ik was niet thuis toen.
Dank, zou opgelost moeten zijn in de laatste versie.bighead schreef op vrijdag 13 februari 2026 @ 21:57:
[...]
[Afbeelding]
Onderaan is geel: TC, blauwe is TW.
Of de 3-wegklep steeds verandert is weet ik niet, ik was niet thuis toen.
EV6 Plus RWD 77kWh (MY23) | Amber 65(OpenAmber software) | LG-WH27S | 3x Victron MP2-5000 + 32kWh | 8000Wp
/f/image/W6my42snWSY8HVFWFtD1jQrY.png?f=fotoalbum_large)
/f/image/mz0Z8Oz1itcPA5szNxi5RI2m.png?f=fotoalbum_large)
:strip_exif()/f/image/8LEcBM14BtV2pQISbD5V3jld.jpg?f=fotoalbum_large)
:strip_exif()/f/image/1KtyTOCTT1I3xDmdDPJ2uemu.jpg?f=fotoalbum_large)