De EL-kroeg - Deel 3 Vorige deel Overzicht Laatste deel

Dit topic is onderdeel van een reeks. Ga naar het meest recente topic in deze reeks.

Pagina: 1 ... 28 ... 122 Laatste
Acties:
  • 596.790 views

  • DaWaN
  • Registratie: Oktober 2002
  • Laatst online: 06-02 15:10

DaWaN

'r you wicked ??

Wirf schreef op woensdag 08 september 2010 @ 15:35:
Zelf ben ik erg tevreden over BUZ11's kunnen 30 A. (!) aan op 50 V. en ik heb ze direct aan de microcontroller (een attiny2313 in mijn geval) gehangen zonder problemen.
Waarom zou je voor steady state meuk ooit nog een transistor gebruiken ?
Ik zou gewoon een logic level FET nemen, die dan met een serie weerstand aan je microcontroller hangen.
Serieweerstand is niet persé nodig maar voorkomt vervelend hoge stromen door je microcontroller. Serie weerstand in de orde van 100 tot 470 ohm is prima.

Edit:
Even uitleggen wat logic level FET is. Een FET heeft een bepaalde weerstand zodra hij aan staat (Rds(on)).
De weerstand is grotendeels afhankelijk van de gatespanning (tov source). In het geval van een microcontroller op 5V betekend dat je een gatespanning heb van 5V. De meeste oude en hele goedkope MOSFET's hebben een vrij hoge Rds(on) op 5V dus wil je eigenlijk niet gebruiken. Logic level FET's hebben een vrij lage Rds(on) op 5V. Maar Rds(on) opzoeken is kwestie van de datasheet lezen en kijken of het laag genoeg is, het vermogen wat de FET vervolgens verstookt is kwestie van wet van Ohm.

[ Voor 30% gewijzigd door DaWaN op 08-09-2010 16:15 ]

If you do not change direction, you may end up where you are heading


  • base_
  • Registratie: April 2003
  • Laatst online: 06-02 17:51
maikel schreef op woensdag 08 september 2010 @ 12:12:

Enige puntje, als ik de datasheet goed begrijp, is dat ze moeten worden aangestuurd (de Gate Threshold
Voltage toch?) met een spanning tussen 2 en 4V, waardoor ik ze dus niet direct aan de microcontroller kan hangen. Maar dat is met een weerstandje wel op te lossen, lijkt me.

Als dat inderdaad geen probleem is, vraag ik me toch af waarom er zoveel verschillende soorten zijn... :+
bij die threshold begint hij waarschijnlijk pas te geleiden, de weerstand wordt nog veel lager bij een hogere spanning, zoals hierboven al vermeld kan je het best logic level mosfets gebruiken. Reden waarom er zoveel zijn? Die dingen hebben wel 100 eigenschappen en de onwikkeling gaat razendsnel, 100+ Ampere is al geen uitzondering in TO220(!) behuizing :9~
farnell biedt overigens een goede parametrische zoekfunctie: http://nl.farnell.com/mosfets-single

  • Wirf
  • Registratie: April 2000
  • Laatst online: 06-02 15:23
DaWaN schreef op woensdag 08 september 2010 @ 16:12:
[...]
Waarom zou je voor steady state meuk ooit nog een transistor gebruiken ?
Ahum... als je die link van mij had gelezen:
"30A/ 50V/ 0.040 Ohm/ N-Channel Power MOSFET"

Heeft sinds kort zijn wachtwoord weer terug gevonden!


  • LED-Maniak
  • Registratie: Oktober 2003
  • Laatst online: 09:38
Field Effected Transistor. :P

100A is leuk in een TO220 case maar daar moet een flinke koeling aan + mooie fet driver voordat hij het lang uitzingt. Wat dacht je trouwens van de pin afstand van een TO220, die 100A moet er wel door kunnen(en ook door je printbaan)..

Ookal heeft een transistor gunstige specs betreft het aanschakelen dan is het altijd aan te raden een hoge spanning(uiteraard lager dan wat hij aankan, meestal +/- 20Volt) aan te leggen aan de gate zodat deze snel opgeladen is en je minimaal verlies hebt. Bij kleine vermogens is het prima om die met de 5Volt van een microcontroller te schakelen maar als je hogere vermogens gaat schakelen zou ik met de microcontroller een transistor(of driver) schakelen die vervolgens de FET schakelt met een hogere spanning.

Mitsubishi externe temperatuur sensor (Home Assistant compatible): V&A - ClimaControl - Ook voor Panasonic & LG.


  • oddish2211
  • Registratie: Januari 2007
  • Laatst online: 08:07
okee, wtf momentje hier.
om de uitgang van een 555 te inverteren gebruik ik een BC546B als inverter.
Afbeeldingslocatie: http://www.kpsec.freeuk.com/images/trinvert.gif
dit op een broodplank opgezet, maar ik krijg hier doodleuk hetzelfde signaal uit als ik erin stopte ~
m'n 555 werkt op 12V, rond een frequentie van 15KHz waarmee ik nu 1 mosfet mee aanstuur maar er nu 2 mee wil aansturen.

  • mux
  • Registratie: Januari 2007
  • Laatst online: 31-01 10:13

mux

99% efficient!

vurkeert aangeschlossen?

  • oddish2211
  • Registratie: Januari 2007
  • Laatst online: 08:07
was het maar zo makkelijk :P
alsnog (opnieuw) even nagekeken en hij zit gewoon goed.
emitter aan de grond, basis met 10K aan de 555 en collector met 1K aan de +12V.
ik zie hier gewoon iets over het hoofd, dat moet wel ~

  • mux
  • Registratie: Januari 2007
  • Laatst online: 31-01 10:13

mux

99% efficient!

Het enige wat ik kan bedenken is dat de Vsat van je BC546 te hoog is, maar dan zou hij altijd HOOG moeten geven, en niet precies de ingang. Verder is er werkelijk geen reden waarom hij dat moet doen. Heb je de rest van het schema toevallig?

  • oddish2211
  • Registratie: Januari 2007
  • Laatst online: 08:07
nee, ik heb gewoon een 555 draaien zodat hij op een frequentie van 15KHz een blokgolf geeft. ik zet die inverter nu even opnieuw in elkaar van scratch. mss dat ie nu wel werkt.

nope, zou het kunnen dat mijn oscilloscoop gewoon die 180 graden faseverandering niet weergeeft? waarom zou ik niet weten, maar zo'n simpel schema zou gewoon moeten werken. ik heb overigens 4 transistors geprobeerd en ik ga er niet vanuit dat ze allemaal kapot zijn.

[ Voor 43% gewijzigd door oddish2211 op 08-09-2010 21:00 ]


  • goeievraag
  • Registratie: Mei 2005
  • Niet online
Je meet toch niet met 1 kanaal op je scoop? Dan zie je namelijk altijd het zelfde plaatje ;).

2 manieren om het zeker te weten:

1: Als je zeker wilt zijn: triggeren met externe trigger-ingang op de uitgang van je 555. Scoop op 1 kanaal, kijk dan eerst naar de uitgang van je 555 en dan naar de inverter-uitgang.

2: Scope op X-Y stand. Uitgang van 555 op X. Op Y hang je eerst ook de uitgang. Je zou een diagonale lijn moeten krijgen, met felle punten op de uiteinden. Dan Y op de inverter-uitgang, de diagonale lijn zou de andere kant op moeten lopen.

I fell with my reet in the prikkeldreed. How do I frommel my hand in the cookiestrommel? The sun is shining over het randje van de heining. I'm shocking klem between de deuren van de tram.


  • mux
  • Registratie: Januari 2007
  • Laatst online: 31-01 10:13

mux

99% efficient!

Ik voel een fundamentele fout aankomen... oddish2211 gaat ofwel een heel erg 'aaaaaah!'-moment krijgen, of mijn obviousmeter is stuk...

  • DaWaN
  • Registratie: Oktober 2002
  • Laatst online: 06-02 15:10

DaWaN

'r you wicked ??

Maar....dan kun je het probleem met de scoop oplossen door te triggeren op een neergaande ipv opgaande flank, geen transistor meer voor nodig !
Wirf schreef op woensdag 08 september 2010 @ 16:38:
[...]
Ahum... als je die link van mij had gelezen:
"30A/ 50V/ 0.040 Ohm/ N-Channel Power MOSFET"
Mijn excuses, ik dacht dat het een tor was, vond die 30A al zo veel :X

If you do not change direction, you may end up where you are heading


  • base_
  • Registratie: April 2003
  • Laatst online: 06-02 17:51
DaWaN schreef op donderdag 09 september 2010 @ 11:40:
[...]

Mijn excuses, ik dacht dat het een tor was, vond die 30A al zo veel :X
Ken jij de legendarische BUZ11 niet dan?! O-)

  • oddish2211
  • Registratie: Januari 2007
  • Laatst online: 08:07
goeievraag schreef op woensdag 08 september 2010 @ 23:26:
Je meet toch niet met 1 kanaal op je scoop? Dan zie je namelijk altijd het zelfde plaatje ;).

2 manieren om het zeker te weten:

1: Als je zeker wilt zijn: triggeren met externe trigger-ingang op de uitgang van je 555. Scoop op 1 kanaal, kijk dan eerst naar de uitgang van je 555 en dan naar de inverter-uitgang.

2: Scope op X-Y stand. Uitgang van 555 op X. Op Y hang je eerst ook de uitgang. Je zou een diagonale lijn moeten krijgen, met felle punten op de uiteinden. Dan Y op de inverter-uitgang, de diagonale lijn zou de andere kant op moeten lopen.
aaaaaaah! :P
ik weet ook niet echt veel van oscilloscopen :P, ik dacht dat als ik het 1e signaal liet zien en daarna het 2e signaal dat ik dan precies het omgekeerde zou zien.
maar ik snap het probleem nu, dus weer wat geleerd :)

  • Gwannoes
  • Registratie: Juni 2002
  • Laatst online: 02-02 22:23

Gwannoes

Solderen moet je leren

oddish2211 schreef op donderdag 09 september 2010 @ 17:12:
[...]

aaaaaaah! :P
ik weet ook niet echt veel van oscilloscopen :P, ik dacht dat als ik het 1e signaal liet zien en daarna het 2e signaal dat ik dan precies het omgekeerde zou zien.
maar ik snap het probleem nu, dus weer wat geleerd :)
Sorry, mijn sarcasme-detector is kapot... Meen je dit nu echt?

Hmmz, hier komt dus m'n sig


  • mux
  • Registratie: Januari 2007
  • Laatst online: 31-01 10:13

mux

99% efficient!

oddish2211 schreef op donderdag 09 september 2010 @ 17:12:
[...]

aaaaaaah! :P
ik weet ook niet echt veel van oscilloscopen :P, ik dacht dat als ik het 1e signaal liet zien en daarna het 2e signaal dat ik dan precies het omgekeerde zou zien.
maar ik snap het probleem nu, dus weer wat geleerd :)
I told you so :+

  • oddish2211
  • Registratie: Januari 2007
  • Laatst online: 08:07
Gwannoes schreef op donderdag 09 september 2010 @ 19:52:
[...]

Sorry, mijn sarcasme-detector is kapot... Meen je dit nu echt?
hoezo, moet ik me nu heel erg schamen dan? :?

  • M a r c o
  • Registratie: April 2006
  • Niet online
oddish2211 schreef op donderdag 09 september 2010 @ 21:25:
[...]
hoezo, moet ik me nu heel erg schamen dan? ;)
Als je elektronica technicus van beroep bent dan moet je je daar wel voor schamen ja.

Ben je een onervaren hobby pruts0r, dan is het gewoon een van die dingetjes die je 1 keer leert, en nooit meer vergeet ;)

  • Gwannoes
  • Registratie: Juni 2002
  • Laatst online: 02-02 22:23

Gwannoes

Solderen moet je leren

M a r c o schreef op donderdag 09 september 2010 @ 22:12:
[...]


Als je elektronica technicus van beroep bent dan moet je je daar wel voor schamen ja.

Ben je een onervaren hobby pruts0r, dan is het gewoon een van die dingetjes die je 1 keer leert, en nooit meer vergeet ;)
Da's ook wel weer waar... Iedere beginner doet wel eens rare dingen.

Hmmz, hier komt dus m'n sig


  • M a r c o
  • Registratie: April 2006
  • Niet online
ook na een paar jaar ervaring. :+

Zo komt het bij mij nog steeds wel eens voor dat ik iets wil meten aan een print,
niet snap waarom het niet werkt :? , en dan opeens een ingeving heb.
DOH!, wel even de Delta voeding inschakelen |:( 8)7 :$ O-) (<--zo ongeveer in die volgorde)
peeter123 schreef op vrijdag 10 september 2010 @ 12:47:
[...]
Proberen te meten met niet aangesloten probes is ook altijd leuk 8)7
Ook erg herkenbaar O-)

[ Voor 27% gewijzigd door M a r c o op 10-09-2010 13:34 ]


  • peeter123
  • Registratie: Juli 2005
  • Laatst online: 06-02 19:29
M a r c o schreef op vrijdag 10 september 2010 @ 09:28:
ook na een paar jaar ervaring. :+

Zo komt het bij mij nog steeds wel eens voor dat ik iets wil meten aan een print,
niet snap waarom het niet werkt :? , en dan opeens een ingeving heb.
DOH!, wel even de Delta voeding inschakelen |:( 8)7 :$ O-) (<--zo ongeveer in die volgorde)
Proberen te meten met niet aangesloten probes is ook altijd leuk 8)7

28x 430Wp ZW | Ecoforest EcoGeo 1-9 kW | Zehnder Q450 ERV


  • mux
  • Registratie: Januari 2007
  • Laatst online: 31-01 10:13

mux

99% efficient!

M'n fluke piept en zegt 'LEAD' in het scherm zodra je zulke dingen fout doet ;)

Man, waarom heb ik niet eerder zo'n ding gekocht.

Verwijderd

Iets geheel anders dan leuke onderdelen en schakelingen, flaters en ontploffende elcos ( O-) ); Vooral voor (ex)Zaankanters, weet iemand hoe de electronicaonderdelenwinkel heette tig jaren terug in Zaandam, waar nu Dynabyte zit? Zie mij er zo nog in lopen, stellages met zakjes met onderdelen..

  • ThinkPad
  • Registratie: Juni 2005
  • Laatst online: 10:02
Ik heb hier een kratradio met 2x TA2024 erin, en nog een USB ladertje op 12V.

Nu is het probleem alleen, zodra ik m'n iPhone aan die lader hang om te laden dan krijg ik allemaal gekraak, gepiep, gefluit etc over m'n speakers.

Hoe haal ik dat eruit? Ik heb al wat zitten prutsen met elco's parallel op de voedingslijn hangen maar dat hielp niks.

  • Sprite_tm
  • Registratie: September 2002
  • Laatst online: 30-01 01:49

Sprite_tm

Semi-Chinees

(Smoor)spoeltje in de lijn opnemen misschien? En heb je ook een set kleinere condo's geprobeerd? Het klink namelijk als HF-storing.

[ Voor 6% gewijzigd door Sprite_tm op 13-09-2010 13:36 ]

Relaxen und watchen das blinkenlichten. | Laatste project: Ikea Frekvens oog


  • ThinkPad
  • Registratie: Juni 2005
  • Laatst online: 10:02
Ik heb nog even wat getest, en als ik een ander apparaat aan de lader hang, en m'n iPhone ondertussen over de boxen laat spelen is er niks aan de hand. En als ik de iPhone aan een 230V lader hang en ondertussen laat spelen is er ook geen storing.

Het is dus puur als de speakers en de lader via de iPhone met elkaar 'verbonden' zijn.

Hoe (en waar) moet ik die smoorspoel plaatsen? Heb net eentje ergens uitgesoldeerd (kleintje, ongeveer zo groot als een 20 eurocent muntje) en die in serie geplaatst met de USB lader maar dat hielp niets.

[ Voor 23% gewijzigd door ThinkPad op 13-09-2010 14:00 ]


  • franssie
  • Registratie: Februari 2000
  • Nu online

franssie

Save the albatross

Je kan proberen de lijn naar je versterker (van je iPhone) eens door een ferriet ring te wikkelen? Ik denk dat dat is wat Sprite bedoelt/

[ Voor 16% gewijzigd door franssie op 13-09-2010 14:02 ]

franssie.bsky.social | 🎸 Niets is zo permanent als een tijdelijke oplossing | Een goed probleem komt nooit alleen | Gibson guitar Fender Guitar God Damn Guitar


  • Sprite_tm
  • Registratie: September 2002
  • Laatst online: 30-01 01:49

Sprite_tm

Semi-Chinees

Dat klinkt als een ground-loop-probleem. Je zou eens kunnen kijken wat er gebeurt als je de ground van je audiokabel loshaalt en de kabel zo dicht mogelijk langs de voedings-min naar de versterker laat lopen.

Relaxen und watchen das blinkenlichten. | Laatste project: Ikea Frekvens oog


  • Kaj.
  • Registratie: Juni 1999
  • Niet online

Kaj.

1 LED is niet genoeg

SA007 schreef op zondag 05 september 2010 @ 20:21:
Heb hier 4 van die dingen die hier niet echt gebruikt worden.

DM me maar etc.
Nogmaals dank hiervoor; jammer dat ik je zelf niet trof vanwege files.
Hoe laat was je uiteindelijk thuis?

En hebben er wellicht nog meer mensen van die panelen werkloos over? * Kaj. geeft ze een goed tehuis. :)

  • SA007
  • Registratie: Oktober 2002
  • Laatst online: 04-02 23:43

SA007

Moderator Tweaking
Kaj. schreef op maandag 13 september 2010 @ 14:48:
[...]

Nogmaals dank hiervoor; jammer dat ik je zelf niet trof vanwege files.
Hoe laat was je uiteindelijk thuis?

En hebben er wellicht nog meer mensen van die panelen werkloos over? * Kaj. geeft ze een goed tehuis. :)
Was pas om kwart over 7 thuis, terijk ik om 10 voor 3 vertrokken was...
Zonder file is het een ritje van 1,5 uur... nu gewoon een ramp :P

  • Kaj.
  • Registratie: Juni 1999
  • Niet online

Kaj.

1 LED is niet genoeg

Hm, tegen die tijd waren Sprite_tm en ik op zoek naar wat eetbaars op Utrecht CS in voorbereiding van wat uiteindelijk een rit van bijna 2 uur zou worden. :)

  • Sprite_tm
  • Registratie: September 2002
  • Laatst online: 30-01 01:49

Sprite_tm

Semi-Chinees

Ik wil een 1A stroombron maken; de bedoeling is om twee power-IR-leds continue aan te hebben. Ik heb nu een nette oplossing met een printje wat het zooitje lineair regelt, maar die stookt het verschil tussen de LED-spanning en de voedingsspanning op en dat is minimaal een watt of 3 wat 'ie dan als warmte de lucht ingooit.

Nou was mijn idee om even een switched mode power supply te maken dmv een LM2575-adj. Dat ding is normaliter een spanningsbron, maar doet feitelijk niet meer dan de uitgangsspanning zo regelen dat de spanning op de feedback-ingang (pin 4) precies 1.23V is. Dat pak je normaliter aan met een spanningsdeler op de uitgang, maar als je er een shunt voor pakt zou 'ie net zo makkelijk als stroombron te schakelen moeten zin. Achterkant-van-een-envelop-schetsje:
Afbeeldingslocatie: http://meuk.spritesserver.nl/foto/foto/misc12/tmb-20100913_001.jpg

Op deze manier regelt de unit de stroom door de leds net zo lang bij tot de spanning over de shunt 1.23V is. De stroom die dus loopt is 1.23/Rsh.

Het probleem is dat ik een stroom van iets onder de 1A wil laten lopen. Dat betekent dat de shunt maar liefst 1.23W gaat verstoken, wat ik een beetje veel vind voor een simpele shunt. Zou er een makkelijke manier zijn om de shunt wat minder power op te laten vreten, maar de smps-chip toch vrolijk te laten wezen?

Relaxen und watchen das blinkenlichten. | Laatste project: Ikea Frekvens oog


  • mux
  • Registratie: Januari 2007
  • Laatst online: 31-01 10:13

mux

99% efficient!

Zoals op alle buck controllers wordt gedaan: opampje ervoor...

Overigens zijn deze dingen niet bijzonder stabiel als je ze current-controlled maakt (en ze een voltage control loop hebben). Kijk er dus wel even met je scope naar en verander de belasting eens plots (weerstandje eraan, weerstandje eraf) en bestudeer de step response. Is deze goed gedempt, dan is er niks aan de hand. Oscilleert hij eventjes? dan moet je spelen met je uitgangsfilter.

  • Sprite_tm
  • Registratie: September 2002
  • Laatst online: 30-01 01:49

Sprite_tm

Semi-Chinees

Mmm, ik wilde graag zo weinig mogelijk ics erbijhebben en imo moet zoiets simpels ook met yer olde losse meuk (weerstand, condo, tor, diode) kunnen. Het zijn verder leds, spontane belastinsveranderingen zal ik zowiezo niet hebben; als 'ie me niet gaat oscilleren bij startup zou het verder wel goed moeten gaan.

Relaxen und watchen das blinkenlichten. | Laatste project: Ikea Frekvens oog


  • jeronimo
  • Registratie: September 2003
  • Laatst online: 09:54
Is een LM3404 of LM3406 misschien een oplossing voor je?
Deze hebben maar 200mV feedback nodig.

  • mux
  • Registratie: Januari 2007
  • Laatst online: 31-01 10:13

mux

99% efficient!

Hoe dan ook is dat nog steeds veel om weg te stoken. En wat is een opamp nou voor extra werk?

Als je circuit instabiel is hoef je geen plotselinge belastingsveranderingen te hebben, hij zal dan een keer gaan oscilleren, exploderen en je brein opeten (gezien ge-explodeerde circuits zombies worden). Het is het waard om het even te testen.

Als je weinig werk had gewild trok je gewoon een 1A driver van dealextreme. Als je het zelf doet kun je het net zo goed meteen goed doen.

  • Carpento
  • Registratie: Maart 2004
  • Laatst online: 11:09
Schuift in een onbezonnen n00bish bui ook weer eens binnen :p

Ik wil ik m'n lopende modprojectje een verlicht logo maken, maar dat moet ook uit kunnen (niet zo ingewikkeld, heb wel een switch over op m'n fancontroller). Echter, ik wil het logo verschillende kleurtjes geven (m.b.v. meerdere losse gekleurde leds of desnoods een aantal RGB-ledjes).

Het logo moet standaard wit verlicht worden maar als er een bepaald ledje (media-software actief) op een al eerder vertoond stuk hardware brandt moet het groen worden en als een ander ledje brandt (geluid gemute) moet het logo rood worden. De ledjes op die printplaat van die media-unit hoeven niet meer te functioneren.

Is zoiets eventueel op te lossen met een aantal relais ofzo of is dit meer iets voor een klein controllertje ? Ik ben wat dat betreft een redelijke nul :p

SituatieKleur
Schakelaar in standje 'Uit'Licht geheel uit
StandaardWit
Geluid gemuteRood
Niet gemute, wel mediasoftware actiefGroen


Van boven naar beneden te lezen, als het geluid gemute is kan het dus nooit groen zijn (omdat de mediasoftware actief zou zijn).

Hoe maakbaar is zoiets ? Voor jullie EL-hero's zal het wel peanuts zijn, maar voor mij klinkt het als een behoorlijke opgave :p

[edit]

Om de kroeg niet te verbasteren tot afhaalchinees hier een poging van mezelf:

Afbeeldingslocatie: http://images.carpento.net/schemaatje.jpg

Zoiets zou de truc moeten doen toch ? (Mits je de goede onderdelen bij elkaar harkt, that is :p )

[ Voor 6% gewijzigd door Carpento op 14-09-2010 11:13 ]


  • Sprite_tm
  • Registratie: September 2002
  • Laatst online: 30-01 01:49

Sprite_tm

Semi-Chinees

ssj3gohan: Een opamp betekent een goede voeding erbijfixen, en alsnog heb je dan een shunt nodig. Met 200mV hoeft die shunt maar zo'n 0.2W te verstoken, da's al een heel stuk beter. Ik heb alleen geen LM3404/3406 liggen en imo moet het hiermee ook kunnen :P

Carpento: Ik denk niet dat je met de power die uit een led-aansluiting komt een compleet relais kan poweren. Je idee is verder wel goed, maar ik denk dat je eerder aan een tweetal optocouplers, een setje NANDs ofzo en een drietal mosfets moet denken.

Edit: Ach, een mens kan niet de hele dag alleen programmeren. Dit zou moeten werken:
Afbeeldingslocatie: http://meuk.spritesserver.nl/foto/foto/misc12/tmb-20100914_001.jpg

Kijk zelf even of je begrijpt wat ik aan het uitvreten ben; ik kan namelijk niet garanderen dat 't schema foutloos is.

[ Voor 26% gewijzigd door Sprite_tm op 14-09-2010 12:20 ]

Relaxen und watchen das blinkenlichten. | Laatste project: Ikea Frekvens oog


  • SA007
  • Registratie: Oktober 2002
  • Laatst online: 04-02 23:43

SA007

Moderator Tweaking
Sprite_tm schreef op maandag 13 september 2010 @ 23:11:
Ik wil een 1A stroombron maken; de bedoeling is om twee power-IR-leds continue aan te hebben. Ik heb nu een nette oplossing met een printje wat het zooitje lineair regelt, maar die stookt het verschil tussen de LED-spanning en de voedingsspanning op en dat is minimaal een watt of 3 wat 'ie dan als warmte de lucht ingooit.
De spanningval over je LED's gaat toch ook varieren afhankelijk van de stroom door de LED's?
Kan je dan niet daar ergens een potmeter tussen gooien en dan heel erg nauwkeurig afstellen zodat hij afregelt op de spanningval door je LED's op 1A.

Of is die spanningsval bij high-power leds te afhankelijk van de temperatuur?

  • Sprite_tm
  • Registratie: September 2002
  • Laatst online: 30-01 01:49

Sprite_tm

Semi-Chinees

SA007: Yep, en niet zo'n klein beetje ook iirc :) Ik heb over de mail een interessant klinkend idee gekregen van iemand die GoT wel leest maar geen account heeft, ik ga daar vanavond maar es in duiken.

Relaxen und watchen das blinkenlichten. | Laatste project: Ikea Frekvens oog


  • Sprite_tm
  • Registratie: September 2002
  • Laatst online: 30-01 01:49

Sprite_tm

Semi-Chinees

Nou, ik heb het uiteindelijk als volgt opgelost:
Afbeeldingslocatie: http://meuk.spritesserver.nl/foto/foto/misc12/tmb-IMG_9506.JPG
De diode in de feedbackleiding (icm de pullup-weerstand) zorgt ervoor dat de spanning over de shunt nog maar (1.23-0.7=)0.53V hoeft te wezen, wat neerkomt op een halve watt. Da's iig een stuk beter.

Meteen een lief klein printje van gemaakt die prima lijkt te werken:
Afbeeldingslocatie: http://meuk.spritesserver.nl/foto/foto/misc12/tmb-IMG_9504.JPG

En ja, ik had geen vermogensweerstanden liggen dus de shunt is een shitload aan parallele kwart-watt-weerstanden :)

[ Voor 8% gewijzigd door Sprite_tm op 15-09-2010 13:23 ]

Relaxen und watchen das blinkenlichten. | Laatste project: Ikea Frekvens oog


  • Gwannoes
  • Registratie: Juni 2002
  • Laatst online: 02-02 22:23

Gwannoes

Solderen moet je leren

Hmmm... Werkt wel inderdaad, maar je hebt nu niet een erg precieze stroombron gemaakt. Maar voor een LED driver is dat natuurlijk ook niet bepaald heel erg.

Ander vraagje:
Ik kijk even naar tijdschakelaars. Je hebt 2 soorten: digitaal en analoog/mechanisch. Welke zou het minste eigen energieverbruik hebben? 't Is wel iets dat 24/7 ingeplugd zit natuurlijk...

Hmmz, hier komt dus m'n sig


  • Sprite_tm
  • Registratie: September 2002
  • Laatst online: 30-01 01:49

Sprite_tm

Semi-Chinees

Hoezo niet erg precies? Voor zover ik weet is de spanningsval over de diode alleen enigszins afhankelijk van de temperatuur en is de precisie verder enkel afhankelijk van hoe nauwkeurig de LN2575 de boel kan bijregelen. Waar zie jij de imprecisie precies inzitten?

Tijdschakelaars: Hangt er maar net vanaf. Bij een analoge heb je het motorsverbruik, bij een digitale heb je het verlies in de voeding plus een relais wat aangetrokken moet blijven als de unit ingeschakeld is. Mijn gut feeling zegt me dat het verbruik van beide waarschijnlijk te verwaarlozen valt.

Relaxen und watchen das blinkenlichten. | Laatste project: Ikea Frekvens oog


  • Gwannoes
  • Registratie: Juni 2002
  • Laatst online: 02-02 22:23

Gwannoes

Solderen moet je leren

Sprite_tm schreef op donderdag 16 september 2010 @ 14:25:
Hoezo niet erg precies? Voor zover ik weet is de spanningsval over de diode alleen enigszins afhankelijk van de temperatuur en is de precisie verder enkel afhankelijk van hoe nauwkeurig de LN2575 de boel kan bijregelen. Waar zie jij de imprecisie precies inzitten?
In de zin van: elke diode heeft weer een wat andere karakteristiek. Dus als je nog zo'n printje maakt kan hij zomaar een behoorlijke afwijking hebben.

Maar het was meer een brainfart, want het maakt in dit geval geen donder uit. Dat krijg je ervan als je op je werk gewend bent met nauwkeurigheden van 0,01% bent te werken :z

Hmmz, hier komt dus m'n sig


  • Sprite_tm
  • Registratie: September 2002
  • Laatst online: 30-01 01:49

Sprite_tm

Semi-Chinees

Ah, op die fiets :) Nja, er zit nog wat headroom in het geheel, dus mocht een 2e versie toevallig 10% meer stroom door de LEDs sturen is er alsnog niets aan de hand. Ik dacht dat je geintjes als susceptibiliteit voor storingen bedoelde, wat erger kan zijn omdat dan het geheel zou kunnen gaan oscilleren.

Relaxen und watchen das blinkenlichten. | Laatste project: Ikea Frekvens oog


  • Gwannoes
  • Registratie: Juni 2002
  • Laatst online: 02-02 22:23

Gwannoes

Solderen moet je leren

Nu je d'r over begint: wat moet die spoel daar in serie met de LEDs? Is die bedoelt als ontkoppelcondensator maar dan in stroom-variant? als je begrijpt wat ik bedoel...

Hmmz, hier komt dus m'n sig


  • mux
  • Registratie: Januari 2007
  • Laatst online: 31-01 10:13

mux

99% efficient!

't is een buck-converter.

Je mist trouwens nog cruciaal een uitgangscondensator... hoe ziet het eruit op de scope? Ik denk dat hij best wat interessante piekjes produceert zonder LC-filter...

  • Sprite_tm
  • Registratie: September 2002
  • Laatst online: 30-01 01:49

Sprite_tm

Semi-Chinees

Neehoor, het is inderdaad een buck-converter en met mijn specs draait 'ie netjes in continuous mode, dus meer dan een rimpel van een paar mA heb ik niet over de LEDs staan.

Relaxen und watchen das blinkenlichten. | Laatste project: Ikea Frekvens oog


  • Gwannoes
  • Registratie: Juni 2002
  • Laatst online: 02-02 22:23

Gwannoes

Solderen moet je leren

Oh wacht, ik had even gemist dat dit een switched-mode converter was. Nu snap ik je weer. :Y

Hmmz, hier komt dus m'n sig


  • LiquidSmoke
  • Registratie: Maart 2001
  • Laatst online: 03-02 00:44
Hm, zojuist kom ik erachter dat ik wat interferentie heb op twee schakeldraden;

In een inbouwdoos heb ik een dubbele impulsdrukker zitten, hieruit loopt via een gootje 2x 2aderig draad (simpel dun spul) naar de andere kant van de kamer, waar ik een Atmega-16 mee aanstuur.

Nu loopt er langs de schakeldraden op gegeven moment 2 aderig draad waar 220v op staat, om een 220v halogeen lampje te laten branden.

Bij het in/uitschakelen van de lamp worden de ingangen op de Atmega nogal eens getriggerd.

Iemand enig idee of dit simpel op te lossen is? bijv door UTP te gebruiken (de schakeldraden zijn laagspanning), of moet het echt afgeschermde kabel zijn?

  • Sprite_tm
  • Registratie: September 2002
  • Laatst online: 30-01 01:49

Sprite_tm

Semi-Chinees

Kleinere pull-up/pull-down gebruiken? Dat zou al een flnk eind moeten helpen. Je kan ook je Arduino zo programmeren dat 'ie niet op te korte pulsen reageert en/of een RC-netwerk toevoegen. Of je kan meteen afgeschermde kabel neerleggen. Mogelijkheden zat :)

Relaxen und watchen das blinkenlichten. | Laatste project: Ikea Frekvens oog


  • LiquidSmoke
  • Registratie: Maart 2001
  • Laatst online: 03-02 00:44
Sprite_tm schreef op vrijdag 17 september 2010 @ 00:41:
Kleinere pull-up/pull-down gebruiken? Dat zou al een flnk eind moeten helpen. Je kan ook je Arduino zo programmeren dat 'ie niet op te korte pulsen reageert en/of een RC-netwerk toevoegen. Of je kan meteen afgeschermde kabel neerleggen. Mogelijkheden zat :)
Volgens mij gebruik ik nu 10K Ohm als pull-up, de inputs triggeren op een vallende flank. Ik zal het eens proberen met 4,7K Ohm ofzo.

Is trouwens geen arduino, maar een losse Atmega16, samen met een btm-112 bluetooth module en o.a. een stapeltje uitgangs buffers om dit aan te sturen:

Afbeeldingslocatie: http://www.famzande.nl/joey/sterrenhemel/IMG_0262.JPG

Een sterrenhemel met ong. 500 sterren. De verlichting bestaat uit 6 clusters van 3 RGB leds, elk van die drie RGB leds is onafhankelijk aan te sturen (in totaal dus 3 kanalen), de voedingsspanning van de leds is ook pwm gestuurd per kanaal, zodat als je een mooie kleur instelt je de helderheid kunt verlagen/verhogen zonder de kleur aan te passen.

Er zit een relais in welke de spots schakeld, hierbij zit een handmatige dimmer.

Het zootje wordt via zelf geschreven software op een ipaq via Bluetooth aangestuurd, de impulsschakelaars zijn voor de spotjes en de sterrenhemel te schakelen.

Met de print en de software was ik er zo uit, maar wat interferentie op bekabeling kan je stapelgek maken...

Meer foto's hier trouwens (er moet nog wel e.a. gebeuren).

  • Gwannoes
  • Registratie: Juni 2002
  • Laatst online: 02-02 22:23

Gwannoes

Solderen moet je leren

Twisted pair gebruiken kan ook nogal wat schelen.

Hmmz, hier komt dus m'n sig


  • LiquidSmoke
  • Registratie: Maart 2001
  • Laatst online: 03-02 00:44
Gwannoes schreef op vrijdag 17 september 2010 @ 08:29:
Twisted pair gebruiken kan ook nogal wat schelen.
De kabel die ik gebruik is kruisdraad voor lsa stroken (had ik nog wat meters van liggen :P ), en is al getwist.

Zojuist een 15 ms delay toegevoegd aan de interrupts, is de pin dan nog steeds laag, dan schakel ik pas, voor zover lijkt het in orde.

  • joopv
  • Registratie: Juli 2003
  • Niet online
Twisted-pair gebruiken als oplossing voor interferentie van externe storingsbronnen heeft ook alleen maar zin als je dat als differentiaal medium gebruikt.
Oftewel: als je de stoorsignalen die op de kabel ge-induceerd worden van elkaar aftrekt.

  • LiquidSmoke
  • Registratie: Maart 2001
  • Laatst online: 03-02 00:44
joopv schreef op vrijdag 17 september 2010 @ 09:38:
Twisted-pair gebruiken als oplossing voor interferentie van externe storingsbronnen heeft ook alleen maar zin als je dat als differentiaal medium gebruikt.
Oftewel: als je de stoorsignalen die op de kabel ge-induceerd worden van elkaar aftrekt.
Dan maak je er toch gewoon een geinverteerde spanningsvolger bij ;)

  • Sh4wn
  • Registratie: December 2006
  • Laatst online: 12-11-2017

Sh4wn

Bio-informatica

Weet iemand toevallig of het mogelijk is om een eagle circuit schema om te zetten naar een spice netlist, zodat ik het schema kan simuleren op Linux?

Voor linux heb je ook gSchem van het gEDA pakket, wat opzich ook prima werkt, maar eagle is toch een stuk completer, en de PCB designer is een stuk volwassener.

  • Cassettebandje
  • Registratie: Juli 2002
  • Laatst online: 05-02 16:07

Cassettebandje

SA-C90 TDK

Heb je met je neus zitten te kijken of heb je het gewoon niet geprobeerd? File ->export ->netlist

  • JER00N
  • Registratie: Maart 2002
  • Niet online
OMG, lekkere bug ontdekt in de HI-TECH C-compiler (die bij MPLAB geleverd wordt)...

Ik had een stukje code zoals onderstaand:

code:
1
2
3
4
5
6
7
8
9
10
11
12
13
14
15
16
17
18
19
switch(RCV_COMMAND)
{

   case CMD_STATUS_REQ: 
      sendCom(1, CMD_STATUS_OK, 0);
      break;    
   case CMD_GPIO_SET: 
      setGpio(rxData[4], rxData[5], 1);
      break;
        
....

   case CMD_GPIO_GET:                   
      txParam[0] = rxData[4]; // Port
      txParam[1] = rxData[5]; // Pin
      txParam[2] = getGpio(rxData[4], rxData[5]); // ?????????????/
      sendCom(1, CMD_STATUS_OK, 0);
      break;
}


Het gaat om de laatste case. In principe zou de microcontroller bij het ontvangen van het commando CMD_GPIO_GET een waarde van een IO-pin terug moeten sturen door middel van de sendCom-functie. Echter gebeurde dit maar niet, ook niet als ik bijv. een harde 1 in txParam[2] zette om de getGpio-functie te omzeilen. Echter toen ik dat '// ???????????/'-commentaar eens weghaalde werkte het ineens! 8)7 Op de een of andere manier zorgde dat commentaar er dus blijkbaar voor dat de volgende regel ook als commentaar werd herkend door de compiler...

  • mace
  • Registratie: Juni 2003
  • Laatst online: 05-02 21:55

mace

Sapere Aude

Hmja dan denk ik zelf niet zozeer aan een bug in de compiler maar eerder aan een line terminator iets ofzo. :)

  • base_
  • Registratie: April 2003
  • Laatst online: 06-02 17:51
JER00N schreef op zondag 19 september 2010 @ 17:23:
Echter toen ik dat '// ???????????/'-commentaar eens weghaalde werkte het ineens! 8)7 Op de een of andere manier zorgde dat commentaar er dus blijkbaar voor dat de volgende regel ook als commentaar werd herkend door de compiler...
Lijkt erop dat die laatste / als escape character gezien wordt waardoor de newline overgeslagen wordt en daardoor de volgende regel bij het commentaar getrokken wordt idd :P

edit: dat is dan dus een gebruikersfout, geen bug ;)

[ Voor 5% gewijzigd door base_ op 19-09-2010 19:33 ]


  • M a r c o
  • Registratie: April 2006
  • Niet online
och, ik heb wel eens een major bug in de library van de C18 compiler van microchip gevonden.
In de library routines voor I2C bleef de software in een eindeloze loop hangen, wachtend op een ACK indien de aangesproken I2C slave defect of niet aanwezig was.
Ik heb hier toen melding van gemaakt, en dit is ook in de eerstvolgende update verholpen toen.

edit, even teruggezocht, ik weet al weer wat de fout was toen.
Er werd een start bit gestuurd, maar als er geen ACK kwam, dan werd de routine afgebroken zonder stop bit te sturen. waardoor de i2c lijn niet vrijgegeven werd, en bij een volgende i2c actie bleef de software dan hangen.

[ Voor 29% gewijzigd door M a r c o op 19-09-2010 19:12 ]


  • JER00N
  • Registratie: Maart 2002
  • Niet online
base_ schreef op zondag 19 september 2010 @ 17:57:
[...]


Lijkt erop dat die laatste / als escape character gezien wordt waardoor de newline overgeslagen wordt en daardoor de volgende regel bij het commentaar getrokken wordt idd :P

edit: dat is dan dus een gebruikersfout, geen bug ;)
Escape caracter is toch meestal een backslash? Imho kan je dit niet echt een gebruikersfout noemen. Als ik '//' op een regel tik ga je er als gebruiker van uit dat alles na die slashes op die regel genegeerd wordt. De syntax highlighting geeft dat ook niet aan.

[ Voor 15% gewijzigd door JER00N op 20-09-2010 17:44 ]


  • pieturp
  • Registratie: April 2004
  • Laatst online: 27-01 02:16

pieturp

gaffa!

JER00N schreef op maandag 20 september 2010 @ 17:38:
[...]


Escape caracter is toch meestal een backslash? Imho kan je dit niet echt een gebruikersfout noemen. Als ik '//' op een regel tik ga je er als gebruiker van uit dat alles na die slashes op die regel genegeerd wordt. De syntax highlighting geeft dat ook niet aan.
Maar 't einde van de regel staat óók op die regel eh ;)

... en etcetera en zo


  • virus.elektro
  • Registratie: Januari 2002
  • Laatst online: 06-02 08:31

virus.elektro

profesionele monitor sloper

Weet iemand of dit gaat werken?

ik ben bezig met een met het maken van een klok die uit verschillende modules bestaat. Alle modules bevatten dezelfde hardware(attiny2313, leds, drukknoppen, MC34063A, enz).
Tijdens de eerste testen gaf een voedingsspanning van 5 volt wat onverwachte problemen. Om deze problemen op te lossen is het nodig dat sommige modules een andere voedingsspanning krijgen.
alleen de modules communiceren ook met elkaar.

Om te voorkomen dat een microcontroller een signaal binnenkrijgt dat te hoog voor hem is dacht ik aan het volgende circuit:

Afbeeldingslocatie: http://i52.tinypic.com/w7oi2e.png

Gaat dit werken?

elektrotechniek is leuk (nog wel). ik ga dus weer verder met leuke dingen ontwerpen. amd 2200+ 256mb 333mhz,gf4 440mx, 120gb,16X dvd. jarr-url


  • mux
  • Registratie: Januari 2007
  • Laatst online: 31-01 10:13

mux

99% efficient!

Ik zou er dan open-drainverbindingen van maken die omhoog worden gepulld naar de laagste voedingsspanning.

  • DaWaN
  • Registratie: Oktober 2002
  • Laatst online: 06-02 15:10

DaWaN

'r you wicked ??

Die diode naar 5V lijkt mij ook volledig nutteloos ? Spanning wordt op deze manier toch nooit hoger dan 3,8V oid.

Overigens kan mijn LPC2148 die hier naast mij ligt gewoon tegen 5V op z'n pinnen als hij op 3,3V of lager draait (en nee dat is niet praktisch getest maar dat mag daadwerkelijk volgens de datasheet)

offtopic:
YAGARTO is niet zo makkelijk als ik dacht; je moet uiteindelijk toch je eigen makefile schrijven :X och leer ik weer eens wat :)

[ Voor 22% gewijzigd door DaWaN op 21-09-2010 22:14 ]

If you do not change direction, you may end up where you are heading


  • Gwannoes
  • Registratie: Juni 2002
  • Laatst online: 02-02 22:23

Gwannoes

Solderen moet je leren

virus.elektro schreef op dinsdag 21 september 2010 @ 21:17:
Weet iemand of dit gaat werken?

ik ben bezig met een met het maken van een klok die uit verschillende modules bestaat. Alle modules bevatten dezelfde hardware(attiny2313, leds, drukknoppen, MC34063A, enz).
Tijdens de eerste testen gaf een voedingsspanning van 5 volt wat onverwachte problemen. Om deze problemen op te lossen is het nodig dat sommige modules een andere voedingsspanning krijgen.
alleen de modules communiceren ook met elkaar.

Om te voorkomen dat een microcontroller een signaal binnenkrijgt dat te hoog voor hem is dacht ik aan het volgende circuit:

[afbeelding]

Gaat dit werken?
Mocht je het over niet al te snelle signalen hebben, dan zou je ook simpel een serieweerstand in de lijn kunnen zetten. Een te hoge spanning wordt door de ESD protection diodes aan de input geclampt naar z'n voedingsspanning... met de weerstand beperk je dan de stroom door die diode.

Hmmz, hier komt dus m'n sig


  • Oyster
  • Registratie: Januari 2003
  • Niet online

Oyster

Prince

Heeft iemand eeeenig idee of er ook passende 2mm raster flatcable connectoren bestaan voor deze headers? Het liefste ergens met een lage bestelwaarde, aangezien ik alleen deze nodig heb. :(

Afbeeldingslocatie: http://media5.rscomponents.cataloguesolutions.com/LargeProductImages/R132092-01.jpg

  • M a r c o
  • Registratie: April 2006
  • Niet online
vast wel, kun je via een bedrijf er aan komen? of moet het particulier?

Hier van Wurth elektronik. Als je bij een bedrijf werkt, kun je daar altijd wel een sample krijgen van iets.
http://catalogue.we-onlin...uage=en&pf=625_0xx_230_21

[ Voor 59% gewijzigd door M a r c o op 22-09-2010 16:15 ]


  • virus.elektro
  • Registratie: Januari 2002
  • Laatst online: 06-02 08:31

virus.elektro

profesionele monitor sloper

DaWaN schreef op dinsdag 21 september 2010 @ 22:13:
Die diode naar 5V lijkt mij ook volledig nutteloos ? Spanning wordt op deze manier toch nooit hoger dan 3,8V oid.

Overigens kan mijn LPC2148 die hier naast mij ligt gewoon tegen 5V op z'n pinnen als hij op 3,3V of lager draait (en nee dat is niet praktisch getest maar dat mag daadwerkelijk volgens de datasheet)

offtopic:
YAGARTO is niet zo makkelijk als ik dacht; je moet uiteindelijk toch je eigen makefile schrijven :X och leer ik weer eens wat :)
Dan werkt het dus inderdaad zoals ik bedacht heb. En hoef ik dus als ik er een andere kleur leds in soldeer alleen maar een weerstand in het voedingsdeel te veranderen om te zorgen dat het werkt op de juiste spanning

elektrotechniek is leuk (nog wel). ik ga dus weer verder met leuke dingen ontwerpen. amd 2200+ 256mb 333mhz,gf4 440mx, 120gb,16X dvd. jarr-url


  • Sh4wn
  • Registratie: December 2006
  • Laatst online: 12-11-2017

Sh4wn

Bio-informatica

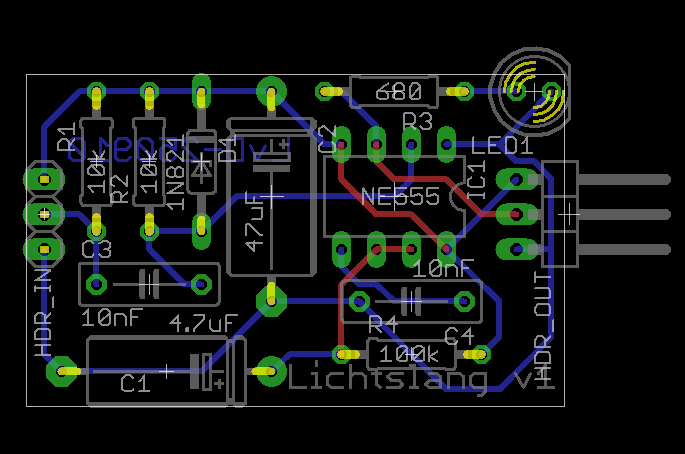
Ok, ik heb mijn eerste PCB ooit ontworpen :') Hij is nu 40x25mm. Tips en/of opmerkingen?

Afbeeldingslocatie: http://www.imgdumper.nl/uploads3/4c9f5a448db1a/4c9f5a4481f7f-pcb.png

Wat het doet:
Bij een externe trigger pulse moet het lampje 0.5 seconde aan, en daarna een trigger geven naar een eventueel volgend aangesloten bordje. Zo krijg je soort van lichtslang.

  • mux
  • Registratie: Januari 2007
  • Laatst online: 31-01 10:13

mux

99% efficient!

Als je er zelf aan gaat solderen:
1) je zult er snel achter komen dat through hole meer curse dan blessing is
2) wil je je spoortjes gewoon zo dik als je ze krijgen kunt. Je kunt in dit geval gewoon gigantische copper areas maken waar nu spoortjes liggen.

  • Boudewijn
  • Registratie: Februari 2004
  • Niet online

Boudewijn

omdat het kan

Waarom is through hole zo evil volgens jou? Imo is het echt prima, lekker makkelijk en veel hobby componenten voor te krijgen (ja SMD kan ik ook en kan ik ook zo krijgen maar vind ik teveel gepruts vaak).

Zaram module kopen voor je glasvezelaansluiting?


  • mux
  • Registratie: Januari 2007
  • Laatst online: 31-01 10:13

mux

99% efficient!

through hole solderen is misschien makkelijk, maar desolderen is kut bij zowel gatenprints als zelfgemaakte (ge-etste of gefreesde) prints zonder doorplatering. En bij klooiprints moet je best vaan meuk vervangen, dan is het een stuk makkelijker om bijv. een 1206 SMD weerstand aan te tikken en met je pincet weg te halen dan om al je traces stuk te maken terwijl je per ongeluk iets te hard tijdens het solderen je 0.25W weerstand eruit trekt.

En het neemt een miljoen ruimte in beslag, de smd versies zijn lekker compact en makkelijker te routen. Maar dat boeit niet zodra je klaar bent met ontwerpen. En het wordt natuurlijk helemaal een makkelijke keuze als je de beschikking hebt over een heteluchtstation... als je meuk op de print leggen, even met de bout eroverheen en KLAAR.

  • Anthor
  • Registratie: Juni 2002
  • Niet online
Sh4wn schreef op zondag 26 september 2010 @ 16:41:
Ok, ik heb mijn eerste PCB ooit ontworpen :') Hij is nu 40x25mm. Tips en/of opmerkingen?

[afbeelding]

Wat het doet:
Bij een externe trigger pulse moet het lampje 0.5 seconde aan, en daarna een trigger geven naar een eventueel volgend aangesloten bordje. Zo krijg je soort van lichtslang.
Als ik een print ontwerp probeer ik zo min mogelijk sporen door soldeerpads te laten lopen (dus aftakken). Als je dan, zoals hierboven wordt gezegd, een component eruit moet halen en je sloopt perongeluk een pad, dan is het makkelijker te herstellen als je spoortjes er niet doorheen lopen.

Verder lijkt de ruimte tussen de pads en de randen aan de linker zijkant en de bovenkant wat krap.

  • Boudewijn
  • Registratie: Februari 2004
  • Niet online

Boudewijn

omdat het kan

Die trace van die NE555 die naar de rechter connector loopt (je trace bovenop de print) kan ook gewoon netjes geroute worden. Iets met tussen pootjes door enzo.

Zaram module kopen voor je glasvezelaansluiting?


  • leejoow
  • Registratie: Juni 2007
  • Niet online

leejoow

Dat ben ik!

Ik ben zelf op het moment ook aan het kijken om zelf PCBs te gaan maken. Als jullie zeggen SMD is gemakkelijker voor bepaalde onderdelen, welke bedoelen jullie dan? Alleen de weerstanden of ook condensatoren, transistoren?

Is dit een beetje te doen met een 'normale' bout of is een heteluchtstation echt veel gemakkelijker? Ik heb nu een solderstation van Toolcraft.

Ontwikkelaar van de Heatpump Listener en Itho Daalderop warmtepomp control module


  • mux
  • Registratie: Januari 2007
  • Laatst online: 31-01 10:13

mux

99% efficient!

Ik had de redenering al gegeven, maar nog wat uitgebreider: áls je een heteluchtstation hebt is SMD echt the only way to go; alleen dingen die echt absoluut noodzakeiljk through hole moeten zijn (sommige headers enzo) gooi je dan door gaatjes heen, maar dat is pijnlijk en nagenoeg onvervangbaar. Wederom ga ik ervan uit dat je het hier over testprintjes en prototypes hebt, en niet productiespul (daar moet je gewoon nemen wat het goedkoopste is in volumes en alsnog past).

Als je geen heteluchtstation hebt is SMD handig voor alles dat zeg 10 pinnen of minder heeft. Een TQFP64 bijvoorbeeld is een klotewerk om gedesoldeerd te krijgen. Veel packages zijn ofwel onmogelijk, ofwel onbetrouwbaar om met een normale bout SMD te monteren, denk aan QFN. Het is nog steeds een kutwerk om dat through-hole te doen, maar daar heb je niet echt een keuze. Het is in ieder geval belangrijk om er rekening mee te houden: bij SMD spul kun je wat dunnere spoortjes gebruiken omdat je minder snel de neiging hebt pads en traces eraf te trekken, bij through hole moet je wat dikker spul leggen om daarvoor te compenseren.

Through hole heeft bij layout ook voordelen die tegelijk nadelen zijn: een through hole pin fungeert tegelijk als connectie aan beide kanten van de print; je kunt dus zonder via's toch dingen van de ene naar de andere kant routeren. Als je geen via-pons hebt is dat bijzonder handig. Het nadeel is dat through-hole componenten niet alleen veel lomper zijn, maar ook meteen de andere kant van de print onbruikbaar maken om componenten op te solderen, omdat je er een gatenkaas van maakt. Dat neemt ook weer extra ruimte in beslag. Wat op zijn beurt weer niet al te ernstig is omdat je dan wat meer speelruimte hebt om te klooien en uit te schieten met de soldeerbout enzo.

In the end zul je waarschijnlijk een paar componenten (wat IC's enzo) through hole doen, en de rest SMD (weerstanden, microcontrollers) omdat dat goed uitkomt op dat punt. Het is niet alsof je MOET kiezen, in het designproces en door ervaring zie je vanzelf wat het beste werkt.

  • maikel
  • Registratie: Januari 2001
  • Laatst online: 29-01 08:46
Ik heb inmiddels voor mijn LED-strips (die 600mA/m trekken) in het plafond van de slaapkamer 10 stuks IRLZ34N binnen.
De volgende vraag is nu dus hoe ik het geheel het beste aan kan sluiten en aansturen met een uC:
1. een 4-aderige (dikke) kabel rondom het plafond leggen en die schakelen door zo'n IRLZ34N.
2. een 2-aderige dikke kabel rondom leggen voor de 12V voeding en per strip een IRLZ34N, welke dan via een UTP-kabel kan worden aangestuurd.

Optie 2 is uiteraard meer werk, maar misschien dat er andere redenen zijn om voor een van de opties te kiezen. En als ik het goed begrepen heb, is het sowieso aan te raden die IRLZ34N nog met een andere transistor te schakelen omdat ie ander (met 5V) te traag schakelt.

  • Sprite_tm
  • Registratie: September 2002
  • Laatst online: 30-01 01:49

Sprite_tm

Semi-Chinees

Ik zou zelf de mosfets in de verlichting hangen. Als je anders namelijhk gaat PWMmen heb je een meterslange kabel door de kamer liggen en als je gaat PWMmen gaat die als een mooi grote antenne het signaal de ruimte insturen; dat wil je niet. Ik heb voor mijn eigen aanpak zelfs de controllers dichtbij de leds gezet; zo hoef ik helemaal geen enge stuursignalen over grote afstanden te verplaatsen.

Relaxen und watchen das blinkenlichten. | Laatste project: Ikea Frekvens oog


  • maikel
  • Registratie: Januari 2001
  • Laatst online: 29-01 08:46
Kijk, aan dat soort dingen had ik zelf al niet eens gedacht. Maar heb ik dat probleem met die meterslange PWMmende kabel niet sowieso? Ook als ik een UTP-kabel rondom leg voor de aansturing. Het zal dan wel maar 5V zijn, wat er gePWMed wordt, maar uiteindelijk schakelt die 12V ook mee.

De controllers dicht bij de strips zetten is niet echt een optie: ik wil het later nog gaan uitbreiden zodat ik het op afstand kan aansturen. Dan zou ik dus een hoop extra uC's en ontvangers nodig hebben, terwijl ik het nu met een enkele af kan.

  • mux
  • Registratie: Januari 2007
  • Laatst online: 31-01 10:13

mux

99% efficient!

Als je dichtbij de LEDs ontkoppelt met een flinke low-esr cap, heb je geen problemen met lange PWMende kabels. Ik zou zoals sprite ook al zegt ook je stuursignalen zo dicht bij de strips als mogelijk gooien, en als dat niet mogelijk is een vorm van termination gebruiken voor de stuursignalen (een weerstandje tussen het stuursignaal en ground) zodat mogelijke storing zo min mogelijk effect heeft op je daadwerkelijke signaal.

  • WVL_KsZeN
  • Registratie: Oktober 2002
  • Laatst online: 06-02 23:01
Heb van de week ene RGB lamp van dealextreme binnengekregen, maar ben niet echt onder de indruk. Het gaat om deze.

Vind hem wel stevig genoeg en het werkt allemaal wel OK, alleen vind ik dat er nogal weinig licht uitkomt voor een 5W lamp.

Nu kwam ik vanochtend Sprite's zelf gemaakt E27 led tegen en kreeg wat inspiratie. Denken jullie dat het voor iemand die niet zoveel ervaring heeft doenbaar is om de LED's te vervangen voor sterkere en efficiëntere exemplaren?

Ik had zelf deze 10W CREE RGB emitter gevonden.

Afbeeldingslocatie: http://www.lck-led.com/images/IMG_0236.JPG

Of eigenlijk is het een RGBW-emitter. De RGB leds hebben een vermogen rond de 2.5W per stuk. Voltages liggen zo'n beetje tussen 2.7 en 3.7V, ik verwacht dat de huidige led's hier ook rond zitten. Ik heb ook modules gezien met LED's in serie, maar dan kom je al snel op 10V en dat lijkt me lastig te realiseren/vervangen.

Denken jullie dat het met wat hackwerk doenlijk is de oude LED te vervangen door zo'n mooie CREE led? Bij de lamp staan ook nog wat gebruikersfoto's van de binnenkant (glazen bol gebroken) en dat ziet er slecht uit (lijkt me lastig te vervangen). Ook moet ik de drivers natuurlijk pimpen zodat ze 2x zoveel stroom kunnen leveren (lijkt me te doen, wschlijk alleen transistor vervangen + misschien een koelprofieltje).

De glazen bol is nu op het koelprofiel gelijmd en wordt alleen al een crime om netjes eraf te halen..

Ik wil van de week de lamp openhalen, waar moet ik op letten? Hoe kan ik snel en simpel zien of de huidige led common cathode of common anode is?

Of zou het beter/makkelijker zijn om zelf een nieuwe lamp op te bouwen, ipv te prutsen met de bestaande lamp?

[ Voor 6% gewijzigd door WVL_KsZeN op 27-09-2010 12:44 ]

/me heeft eindelijk ook een icoontje.. woef.. boeien..


  • Kaj.
  • Registratie: Juni 1999
  • Niet online

Kaj.

1 LED is niet genoeg

Op het gevaar af een open deur in te trappen; meten is weten. :)
Als je even goed kijkt in de elektronica van die bestaande lamp, is het niet zo moeilijk om uit te vogelen hoe de LEDs geschakeld zijn. Ik hoop alleen voor je dat je de torren in dat ding thuis kunt brengen.

  • mux
  • Registratie: Januari 2007
  • Laatst online: 31-01 10:13

mux

99% efficient!

WVL_KsZeN schreef op maandag 27 september 2010 @ 12:42:
Heb van de week ene RGB lamp van dealextreme binnengekregen, maar ben niet echt onder de indruk. Het gaat om deze.

Vind hem wel stevig genoeg en het werkt allemaal wel OK, alleen vind ik dat er nogal weinig licht uitkomt voor een 5W lamp.

Nu kwam ik vanochtend Sprite's zelf gemaakt E27 led tegen en kreeg wat inspiratie. Denken jullie dat het voor iemand die niet zoveel ervaring heeft doenbaar is om de LED's te vervangen voor sterkere en efficiëntere exemplaren?
Ik ben echt ontzettend werkontwijkend bezig, maar ga toch antwoorden. Ik zou het gevaarlijk vinden. Even wat vijlsel of soldeer op de verkeerde plek en je creëert ofwel een koelprofiel dat onder stroom staat (brandgevaar), ofwel een malfunction. Kloten met meuk op netspanning is niet zonder gevaren. Weet waar je mee bezig bent.

Even over de sterkte van de lamp: RGB-LEDs zijn best heel inefficient (een stuk minder efficient dan CCFL's of TL, en dus ook spaarlampen). Je kunt verwachten dat het weinig licht geeft. Ook een Cree. Weet je wat voor LED er nu in zit? Kun je aan specsheets komen? Want de Cree MC-E is ook niet geweldig - de WLED is prima, maar de lichtopbrengst (lumen) van de RGB's is niet interessant.
Voltages liggen zo'n beetje tussen 2.7 en 3.7V, ik verwacht dat de huidige led's hier ook rond zitten. Ik heb ook modules gezien met LED's in serie, maar dan kom je al snel op 10V en dat lijkt me lastig te realiseren/vervangen.
You're in luck, want wat er in je lamp zit is ongetwijfeld ook 2.5-4V spul, gewoon enkele LEDs, geen series. Series vind je alleen bij lampen met één kleur, waar ze meerdere LEDs in serie zetten.
Denken jullie dat het met wat hackwerk doenlijk is de oude LED te vervangen door zo'n mooie CREE led? Bij de lamp staan ook nog wat gebruikersfoto's van de binnenkant (glazen bol gebroken) en dat ziet er slecht uit (lijkt me lastig te vervangen). Ook moet ik de drivers natuurlijk pimpen zodat ze 2x zoveel stroom kunnen leveren (lijkt me te doen, wschlijk alleen transistor vervangen + misschien een koelprofieltje).
Moet het ook nog blijven passen? Dan denk ik niet dat het je lukt. Om meer stroom te trekken moet je waarschijnlijk zowel de magnetica als de secondary meuk vervangen (daar zitten altijd de kleinst mogelijke diodes/FETs). Twee keer zoveel stroom betekent 4 keer zo grote magnetica. Dat is geen kattenpis. En dat moet je ook maar zo zien te vinden
De glazen bol is nu op het koelprofiel gelijmd en wordt alleen al een crime om netjes eraf te halen.
Het is geen glas maar siliconen, en die kun je er niet zomaar af halen. De bond wires zitten meer dan eens erin gegoten, en die mag je niet breken... je kunt ze zien zitten, superdunne draadjes die vanaf het silicium in een boogje naar de zijkant lopen. Ook als je de dome probeert af te dremelen ofzo loop je een flinke kans te bond wires te beschadigen doordat de dome vervormt. Hachelijke onderneming.
Ik wil van de week de lamp openhalen, waar moet ik op letten? Hoe kan ik snel en simpel zien of de huidige led common cathode of common anode is?

Of zou het beter/makkelijker zijn om zelf een nieuwe lamp op te bouwen, ipv te prutsen met de bestaande lamp?
Meten is weten, maar bij dimbare lampen kun je rekenen op common anode (zodat ze met een N-fet en goedkope lowside driver kunnen dimmen). Ik zou een kledingstuk opeten als het iets anders is.

Ik vind het interessant om te weten of hij gepimpt kan worden, maar ik weet niet of jij dit kunt. Als je bang wordt van wat ik zeg moet je het niet doen, als je vindt dat ik paternalistisch aan het lullen ben kun je gewoon je gang gaan ;)

  • WVL_KsZeN
  • Registratie: Oktober 2002
  • Laatst online: 06-02 23:01
Over de glazen bol, bedoelde ik echt de cm's grote glazen bol aan de buitenkant :) Niet de lens van een paar mm op de led's.

Ik weet wel wat over torretjes, etc, (ben zelf natuurkundige) maar kloten met dit soort kleine dingen is lastig. Ben er vooral bang voor dat ik het niet passend krijg :)

Ik ben trouwens erg verbaasd over de lage efficiëntie van de RGB's. Mijn verwachting zou zijn dat ze juist efficiënter zouden werken dan witte LED's (ivm ontbreken fosfor laag). Ik zou toch denken dat de quantumefficiënte wel richting de 1 zou kunnen gaan, maar het blijkt dus toch niet zo te zijn. Gek.

Misschien moet ik anders maar gewoon mijn eigen lamp bouwen, dan weet ik iig wat voor vlees ik in de kuip heb.. maar dan zie ik weer op tegen het zelf maken van de besturing en het pwm gedeelte..

Ik had trouwens bedacht dat ik de extra witte led makkelijk kan inzetten als ik een AND-poort gebruik met 3 ingangen (RGB) en deze zijn eigen tor geef. Op die manier stuur ik de witte LED aan als zowel de R,G, als B led wordt aangestuurd en heb ik dus nog wat extra licht.

[ Voor 22% gewijzigd door WVL_KsZeN op 27-09-2010 13:23 ]

/me heeft eindelijk ook een icoontje.. woef.. boeien..


  • maikel
  • Registratie: Januari 2001
  • Laatst online: 29-01 08:46
ssj3gohan schreef op maandag 27 september 2010 @ 10:26:
Als je dichtbij de LEDs ontkoppelt met een flinke low-esr cap, heb je geen problemen met lange PWMende kabels. Ik zou zoals sprite ook al zegt ook je stuursignalen zo dicht bij de strips als mogelijk gooien, en als dat niet mogelijk is een vorm van termination gebruiken voor de stuursignalen (een weerstandje tussen het stuursignaal en ground) zodat mogelijke storing zo min mogelijk effect heeft op je daadwerkelijke signaal.
Dan denk ik dat ik het toch eens met een terminator-weerstandje ga proberen. Maar hoe hang ik die dan precies in het schema?
De middelste hieronder wordt volgens mij het schema dat ik nodig heb:
Afbeeldingslocatie: http://www.blogcdn.com/www.diylife.com/media/2008/01/fet-diagram2.png

Die R2 is volgens mij ook niet nodig, aangezien de LED-strips zelf al weerstanden hebben.

  • mux
  • Registratie: Januari 2007
  • Laatst online: 31-01 10:13

mux

99% efficient!

Witte LEDs werken niet met een fosfor'laag', maar met fosfor-doping. Ze zijn efficienter omdat ze een veel breder spectrum aan hot electrons omzetten in licht dan bij monochromatische LEDs, waar alle 'verkeerde' potentialen gewoon in phonons worden omgezet. Door het gebruiken van de juiste dopants kun je het spectrum verschuiven. Het is fundamenteel anders dan de fosforlaag die bij TL's wordt gebruikt, en LEDs zijn dus ook niet fundamenteel minder dan 100% efficient... ze kunnen theoretisch gewoon alle elektronen omzetten in licht.

edit @ hierboven: tussen het net FETSWITCH en GND.

[ Voor 4% gewijzigd door mux op 27-09-2010 13:17 ]


  • maikel
  • Registratie: Januari 2001
  • Laatst online: 29-01 08:46
Hmm, nog een (hopelijk) laatste vraag dan: ik had al het vermoeden dat ie daar moet komen, maar hoe kan ik berekenen wat voor weerstand ik nodig heb? Ik neem aan dat ik de benodigde waarden voor de (eventuele) formule wel in de datasheet van de IRLZ34N kan vinden.

En om die 12V snel (genoeg) te schakelen, moet ik eigenlijk de gate van de IRLZ34N ook, dmv een hogere spanning, sturen vanuit een andere transistor, toch?

[ Voor 23% gewijzigd door maikel op 27-09-2010 13:25 ]


  • mux
  • Registratie: Januari 2007
  • Laatst online: 31-01 10:13

mux

99% efficient!

De weerstand is er zodat als het stuursignaal hoog is, er meer stroom gaat lopen in de stuurdraad en als hij laag is, interferentie (geinduceerde stroom in de draad) niet meteen zorgt voor een hoog signaal. Welke waarde precies ligt eraan hoeveel last je hebt van storing; geen last: geen weerstand. Een beetje last: begin eens met 10k en ga langzaam omlaag.

Je kunt inderdaad het beste een driver gebruiken om de MOSFET te schakelen, maar doe dat dan gewoon met een dedicated driver, bijvoorbeeld TC442x.

  • maikel
  • Registratie: Januari 2001
  • Laatst online: 29-01 08:46
Dus bijvoorbeeld de TC4426EPA ? Dat is ook een 'High Speed'-ding, dus lijkt me prima. :)
Tevens is het een dual-model, wat me ook weer wat soldeerwerk scheelt (jammer dat er maar zo weinig triple-modellen zijn, die lijken me ideaal voor deze situatie).

Echter kwam ik ook de TC4424 tegen. Deze is wel wat duurder, maar heeft volgens de datasheet wel:
In
addition, 300 mV of hysteresis is built-in to provide
noise immunity and to allow the device to be driven
from slowly rising or falling waveforms.
Die zou dus eventueel zelf al eventuele storingsproblemen kunnen opvangen, toch?

En waarom overigens niet de TC1426? Voordeel is wel dat die andere ook omgekeerd aangesloten kunnen worden, maar bij deze staat weer specifiek:
The high-input impedance TC1426/TC1427/TC1428
drivers are CMOS/TTL input-compatible, do not require
the speed-up needed by the bipolar devices, and can
be directly driven by most PWM ICs.
En dat 'speed-up' is juist waarom ik nu weer IC's zit te vergelijken. Kan ik deze niet gewoon gebruiken om met het 5V PWM-signaal de 12V voor de LED-strips aan te sturen?
Het zijn nog de goedkoopste ook volgens Farnell. :)

[ Voor 30% gewijzigd door maikel op 27-09-2010 16:19 ]


  • base_
  • Registratie: April 2003
  • Laatst online: 06-02 17:51
Die TC4426EPA heeft volgens blokschema op pagina 2 ook een 300mV hysteresis/smitt-trigger ingang ;)

[ Voor 5% gewijzigd door base_ op 27-09-2010 16:16 ]


  • DaWaN
  • Registratie: Oktober 2002
  • Laatst online: 06-02 15:10

DaWaN

'r you wicked ??

maikel schreef op maandag 27 september 2010 @ 16:00:
En dat 'speed-up' is juist waarom ik nu weer IC's zit te vergelijken. Kan ik deze niet gewoon gebruiken om met het 5V PWM-signaal de 12V voor de LED-strips aan te sturen?
Het zijn nog de goedkoopste ook volgens Farnell. :)
Ja zo'n driver bij je FET en lampjes is ideaal; je kunt daar dus een heel noisy, lage stroom, lage frequentie, lage spanning (4V ofzo) stuursignaal instoppen en toch fatsoenlijk je FET en dus je LEDjes schakelen :)

If you do not change direction, you may end up where you are heading


  • maikel
  • Registratie: Januari 2001
  • Laatst online: 29-01 08:46
Maar het was mij niet geheel duidelijk waarom ik uberhaupt die FET nog nodig had. Aangezien die driver ook 12V schakelt, snel kan schakelen en een aardige stroom kan hebben.

  • mux
  • Registratie: Januari 2007
  • Laatst online: 31-01 10:13

mux

99% efficient!

Omdat een driver niet bedoeld is om grote stromen continu te schakelen, maar korte pulsen van orde 10-100ns te geven. De constant current capability van die dingen is maar heel beperkt, typisch 100-1000mA.

De reden dat ik TC442x zeg is omdat dat doorgaans veruit de goedkoopste drivers zijn. Reken op 30-60ct/stuk. MOSFET drivers met betere specs kosten gauw 1,50-3 euro per stuk, wat je gaat merken als je een miljoen miljard strips gaat aanleggen.

  • maikel
  • Registratie: Januari 2001
  • Laatst online: 29-01 08:46
Mag ik vragen waar jij die voor 30-60ct/stuk haalt? Ik zie ze bij Farnell of Futurlec voor minimaal het dubbele staan. :(

Die TC1426's staan er wel voor 74ct.

[ Voor 14% gewijzigd door maikel op 27-09-2010 22:44 ]


  • leejoow
  • Registratie: Juni 2007
  • Niet online

leejoow

Dat ben ik!

Een tijdje geleden heb ik met de SK actie van Niels de waarschijnlijk welbekende kabeltjes voor de LED strips gekocht. Nu moet je zelf de connectors aan de draadjes knijpen, maar ik heb geen idee met wat voor tang :S

Afbeeldingslocatie: http://i52.tinypic.com/1zlwv2d.jpg

Afbeeldingslocatie: http://i51.tinypic.com/2zzlt35.jpg

Iemand een idee wat voor tang ik hiervoor moet nemen? Op de productpagina stond een krimptang, maar daar zijn er zo veel van ;)

Ontwikkelaar van de Heatpump Listener en Itho Daalderop warmtepomp control module


  • LED-Maniak
  • Registratie: Oktober 2003
  • Laatst online: 09:38
Dat is een speciaal type tang ja :P Voor een paar stuks zou ik het lekker met de hand doen en is die 10~20 euro dat die tang kost het niet waard.

Mitsubishi externe temperatuur sensor (Home Assistant compatible): V&A - ClimaControl - Ook voor Panasonic & LG.


  • Boudewijn
  • Registratie: Februari 2004
  • Niet online

Boudewijn

omdat het kan

Met een combinatietang of spitsbek tang lukt het ook prima inderdaad ja. Als je er heel veel wil doen wordt het lonend een 'echte' tang te scoren.

Zaram module kopen voor je glasvezelaansluiting?

Pagina: 1 ... 28 ... 122 Laatste

Dit topic is gesloten.