Heb jij de reden hiervoor nog gevonden eigenlijk? Ik heb ook nog steeds een vergelijkbaar probleem, alleen bij mij gaan alle thermostaten tegelijk naar 20 graden ceclium. Maar snap niet de reden van het probleem. Had het mijn oude en nieuwe WPU, denk dat het in mij Autotemp systeem zit, de vraag is alleen wat het probleem is.Chip2710 schreef op dinsdag 6 januari 2026 @ 09:05:
Kan iemand verklaren waarom er af en toe van die spikes te zien zijn.
Betreft hier de temperatuur uitlezing van de hoofd Spider thermostaat.
Ik kan nergens een aanleiding vinden voor dit gedrag.
[Afbeelding]
Nee, kan geen oorzaak vinden. Super irritant, veroorzaakt vaak onnodige starts waarbij de WP na een min. looptijd van 15min. er weer mee stopt... Komt alleen voor bij de hoofd Spider.wouter.N schreef op maandag 26 januari 2026 @ 20:03:
[...]
Heb jij de reden hiervoor nog gevonden eigenlijk? Ik heb ook nog steeds een vergelijkbaar probleem, alleen bij mij gaan alle thermostaten tegelijk naar 20 graden ceclium. Maar snap niet de reden van het probleem. Had het mijn oude en nieuwe WPU, denk dat het in mij Autotemp systeem zit, de vraag is alleen wat het probleem is.
Itho WPU_5G. 3.5
Ik ben er gisteravond nog best wel even mee bezig geweest en ik kom erachter dat mijn Autotemp verdeler lijkt te herstarten. Ik snap echt niet goed waarom.Chip2710 schreef op dinsdag 27 januari 2026 @ 08:14:
[...]
Nee, kan oorzaak vinden. Super irritant, veroorzaakt vaak onnodige starts waarbij de WP na een min. looptijd van 15min. er weer mee stopt... Komt alleen voor bij de hoofd Spider.
Hij gaat van mode 3 bedrijf naar mode 0 opstartfase en vervolgens naar mode 1 initialiseren en dan weer naar mode 3. Ik ben een beetje bang dat na 15 jaar niet alleen mijn warmtepomp overleden is maar ook de Autotemp. Het nadeel is dat oude en nieuwe Autotemp en thermostaten niet gemixt kunnen worden dus dan moet ik twee nieuwe Autotemps en vijf thermostaten vervangen.
Ik ben wel echt heel blij met de Itho non CVE wifi module. In de officiele Itho software in combinatie met de service tool zit een bug waardoor de service tool deze oude Autotemps niet meer wil uitlezen maar gelukkig kan ik met de module hem nog wel uitlezen.
Ik heb nu even de ruimte waar de Autotemp hangt opengezet om te kijken of er een correlatie zit tussen temperatuur en het aantal problemen.
Andere zaken die ik nog geprobeerd heb
- Alles opnieuw opgestart
- RF print vervangen voor een versie met antenne die ik nog had liggen van mijn oude warmtepomp. De print werkt goed maar heeft geen verbetering gegeven
- Nogmaals de batterijen van de hoofdspider vervangen
Goedemorgen!
Ik heb een WPU-55i van de vierde generatie. Die staat er inmiddels elf jaar. Sinds vanmorgen hoor ik een hard "zoemend" geluid. Het geluid komt van één van de magneetschakelaars / contactors. Zie bijgaande video.Bovenop de WPU zitten twee identieke magneetschakelaars / contactors waarbij de achterste zoemt.
:strip_exif()/f/image/Aosye0tIAAPV6Y0WOBsefwgz.jpg?f=fotoalbum_large)
:strip_exif()/f/image/J9LuTiJqr2pYsHfMbu8dDaN2.jpg?f=fotoalbum_large)
:strip_exif()/f/image/rn3Ihg7Bdky9xA9fHlxZn5eR.jpg?f=fotoalbum_large)
:strip_exif()/f/image/bUr4hfPIHhLuBzd32uUKB2vY.jpg?f=fotoalbum_large)
De warmtepomp werkt verder goed. De magneetschakelaar wordt niet opvallend warm (32 graden) en is niet verkleurd.
Hierover heb ik een paar vragen. Hopelijk kunnen jullie me verder helpen.
Vraag 1
Kan dit op korte termijn kwaad?
Ik denk dat ik de magneetschakelaar het beste kan vervangen. Het zou deze volgens Itho moeten zijn: https://www.ithodaalderop...essional/product/545-0968. Als ik zoek op Eaton M007A (wat op de zijkant staat) dan krijg ik eigenlijk geen resultaten. Wel als ik op Eatron DIL EEM-10 zoek. Alleen is die er in vele varianten op de Eaton site: https://www.eaton.com/nl/...m$DILEEM-10.tabs$all.html.
Vraag 2
Weet iemand toevallig wat het exacte type is dat ik moet hebben?
Bedankt!
Ik heb een WPU-55i van de vierde generatie. Die staat er inmiddels elf jaar. Sinds vanmorgen hoor ik een hard "zoemend" geluid. Het geluid komt van één van de magneetschakelaars / contactors. Zie bijgaande video.Bovenop de WPU zitten twee identieke magneetschakelaars / contactors waarbij de achterste zoemt.
:strip_exif()/f/image/Aosye0tIAAPV6Y0WOBsefwgz.jpg?f=fotoalbum_large)
:strip_exif()/f/image/J9LuTiJqr2pYsHfMbu8dDaN2.jpg?f=fotoalbum_large)
:strip_exif()/f/image/rn3Ihg7Bdky9xA9fHlxZn5eR.jpg?f=fotoalbum_large)
:strip_exif()/f/image/bUr4hfPIHhLuBzd32uUKB2vY.jpg?f=fotoalbum_large)
De warmtepomp werkt verder goed. De magneetschakelaar wordt niet opvallend warm (32 graden) en is niet verkleurd.
Hierover heb ik een paar vragen. Hopelijk kunnen jullie me verder helpen.
Vraag 1
Kan dit op korte termijn kwaad?
Ik denk dat ik de magneetschakelaar het beste kan vervangen. Het zou deze volgens Itho moeten zijn: https://www.ithodaalderop...essional/product/545-0968. Als ik zoek op Eaton M007A (wat op de zijkant staat) dan krijg ik eigenlijk geen resultaten. Wel als ik op Eatron DIL EEM-10 zoek. Alleen is die er in vele varianten op de Eaton site: https://www.eaton.com/nl/...m$DILEEM-10.tabs$all.html.
Vraag 2
Weet iemand toevallig wat het exacte type is dat ik moet hebben?
Bedankt!
Die op hun site staat is de Moeller DIL EEM-10.
Wat ik zo op de plaatjes zie heeft die dezelfde specs als de Eaton op je foto. Maar als je het zeker wilt weten zou ik de vraag bij Itho stellen.
Wat ik zo op de plaatjes zie heeft die dezelfde specs als de Eaton op je foto. Maar als je het zeker wilt weten zou ik de vraag bij Itho stellen.
Thanks. Zo ver was ik inmiddels ook. Helaas blijken er 32 varianten te zijn van de DIL EEM-10: https://www.eaton.com/nl/...m$DILEEM-10.tabs$all.html. En ze hebben allemaal dezelfde foto. Dus de specs aan de zijkant kan ik daardoor niet vergelijken.dixet schreef op dinsdag 27 januari 2026 @ 11:55:
Die op hun site staat is de Moeller DIL EEM-10.
Wat ik zo op de plaatjes zie heeft die dezelfde specs als de Eaton op je foto. Maar als je het zeker wilt weten zou ik de vraag bij Itho stellen.
Dat is het modelnummer van het relais toch? Als je zoekt naar het type (XTMC6A10C) dan heb je wel de juistespacewagon schreef op dinsdag 27 januari 2026 @ 12:04:
[...]
Thanks. Zo ver was ik inmiddels ook. Helaas blijken er 32 varianten te zijn van de DIL EEM-10: https://www.eaton.com/nl/...m$DILEEM-10.tabs$all.html. En ze hebben allemaal dezelfde foto. Dus de specs aan de zijkant kan ik daardoor niet vergelijken.
Renault Scenic E-Tech 87kWh MY24, Alfen Eve Single S-Line, 19x DAS 420Wp + Enphase, 5x Jinko 320Wp + GoodWe, Sigenstore 36kWh + 17kW + Gateway
Ah, dat zou inderdaad kunnen! Maar dan nog kom ik er niet uit. Want dat type-nummer staat óók op deze 32 verschillende types: https://www.eaton.com/nl/...m$DILEEM-10.tabs$all.htmldjrednas schreef op dinsdag 27 januari 2026 @ 12:10:
[...]
Dat is het modelnummer van het relais toch? Als je zoekt naar het type (XTMC6A10C) dan heb je wel de juistehttps://www.eaton.com/us/en-us/skuPage.XTMC6A10C.html
Staat wel bij dat de foto representatief is, maar ik snap wat je bedoelt...spacewagon schreef op dinsdag 27 januari 2026 @ 12:53:
[...]
Ah, dat zou inderdaad kunnen! Maar dan nog kom ik er niet uit. Want dat type-nummer staat óók op deze 32 verschillende types: https://www.eaton.com/nl/...m$DILEEM-10.tabs$all.html
Renault Scenic E-Tech 87kWh MY24, Alfen Eve Single S-Line, 19x DAS 420Wp + Enphase, 5x Jinko 320Wp + GoodWe, Sigenstore 36kWh + 17kW + Gateway
• Alles opnieuw opgestart ==> ook gedaan, geen verbeteringwouter.N schreef op dinsdag 27 januari 2026 @ 08:37:
[...]
Ik ben er gisteravond nog best wel even mee bezig geweest en ik kom erachter dat mijn Autotemp verdeler lijkt te herstarten. Ik snap echt niet goed waarom.
Hij gaat van mode 3 bedrijf naar mode 0 opstartfase en vervolgens naar mode 1 initialiseren en dan weer naar mode 3. Ik ben een beetje bang dat na 15 jaar niet alleen mijn warmtepomp overleden is maar ook de Autotemp. Het nadeel is dat oude en nieuwe Autotemp en thermostaten niet gemixt kunnen worden dus dan moet ik twee nieuwe Autotemps en vijf thermostaten vervangen.
Ik ben wel echt heel blij met de Itho non CVE wifi module. In de officiele Itho software in combinatie met de service tool zit een bug waardoor de service tool deze oude Autotemps niet meer wil uitlezen maar gelukkig kan ik met de module hem nog wel uitlezen.
Ik heb nu even de ruimte waar de Autotemp hangt opengezet om te kijken of er een correlatie zit tussen temperatuur en het aantal problemen.
Andere zaken die ik nog geprobeerd heb
- Alles opnieuw opgestart
- RF print vervangen voor een versie met antenne die ik nog had liggen van mijn oude warmtepomp. De print werkt goed maar heeft geen verbetering gegeven
- Nogmaals de batterijen van de hoofdspider vervangen
• Nogmaals de batterijen van de hoofdspider vervangen ==> ook gedaan, geen verbetering
Ik merk dat de Spider zeer gevoelig is voor temperatuur wijzigingen, de spider hangt op 12cm van de
deur opening, zou een verklaring kunnen zijn echter de momenten van de spikes corresponderen
niet met de momenten dat de deur open is geweest.........
Itho WPU_5G. 3.5
En wat me ook niet duidelijk is. Moet het de 220/230 of de 400 Volt variant zijn. Op de Itho site staat alleen een 230 Volt versie. Maar mijn warmtepomp is aangesloten op drie fasen. Dus het zou ook 400 Volt kunnen zijn.djrednas schreef op dinsdag 27 januari 2026 @ 13:56:
[...]
Staat wel bij dat de foto representatief is, maar ik snap wat je bedoelt...
Na meerdere keren monteurs over de vloer die gek lage brontemperatuur waardes meetten, heb ik de non-CVE monitor van Arjen aangeschaft om het zelf in de gaten te kunnen houden.
Maar.. ik krijg totaal andere uitleeswaardes voor bron temperatuur dan wat de monteurs uit de officiele Itho tool halen? Zij zien vaak bron aanvoer van 2-3 graden en bron afvoer van 4-5 graden, dua aan de grens van foutmelding. Nu lijkt de bron op maarliefst 14 graden te zitten, terwijl het best koud is buiten. We hebben wel veel passief verwarmt door de zonnige dagen de afgelopen tijd maar zal dat de bron dermate ontspannen dat hij van 4-5 naar 14 graden springt?
Label Value
Outside temp (°C) 1.95
Boiler temp down (°C) 57.4
Boiler temp up (°C) 58.49
Evaporator temp (°C) 9.43
Suction gas temp (°C) 18.87
Compressed gas temp (°C) 26.41
Liquid temp (°C) 21.8
Temp to source (°C) 8.82
Temp from source (°C) 13.98
CV supply temp (°C) 20.74
CV return temp (°C) 18.09
CV pressure (Bar) 1.12
Compressor current (A) 0
Current e-element (A) 0
Pressure switch 0
Tariff 0
Condensation protection 0
Spare input 0
Reserve 0
Flow sensor (lt_hr) 0
Phase detection 0
Cv pump (%) 0
Well pump (%) 0
Boiler pump (%) 0
Free cooling valve (%) 50
CV_DHW or cooling temp valve (%) 50
Compressor 0
Element 0
Trickle heating 0
Error 1
Free cooling 0
Expansion valve (pls) 0
Room temp (°C) 19.34
Requested room temp (°C) 19
Heat demand thermost. (%) 36
Status 1
Sub_status 255
Blockage 0
Calculated evaporation temp CV (°C) 8.93
Calculated CV condensation temp (°C) 22.93
Calculated evaporation temp DHW (°C) 8.93
Calculated condensation temp DHW (°C) 22.93
Error_found 0
Error_retry 0
Task active 0
Manual operation 0
Compr block (sec) 0
Elek block (sec) 0
Cv for _ naddraai (sec) 0
Source for _ nadraai (sec) 0
Boiler for _ nadraai (sec) 0
Delay electr (sec) 0
Min running time compr (sec) 0
Drain time (sec) 0
EV pressure offset (sec) 0
EV adjust (sec) 0
Free cooling interval (sec) 0
Manual control (sec) 0
Low pressure timer (sec) 0
Compressor start (sec) 0
Compr power on delay (sec) 0
Delay cv start (sec) 2486
Delay cv stop (sec) 0
Adaptive timer (sec) 0
Adaptive overheat (K) 5
adaptive fifo index 35
Fault highest priority 0
UTC time 1
Max CV return temp (°C) 45
Source pump speed free cooling mode 0
Compressor in Cv mode 0
Compressor in boiler mode 0
Element in CV mode 0
Element in boiler mode 0
CV mode blocked 0
Boiler mode blocked 0
Free cooling mode blocked 0
Bleeding mode blocked 0
Electr element blocked 0
Electr element DHW blocked 0
Compressor blocked 0
Off mode active 1
CV mode active 0
Boiler mode active 0
Free cooling mode active 0
CV pump prime 0
Well pump prime 0
Element released 0
Additional cooling release 0
CV enabled 1
Free cooling enabled 0
Tariff low from thermostat 0
Venting from thermostat 0
ECO selected on thermostat 0
Comfort selected on thermostat 1
Boiler blocked from thermostat 0
Boiler boost from thermostat 0
Heat demand total (%) 36
E-consumption during stand-by (kWh) 127
E-consumption during heating (kWh) 7325
E-consumption during DHW (kWh) 2585
E-consumption during cooling (kWh) 384
Preheat tap water 0
Element blocked during retry 1
Pi error sourceflow 0
Current source valve position (%) 0
Utc Time offset (min) 0
Free cooling block time (min) 0
Cooling temp control valve setpoint (%) 50
CO valve position (%) 0
HRU blowout temp (°C) 3.95
HRU blowout flow (m3_h) 150
Regeneration active 0
Latest valid source supply temp. (°C) 4.91
Source pump flow setpoint (l_h) 0
Well pump speed at compr (%) 0
Source pump speed at free cooling (%) 0
Well pump speed at airreg (%) 0
Free cooling mode 255
Time CO valve start position (sec) 0
Minimum release time external cooling (sec) 0
Block time-release external cooling (sec) 0
External heating release time (sec) 0
Blocking time trickle low after power-up (sec.) 0
Blocking time trickle low after CV operation (sec) 1367
Block time pre-heating tap water (sec) 0
Slow start well pump (sec) 0
Source return temperature too low (sec.) 0
Source flow control period (sec) 0
Stabilisation waiting time-free cooling (sec.) 0
Minimum time for preheating potable water (sec) 0
Maximum time for preheating potable water (sec) 0
Electrical element release (min) 0
Maar.. ik krijg totaal andere uitleeswaardes voor bron temperatuur dan wat de monteurs uit de officiele Itho tool halen? Zij zien vaak bron aanvoer van 2-3 graden en bron afvoer van 4-5 graden, dua aan de grens van foutmelding. Nu lijkt de bron op maarliefst 14 graden te zitten, terwijl het best koud is buiten. We hebben wel veel passief verwarmt door de zonnige dagen de afgelopen tijd maar zal dat de bron dermate ontspannen dat hij van 4-5 naar 14 graden springt?
Label Value
Outside temp (°C) 1.95
Boiler temp down (°C) 57.4
Boiler temp up (°C) 58.49
Evaporator temp (°C) 9.43
Suction gas temp (°C) 18.87
Compressed gas temp (°C) 26.41
Liquid temp (°C) 21.8
Temp to source (°C) 8.82
Temp from source (°C) 13.98
CV supply temp (°C) 20.74
CV return temp (°C) 18.09
CV pressure (Bar) 1.12
Compressor current (A) 0
Current e-element (A) 0
Pressure switch 0
Tariff 0
Condensation protection 0
Spare input 0
Reserve 0
Flow sensor (lt_hr) 0
Phase detection 0
Cv pump (%) 0
Well pump (%) 0
Boiler pump (%) 0
Free cooling valve (%) 50
CV_DHW or cooling temp valve (%) 50
Compressor 0
Element 0
Trickle heating 0
Error 1
Free cooling 0
Expansion valve (pls) 0
Room temp (°C) 19.34
Requested room temp (°C) 19
Heat demand thermost. (%) 36
Status 1
Sub_status 255
Blockage 0
Calculated evaporation temp CV (°C) 8.93
Calculated CV condensation temp (°C) 22.93
Calculated evaporation temp DHW (°C) 8.93
Calculated condensation temp DHW (°C) 22.93
Error_found 0
Error_retry 0
Task active 0
Manual operation 0
Compr block (sec) 0
Elek block (sec) 0
Cv for _ naddraai (sec) 0
Source for _ nadraai (sec) 0
Boiler for _ nadraai (sec) 0
Delay electr (sec) 0
Min running time compr (sec) 0
Drain time (sec) 0
EV pressure offset (sec) 0
EV adjust (sec) 0
Free cooling interval (sec) 0
Manual control (sec) 0
Low pressure timer (sec) 0
Compressor start (sec) 0
Compr power on delay (sec) 0
Delay cv start (sec) 2486
Delay cv stop (sec) 0
Adaptive timer (sec) 0
Adaptive overheat (K) 5
adaptive fifo index 35
Fault highest priority 0
UTC time 1
Max CV return temp (°C) 45
Source pump speed free cooling mode 0
Compressor in Cv mode 0
Compressor in boiler mode 0
Element in CV mode 0
Element in boiler mode 0
CV mode blocked 0
Boiler mode blocked 0
Free cooling mode blocked 0
Bleeding mode blocked 0
Electr element blocked 0
Electr element DHW blocked 0
Compressor blocked 0
Off mode active 1
CV mode active 0
Boiler mode active 0
Free cooling mode active 0
CV pump prime 0
Well pump prime 0
Element released 0
Additional cooling release 0
CV enabled 1
Free cooling enabled 0
Tariff low from thermostat 0
Venting from thermostat 0
ECO selected on thermostat 0
Comfort selected on thermostat 1
Boiler blocked from thermostat 0
Boiler boost from thermostat 0
Heat demand total (%) 36
E-consumption during stand-by (kWh) 127
E-consumption during heating (kWh) 7325
E-consumption during DHW (kWh) 2585
E-consumption during cooling (kWh) 384
Preheat tap water 0
Element blocked during retry 1
Pi error sourceflow 0
Current source valve position (%) 0
Utc Time offset (min) 0
Free cooling block time (min) 0
Cooling temp control valve setpoint (%) 50
CO valve position (%) 0
HRU blowout temp (°C) 3.95
HRU blowout flow (m3_h) 150
Regeneration active 0
Latest valid source supply temp. (°C) 4.91
Source pump flow setpoint (l_h) 0
Well pump speed at compr (%) 0
Source pump speed at free cooling (%) 0
Well pump speed at airreg (%) 0
Free cooling mode 255
Time CO valve start position (sec) 0
Minimum release time external cooling (sec) 0
Block time-release external cooling (sec) 0
External heating release time (sec) 0
Blocking time trickle low after power-up (sec.) 0
Blocking time trickle low after CV operation (sec) 1367
Block time pre-heating tap water (sec) 0
Slow start well pump (sec) 0
Source return temperature too low (sec.) 0
Source flow control period (sec) 0
Stabilisation waiting time-free cooling (sec.) 0
Minimum time for preheating potable water (sec) 0
Maximum time for preheating potable water (sec) 0
Electrical element release (min) 0
De warmtepomp staat bij jou nu in rust, en dan kan het inderdaad dat de temperatuur van de bron een stuk hoger lijkt. Check de temperatuur als de warmtepomp aan het verwarmen is, en dan met name aan het eind van een run (na ongeveer een/anderhalf uur)nel!s schreef op woensdag 28 januari 2026 @ 14:46:
Na meerdere keren monteurs over de vloer die gek lage brontemperatuur waardes meetten, heb ik de non-CVE monitor van Arjen aangeschaft om het zelf in de gaten te kunnen houden.
Maar.. ik krijg totaal andere uitleeswaardes voor bron temperatuur dan wat de monteurs uit de officiele Itho tool halen? Zij zien vaak bron aanvoer van 2-3 graden en bron afvoer van 4-5 graden, dua aan de grens van foutmelding. Nu lijkt de bron op maarliefst 14 graden te zitten, terwijl het best koud is buiten. We hebben wel veel passief verwarmt door de zonnige dagen de afgelopen tijd maar zal dat de bron dermate ontspannen dat hij van 4-5 naar 14 graden springt?![]()
Label Value
Outside temp (°C) 1.95
Boiler temp down (°C) 57.4
Boiler temp up (°C) 58.49
Evaporator temp (°C) 9.43
Suction gas temp (°C) 18.87
Compressed gas temp (°C) 26.41
Liquid temp (°C) 21.8
Temp to source (°C) 8.82
Temp from source (°C) 13.98
CV supply temp (°C) 20.74
CV return temp (°C) 18.09
CV pressure (Bar) 1.12
Compressor current (A) 0
Current e-element (A) 0
Pressure switch 0
Tariff 0
Condensation protection 0
Spare input 0
Reserve 0
Flow sensor (lt_hr) 0
Phase detection 0
Cv pump (%) 0
Well pump (%) 0
Boiler pump (%) 0
Free cooling valve (%) 50
CV_DHW or cooling temp valve (%) 50
Compressor 0
Element 0
Trickle heating 0
Error 1
Free cooling 0
Expansion valve (pls) 0
Room temp (°C) 19.34
Requested room temp (°C) 19
Heat demand thermost. (%) 36
Status 1
Sub_status 255
Blockage 0
Calculated evaporation temp CV (°C) 8.93
Calculated CV condensation temp (°C) 22.93
Calculated evaporation temp DHW (°C) 8.93
Calculated condensation temp DHW (°C) 22.93
Error_found 0
Error_retry 0
Task active 0
Manual operation 0
Compr block (sec) 0
Elek block (sec) 0
Cv for _ naddraai (sec) 0
Source for _ nadraai (sec) 0
Boiler for _ nadraai (sec) 0
Delay electr (sec) 0
Min running time compr (sec) 0
Drain time (sec) 0
EV pressure offset (sec) 0
EV adjust (sec) 0
Free cooling interval (sec) 0
Manual control (sec) 0
Low pressure timer (sec) 0
Compressor start (sec) 0
Compr power on delay (sec) 0
Delay cv start (sec) 2486
Delay cv stop (sec) 0
Adaptive timer (sec) 0
Adaptive overheat (K) 5
adaptive fifo index 35
Fault highest priority 0
UTC time 1
Max CV return temp (°C) 45
Source pump speed free cooling mode 0
Compressor in Cv mode 0
Compressor in boiler mode 0
Element in CV mode 0
Element in boiler mode 0
CV mode blocked 0
Boiler mode blocked 0
Free cooling mode blocked 0
Bleeding mode blocked 0
Electr element blocked 0
Electr element DHW blocked 0
Compressor blocked 0
Off mode active 1
CV mode active 0
Boiler mode active 0
Free cooling mode active 0
CV pump prime 0
Well pump prime 0
Element released 0
Additional cooling release 0
CV enabled 1
Free cooling enabled 0
Tariff low from thermostat 0
Venting from thermostat 0
ECO selected on thermostat 0
Comfort selected on thermostat 1
Boiler blocked from thermostat 0
Boiler boost from thermostat 0
Heat demand total (%) 36
E-consumption during stand-by (kWh) 127
E-consumption during heating (kWh) 7325
E-consumption during DHW (kWh) 2585
E-consumption during cooling (kWh) 384
Preheat tap water 0
Element blocked during retry 1
Pi error sourceflow 0
Current source valve position (%) 0
Utc Time offset (min) 0
Free cooling block time (min) 0
Cooling temp control valve setpoint (%) 50
CO valve position (%) 0
HRU blowout temp (°C) 3.95
HRU blowout flow (m3_h) 150
Regeneration active 0
Latest valid source supply temp. (°C) 4.91
Source pump flow setpoint (l_h) 0
Well pump speed at compr (%) 0
Source pump speed at free cooling (%) 0
Well pump speed at airreg (%) 0
Free cooling mode 255
Time CO valve start position (sec) 0
Minimum release time external cooling (sec) 0
Block time-release external cooling (sec) 0
External heating release time (sec) 0
Blocking time trickle low after power-up (sec.) 0
Blocking time trickle low after CV operation (sec) 1367
Block time pre-heating tap water (sec) 0
Slow start well pump (sec) 0
Source return temperature too low (sec.) 0
Source flow control period (sec) 0
Stabilisation waiting time-free cooling (sec.) 0
Minimum time for preheating potable water (sec) 0
Maximum time for preheating potable water (sec) 0
Electrical element release (min) 0
@Frunz hij gaat nu richting einde van een cyclus en staat op
Temp to source (°C) 3.69
Temp from source (°C) 6.17
Dat lijkt aardig overeen te komen met jouw temperaturen. Maar hoe stond die van jou in de koude van paar weken geleden, als ik vragen mag?
Temp to source (°C) 3.69
Temp from source (°C) 6.17
Dat lijkt aardig overeen te komen met jouw temperaturen. Maar hoe stond die van jou in de koude van paar weken geleden, als ik vragen mag?
Dag allen,
Ik heb gezocht maar niet gevonden, hopelijk stel ik geen dubbele vraag:
ik heb een master Autotemp met 1 Autotemp slave. Ik heb de wifi-module (perfect trouwens, zeer bedankt!).
Ik wil graag het vermogen per uitgang van de slave instellen. Sluit ik hiervoor de wifi-module aan op de master of op de slave? En bij welke distrubutor wijzig ik dan de waarden (1 of 2)?
Ik heb de vermogens van distrubutor 2 op de master gewijzigd, maar als ik vervolgens de module aan de slave hang dan komen die waarden niet door. Ik had daar die waarden verwacht bij distributor 1 of 2.
dank en groet
Ik heb gezocht maar niet gevonden, hopelijk stel ik geen dubbele vraag:
ik heb een master Autotemp met 1 Autotemp slave. Ik heb de wifi-module (perfect trouwens, zeer bedankt!).
Ik wil graag het vermogen per uitgang van de slave instellen. Sluit ik hiervoor de wifi-module aan op de master of op de slave? En bij welke distrubutor wijzig ik dan de waarden (1 of 2)?
Ik heb de vermogens van distrubutor 2 op de master gewijzigd, maar als ik vervolgens de module aan de slave hang dan komen die waarden niet door. Ik had daar die waarden verwacht bij distributor 1 of 2.
dank en groet
Update, ik denk dat ik het probleem gevonden heb. Het draait nu al 1.5 dag goed en dat is het afgelopen jaar nog niet eerder gebeurd. Het werd juist steeds meer drama. De oplossing was het loskoppelen van de Itho non CVE wifi module.wouter.N schreef op dinsdag 27 januari 2026 @ 08:37:
[...]
Ik ben er gisteravond nog best wel even mee bezig geweest en ik kom erachter dat mijn Autotemp verdeler lijkt te herstarten. Ik snap echt niet goed waarom.
Hij gaat van mode 3 bedrijf naar mode 0 opstartfase en vervolgens naar mode 1 initialiseren en dan weer naar mode 3. Ik ben een beetje bang dat na 15 jaar niet alleen mijn warmtepomp overleden is maar ook de Autotemp. Het nadeel is dat oude en nieuwe Autotemp en thermostaten niet gemixt kunnen worden dus dan moet ik twee nieuwe Autotemps en vijf thermostaten vervangen.
Ik ben wel echt heel blij met de Itho non CVE wifi module. In de officiele Itho software in combinatie met de service tool zit een bug waardoor de service tool deze oude Autotemps niet meer wil uitlezen maar gelukkig kan ik met de module hem nog wel uitlezen.
Ik heb nu even de ruimte waar de Autotemp hangt opengezet om te kijken of er een correlatie zit tussen temperatuur en het aantal problemen.
Andere zaken die ik nog geprobeerd heb
- Alles opnieuw opgestart
- RF print vervangen voor een versie met antenne die ik nog had liggen van mijn oude warmtepomp. De print werkt goed maar heeft geen verbetering gegeven
- Nogmaals de batterijen van de hoofdspider vervangen
De vervolgstap is testen met een andere module om te bepalen of het in de hardware of software zit, maar hier ben ik wel heel blij mee. Het enige nadeel is dat ik nu even geen inzicht meer heb in de ruimtetemperaturen.
@Chip2710 Zou jij dit ook eens kunnen testen?
Welke module bedoel je, ik heb er 3 hangen. Op de WPU? De stekker is al vaker losgekoppeld, geen verbetering.wouter.N schreef op donderdag 29 januari 2026 @ 11:47:
[...]
Update, ik denk dat ik het probleem gevonden heb. Het draait nu al 1.5 dag goed en dat is het afgelopen jaar nog niet eerder gebeurd. Het werd juist steeds meer drama. De oplossing was het loskoppelen van de Itho non CVE wifi module.
De vervolgstap is testen met een andere module om te bepalen of het in de hardware of software zit, maar hier ben ik wel heel blij mee. Het enige nadeel is dat ik nu even geen inzicht meer heb in de ruimtetemperaturen.
@Chip2710 Zou jij dit ook eens kunnen testen?
[Afbeelding]
Jij hebt problemen met de spikes bij je heat demand zie ik, echter bij mij zijn het de spikes in de Temperatuur uitlezing van de hoofd Spider…
Itho WPU_5G. 3.5
Grafieken van toen zijn niet heel gedetailleerd, maar naar de bron ongeveer 4,0 graden, en van de bron ergens tussen 7,5 en 8,0 graden.nel!s schreef op donderdag 29 januari 2026 @ 07:16:
@Frunz hij gaat nu richting einde van een cyclus en staat op
Temp to source (°C) 3.69
Temp from source (°C) 6.17
Dat lijkt aardig overeen te komen met jouw temperaturen. Maar hoe stond die van jou in de koude van paar weken geleden, als ik vragen mag?
Module aan mijn Autotemp.Chip2710 schreef op donderdag 29 januari 2026 @ 13:32:
[...]
Welke module bedoel je, ik heb er 3 hangen. Op de WPU? De stekker is al vaker losgekoppeld, geen verbetering.
Jij hebt problemen met de spikes bij je heat demand zie ik, echter bij mij zijn het de spikes in de Temperatuur uitlezing van de hoofd Spider…
Bij mij hadden de temperaturen ook pieken en dalen wat resulteerde in heel vreemd gedrag van de heat demand waardoor de warmtepomp hele korte of soms juist hele lange runs maakte.
De temperatuur kan ik nu even niet meer uitlezen maar sinds ik de module heb losgekoppeld is de heat demand heel mooi constant en maakt de warmtepomp geen gekke of lange runs meer.
Welke parameter lees jij uit in die grafiek, Heatpump Heat demand total?wouter.N schreef op donderdag 29 januari 2026 @ 15:47:
[...]
Module aan mijn Autotemp.
Bij mij hadden de temperaturen ook pieken en dalen wat resulteerde in heel vreemd gedrag van de heat demand waardoor de warmtepomp hele korte of soms juist hele lange runs maakte.
De temperatuur kan ik nu even niet meer uitlezen maar sinds ik de module heb losgekoppeld is de heat demand heel mooi constant en maakt de warmtepomp geen gekke of lange runs meer.
Itho WPU_5G. 3.5
Grafiek is idd "Heat demand total (%)", maar 'Heat demand thermost. (%)' geeft (bijna) de zelfde waarde zolang je geen manual control gebruikt.Chip2710 schreef op donderdag 29 januari 2026 @ 16:52:
[...]
Welke parameter lees jij uit in die grafiek, Heatpump Heat demand total?
Even afkloppen, maar bij mij is het nog steeds probleemloos;
Bij mij ziet dat er heel anders uit…wanneer de WP gaat draaien is het 100%…….. wromwouter.N schreef op donderdag 29 januari 2026 @ 19:35:
[...]
Grafiek is idd "Heat demand total (%)", maar 'Heat demand thermost. (%)' geeft (bijna) de zelfde waarde zolang je geen manual control gebruikt.
Even afkloppen, maar bij mij is het nog steeds probleemloos;
[Afbeelding]
Wat bedoel je met manual control?
.
Itho WPU_5G. 3.5
Dit is echt geen normaal gedrag, soms vraagt je thermostaat vol vermogen en soms helemaal geen vermogen.Chip2710 schreef op donderdag 29 januari 2026 @ 20:13:
[...]
Bij mij ziet dat er heel anders uit…wanneer de WP gaat draaien is het 100%…….. wrom
Wat bedoel je met manual control?
.[Afbeelding]
Hoe zien je je delay start/stop grafiek er uit? en hoe zie de demand grafiek er uit vanuit je Autotemp? Er zijn drie demand getallen
- Autotemp
- WPU from autotemp
- WPU total
[ Voor 8% gewijzigd door wouter.N op 29-01-2026 20:43 ]
Bij mij:nel!s schreef op donderdag 29 januari 2026 @ 07:16:
@Frunz hij gaat nu richting einde van een cyclus en staat op
Temp to source (°C) 3.69
Temp from source (°C) 6.17
Dat lijkt aardig overeen te komen met jouw temperaturen. Maar hoe stond die van jou in de koude van paar weken geleden, als ik vragen mag?
/f/image/cCUD5F88N1z9scyc8YBg1NmQ.png?f=fotoalbum_large)
Langer kan ik niet terug, omdat de module het weer eens niet deed (en ik het niet door had).
EU DNS: 86.54.11.100
Weer bedankt voor je reactie, ik krijg de indruk dat er hier iets helemaal mis is…… betreft hier een WPU-5G.wouter.N schreef op donderdag 29 januari 2026 @ 20:40:
[...]
Dit is echt geen normaal gedrag, soms vraagt je thermostaat vol vermogen en soms helemaal geen vermogen.
Hoe zien je je delay start/stop grafiek er uit? en hoe zie de demand grafiek er uit vanuit je Autotemp? Er zijn drie demand getallen[Afbeelding]
- Autotemp
- WPU from autotemp
- WPU total
Ff rustig aan, zo ver kom ik niet met mijn kennis…nieuw in deze materie
Waar kan ik die parameters vinden….ik deze hemaal niet vinden......
Kan het niet zijn dat de thermostaten omgewisseld zijn, hier 3 aanwezig, schijnt dat het in ons appartementgebouw bij een paar appartementen voorgekomen is....
[ Voor 10% gewijzigd door Chip2710 op 30-01-2026 00:23 ]
Itho WPU_5G. 3.5
Ik heb zelf ook een WPU 5G. Mogelijk zit er bij jou iets verkeerd aangesloten, maar ik denk niet dat het omgedraaid is.Chip2710 schreef op donderdag 29 januari 2026 @ 23:44:
[...]
Weer bedankt voor je reactie, ik krijg de indruk dat er hier iets helemaal mis is…… betreft hier een WPU-5G.
Ff rustig aan, zo ver kom ik niet met mijn kennis…nieuw in deze materie
Waar kan ik die parameters vinden….ik deze hemaal niet vinden......
Kan het niet zijn dat de thermostaten omgewisseld zijn, hier 3 aanwezig, schijnt dat het in ons appartementgebouw bij een paar appartementen voorgekomen is....
Het gaat om de volgende twee waarden die door de module worden gepubliceerd. Ik gebruik geen autodiscover, omdat ik de module al sinds één van de eerste gebruik, nog voordat dit in de software zat.
Als je onderstaande code toevoegt aan Home Assistant en bij statetopic aanpast naar wat je in de module hebt ingesteld, zou je deze waarden moeten hebben. Het kan ook zijn dat ze al via autodiscover zijn gepubliceerd.
code:
1
2
3
4
5
6
7
8
9
10
11
12
13
14
15
16
17
18
19
20
21
| mqtt:
sensor:
unique_id: "WPU Delay cv start"
state_topic: "wpu/ithostatus"
unit_of_measurement: "s"
value_template: "{{value_json['Delay cv start (sec)']}}"
- name: WPU Delay cv stop
unique_id: "WPU Delay cv stop"
state_topic: "wpu/ithostatus"
unit_of_measurement: "s"
value_template: "{{value_json['Delay cv stop (sec)']}}"
- name: WPU Heat demand thermost
unique_id: "WPU Heat demand thermost"
state_topic: "wpu/ithostatus"
unit_of_measurement: "%"
value_template: "{{value_json['Heat demand thermost. (%)']}}"
- name: WPU Heat demand total
unique_id: "WPU Heat demand total (%)"
state_topic: "wpu/ithostatus"
unit_of_measurement: "%"
value_template: "{{value_json['Heat demand total (%)']}}" |
Aai dat is niet goed (te late inspuittemperatuur). Heb je ook je bron aangevuld niet alleen je CV? Heb je een type met elektrisch element die je even kan aanzetten zodat je niet in de kou zit?
Ik heb een vreemd probleem met het bijvullen van mijn warmtepomp (WPU45 5G) op zolder. Ik kreeg de melding A1 20 dat de cv-druk te laag was, en de manometer stond op 1,4 bar. Normaal vul ik het systeem zo weer bij, maar dit keer lijkt het water simpelweg niet verder te willen dan de vulslang. Die vult zich wel, maar daarna stroomt er niets het systeem in.
Ik heb meerdere vulpunten geprobeerd: bij de vloerverdeler (aanvoer en retour), onder de manometer en bij het buffervat. Overal precies hetzelfde. Warmtepomp aan of uit maakt geen verschil, alle vulkranen staan volledig open, manometer zelf is niet defect omdat bij een beetje lekken de druk zakt en de waterdruk in huis is prima. Het lijkt echt alsof het cv-circuit ergens dichtstaat.
Wat wel opvalt, het bronsysteem (denk ik)kon ik wél vullen, de vierde buis op aan de wand. Deze leiding met de manometer van de bron ging zonder problemen van 1,6 naar 2,0 bar, met weinig water ook. Dat maakt het nog vreemder dat de rest volledig weigert.
Heeft iemand dit eerder meegemaakt of een idee waar ik moet zoeken? Denk aan een vastzittende terugslagklep, een ventiel in de warmtepomp zelf wat dicht zit of iets bij het buffervat? Alle tips zijn welkom.:strip_exif()/f/image/0uZYYnPGexwDKHQuPA1Rcr2P.jpg?f=fotoalbum_large)
:strip_exif()/f/image/pft4yM93pCcUPJ9CiHk6XSWn.jpg?f=fotoalbum_large)
:strip_exif()/f/image/aqNWtHryzMvEpnHdCWbx52NO.jpg?f=fotoalbum_large)
Ik heb meerdere vulpunten geprobeerd: bij de vloerverdeler (aanvoer en retour), onder de manometer en bij het buffervat. Overal precies hetzelfde. Warmtepomp aan of uit maakt geen verschil, alle vulkranen staan volledig open, manometer zelf is niet defect omdat bij een beetje lekken de druk zakt en de waterdruk in huis is prima. Het lijkt echt alsof het cv-circuit ergens dichtstaat.
Wat wel opvalt, het bronsysteem (denk ik)kon ik wél vullen, de vierde buis op aan de wand. Deze leiding met de manometer van de bron ging zonder problemen van 1,6 naar 2,0 bar, met weinig water ook. Dat maakt het nog vreemder dat de rest volledig weigert.
Heeft iemand dit eerder meegemaakt of een idee waar ik moet zoeken? Denk aan een vastzittende terugslagklep, een ventiel in de warmtepomp zelf wat dicht zit of iets bij het buffervat? Alle tips zijn welkom.
:strip_exif()/f/image/0uZYYnPGexwDKHQuPA1Rcr2P.jpg?f=fotoalbum_large)
:strip_exif()/f/image/pft4yM93pCcUPJ9CiHk6XSWn.jpg?f=fotoalbum_large)
:strip_exif()/f/image/aqNWtHryzMvEpnHdCWbx52NO.jpg?f=fotoalbum_large)
[ Voor 37% gewijzigd door winesh op 05-02-2026 19:35 ]
Werkt de drukmeter nog wel?winesh schreef op donderdag 5 februari 2026 @ 18:57:
Ik heb een vreemd probleem met het bijvullen van mijn warmtepomp (WPU45 5G) op zolder. Ik kreeg de melding A1 20 dat de cv-druk te laag was, en de manometer stond op 1,4 bar. Normaal vul ik het systeem zo weer bij, maar dit keer lijkt het water simpelweg niet verder te willen dan de vulslang. Die vult zich wel, maar daarna stroomt er niets het systeem in.
Ik heb meerdere vulpunten geprobeerd: bij de vloerverdeler (aanvoer en retour), onder de manometer en bij het buffervat. Overal precies hetzelfde. Warmtepomp aan of uit maakt geen verschil, alle vulkranen staan volledig open, manometer zelf is niet defect omdat bij een beetje lekken de druk zakt en de waterdruk in huis is prima. Het lijkt echt alsof het cv-circuit ergens dichtstaat.
Wat wel opvalt, het bronsysteem (denk ik)kon ik wél vullen, de vierde buis op aan de wand. Deze leiding met de manometer van de bron ging zonder problemen van 1,6 naar 2,0 bar, met weinig water ook. Dat maakt het nog vreemder dat de rest volledig weigert.
Heeft iemand dit eerder meegemaakt of een idee waar ik moet zoeken? Denk aan een vastzittende terugslagklep, een ventiel in de warmtepomp zelf wat dicht zit of iets bij het buffervat? Alle tips zijn welkom.[Afbeelding]
[Afbeelding]
[Afbeelding]
[Afbeelding]
Jawel, heb ik getest door een beetje water weg te laten lopen, toen ging de druk op de manometer iets omlaag.
En daarna kon je weer vullen tot 1.4 bar?winesh schreef op donderdag 5 februari 2026 @ 21:05:
[...]
Jawel, heb ik getest door een beetje water weg te laten lopen, toen ging de druk op de manometer iets omlaag.
Heb je het overstortventiel gecontroleerd? Lekt het daar niet? Of is het mogelijk dat het expansievat lek is en dat het daar instroomt?
En waarom is 1.4 bar niet voldoende? Het minimum is 1 bar.
Dank voor je reactie. De manometer stond dus eerst op 1.5 bar, beetje laten uitlopen als test en toen naar 1.4 gegaan. Heb het in z'n geheel niet kunnen bijvullen. De thermostaat geeft dus de hele tijd een foutcode, die ik weg wil hebben. En volgens mij verbruikt het systeem meer energie bij een druk van 1.4 bar i.v.m. 2.0 bar.wouter.N schreef op donderdag 5 februari 2026 @ 21:11:
[...]
En daarna kon je weer vullen tot 1.4 bar?
Heb je het overstortventiel gecontroleerd? Lekt het daar niet? Of is het mogelijk dat het expansievat lek is en dat het daar instroomt?
En waarom is 1.4 bar niet voldoende? Het minimum is 1 bar.
Heb niet gecontroleerd op lekkages, maar zie op het eerste oog ook geen lekkage sporen. Zou dat logisch zijn als je vanaf alle vier vulpunten geen instroom krijgt? Je merkt, hoort en voelt dat er geen water instroomt.
Als alternatief zou ik nog het vulpunt op de BG vloerverdeler kunnen gebruiken. Zit weliswaar geen manometer bij, maar kan wel monitoren met iemand op de zolder. Ik verwacht alleen geen ander resultaat.
Als er echt geen flow is kan de enige reden eigenlijk zijn dat je leidingwater momenteel niet meer dan 1.4 bar druk heeft. Dat lijkt echter onwaarschijnlijk omdat je bron wel tot een hogere druk kon vullen. Het is ook vreemd dat je WPU een foutmelding geeft want die hoort dit alleen te doen onder de 1 bar. Wat geeft de interne digitale drukmeter van de WPU aan?winesh schreef op donderdag 5 februari 2026 @ 21:40:
[...]
Dank voor je reactie. De manometer stond dus eerst op 1.5 bar, beetje laten uitlopen als test en toen naar 1.4 gegaan. Heb het in z'n geheel niet kunnen bijvullen. De thermostaat geeft dus de hele tijd een foutcode, die ik weg wil hebben. En volgens mij verbruikt het systeem meer energie bij een druk van 1.4 bar i.v.m. 2.0 bar.
Heb niet gecontroleerd op lekkages, maar zie op het eerste oog ook geen lekkage sporen. Zou dat logisch zijn als je vanaf alle vier vulpunten geen instroom krijgt? Je merkt, hoort en voelt dat er geen water instroomt.
Als alternatief zou ik nog het vulpunt op de BG vloerverdeler kunnen gebruiken. Zit weliswaar geen manometer bij, maar kan wel monitoren met iemand op de zolder. Ik verwacht alleen geen ander resultaat.
Hoe kan ik de interne druk digitaal uitlezen?wouter.N schreef op donderdag 5 februari 2026 @ 21:53:
[...]
Als er echt geen flow is kan de enige reden eigenlijk zijn dat je leidingwater momenteel niet meer dan 1.4 bar druk heeft. Dat lijkt echter onwaarschijnlijk omdat je bron wel tot een hogere druk kon vullen. Het is ook vreemd dat je WPU een foutmelding geeft want die hoort dit alleen te doen onder de 1 bar. Wat geeft de interne digitale drukmeter van de WPU aan?
Via de officiële service tool of via de onofficiële "Itho HRU/WPU/DemandFlow/QualityFlow wifi module"
Weet niet of ik dat aandurf, ziet er heel technisch uit haha.wouter.N schreef op donderdag 5 februari 2026 @ 22:08:
Via de officiële service tool of via de onofficiële "Itho HRU/WPU/DemandFlow/QualityFlow wifi module"
Maar vermoed jij dat de manometer defect is, of in ieder geval niet correspondeert met de interne drukmeting die de melding aan de thermostaat doorgeeft?
Misschien toch de expansievat nakijken, hoor in de avond bij het pompen soms een paar keer een metalig getik vanuit de zolder. Zou kunnen dat de vat toch lek is.
Ik weet het echt niet. Als de manometer defect is, waarom geeft de interne drukmeting dan een foutmelding. En andersom, waarom heb je nog steeds een foutmelding op de interne drukmeting terwijl je net hebt bijgevuld. Deze punten passen niet bij elkaar.winesh schreef op donderdag 5 februari 2026 @ 22:21:
[...]
Weet niet of ik dat aandurf, ziet er heel technisch uit haha.
Maar vermoed jij dat de manometer defect is, of in ieder geval niet correspondeert met de interne drukmeting die de melding aan de thermostaat doorgeeft?
Misschien toch de expansievat nakijken, hoor in de avond bij het pompen soms een paar keer een metalig getik vanuit de zolder. Zou kunnen dat de vat toch lek is.
Heb je het systeem al volledig ontlucht?
Ik heb de ontluchters bij de vloerverdeler aanvoer, retour en boven de buis van de manometer even open gedraaid, kwam direct water uit. Weet niet of dat een volledige ontluchting is?wouter.N schreef op donderdag 5 februari 2026 @ 22:28:
[...]
Ik weet het echt niet. Als de manometer defect is, waarom geeft de interne drukmeting dan een foutmelding. En andersom, waarom heb je nog steeds een foutmelding op de interne drukmeting terwijl je net hebt bijgevuld. Deze punten passen niet bij elkaar.
Heb je het systeem al volledig ontlucht?
Bij mij zat er een kraantje verstopt onder het isolatie schuim. Maar dat was alleen bij het bijvullen van het bron systeem. Om de cv bij te vullen zit er bij mijn een specifieke aansluiting dicht bij de verdeler (ook met n kraantje). Slang aankoppelen (rechterkant waar nu de dop loshangt), kraantje open zetten (rood kraantje is er nu afgeschroefd) en dan langzaam de kraan open om de cv bij te vullen.winesh schreef op donderdag 5 februari 2026 @ 18:57:
Ik heb een vreemd probleem met het bijvullen van mijn warmtepomp (WPU45 5G) op zolder. Ik kreeg de melding A1 20 dat de cv-druk te laag was, en de manometer stond op 1,4 bar. Normaal vul ik het systeem zo weer bij, maar dit keer lijkt het water simpelweg niet verder te willen dan de vulslang. Die vult zich wel, maar daarna stroomt er niets het systeem in.
Ik heb meerdere vulpunten geprobeerd: bij de vloerverdeler (aanvoer en retour), onder de manometer en bij het buffervat. Overal precies hetzelfde. Warmtepomp aan of uit maakt geen verschil, alle vulkranen staan volledig open, manometer zelf is niet defect omdat bij een beetje lekken de druk zakt en de waterdruk in huis is prima. Het lijkt echt alsof het cv-circuit ergens dichtstaat.
Wat wel opvalt, het bronsysteem (denk ik)kon ik wél vullen, de vierde buis op aan de wand. Deze leiding met de manometer van de bron ging zonder problemen van 1,6 naar 2,0 bar, met weinig water ook. Dat maakt het nog vreemder dat de rest volledig weigert.
Heeft iemand dit eerder meegemaakt of een idee waar ik moet zoeken? Denk aan een vastzittende terugslagklep, een ventiel in de warmtepomp zelf wat dicht zit of iets bij het buffervat? Alle tips zijn welkom.[Afbeelding]
[Afbeelding]
[Afbeelding]
[Afbeelding]
:strip_exif()/f/image/9DryUO2MZaW4dlTC5YieCokp.jpg?f=fotoalbum_large)
Edit: De laatste foto van jou, daar zit het vulpunt voor de CV (met dat rode kraantje). Slang aankoppelen, rode kraantje openzetten, langzaam bijvullen en dan rode kraantje dicht en loskoppelen. Kan het zijn dat het bijvullen niet lukt omdat dat rode kraantje dicht staat?
[ Voor 11% gewijzigd door GraceGRD op 05-02-2026 23:37 ]
Ah, zo een kraantje heb ik niet. Op mijn foto's zijn er 4 vulpunten, en alle vier hebben hetzelfde resultaat. Ik heb ook het punt wat jij benoemt geprobeerd. Slang op de rode kraan, open gezet en geen instroom.GraceGRD schreef op donderdag 5 februari 2026 @ 23:30:
[...]
Bij mij zat er een kraantje verstopt onder het isolatie schuim. Maar dat was alleen bij het bijvullen van het bron systeem. Om de cv bij te vullen zit er bij mijn een specifieke aansluiting dicht bij de verdeler (ook met n kraantje). Slang aankoppelen (rechterkant waar nu de dop loshangt), kraantje open zetten (rood kraantje is er nu afgeschroefd) en dan langzaam de kraan open om de cv bij te vullen.
[Afbeelding]
[ Voor 4% gewijzigd door winesh op 05-02-2026 23:41 ]
Ik heb een Itho WPU 4Gi met een MFT en twee autotemps en 4x een RT.
Op de master autotemp heb ik nu een non-cve module aangesloten.
Ook ik heb op de outside temp een waarde van 327.7 staan.
Tussen de MFT en de WPU had ik al een opentherm gateway draaien en zowel de MFT als de openthermGW geven de buitentemperatuur correct weer. De buitentemperatuur geef ik door via Home Assistant aan de opentherm GW.
Op de MFT staat geen error over de communicatie, echter lijkt de koppeling met autotemp bij mij ook niet juist te zijn.
Als ik de autotemp uitzet en na 10 seconden weer aanzet lijkt de koppeling goed te werken, echter na een korte periode geeft de integratie in HA aan dat de verbinding tussen MFT en autotempo verbroken is.
/f/image/lfZaR9z15NFNWgDUoF4gyVFQ.png?f=fotoalbum_large)
Wat goed is om te vermelden is dat mijn MFT het begeven had (knoppen deden het niet meer) en heb deze toen vervangen.
Wie weet hoe ik dit kan oplossen?
Op de master autotemp heb ik nu een non-cve module aangesloten.
Ook ik heb op de outside temp een waarde van 327.7 staan.
Tussen de MFT en de WPU had ik al een opentherm gateway draaien en zowel de MFT als de openthermGW geven de buitentemperatuur correct weer. De buitentemperatuur geef ik door via Home Assistant aan de opentherm GW.
Op de MFT staat geen error over de communicatie, echter lijkt de koppeling met autotemp bij mij ook niet juist te zijn.
Als ik de autotemp uitzet en na 10 seconden weer aanzet lijkt de koppeling goed te werken, echter na een korte periode geeft de integratie in HA aan dat de verbinding tussen MFT en autotempo verbroken is.
/f/image/lfZaR9z15NFNWgDUoF4gyVFQ.png?f=fotoalbum_large)
Wat goed is om te vermelden is dat mijn MFT het begeven had (knoppen deden het niet meer) en heb deze toen vervangen.
Wie weet hoe ik dit kan oplossen?
GeeMoney schreef op dinsdag 20 februari 2024 @ 12:15:
[...]
Je hoofd thermostaat is niet juist gekoppeld !
Ik heb dit exact opgelost vorige week ook bij mijn kennis.
Welke regio woon je ?
Heb je na vervangen de MFT wel gekoppeld aan de Autotemp?esp8266 schreef op zondag 8 februari 2026 @ 21:48:
Ik heb een Itho WPU 4Gi met een MFT en twee autotemps en 4x een RT.
Op de master autotemp heb ik nu een non-cve module aangesloten.
Ook ik heb op de outside temp een waarde van 327.7 staan.
Tussen de MFT en de WPU had ik al een opentherm gateway draaien en zowel de MFT als de openthermGW geven de buitentemperatuur correct weer. De buitentemperatuur geef ik door via Home Assistant aan de opentherm GW.
Op de MFT staat geen error over de communicatie, echter lijkt de koppeling met autotemp bij mij ook niet juist te zijn.
Als ik de autotemp uitzet en na 10 seconden weer aanzet lijkt de koppeling goed te werken, echter na een korte periode geeft de integratie in HA aan dat de verbinding tussen MFT en autotempo verbroken is.
[Afbeelding]
Wat goed is om te vermelden is dat mijn MFT het begeven had (knoppen deden het niet meer) en heb deze toen vervangen.
Wie weet hoe ik dit kan oplossen?
[...]
[ Voor 91% gewijzigd door wouter.N op 09-02-2026 08:32 ]
@wouter.N Nee, ging ervanuit dat gezien deze bedraad was dat dit niet nodig was. Nu lijkt als ik de litho status van de non-cve module bekijk dat het toch niet helemaal goed is:
Mode 3
Condition 2
Particulars 3
Heat source 0
Error 1
Desired power (%) 30
[bgcolor=#FFDE64]Room 1 temp 327.67[/bgcolor]
Room 1 setp 21
Room 1 power % (%) 0
Room 1 power kW (kW) 0
Room 2 temp 20.61
Room 2 setp 18
Room 2 power % (%) 0
Room 2 power kW (kW) 0
Room 3 temp 21.62
Room 3 setp 21
Room 3 power % (%) 42
Room 3 power kW (kW) 0.24
Room 4 temp 20.94
Room 4 setp 18
Room 4 power % (%) 0
Room 4 power kW (kW) 0
Room 5 temp 20.08
Room 5 setp 21
Room 5 power % (%) 64
Room 5 power kW (kW) 0.72
Room 6 temp 0
Room 6 setp 0
Room 6 power % (%) 0
Room 6 power kW (kW) 0
Room 7 temp 0
Room 7 setp 0
Room 7 power % (%) 0
Room 7 power kW (kW) 0
Room 8 temp 0
Room 8 setp 0
Room 8 power % (%) 0
Room 8 power kW (kW) 0
Room 9 temp 0
Room 9 setp 0
Room 9 power % (%) 0
Room 9 power kW (kW) 0
Room 10 temp 0
Room 10 setp 0
Room 10 power % (%) 0
Room 10 power kW (kW) 0
Room 11 temp 0
Room 11 setp 0
Room 11 power % (%) 0
Room 11 power kW (kW) 0
Room 12 temp 0
Room 12 setp 0
Room 12 power % (%) 0
Room 12 power kW (kW) 0
State off 0
State cool 0
State heating 0
state hand 0
Distributor 1 valve 1 100
Distributor 1 valve 2 100
Distributor 1 valve 3 100
Distributor 1 valve 4 100
Distributor 1 valve 5 100
Distributor 1 valve 6 0
Distributor 1 valve 7 100
Distributor 1 valve 8 0
Distributor 1 valve 9 0
Distributor 1 valve 10 0
Distributor 1 valve 11 0
Distributor 1 valve 12 0
Distributor 2 valve 1 50
Distributor 2 valve 2 100
Distributor 2 valve 3 100
Distributor 2 valve 4 0
Distributor 2 valve 5 0
Distributor 2 valve 6 0
Distributor 2 valve 7 0
Distributor 2 valve 8 0
Distributor 2 valve 9 0
Distributor 2 valve 10 0
Distributor 2 valve 11 0
Distributor 2 valve 12 0
Distributor 3 valve 1 0
Distributor 3 valve 2 0
Distributor 3 valve 3 0
Distributor 3 valve 4 0
Distributor 3 valve 5 0
Distributor 3 valve 6 0
Distributor 3 valve 7 0
Distributor 3 valve 8 0
Distributor 3 valve 9 0
Distributor 3 valve 10 0
Distributor 3 valve 11 0
Distributor 3 valve 12 0
Valve failure detection distributor 1 0
Malfunction valve detection dist 2 0
Malfunction valve detection dist 3 0
LED_On 4096
LED_Slow 0
LED_Fast 0
Empty battery ( 0=OK ) 0
V1_valve 95
V2_valve 7
V3_valve 0
[bgcolor=#FFDE64]Outdoor temp (°C) 327.67[/bgcolor]
Cycle counter (sec) 813
Rest vent time (sec) 0
[bgcolor=#FFDE64]Comm space A (sec) 3600[/bgcolor]
Comm space B (sec) 84
Comm space C (sec) 49
Comm space D (sec) 261
Comm space E (sec) 23
Comm space F (sec) 0
Comm space G (sec) 0
Comm space H (sec) 0
Comm space I (sec) 0
Comm space J (sec) 0
Comm space K (sec) 0
Comm space L (sec) 0
wie weet hoe ik dat kan oplossen?
als ik in de handleiding van autotemp zoek spreken ze alleen over de Spider thermonstaten en niet over de oudere MFT thermostaten met een lcd display.
Mode 3
Condition 2
Particulars 3
Heat source 0
Error 1
Desired power (%) 30
[bgcolor=#FFDE64]Room 1 temp 327.67[/bgcolor]
Room 1 setp 21
Room 1 power % (%) 0
Room 1 power kW (kW) 0
Room 2 temp 20.61
Room 2 setp 18
Room 2 power % (%) 0
Room 2 power kW (kW) 0
Room 3 temp 21.62
Room 3 setp 21
Room 3 power % (%) 42
Room 3 power kW (kW) 0.24
Room 4 temp 20.94
Room 4 setp 18
Room 4 power % (%) 0
Room 4 power kW (kW) 0
Room 5 temp 20.08
Room 5 setp 21
Room 5 power % (%) 64
Room 5 power kW (kW) 0.72
Room 6 temp 0
Room 6 setp 0
Room 6 power % (%) 0
Room 6 power kW (kW) 0
Room 7 temp 0
Room 7 setp 0
Room 7 power % (%) 0
Room 7 power kW (kW) 0
Room 8 temp 0
Room 8 setp 0
Room 8 power % (%) 0
Room 8 power kW (kW) 0
Room 9 temp 0
Room 9 setp 0
Room 9 power % (%) 0
Room 9 power kW (kW) 0
Room 10 temp 0
Room 10 setp 0
Room 10 power % (%) 0
Room 10 power kW (kW) 0
Room 11 temp 0
Room 11 setp 0
Room 11 power % (%) 0
Room 11 power kW (kW) 0
Room 12 temp 0
Room 12 setp 0
Room 12 power % (%) 0
Room 12 power kW (kW) 0
State off 0
State cool 0
State heating 0
state hand 0
Distributor 1 valve 1 100
Distributor 1 valve 2 100
Distributor 1 valve 3 100
Distributor 1 valve 4 100
Distributor 1 valve 5 100
Distributor 1 valve 6 0
Distributor 1 valve 7 100
Distributor 1 valve 8 0
Distributor 1 valve 9 0
Distributor 1 valve 10 0
Distributor 1 valve 11 0
Distributor 1 valve 12 0
Distributor 2 valve 1 50
Distributor 2 valve 2 100
Distributor 2 valve 3 100
Distributor 2 valve 4 0
Distributor 2 valve 5 0
Distributor 2 valve 6 0
Distributor 2 valve 7 0
Distributor 2 valve 8 0
Distributor 2 valve 9 0
Distributor 2 valve 10 0
Distributor 2 valve 11 0
Distributor 2 valve 12 0
Distributor 3 valve 1 0
Distributor 3 valve 2 0
Distributor 3 valve 3 0
Distributor 3 valve 4 0
Distributor 3 valve 5 0
Distributor 3 valve 6 0
Distributor 3 valve 7 0
Distributor 3 valve 8 0
Distributor 3 valve 9 0
Distributor 3 valve 10 0
Distributor 3 valve 11 0
Distributor 3 valve 12 0
Valve failure detection distributor 1 0
Malfunction valve detection dist 2 0
Malfunction valve detection dist 3 0
LED_On 4096
LED_Slow 0
LED_Fast 0
Empty battery ( 0=OK ) 0
V1_valve 95
V2_valve 7
V3_valve 0
[bgcolor=#FFDE64]Outdoor temp (°C) 327.67[/bgcolor]
Cycle counter (sec) 813
Rest vent time (sec) 0
[bgcolor=#FFDE64]Comm space A (sec) 3600[/bgcolor]
Comm space B (sec) 84
Comm space C (sec) 49
Comm space D (sec) 261
Comm space E (sec) 23
Comm space F (sec) 0
Comm space G (sec) 0
Comm space H (sec) 0
Comm space I (sec) 0
Comm space J (sec) 0
Comm space K (sec) 0
Comm space L (sec) 0
wie weet hoe ik dat kan oplossen?
als ik in de handleiding van autotemp zoek spreken ze alleen over de Spider thermonstaten en niet over de oudere MFT thermostaten met een lcd display.
Mijn MFT had jaren geleden ook defecte knopjes en ik wist dat toen ook niet, dat was nog voordat de wifi module bestond. Ik kwam er pas in de zomer achter, toen de thermostaten niet meer konden koelen. In de MFT zit een pairmodus. Ik zal vanavond even kijken of ik de handleiding nog heb. Eén ding weet ik zeker, hij moet gepaird worden.esp8266 schreef op maandag 9 februari 2026 @ 10:07:
@wouter.N Nee, ging ervanuit dat gezien deze bedraad was dat dit niet nodig was. Nu lijkt als ik de litho status van de non-ave module bekijk dat het toch niet helemaal goed is:
Mode 3
Condition 2
Particulars 3
Heat source 0
Error 1
Desired power (%) 30
[bgcolor=#FFDE64]Room 1 temp 327.67[/bgcolor]
Room 1 setp 21
Room 1 power % (%) 0
Room 1 power kW (kW) 0
Room 2 temp 20.61
Room 2 setp 18
Room 2 power % (%) 0
Room 2 power kW (kW) 0
Room 3 temp 21.62
Room 3 setp 21
Room 3 power % (%) 42
Room 3 power kW (kW) 0.24
Room 4 temp 20.94
Room 4 setp 18
Room 4 power % (%) 0
Room 4 power kW (kW) 0
Room 5 temp 20.08
Room 5 setp 21
Room 5 power % (%) 64
Room 5 power kW (kW) 0.72
Room 6 temp 0
Room 6 setp 0
Room 6 power % (%) 0
Room 6 power kW (kW) 0
Room 7 temp 0
Room 7 setp 0
Room 7 power % (%) 0
Room 7 power kW (kW) 0
Room 8 temp 0
Room 8 setp 0
Room 8 power % (%) 0
Room 8 power kW (kW) 0
Room 9 temp 0
Room 9 setp 0
Room 9 power % (%) 0
Room 9 power kW (kW) 0
Room 10 temp 0
Room 10 setp 0
Room 10 power % (%) 0
Room 10 power kW (kW) 0
Room 11 temp 0
Room 11 setp 0
Room 11 power % (%) 0
Room 11 power kW (kW) 0
Room 12 temp 0
Room 12 setp 0
Room 12 power % (%) 0
Room 12 power kW (kW) 0
State off 0
State cool 0
State heating 0
state hand 0
Distributor 1 valve 1 100
Distributor 1 valve 2 100
Distributor 1 valve 3 100
Distributor 1 valve 4 100
Distributor 1 valve 5 100
Distributor 1 valve 6 0
Distributor 1 valve 7 100
Distributor 1 valve 8 0
Distributor 1 valve 9 0
Distributor 1 valve 10 0
Distributor 1 valve 11 0
Distributor 1 valve 12 0
Distributor 2 valve 1 50
Distributor 2 valve 2 100
Distributor 2 valve 3 100
Distributor 2 valve 4 0
Distributor 2 valve 5 0
Distributor 2 valve 6 0
Distributor 2 valve 7 0
Distributor 2 valve 8 0
Distributor 2 valve 9 0
Distributor 2 valve 10 0
Distributor 2 valve 11 0
Distributor 2 valve 12 0
Distributor 3 valve 1 0
Distributor 3 valve 2 0
Distributor 3 valve 3 0
Distributor 3 valve 4 0
Distributor 3 valve 5 0
Distributor 3 valve 6 0
Distributor 3 valve 7 0
Distributor 3 valve 8 0
Distributor 3 valve 9 0
Distributor 3 valve 10 0
Distributor 3 valve 11 0
Distributor 3 valve 12 0
Valve failure detection distributor 1 0
Malfunction valve detection dist 2 0
Malfunction valve detection dist 3 0
LED_On 4096
LED_Slow 0
LED_Fast 0
Empty battery ( 0=OK ) 0
V1_valve 95
V2_valve 7
V3_valve 0
[bgcolor=#FFDE64]Outdoor temp (°C) 327.67[/bgcolor]
Cycle counter (sec) 813
Rest vent time (sec) 0
[bgcolor=#FFDE64]Comm space A (sec) 3600[/bgcolor]
Comm space B (sec) 84
Comm space C (sec) 49
Comm space D (sec) 261
Comm space E (sec) 23
Comm space F (sec) 0
Comm space G (sec) 0
Comm space H (sec) 0
Comm space I (sec) 0
Comm space J (sec) 0
Comm space K (sec) 0
Comm space L (sec) 0
wie weet hoe ik dat kan oplossen?
Dank!
Daar kom ik nu ook achter. Helaas heb ik alleen de gebruikershandleiding kunnen vinden en daar staat niet in hoe je hem dient te koppelen en de autotemp manual spreekt alleen over spider thermostaten helaas.
Daar kom ik nu ook achter. Helaas heb ik alleen de gebruikershandleiding kunnen vinden en daar staat niet in hoe je hem dient te koppelen en de autotemp manual spreekt alleen over spider thermostaten helaas.
wouter.N schreef op maandag 9 februari 2026 @ 11:00:
[...]
Mijn MFT had jaren geleden ook defecte knopjes en ik wist dat toen ook niet, dat was nog voordat de wifi module bestond. Ik kwam er pas in de zomer achter, toen de thermostaten niet meer konden koelen. In de MFT zit een pairmodus. Ik zal vanavond even kijken of ik de handleiding nog heb. Eén ding weet ik zeker, hij moet gepaird worden.
Ik heb het gevoel alsof we de laatste tijd minder warm water hebben. We hebben de 200L versie en warmwater staat altijd op comfort mode. Vanochtend was er binnen 5 minuten een temperatuurdrop 55c naar 16c in de bovenste sensor? Dat lijkt me technisch niet eens mogelijk?
Dit is wel vreemd idd, zitten de thermometers niet omgedraaid? Bij Temp sensor onder kan je dit gedrag wel verwachten.Danfoss schreef op maandag 16 februari 2026 @ 17:54:
Ik heb het gevoel alsof we de laatste tijd minder warm water hebben. We hebben de 200L versie en warmwater staat altijd op comfort mode. Vanochtend was er binnen 5 minuten een temperatuurdrop 55c naar 16c in de bovenste sensor? Dat lijkt me technisch niet eens mogelijk?
[Afbeelding]
Onderste prinsscreen is 2 volwassenen douchen en kind in bad (klein laagje water).
[ Voor 31% gewijzigd door wouter.N op 16-02-2026 19:58 ]
Is dit niet normaal dan? Dit heb ik al vanaf het beginDanfoss schreef op maandag 16 februari 2026 @ 17:54:
Ik heb het gevoel alsof we de laatste tijd minder warm water hebben. We hebben de 200L versie en warmwater staat altijd op comfort mode. Vanochtend was er binnen 5 minuten een temperatuurdrop 55c naar 16c in de bovenste sensor? Dat lijkt me technisch niet eens mogelijk?
[Afbeelding]
:strip_exif()/f/image/ssRp4owwKsMTwVbTJB5a7Nau.jpg?f=fotoalbum_large)
De sensor onder toont het zelfde gedrag maar dan wat later
Waarschijnlijk zijn de temperatuursensoren boven en onder in de boiler omgewisseld (draadjes achterop de WPU).dixet schreef op maandag 16 februari 2026 @ 19:58:
[...]
Is dit niet normaal dan? Dit heb ik al vanaf het begin
[Afbeelding]
De sensor onder toont het zelfde gedrag maar dan wat later
Het gaat om een stratificatie boiler. Dat betekent dat het water in de tank in lagen zit. Warm water is lichter en zit bovenin. Koud water is zwaarder en blijft onderin. Als alles goed werkt, mengen die lagen zo min mogelijk. Zo heb je bovenin direct warm tapwater beschikbaar.
Het warme water voor de douche wordt boven uit de boiler genomen. Zodra je water gebruikt, stroomt onderin koud leidingwater de tank in. Dat vult de boiler van onderaf aan zonder de warme bovenlaag direct te mengen.
In DHW modus wordt het koude water uit het onderste deel van de boiler naar de warmtepomp gestuurd. Daar wordt het opgewarmd en weer terug de tank in gepompt, zodat de gelaagdheid behouden blijft.
Dit is juist.Emilio_TT schreef op maandag 16 februari 2026 @ 20:03:
En nu is de vraag bij welke 50% van de mensheid de sensoren verkeerd om zitten en bij wie niet..
[Afbeelding]
Hierbij nog een foto hoe het verloop bij een stratificatie boiler er uit hoort te zien;
[ Voor 25% gewijzigd door wouter.N op 16-02-2026 20:06 ]
Dat leek mij ook. Dank voor je heldere uitleg en het bevestigen van mijn mentale plaatje van wat er zich in deze witte toverdoos afspeelt terwijl mijn kinderen de warme kraan niet meer dicht willen doen.
Learning to fly is learning how to throw yourself at the ground and miss...
Let wel, als je 2 vaten hebt (bij ons het geval), dan is bij beide vaten de onderste sensor aangesloten!
Dat geeft echt weer een heel ander beeld kan ik je verzekeren
Dat geeft echt weer een heel ander beeld kan ik je verzekeren
Renault Scenic E-Tech 87kWh MY24, Alfen Eve Single S-Line, 19x DAS 420Wp + Enphase, 5x Jinko 320Wp + GoodWe, Sigenstore 36kWh + 17kW + Gateway
Bij jou blijft de boventemp heel mooi vlak wat ik ook zou verwachten eigenlijk. Bij mij gaat die ook rap naar beneden en vanaf begin feb zie ik dat hij ook echt naar de 20 of er zelfs onder duikt.wouter.N schreef op maandag 16 februari 2026 @ 20:04:
[...]
Waarschijnlijk zijn de temperatuursensoren boven en onder in de boiler omgewisseld (draadjes achterop de WPU).
Het gaat om een stratificatie boiler. Dat betekent dat het water in de tank in lagen zit. Warm water is lichter en zit bovenin. Koud water is zwaarder en blijft onderin. Als alles goed werkt, mengen die lagen zo min mogelijk. Zo heb je bovenin direct warm tapwater beschikbaar.
Het warme water voor de douche wordt boven uit de boiler genomen. Zodra je water gebruikt, stroomt onderin koud leidingwater de tank in. Dat vult de boiler van onderaf aan zonder de warme bovenlaag direct te mengen.
In DHW modus wordt het koude water uit het onderste deel van de boiler naar de warmtepomp gestuurd. Daar wordt het opgewarmd en weer terug de tank in gepompt, zodat de gelaagdheid behouden blijft.
[...]
Dit is juist.
Hierbij nog een foto hoe het verloop bij een stratificatie boiler er uit hoort te zien;
[Afbeelding]
Dit deel klopt niet helemaal, er zit een water spiraal in waar in DHW modus CV water doorheen wordt gepompt. Er wordt dus nooit drink(=tap)water verpompt door de wamtepomp.wouter.N schreef op maandag 16 februari 2026 @ 20:04:
[...]
In DHW modus wordt het koude water uit het onderste deel van de boiler naar de warmtepomp gestuurd. Daar wordt het opgewarmd en weer terug de tank in gepompt.
[...]
Nee hoor, bij de WPU serie niet. Warmtewisselaar zit in de WPU, bij sommige WPU's een soort van geïntegreerde wisselaar met 6 aansluitingen en bij sommige versies een losse wisselaar.nl0pvm schreef op zaterdag 21 februari 2026 @ 11:46:
[...]
Dit deel klopt niet helemaal, er zit een water spiraal in waar in DHW modus CV water doorheen wordt gepompt. Er wordt dus nooit drink(=tap)water verpompt door de wamtepomp.
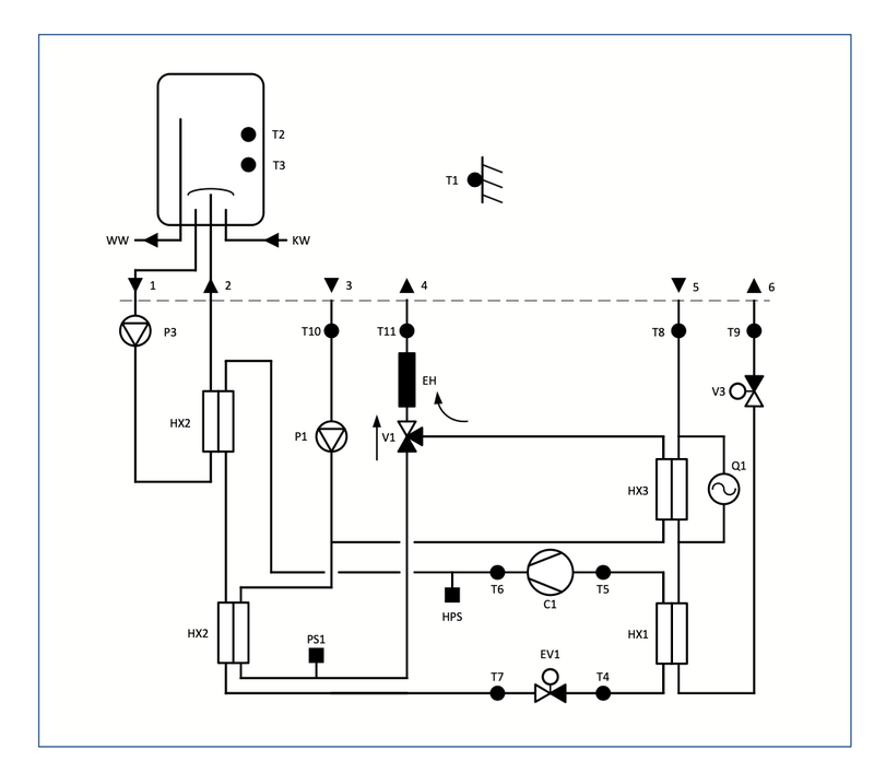
P&ID van mijn 2e generatie warmtepomp (inmiddels vervangen)
/f/image/CrXebM042LN0OldJmoxz6x1T.png?f=fotoalbum_large)
P&ID van mijn 5e generatie warmtepomp;
[ Voor 21% gewijzigd door wouter.N op 21-02-2026 12:21 ]
Inderdaad je hebt gelijk !wouter.N schreef op zaterdag 21 februari 2026 @ 12:18:
[...]
Nee hoor, bij de WPU serie niet. Warmtewisselaar zit in de WPU
Ik krijg in HomaAssistant regelmatig deze foutmelding...
template: {%- set speed = value_json[''] | int %}{%- if speed > 90 %}High{%- elif speed > 35 %}Medium{%- elif speed > 10 %}Low{%- else %}Auto{%- endif -%})
Iemand enig idee waar dit vandaan komt?
code:
Zo te zien gaat het fout omdat de json value leeg is:1
| Error parsing value: 'dict object' has no attribute '' (value: {"Outside temp (°C)":10,"Boiler temp down (°C)":53.95,"Boiler temp up (°C)":60.67,"Evaporator temp (°C)":28.18,"Suction gas temp (°C)":32.79,"Compressed gas temp (°C)":36.53,"Liquid temp (°C)":34.12,"Temp to source (°C)":28.15,"Temp from source (°C)":35.37,"CV supply temp (°C)":33.21,"CV return temp (°C)":34.89,"CV pressure (Bar)":1.61,"Compressor current (A)":0,"Current e-element (A)":0,"Pressure switch":0,"Tariff":0,"Condensation protection":0,"Spare input":0,"Correction measurement delta source temperature (K)":-0.49,"Flow sensor (lt_hr)":0,"Phase detection":0,"Cv pump (%)":0,"Well pump (%)":0,"Boiler pump (%)":0,"Free cooling valve (%)":50,"CV_DHW or cooling temp valve (%)":50,"Compressor":0,"Element":0,"Trickle heating":0,"Error":1,"Free cooling":0,"Expansion valve (pls)":0,"Room temp (°C)":21.64,"Requested room temp (°C)":21.5,"Heat demand thermost. (%)":23,"Status":1,"Sub_status":255,"Blockage":0,"Calculated evaporation temp CV (°C)":27.68,"Calculated CV condensation temp (°C)":36.17,"Waiting time permanently released element (sec)":0,"Source flow glycol compensation (l_h)":0,"Error_found":1,"Error_retry":0,"Task active":0,"Manual operation":0,"Compr block (sec)":0,"Elek block (sec)":0,"Cv for _ naddraai (sec)":0,"Source for _ nadraai (sec)":0,"Boiler for _ nadraai (sec)":0,"Delay electr (sec)":0,"Min running time compr (sec)":0,"Drain time (sec)":0,"EV pressure offset (sec)":0,"EV adjust (sec)":0,"Free cooling interval (sec)":0,"Manual control (sec)":0,"Low pressure timer (sec)":0,"Compressor start (sec)":0,"Compr power on delay (sec)":0,"Delay cv start (sec)":0,"Delay cv stop (sec)":0,"Adaptive timer (sec)":0,"Adaptive overheat (K)":5,"adaptive fifo index":0,"Fault highest priority":16,"UTC time":1771872150,"Max CV return temp (°C)":45,"Source pump speed free cooling mode":0,"Compressor in Cv mode":0,"Compressor in boiler mode":0,"Element in CV mode":0,"Element in boiler mode":0,"CV mode blocked":0,"Boiler mode blocked":0,"Free cooling mode blocked":0,"Bleeding mode blocked":0,"Electr element blocked":0,"Electr element DHW blocked":0,"Compressor blocked":0,"Off mode active":1,"CV mode active":0,"Boiler mode active":0,"Free cooling mode active":0,"CV pump prime":0,"Well pump prime":0,"Element released":0,"Additional cooling release":0,"CV enabled":1,"Free cooling enabled":0,"Tariff low from thermostat":0,"Venting from thermostat":0,"ECO selected on thermostat":1,"Comfort selected on thermostat":0,"Boiler blocked from thermostat":0,"Boiler boost from thermostat":0,"Heat demand total (%)":23,"E-consumption during stand-by (kWh)":16,"E-consumption during heating (kWh)":1614,"E-consumption during DHW (kWh)":585,"E-consumption during cooling (kWh)":190,"Preheat tap water":0,"Element blocked during retry":1,"Pi error sourceflow":99.9,"Current source valve position (%)":0,"Utc Time offset (min)":0,"Free cooling block time (min)":0,"Cooling temp control valve setpoint (%)":50,"CO valve position (%)":0,"HRU blowout temp (°C)":12,"HRU blowout flow (m3_h)":150,"Regeneration active":0,"Latest valid source supply temp. (°C)":9.78,"Source pump flow setpoint (l_h)":0,"Well pump speed at compr (%)":0,"Source pump speed at free cooling (%)":0,"Well pump speed at airreg (%)":0,"Free cooling mode":255,"Time CO valve start position (sec)":0,"Minimum release time external cooling (sec)":0,"Block time-release external cooling (sec)":0,"External heating release time (sec)":0,"Blocking time trickle low after power-up (sec.)":0,"Blocking time trickle low after CV operation (sec)":860,"Block time pre-heating tap water (sec)":0,"UTC time valid":1,"Slow start well pump (sec)":0,"Source return temperature too low (sec.)":0,"Source flow control period (sec)":0,"Stabilisation waiting time-free cooling (sec.)":0,"Minimum time for preheating potable water (sec)":0,"Maximum time for preheating potable water (sec)":0,"Electrical element release (min)":0}, template: {%- set speed = value_json[''] | int %}{%- if speed > 90 %}High{%- elif speed > 35 %}Medium{%- elif speed > 10 %}Low{%- else %}Auto{%- endif -%}) |
template: {%- set speed = value_json[''] | int %}{%- if speed > 90 %}High{%- elif speed > 35 %}Medium{%- elif speed > 10 %}Low{%- else %}Auto{%- endif -%})
Iemand enig idee waar dit vandaan komt?
Ik wil een Itho rf repeater plaatsen bij de autotemp ivm een kritische verbinding met de spider. Welke aansluitingen naast de 220V zijn er nodig? Is dit zelf te doen, is er een instructie beschikbaar? Moet je deze repeater toepassen of kun je een andere ook toepassen?
Itho WPU_5G. 3.5
Kan je niet een RF printje met antenne op je autotemp installeren? Of kan dat alleen bij de oude type autotemps?Chip2710 schreef op vrijdag 27 februari 2026 @ 08:33:
Ik wil een Itho rf repeater plaatsen bij de autotemp ivm een kritische verbinding met de spider. Welke aansluitingen naast de 220V zijn er nodig? Is dit zelf te doen, is er een instructie beschikbaar? Moet je deze repeater toepassen of kun je een andere ook toepassen?
Hierbij ook een reminder om je thermostaat te checken. Nu het weer beter weer wordt staat die bij mij weer aardig te jojo'en.
:strip_exif()/f/image/hd7B7sRuQD9Ir5pmEgJaruqd.png?f=user_large)
De enige input van mij waas van 21.5 ---> 20.5, ik had ook verwacht dat dit samen zou gaan met het schakelen van/naar "free cooling" maar dat blijkt niet zo te zijn. (Of HA heeft het gemist)
:strip_exif()/f/image/hd7B7sRuQD9Ir5pmEgJaruqd.png?f=user_large)
De enige input van mij waas van 21.5 ---> 20.5, ik had ook verwacht dat dit samen zou gaan met het schakelen van/naar "free cooling" maar dat blijkt niet zo te zijn. (Of HA heeft het gemist)
Ik heb geen mogelijkheid voor een aansluiting gezien.wouter.N schreef op vrijdag 27 februari 2026 @ 11:13:
[...]
Kan je niet een RF printje met antenne op je autotemp installeren? Of kan dat alleen bij de oude type autotemps?
Itho WPU_5G. 3.5
Bij mij zit het onder het kapje (je dient wel wat schroeven te verwijderen), je kan dan het RF printje er af trekken en vervangen met een RF printje met antenne.Chip2710 schreef op vrijdag 27 februari 2026 @ 13:39:
[...]
Ik heb geen mogelijkheid voor een aansluiting gezien.
Dit printje;
https://www.elektrobode.n...FIpQWLQY6ndBoCDrwQAvD_BwE
Weet alleen niet zeker of dit met de laatste generatie autotemp ook kan.
Klopt, hier zit ook een los printje op.wouter.N schreef op vrijdag 27 februari 2026 @ 14:00:
[...]
Bij mij zit het onder het kapje (je dient wel wat schroeven te verwijderen), je kan dan het RF printje er af trekken en vervangen met een RF printje met antenne.
Dit printje;
https://www.elektrobode.n...FIpQWLQY6ndBoCDrwQAvD_BwE
Weet alleen niet zeker of dit met de laatste generatie autotemp ook kan.
Wel een duur printje, die repeater is net zo duur.
Moet je dan de wiffi instelling ook weer aanpassen ed.?
Itho WPU_5G. 3.5
Ja, belachelijk duur....
Ik had een printje over van mijn vorige warmtepomp; die heb ik hergebruikt voor mijn al bestaande autotemp met slecht bereik. Dit werkte direct. Maar geen idee of je een nieuwe wel moet configureren. Sowieso is mijn autotemp zo oud dat deze niet meer uitgelezen kan worden door middel van de officiële servicemodule.
Ik had een printje over van mijn vorige warmtepomp; die heb ik hergebruikt voor mijn al bestaande autotemp met slecht bereik. Dit werkte direct. Maar geen idee of je een nieuwe wel moet configureren. Sowieso is mijn autotemp zo oud dat deze niet meer uitgelezen kan worden door middel van de officiële servicemodule.
Misschien zijn er nog meer ervaringsdeskundigen……………wouter.N schreef op vrijdag 27 februari 2026 @ 15:35:
Ja, belachelijk duur....
Ik had een printje over van mijn vorige warmtepomp; die heb ik hergebruikt voor mijn al bestaande autotemp met slecht bereik. Dit werkte direct. Maar geen idee of je een nieuwe wel moet configureren. Sowieso is mijn autotemp zo oud dat deze niet meer uitgelezen kan worden door middel van de officiële servicemodule.
Itho WPU_5G. 3.5
[quote]nl0pvm schreef op zaterdag 29 oktober 2022 @ 13:51:
Hoi, het kan zijn dat ik naar de bekende weg vraag, in dat geval mijn excuses. Ben nog niet zo handig in het doorzoeken van zo'n uitgebreid topic😇
ik ben heel blij met wat ik tot nu toe allemaal heb gevonden, en nog blijer als ik dit stukje werkend krijg.
Ik zou heel graag iets schrijven om het koelbedrijf te blokkeren voor 48 uur nadat cv bedrijf is aangeweest,
maar wanneer ik de code gebruik krijg ik wel te zien dat Manual operation actief is, ik krijg ook een foutmelding op mijn thermostaat, maar Free Cooling Blocked blijft op 0 staan.
Heeft iemand een idee hoe ik dit kan verhelpen?
m.b.t. de foutmelding op de thermostaat, las ik nog het volgende in de handleiding van de modbusmodule:
:strip_exif()/f/image/LBrPH6lxg4ZXCHlnFB6NfMH5.png?f=user_large)
Weet iemand of ik via de itho module van Arjen deze waarde rechtstreeks kan schrijven naar de warmtepomp?
Ik hoor graag van jullie!
Het koelbedrijf blokkeren en deblokkeren
Blokkeren in HA:code:
Deblokkeren in HA:1
2
3
4
5
6
7
8
9
| - service: mqtt.publish
data:
topic: "itho/cmd"
payload: '{
"manual_operation_index":34,
"manual_operation_datatype":0,
"manual_operation_value":0,
"manual_operation_checked":1
}' |
code:
1
2
3
4
5
6
7
8
9
| - service: mqtt.publish
data:
topic: "itho/cmd"
payload: '{
"manual_operation_index":34,
"manual_operation_datatype":0,
"manual_operation_value":1,
"manual_operation_checked":0
}' |
Het verwarmingsbedrijf blokkeren en deblokkeren
Blokkeren in HA:code:
Deblokkeren in HA:1
2
3
4
5
6
7
8
9
| - service: mqtt.publish
data:
topic: "itho/cmd"
payload: '{
"manual_operation_index":30,
"manual_operation_datatype":0,
"manual_operation_value":0,
"manual_operation_checked":1
}' |
code:
1
2
3
4
5
6
7
8
9
| - service: mqtt.publish
data:
topic: "itho/cmd"
payload: '{
"manual_operation_index":30,
"manual_operation_datatype":0,
"manual_operation_value":0,
"manual_operation_checked":0
}' |
Via een blueprint met een schema verwarmingsbedrijf blokkeren en deblokkeren
https://raw.githubusercon.../wpu-heating-disable.yamlHoi, het kan zijn dat ik naar de bekende weg vraag, in dat geval mijn excuses. Ben nog niet zo handig in het doorzoeken van zo'n uitgebreid topic😇
ik ben heel blij met wat ik tot nu toe allemaal heb gevonden, en nog blijer als ik dit stukje werkend krijg.
Ik zou heel graag iets schrijven om het koelbedrijf te blokkeren voor 48 uur nadat cv bedrijf is aangeweest,
maar wanneer ik de code gebruik krijg ik wel te zien dat Manual operation actief is, ik krijg ook een foutmelding op mijn thermostaat, maar Free Cooling Blocked blijft op 0 staan.
Heeft iemand een idee hoe ik dit kan verhelpen?
m.b.t. de foutmelding op de thermostaat, las ik nog het volgende in de handleiding van de modbusmodule:
:strip_exif()/f/image/LBrPH6lxg4ZXCHlnFB6NfMH5.png?f=user_large)
Weet iemand of ik via de itho module van Arjen deze waarde rechtstreeks kan schrijven naar de warmtepomp?
Ik hoor graag van jullie!
[ Voor 14% gewijzigd door Boaz04 op 11-03-2026 10:45 ]
Voor ik zelf enorm veel moeite ga doen in het bedenken van een nette oplossing...
Heeft iemand een losse kWh meter voor zijn WPU zitten die hij uitleest met HA, en in combinatie met de meldingen van de WPU status hier 4 losse powermeters voor gemaakt heeft?
Dus als de status "off" is, ik de kWh meter uitlees en wegschrijft als "stand-by" verbruik. Als hij op CV staat als "CV" verbruik, etc.
Scheelt een hoop hoofdpijn en typewerk als iemand dit al netjes heeft
Heeft iemand een losse kWh meter voor zijn WPU zitten die hij uitleest met HA, en in combinatie met de meldingen van de WPU status hier 4 losse powermeters voor gemaakt heeft?
Dus als de status "off" is, ik de kWh meter uitlees en wegschrijft als "stand-by" verbruik. Als hij op CV staat als "CV" verbruik, etc.
Scheelt een hoop hoofdpijn en typewerk als iemand dit al netjes heeft
Renault Scenic E-Tech 87kWh MY24, Alfen Eve Single S-Line, 19x DAS 420Wp + Enphase, 5x Jinko 320Wp + GoodWe, Sigenstore 36kWh + 17kW + Gateway
Jazeker, zoek even op utility_meter in dit topicdjrednas schreef op vrijdag 13 maart 2026 @ 11:51:
Voor ik zelf enorm veel moeite ga doen in het bedenken van een nette oplossing...
Heeft iemand een losse kWh meter voor zijn WPU zitten die hij uitleest met HA, en in combinatie met de meldingen van de WPU status hier 4 losse powermeters voor gemaakt heeft?
Dus als de status "off" is, ik de kWh meter uitlees en wegschrijft als "stand-by" verbruik. Als hij op CV staat als "CV" verbruik, etc.
Scheelt een hoop hoofdpijn en typewerk als iemand dit al netjes heeft
Zover ik weet kunnen we nog niet direct naar registers schrijven helaasBoaz04 schreef op maandag 9 maart 2026 @ 23:38:
Weet iemand of ik via de itho module van Arjen deze waarde rechtstreeks kan schrijven naar de warmtepomp?
Mijn sensoren zitten ook verkeerd om, moet nog een keer de moeite nemen om ze om te draaien. kWh meter was ook verkeerd aangesloten. Zouden ze die dingen wel testen???Emilio_TT schreef op maandag 16 februari 2026 @ 20:03:
En nu is de vraag bij welke 50% van de mensheid de sensoren verkeerd om zitten en bij wie niet..
[Afbeelding]
Check, die had ik nog niet gevonden neeOnl1ne1373 schreef op vrijdag 13 maart 2026 @ 12:11:
[...]
Jazeker, zoek even op utility_meter in dit topic
Maar maak je hiermee 4 verbruikers? Dus dat je 4 apparaten krijgt met een individueel verbruik op zowel power als energy? En hoe selecteer je je tarieven? Dat lijkt te missen in het geheel als ik het goed begrijp. HA lerende
Renault Scenic E-Tech 87kWh MY24, Alfen Eve Single S-Line, 19x DAS 420Wp + Enphase, 5x Jinko 320Wp + GoodWe, Sigenstore 36kWh + 17kW + Gateway
Nope; De pulsuitgang van mijn energiemeter was ook niet aangesloten op de printplaat.Onl1ne1373 schreef op vrijdag 13 maart 2026 @ 12:20:
[...]
Mijn sensoren zitten ook verkeerd om, moet nog een keer de moeite nemen om ze om te draaien. kWh meter was ook verkeerd aangesloten. Zouden ze die dingen wel testen???
Je maakt hiermee 4 aparte kWh meters, geen power (W) meters.djrednas schreef op vrijdag 13 maart 2026 @ 13:42:
[...]
Check, die had ik nog niet gevonden nee![]()
Maar maak je hiermee 4 verbruikers? Dus dat je 4 apparaten krijgt met een individueel verbruik op zowel power als energy? En hoe selecteer je je tarieven? Dat lijkt te missen in het geheel als ik het goed begrijp. HA lerende
Hiervoor kan je wel 4 aparte template sensors maken.
Tarieven worden gewijzigd met een automatisering:
code:
Automatisering om het tarief van de utility meter te wijzigen:1
2
3
4
5
6
7
8
9
| utility_meter:
energy_wpu_total:
source: sensor.warmtepomp_total_power_import_t1
name: WPU Energy Total
tariffs:
- uit
- tapwater
- verwarmen
- koelen |
code:
1
2
3
4
5
6
7
8
9
10
11
12
13
14
| alias: "Warmtepomp: Utility Meter Tariff"
description: ""
trigger:
- platform: state
entity_id:
- sensor.itho_wpu_status
condition: []
action:
- service: select.select_option
data:
option: "{{states('sensor.itho_wpu_status')}}"
target:
entity_id: select.energy_wpu_total
mode: single |
Ik volg al een tijdje dit topic en heb ook de bordjes van Arjen Hiemstra gekoppeld aan mijn WPU5g warmtepomp(en, ja 2). Tot nu toe niet zoveel mee gedaan aangezien het met saldering niet boeit wanneer de pompen aangestuurd worden maar straks wanneer de saldering eraf gaat wordt het wel interessant om zoveel mogelijk zonne-energie in de WPU te pompen ipv in het net.
Nu zag ik toevallig ook EVCC deze week en heb ik dit even snel geinstalleerd, nu vroeg ik me af of koppeling met de bordjes van Arjen te realiseren valt.
Zie voor meer info: https://docs.evcc.io/en/docs/devices/heating
Ik hoop dat iemand anders zich hier al in verdiept heeft... Anders moet het maar via Home Assistant. (laden van de EV lijkt prima aanstuurbaar te zijn met EVCC).
Nu zag ik toevallig ook EVCC deze week en heb ik dit even snel geinstalleerd, nu vroeg ik me af of koppeling met de bordjes van Arjen te realiseren valt.
Zie voor meer info: https://docs.evcc.io/en/docs/devices/heating
Ik hoop dat iemand anders zich hier al in verdiept heeft... Anders moet het maar via Home Assistant. (laden van de EV lijkt prima aanstuurbaar te zijn met EVCC).
Dat is een heel ander principe van aansturen. Zij regelen de stroomtoevoer feitelijk. DHet bordje van Arjen laat je toe om het gedrag te beïnvloeden van de pomp door middel van "stuur codes" een mooiere oplossing dan snoeihard stroom toevoer te knijpen naar mijn idee._Richie_ schreef op vrijdag 3 april 2026 @ 10:52:
Ik volg al een tijdje dit topic en heb ook de bordjes van Arjen Hiemstra gekoppeld aan mijn WPU5g warmtepomp(en, ja 2). Tot nu toe niet zoveel mee gedaan aangezien het met saldering niet boeit wanneer de pompen aangestuurd worden maar straks wanneer de saldering eraf gaat wordt het wel interessant om zoveel mogelijk zonne-energie in de WPU te pompen ipv in het net.
Nu zag ik toevallig ook EVCC deze week en heb ik dit even snel geinstalleerd, nu vroeg ik me af of koppeling met de bordjes van Arjen te realiseren valt.
Zie voor meer info: https://docs.evcc.io/en/docs/devices/heating
Ik hoop dat iemand anders zich hier al in verdiept heeft... Anders moet het maar via Home Assistant. (laden van de EV lijkt prima aanstuurbaar te zijn met EVCC).
Er zijn genoeg voorbeelden hoe je dit middels Home Assistant mooi kunt gaan regelen, lees de topic start even door en je krijgt een goed idee denk ik. HA is de makkelijkste manier om inzicht te krijgen en de basis zaken te gaan automatiseren.
Ja Topic ken ik. Ik hoopte op verfijndere aansturing van de warmtepomp via EVCC zoals ze dit kunnen doen met andere. Maar wat je zegt is bekend, genoeg blueprints en scripts om de WP aan te sturen via HA. Zou fijn zijn als iemand een soort 'best practice' op github zou kunnen publiceren aangezien het topic al > 1000 berichten is. (of Github van Arjen aanvullen mbt de WPU)GeeMoney schreef op vrijdag 3 april 2026 @ 11:13:
[...]
Dat is een heel ander principe van aansturen. Zij regelen de stroomtoevoer feitelijk. DHet bordje van Arjen laat je toe om het gedrag te beïnvloeden van de pomp door middel van "stuur codes" een mooiere oplossing dan snoeihard stroom toevoer te knijpen naar mijn idee.
Er zijn genoeg voorbeelden hoe je dit middels Home Assistant mooi kunt gaan regelen, lees de topic start even door en je krijgt een goed idee denk ik. HA is de makkelijkste manier om inzicht te krijgen en de basis zaken te gaan automatiseren.
Dit geeft een aardige samenvatting denk ik:_Richie_ schreef op vrijdag 3 april 2026 @ 11:46:
[...]
Ja Topic ken ik. Ik hoopte op verfijndere aansturing van de warmtepomp via EVCC zoals ze dit kunnen doen met andere. Maar wat je zegt is bekend, genoeg blueprints en scripts om de WP aan te sturen via HA. Zou fijn zijn als iemand een soort 'best practice' op github zou kunnen publiceren aangezien het topic al > 1000 berichten is. (of Github van Arjen aanvullen mbt de WPU)
GeeMoney in "Itho WPU5G water/water-warmtepomp ervaringen"
Beste allemaal,
ik zie op het forum door de bomen het bos niet meer. Ik heb Arjens module geïnstalleerd, Home Assistant aangeschaft en daar diverse apps op geïnstalleerd. Ik heb de kwartierprijzen van Tibber nu ook in Home Assistant.
Ik heb een automatisering aangemaakt waarmee ik de boiler wil laten verwarmen op het moment dat de stroom goedkoop is. Maar die werkt niet.
Als de trigger afgaat dan publiceert MQTT naar topic “ithowpu/cmd”. Is dat nog juist?
Dan is mijn poging om de boiler aan te laten springen onderstaand bericht:
{"manual_control":{"manual_operation_index":15,
"manual_operation_datatype":1,
"manual_operation_value":1,
"manual_operation_checked":1}}
Maar dat werkt dus niet. Hoe krijg ik de boiler wel aan het verwarmen?
Tweede vraag, volgens Itho Status is de buitentemperatuur -30 graden Celsius… Is er dan een sensor stuk? Gaat er iets mis als dit zo blijft?
Alvast bedankt,
Maurits
ik zie op het forum door de bomen het bos niet meer. Ik heb Arjens module geïnstalleerd, Home Assistant aangeschaft en daar diverse apps op geïnstalleerd. Ik heb de kwartierprijzen van Tibber nu ook in Home Assistant.
Ik heb een automatisering aangemaakt waarmee ik de boiler wil laten verwarmen op het moment dat de stroom goedkoop is. Maar die werkt niet.
Als de trigger afgaat dan publiceert MQTT naar topic “ithowpu/cmd”. Is dat nog juist?
Dan is mijn poging om de boiler aan te laten springen onderstaand bericht:
{"manual_control":{"manual_operation_index":15,
"manual_operation_datatype":1,
"manual_operation_value":1,
"manual_operation_checked":1}}
Maar dat werkt dus niet. Hoe krijg ik de boiler wel aan het verwarmen?
Tweede vraag, volgens Itho Status is de buitentemperatuur -30 graden Celsius… Is er dan een sensor stuk? Gaat er iets mis als dit zo blijft?
Alvast bedankt,
Maurits
@maurits70
-30 betekent "geen waarde beschikbaar "
Kennelijk geen buitensensor in je systeem. Geen probleem.
-30 betekent "geen waarde beschikbaar "
Kennelijk geen buitensensor in je systeem. Geen probleem.
Dat topic stel je zelf in. Als je naar de webinterface van de module gaat. Wat staat er dan in het MQTT menu (links) onder "MQTT base topic" (Er moet ithowpu staan om bovenstaande te laten werken)maurits70 schreef op maandag 6 april 2026 @ 10:37:
Als de trigger afgaat dan publiceert MQTT naar topic “ithowpu/cmd”. Is dat nog juist?
Daarnaast is gaat de WPU alléén het water verwarmen als het niet al warm is. Dus als er net een SWW run geweest is, gebeurt er niks.
Welke versie van de software van de itho module gebruikt je (te zien in het "Update" menu).
Ik gebruik nog 2.9.0-xxx maar inmiddels is 3.0.0-beta uit. Wellicht dat dit iets verandert.
4,8kW ZO-NW PVOutput 8x300Wp ZO 12 graden. 8x300Wp NW 12 graden.
Dankjewel. Ik wist niet van het topic maar het staat goed.
Ik heb zojuist geüpdatet naar 3.0.0..
En nu zie ik niets meer onder Itho Status in de web interface…
Er staat nog wel wat tekst op de pagina maar de tabel met de status waarden is helemaal verdwenen
Ik heb zojuist geüpdatet naar 3.0.0..
En nu zie ik niets meer onder Itho Status in de web interface…
Er staat nog wel wat tekst op de pagina maar de tabel met de status waarden is helemaal verdwenen
Even de module herstarten, komt weleens voor.maurits70 schreef op maandag 6 april 2026 @ 17:42:
Dankjewel. Ik wist niet van het topic maar het staat goed.
Ik heb zojuist geüpdatet naar 3.0.0..
En nu zie ik niets meer onder Itho Status in de web interface…
Er staat nog wel wat tekst op de pagina maar de tabel met de status waarden is helemaal verdwenen
Nou ik heb zowel de module fysiek een minuut lang ontkoppeld als een reset add-on gedaan maar ik zie nog steeds de tabel met statuswaarden niet onder Itho Status
Het kan soms ook een paar minuten duren voordat hij het I2C signaal oppakt. Of een andere UTP kabel even proberen. Het gebeurt bij mij 1-2x per jaar en na een herstart krijg ik het eigenlijk altijd weer terug.maurits70 schreef op maandag 6 april 2026 @ 18:07:
Nou ik heb zowel de module fysiek een minuut lang ontkoppeld als een reset add-on gedaan maar ik zie nog steeds de tabel met statuswaarden niet onder Itho Status
Ik heb het zelf kunnen oplossen. Ik heb in System Settings onder “Enable/Disable I2C commands” het vinkje bij System Status 2401 van ON naar OFF gezet, dat gesaved, toen weer naar ON en gesaved, en daarna een restart.
Mijn buitensensor is kapot en geeft 50 graden aan waardoor hij niet meer verwarmt. Ik heb al een nieuwe sensor liggen, maar die is niet makkelijk te vervangen omdat hij op 6 meter hoog zit. Dat ga ik van de zomer wel doen tijdens het schilderen.
Toen dacht ik, ik stuur via de module de buitentemperatuur van buienrader. Prima, de wpu ziet ook deze nieuwe temperatuur, maar de Autotemp ziet de sensor temperatuur van 50 graden en dus nog steeds niet verwarmen. Ik heb nu setting 8 (outdoor sensor) op 0 gezet, maar nog werkt het niet.
Iemand nog een idee hoe je het systeem configureerd zonder buitensensor? Hoe schakelt zo'n systeem tussen verwarmen en koelen?
Toen dacht ik, ik stuur via de module de buitentemperatuur van buienrader. Prima, de wpu ziet ook deze nieuwe temperatuur, maar de Autotemp ziet de sensor temperatuur van 50 graden en dus nog steeds niet verwarmen. Ik heb nu setting 8 (outdoor sensor) op 0 gezet, maar nog werkt het niet.
Iemand nog een idee hoe je het systeem configureerd zonder buitensensor? Hoe schakelt zo'n systeem tussen verwarmen en koelen?
Bij mij staat setting 8 ook op 0. Ik heb géén fysieke sensor. (Krijg sinds een jaartje waardes door van Klimaatgarant).[b]Onl1ne1373 schreef op dinsdag 7 april 2026 @ 12:20:[/b
Toen dacht ik, ik stuur via de module de buitentemperatuur van buienrader. Prima, de wpu ziet ook deze nieuwe temperatuur, maar de Autotemp ziet de sensor temperatuur van 50 graden en dus nog steeds niet verwarmen. Ik heb nu setting 8 (outdoor sensor) op 0 gezet, maar nog werkt het niet.
Iemand nog een idee hoe je het systeem configureerd zonder buitensensor? Hoe schakelt zo'n systeem tussen verwarmen en koelen?
Je moet blijkbaar echt de sensor fysiek loskopellen (draad losschroeven).
Voordat ik die nep waardes van Klimaatgarant doorkreeg, had ik dus géén waarde. De buitentemp staat dan op -30 graden. (0x7FFF) dat betekent "niet aangesloten".
De autotemp had ook die waarde.
Dan schakelt het ding wel heel vaak tussen verwarmen en koelen. In voor- en najaar is dat irritant: Zonnetje in huis? Koelen! 's nachts wat kouder? Verwarmen! Mijn oplossing was om de boel in standby te zetten in de tussenseizoenen. Zodat er gewoon helemaal niks gebeurt.
Nu met de "fake" buitentemp van Klimaatgarant is dat iets beter. Maar alsnog heb ik vanmorgen de WPU in stand-by gezet om koelen te voorkomen deze week.
4,8kW ZO-NW PVOutput 8x300Wp ZO 12 graden. 8x300Wp NW 12 graden.
Geen probleem maar ik ben benieuwd:
Sinds dinsdagochtend 0.00u is de fake buitentemperatuur van Klimaatgarant niet meer de KNMI temperatuur maar continu 11 graden.
Dat is fijn want dan gaat mijn WPU niet koelen.
Lijkt bewust. (Fijn!) Hebben anderen dit ook gehad of is het gewoon een storing?
(De temperatuur was ook precies 11u toen het om middernacht stopte…)
Sinds dinsdagochtend 0.00u is de fake buitentemperatuur van Klimaatgarant niet meer de KNMI temperatuur maar continu 11 graden.
Dat is fijn want dan gaat mijn WPU niet koelen.
Lijkt bewust. (Fijn!) Hebben anderen dit ook gehad of is het gewoon een storing?
(De temperatuur was ook precies 11u toen het om middernacht stopte…)
4,8kW ZO-NW PVOutput 8x300Wp ZO 12 graden. 8x300Wp NW 12 graden.
Ik krijg nog steeds een actuele waarde door van klimaatgarantvliegnerd schreef op donderdag 9 april 2026 @ 19:27:
Geen probleem maar ik ben benieuwd:
Sinds dinsdagochtend 0.00u is de fake buitentemperatuur van Klimaatgarant niet meer de KNMI temperatuur maar continu 11 graden.
Dat is fijn want dan gaat mijn WPU niet koelen.
Lijkt bewust. (Fijn!) Hebben anderen dit ook gehad of is het gewoon een storing?
(De temperatuur was ook precies 11u toen het om middernacht stopte…)
Dank. Wellicht dus toch storing. Dan wordt het interessant als er WEL koeling nodig of gewenst is…silvanverschuur schreef op donderdag 9 april 2026 @ 19:34:
[...]
Ik krijg nog steeds een actuele waarde door van klimaatgarant
Ben benieuwd
4,8kW ZO-NW PVOutput 8x300Wp ZO 12 graden. 8x300Wp NW 12 graden.
Ik heb mijn WPU nu op standby staan omdat hij deze week naar koel modus was overgeschakeld.vliegnerd schreef op donderdag 9 april 2026 @ 20:05:
[...]
Dank. Wellicht dus toch storing. Dan wordt het interessant als er WEL koeling nodig of gewenst is…
Ben benieuwd
Ik wil mijn boiler laten verwarmen op het goedkoopste moment van de dag
Ik gebruik de app “Tibber Prijsinformatie & Beoordeling”
Ik gebruik nu als trigger “Wanneer Beste Prijs Periode verandert van UIT naar AAN”, maar dat is niet goed gegaan. Ik zie in de historie dat de Beste Prijs Periode startte om 11:15 maar de boiler is al om 09:05 gaan verwarmen…
Wat doe ik fout?
Ik gebruik de app “Tibber Prijsinformatie & Beoordeling”
Ik gebruik nu als trigger “Wanneer Beste Prijs Periode verandert van UIT naar AAN”, maar dat is niet goed gegaan. Ik zie in de historie dat de Beste Prijs Periode startte om 11:15 maar de boiler is al om 09:05 gaan verwarmen…
Wat doe ik fout?
Never mind.
Ik heb beter in mijn HA logs gekeken. Ik zie dat in maart de buitentemperatuur redelijk goed doorkwam, maar een groot deel van februari niet. Dagenlang staat (stond) de temperatuur op de laatst ontvangen waarde.
Zal eens kijken of ik de antennes een betere plek kan geven… EDIT: Direct weer buitentemperatuur na het verplaatsen van de twee antennes. Problem solved.
Ik heb beter in mijn HA logs gekeken. Ik zie dat in maart de buitentemperatuur redelijk goed doorkwam, maar een groot deel van februari niet. Dagenlang staat (stond) de temperatuur op de laatst ontvangen waarde.
Zal eens kijken of ik de antennes een betere plek kan geven… EDIT: Direct weer buitentemperatuur na het verplaatsen van de twee antennes. Problem solved.
[ Voor 13% gewijzigd door vliegnerd op 10-04-2026 06:45 ]
4,8kW ZO-NW PVOutput 8x300Wp ZO 12 graden. 8x300Wp NW 12 graden.
Welke instelling heeft je boiler (op de spider). Als je de comfort stand gebruikt dan start het verwarmen van warm water zodra het water onder een ingestelde temperatuur zakt. Welke temperaturen meette je om 9.05u? Welke instelling?maurits70 schreef op donderdag 9 april 2026 @ 20:20:
Ik wil mijn boiler laten verwarmen op het goedkoopste moment van de dag
Ik gebruik de app “Tibber Prijsinformatie & Beoordeling”
Ik gebruik nu als trigger “Wanneer Beste Prijs Periode verandert van UIT naar AAN”, maar dat is niet goed gegaan. Ik zie in de historie dat de Beste Prijs Periode startte om 11:15 maar de boiler is al om 09:05 gaan verwarmen…
Wat doe ik fout?
Ik eco mode stel je tijdstip in waarop de boiler dagelijks gaat verwarmen. Ik heb daarvoor 13.00u zomertijd gekozen. Vrijwel altijd het goedkoopste moment met veel zon.
4,8kW ZO-NW PVOutput 8x300Wp ZO 12 graden. 8x300Wp NW 12 graden.
Ik heb de sensor losgekoppeld. Nu staat de temperatuur in de Autotemp op 327.67.vliegnerd schreef op dinsdag 7 april 2026 @ 12:53:
[...]
Bij mij staat setting 8 ook op 0. Ik heb géén fysieke sensor. (Krijg sinds een jaartje waardes door van Klimaatgarant).
Je moet blijkbaar echt de sensor fysiek loskopellen (draad losschroeven).
Voordat ik die nep waardes van Klimaatgarant doorkreeg, had ik dus géén waarde. De buitentemp staat dan op -30 graden. (0x7FFF) dat betekent "niet aangesloten".
De autotemp had ook die waarde.
Dan schakelt het ding wel heel vaak tussen verwarmen en koelen. In voor- en najaar is dat irritant: Zonnetje in huis? Koelen! 's nachts wat kouder? Verwarmen! Mijn oplossing was om de boel in standby te zetten in de tussenseizoenen. Zodat er gewoon helemaal niks gebeurt.
Nu met de "fake" buitentemp van Klimaatgarant is dat iets beter. Maar alsnog heb ik vanmorgen de WPU in stand-by gezet om koelen te voorkomen deze week.
Eigenlijk had ik verwacht dat daar nu de override temperatuur zou staan.
Raar!!Onl1ne1373 schreef op vrijdag 10 april 2026 @ 14:11:
[...]
Ik heb de sensor losgekoppeld. Nu staat de temperatuur in de Autotemp op 327.67.
Eigenlijk had ik verwacht dat daar nu de override temperatuur zou staan.
Bij mij werd de fake temperatuur (van de ithowifi module) vrijwel direct, zeg binnen een paar minuten naar de autotemp gestuurd. Die berichten zag ik ook: RF 868MHz Ramses berichten van de hoofdspider aan de autotemp.
Nu nog steeds, maar dan de fake temperatuur van Klimaatgarant.
4,8kW ZO-NW PVOutput 8x300Wp ZO 12 graden. 8x300Wp NW 12 graden.
@vliegnerd ik krijg het hier ook niet voor elkaar richting de Autotemp, heel gek.
Stroom even van de autotemp gehaald voor de zekerheid:
WPU:
/f/image/doSA7NTDxo92nFHOK4Llp2AP.png?f=fotoalbum_large)
Autotemp 1:
:strip_exif()/f/image/Yf24PTDHRNrOdxz5Qrqvw6xE.png?f=user_large)
Hij heeft nu trouwens ook geen state meer qua verwarmen of koelen. Iets te ongeduldig, hij is nu weer op koelen gesprongen. Maar nog steeds geen buiten temperatuur.
Moet daarvoor toch nog ergens een setting omgezet worden?
WPU:
/f/image/doSA7NTDxo92nFHOK4Llp2AP.png?f=fotoalbum_large)
Autotemp 1:
:strip_exif()/f/image/Yf24PTDHRNrOdxz5Qrqvw6xE.png?f=user_large)
Hij heeft nu trouwens ook geen state meer qua verwarmen of koelen. Iets te ongeduldig, hij is nu weer op koelen gesprongen. Maar nog steeds geen buiten temperatuur.
Moet daarvoor toch nog ergens een setting omgezet worden?
[ Voor 22% gewijzigd door Onl1ne1373 op 10-04-2026 19:39 ]
:strip_exif()/f/image/lG4c7L3HpD60CcHyNpgtv1Ec.jpg?f=fotoalbum_large)
:strip_exif()/f/image/R1J5ObZUoWCSbXCfmoDCZyVz.jpg?f=fotoalbum_large)
/f/image/euvtUSpkgepj6uQ5DE5D7Rji.png?f=fotoalbum_large)