Renault Scenic E-Tech EV - PV-Output - 48kWh LiFePo4 op 15kVa Victron systeem
Hele huis geïsoleerd met rd 6. Decentrale WTW. 12x310wp tilt 8° en 9x335 tilt 15°(Zuid) op Goodwe 6k omvormer. Pana J 5kW warmtepomp. AE v4 270l. Gasloos sinds 14-11-2020.
Ik zou alleen verwarmings pads in de accudozen zetten, multiplussen houden zichzelf op temperatuur. In een klein hokje kun je in ze zomer dan het probleem krijgen dat je ventilatie nodig bent.Boutersewalter schreef op zaterdag 15 november 2025 @ 11:58:
Ik ben aan het plannen om een dess systeem te bouwen. Ik wil deze graag in de tuin plaatsen. Hij komt in een onverwarmde schuur die wel goed geïsoleerd is (pir 6cm rondom). Tot hoever is een verwarmingselement dan nog nodig? Ik lees wat verschillende verhalen erover (onderandere in dit topic) Iemand ervaring ermee in de winter?
http://www.pvoutput.org/list.jsp?id=46229&sid=42168
https://nl.aliexpress.com...44082%7C_p_origin_prod%3A
Of
https://nl.aliexpress.com...18983%7C_p_origin_prod%3A
Ik gebruik ze zelf ook.
Wel even een zekering van 5A in de + draad monteren.
Ik heb daar de box wat voor aangepast. De matjes liggen bij mij op de bodem. Leg je epoxysheet eroverheen, anders willen de cellen niet meer lekker schuiven.
[ Voor 38% gewijzigd door BenSKIP op 15-11-2025 15:56 ]
Nu alles goed draait totaal niet meer en staan ze standaard uit.
Wel blij dat ik ze zichtbaar heb zitten, gezien het wel heel makkelijk en snel debuggen mogelijk maakt (mocht er een keer iets niet lekker functioneren)
Bij IT-ers gaat alles automatisch, maar niets vanzelf.
Linux is only free if your time has no value...
Exhorbitant DUUR
YouTube: The iBMS - Connect with your Battery and take it to the next (safety...
Het is goedkoper om je BMS te vervangen zodat ze allemaal hetzelfde zijn.... Maar als je bewust allemaal verschillende hebt om te testen tja..BenSKIP schreef op zondag 16 november 2025 @ 10:26:
Je kan ook voor $299 exclusief verzendkosten en exclusief btw een iBMS kopen zodat je overal ter wereld de cel voltage kunt inzien en je amperage van en naar de accu kunt beperken. En je hebt er eigenlijk nog een shunt extra voor nodig.
Exhorbitant DUUR
YouTube: The iBMS - Connect with your Battery and take it to the next (safety...
Ik heb mijn B series JK ook gewoon beschikbaar in het Victron systeem via serial-battery driver en een aggregator. Kost je alleen wat USB-TTL adapters, een usb hub en wat kabels. Stuk goedkoper.
[ Voor 11% gewijzigd door V_ger op 16-11-2025 10:57 ]
ZP, Gasloos sinds 2017, Nibe F1155, 12.4kWp 30° O/W + 4.4kWp 0°, 3x Victron MP2-5000 + 60 kWh
Deze iBMS is misschien voor de mensen die weinig laden/ontladen een pre te noemen, omdat de iBMS ook sluipverbruik (zelfontlading?) in de berekening meeneemt en die JK dus niet eerder dan VOL de 100% SOC zal gaan vermelden.
Ik laad tot 3,45V per cel (55,2-55,5V) en heb een externe lader liggen (10-90V + 2-30A) om daar 'periodiek' naar 56,8-58,4V van te kunnen maken. Ik heb deze tot nu toe slechts getest en weer in de doos teruggedaan. Voor nu laad/ontlaad ik op EPEX, doet de zon nog geen 2% en kijk ik eigenlijk niet eens wat de SOC doet. Misschien dat ik de externe lader binnenkort eens vraag om naar 56,8V te laden en dan de JK's op die voltage te 'calibreren'. Geen idee of dat verstandig is en waarom ik het zou 'moeten' doen. Ik had erover gelezen en dacht: "just in case" de packs onverhoopt in de kritische voltage <2,7V komt, zodat ik EHBOV (Eerste Hulp bij Onder Voltage) kan uitvoeren en zo dus deze AED op de accu gebruiken kan. (Binnenshuis gaan dan bij mij de roeptoeters: https://nl.aliexpress.com...80015%7C_p_origin_prod%3A af die mij voor ondervoltage waarschuwen. Zo heb ik deze ook voor overtemperatuur (>50'C) ingesteld. Biede worden getriggerd door de droge relais van de JKbms. Beide heb ik (anders dan de tests) nog niet gehoord. -Gullukkig ook maar, want ze maken echt goed herrie, als ze wel afgaan, dan ben je ook overdag METEEN wakker!-
Nou ik zou yambms niet zomaar even mijn Victrons laten sturen. Veel te buggy code in esphome.Yaldair schreef op woensdag 19 november 2025 @ 19:51:
ibms is toch gewoon overprijsde yambms? Dat is in ieder geval wat ik er tot nu toe van gehoord heb, maar moet het filmpje nog kijken
http://www.pvoutput.org/list.jsp?id=46229&sid=42168
Ik heb 20 x PV Solar frontier 170W liggen pal zuid . Doen rond de 3800kW per jaar.
Deze zitten als 2x5 + 2x5 op een Omnik TL2 4000.
VOC 112V dus 560V Omnik max DC590V
De Omnik zit niet op de AC out wegen niet te besturen vermogen/shift ferquentie.
De set zit ook ver van de Victron dus een MPPT DC controller gaat het hem niet worden.
Nu komen voor de setup dan een Fronius of een SMA in aanmerking omdat deze probleemloos de DC spanning aan kunnen. Nu zijn die Fronius aan de prijs of slecht te verkrijgen, ik kan wel voor een zacht prijsje een SMS tripower 6kw nieuw in doos overnemen. Die is nu wat groot maar mocht ik over een paar jaar de panelen gaan vervangen dan haal ik de 6kW PV ruim.
Nu lees ik wisselende verhalen over koppelen van de SMS aan de AC-out van Victron om eventueel in offgrid modus te werken.
http://www.pvoutput.org/list.jsp?id=46229&sid=42168
Ah, daar durf ik niks over te zeggen, weet niet in welke mate esphome hier problemen geeft. Lijkt me als je het eenmaal draaiend hebt je dit ook niet meer update (tenzij voor nieuwe features). op diysolarforum lijken er niet zo veel issues te zijn met yambms, volgens mij?habbekrats schreef op woensdag 19 november 2025 @ 20:34:
[...]
Nou ik zou yambms niet zomaar even mijn Victrons laten sturen. Veel te buggy code in esphome.
Anyway, zag in de comments op Andy's promotion-filmpjes van ibms ook vermelding staan van "bsc" -->
https://github.com/shining-man/bsc_fw
Zelfde principe, maar dan niet gemaakt m.b.v. esphome. Je kan het volgens mij ook op een lilygo t-connect installeren (specifieke fw available). Ga hier nog eens wat verder induiken. Voor mij is het enige doel een victron smartshunt te kunnen gebruiken met een deye inverter (en JK BMS).
Zag BSC nergens op tweakers vermeld (met simpele zoekopdracht). hebben ook een eigen HW boardje (+ case en eventueel (touch)display). En aanzienllijk goedkoper dan ibms...
In het eerste én tweede geval zou ik eerder een ander BMS overwegen zodat alles eenduidig wordt. Maar als je een kant-en-klaar batterij hebt, dan is dit niet altijd mogelijk (garantie?) en kan iBMS je een oplossing bieden mits je BMS'sen worden ondersteund.
De situatie waarbij je te kampen hebt met een onnauwkeurige rapportage van een BMS naar je systeem én je systeem niet van Victron is dan kan iBMS, denk ik, zinvol zijn om een Victron Smartshunt als meetinstrument te gebuiken.
Hangt er een beetje af hoeveel winst je denkt te maken op de brandverzekering.mathiasc schreef op zaterdag 22 november 2025 @ 11:36:
beste allen,
ik was deze morgen nog een batterij aan het samensteken, maar door (mijn eigen) domme fout, zijn er 2 cellen beschadigd geraakt. zie onderstaand de foto's. Zou ik deze nog durven gebruiken of gewoon vervangen?
Ik zou lekker slapen verkiezen boven de paar tientjes die het je nu kost om ze te vervangen.
Bij IT-ers gaat alles automatisch, maar niets vanzelf.
Linux is only free if your time has no value...
Andere BMS is geen optie, geen enkele BMS heeft 100% betrouwbare SOC. Vaker laden is een betere oplossing.Hermarcel schreef op zaterdag 22 november 2025 @ 11:19:
Ik heb van iBMS begrepen dat het handig kan zijn als je meerdere types BMS hebt, en/of BMS'sen hebt die niet met je systeem communiceren, en/of als je afhankelijk bent van de SOC-rapportage van een onnauwkeurige BMS.
In het eerste én tweede geval zou ik eerder een ander BMS overwegen zodat alles eenduidig wordt. Maar als je een kant-en-klaar batterij hebt, dan is dit niet altijd mogelijk (garantie?) en kan iBMS je een oplossing bieden mits je BMS'sen worden ondersteund.
De situatie waarbij je te kampen hebt met een onnauwkeurige rapportage van een BMS naar je systeem én je systeem niet van Victron is dan kan iBMS, denk ik, zinvol zijn om een Victron Smartshunt als meetinstrument te gebuiken.
Spijtig, maar ZEKER niet gebruiken voor de 16S batterij. Misschien "leuk" om met een kleine voeding en een zonnepaneeltje BUITEN te gebruiken voor 5V sensors.mathiasc schreef op zaterdag 22 november 2025 @ 11:36:
beste allen,
ik was deze morgen nog een batterij aan het samensteken, maar door (mijn eigen) domme fout, zijn er 2 cellen beschadigd geraakt. zie onderstaand de foto's. Zou ik deze nog durven gebruiken of gewoon vervangen?
[Afbeelding]
[Afbeelding]
Andere BMS stelde ik ook niet voor bij een onnauwkeurige BMS.
WP: ME PUHZ-SW75YAA + ERSD-VM2D + EV-WP-TWS-1W 300; AC: ME MXZ-2F42VF + 2x MSZ-LN25VGV; PV: 14.08 kWp O/W + SMA STP 8.0; Vent: Zehnder Q600 ERV + Ubbink AirExcellent.
[ Voor 18% gewijzigd door Nul_op_de_Meter op 23-11-2025 01:31 ]
Ik ben ook benieuwd. Nkon: Helaas weten we niet wanneer ze weer beschikbaar zullen zijn.SHIFTER [NL] schreef op vrijdag 14 november 2025 @ 15:29:
Iemand naast Nkon nog een goed adres voor cellen voor redelijke prijzen? Wil er nog 16 bij leggen, maar alles is uitverkocht...
18.090 Wp | 60Heatpipes | Auer Edel eau 270ltr | Panasonic J 9kW | Mitsubishi HI 5kW | 3 x Fujitsu General 2,5kW
Dan zijn de cellen ~70 euro per stuk is nagenoeg gelijk aan nkonNul_op_de_Meter schreef op zaterdag 22 november 2025 @ 22:50:
Na een tijdje loeren in dit topic en urenlang video's van Andy bekeken te hebben, heb ik besloten een Yixiang V2 batterijpakket te bouwen. Wat is wijsheid aangaande bestellen van de MB31 cellen? Bij Gobel zie ik ze te koop staan voor 54 EUR, waarbij er nog 250 EUR shipping fee bijkomt voor 16 stuks. Ben wel benieuwd wat hier de (recente) ervaringen zijn?
In Polen zijn verschillende magazijnen
https://wis-tek.com/produ...ck?variant=50395719991574
https://www.gobelpower.co...o4-battery-cell_p183.html
https://www.gobelpower.co...ase-with-jk-bms_p217.html
Ik heb wel het idee dat er een tekort aan cellen aan het ontstaan is.
Ik heb op mijn cellen bij Nkon ook 7 week moeten wachten. Bij een manco doe je dan gewoon met een NL bedrijf en werd prima opgelost.
http://www.pvoutput.org/list.jsp?id=46229&sid=42168
Als je al eventjes meeleest dan weet je dat toch al? Boxen via Ali bestellen (komt altijd wel goed maar de shipping info is allerminst betrouwbaar) en cellen in NL bestellen bij NKON.Nul_op_de_Meter schreef op zaterdag 22 november 2025 @ 22:50:
Na een tijdje loeren in dit topic [knip] Ben wel benieuwd wat hier de (recente) ervaringen zijn?
Betrouwbaar adres dat nette service/ after sales biedt.
Alleen op dit moment hebben ze de MB31 niet op voorraad.
Elders je spullen bestellen (aka China) is een pure gok wat je krijgt / kost aan verzendkosten een hoop zodat het nauwelijks goedkoper is dan NKON maar dan zonder service/ after sales (want China)
Mooier dan dat kunnen we het (nog steeds) niet maken.
Bij IT-ers gaat alles automatisch, maar niets vanzelf.
Linux is only free if your time has no value...
ik had mijn eerste set ook via Nkon, (accus 314 singlestud voor €63,- per stuk) maar nu uit de Poolse voorraad. De grijze kast zelfde als ik hiervoor uit China heb laten komen (10 weken levertijd) was toen (aug25) €465,- nu €420 incl verzending binnen een week. De Eve 314 nu met dubbele stud kwamen op €74,- met 10 dgn levertijd. Per accu dus in augustus €1475 nu €1604 maar met de duurdere dubbele studs.Nul_op_de_Meter schreef op zaterdag 22 november 2025 @ 22:50:
Na een tijdje loeren in dit topic en urenlang video's van Andy bekeken te hebben, heb ik besloten een Yixiang V2 batterijpakket te bouwen. Wat is wijsheid aangaande bestellen van de MB31 cellen? Bij Gobel zie ik ze te koop staan voor 54 EUR, waarbij er nog 250 EUR shipping fee bijkomt voor 16 stuks. Ben wel benieuwd wat hier de (recente) ervaringen zijn?
Accu https://www.alibaba.com/p...a-bn-b.0.0.7f01f19cbKMrCT
Box:https://www.alibaba.com/product-detail/YIXIANG-V2-With-JK-200A-BMS_1601602848549.html?spm=a2756.trade-list-buyer.0.0.71ad76e9Pt9p3W
Inwendig bestaat de cel uit een opgerolde folie met dus ronde bochten/hoeken. In de hoeken van de aluminium houder zit dus vooral elektrolyt. De folie heb je dan niet geraakt met dat indeuken bij de hoek.mathiasc schreef op zaterdag 22 november 2025 @ 11:36:
beste allen,
ik was deze morgen nog een batterij aan het samensteken, maar door (mijn eigen) domme fout, zijn er 2 cellen beschadigd geraakt. zie onderstaand de foto's. Zou ik deze nog durven gebruiken of gewoon vervangen?
[Afbeelding]
[Afbeelding]
Blijft over beschadiging van de blauwe folie aan de buitenkant. Je wilt naast elkaar gelegen cellen niet elektrisch verbinden middels de aluminium behuizing. Maar dat is al opgelost met een epoxy plaat daartegen. Gebruik ze op positie 1, 8, 9 of 16.
En er lekt geen elektrolyt uit zo te zien.
Kia e-niro, smartEVSE, SolarEdge O/W 3/4 kW, Ferroli wpb 90 lt., Daikin 4kW monoblock, Victron MP2-5000 + 15 kWh, gasloos 2023
Gewoon je verlies nemen. Hoe lullig ook.
ik durf idd het risico niet nemen, voor 120€ koop ik me vooral gemoedsrustBenSKIP schreef op zondag 23 november 2025 @ 15:49:
Cellen zijn beide vervormd, je kan ze dus niet meer netjes tegen een ander aanzetten zonder dat je de naastgelegen cel (of box) beschadigen zal. Daarnaast doen cellen rek en krimp, dus gaat de boel ook op positie 1,8, 9 of 16 langs elkaar schuren, alleen al omdat ze aan de andere kant tegen de box wringen, wil je ook niet.
Gewoon je verlies nemen. Hoe lullig ook.
@jheerink14 ze lekken effectief niet, het is gewoon "de deuk".
1. Ik heb al een 3f Goodwe hangen met 2x 435wp O/W, die ga ik dus zelf vervangen door de Deye 12k. Kabels hangen er al van de panelen en de 3f kabel dit zit aangesloten op een onderverdeel kast.
2. Mijn 20x 330wp Z op een SE7K met p370 die op een andere plaats hangt laat ik voorlopig AC op de batterij zitten. Noodstroom sluit ik ook niet aan, voor beide moet de stoep (weer) open, dan komt over een tijd wel.
3. Ik ben er nog niet over uit of ik voor 2x 16kWh ga of voor 1x32kWH met de M56 cellen (30% tot 40% goedkoper in aanschaf en aanleg). Nadeel van de 32kWh oplossing is dat met 240A laden, ontladen alles veel warmer wordt. Nu is dat niet het doel en in de zomer niet nodig (heb genoeg zware schakelbare verbruikers) maar in de winter verbruikt mijn warmte pomp 25 tot 40 kWh per dag, dus dan wil ik die batterij liefst zo goedkoop mogelijk vol gooien met een dynamisch contract. Met 240A (0.36c) zou dat toch wel moeten kunnen en ben je dan nog 3 uur bezig of mis ik hier iets?
4. Dan het gedeelte tussen de batterij en de omvormer:
/f/image/WzcbRqsbA1zqou74gsiNsIY5.png?f=fotoalbum_large)
:strip_exif()/f/image/XC8ko4NtGVLrCqwi3SdyaRrj.png?f=user_large)
Moet er nog een T-class fuse tussen de batterij en de mccb? Moet deze dan ook voor de shunt?
Nog andere op en aanmerkingen?
habbekrats schreef op zondag 23 november 2025 @ 08:04:
[...]
Dan zijn de cellen ~70 euro per stuk is nagenoeg gelijk aan nkon
In Polen zijn verschillende magazijnen
https://wis-tek.com/produ...ck?variant=50395719991574
https://www.gobelpower.co...o4-battery-cell_p183.html
https://www.gobelpower.co...ase-with-jk-bms_p217.html
Ik heb wel het idee dat er een tekort aan cellen aan het ontstaan is.
Ik heb op mijn cellen bij Nkon ook 7 week moeten wachten. Bij een manco doe je dan gewoon met een NL bedrijf en werd prima opgelost.
Net nog een quote aangevraagd bij Docan via Alibaba:Nickkie55 schreef op zondag 23 november 2025 @ 00:44:
[...]
Ik ben ook benieuwd. Nkon: Helaas weten we niet wanneer ze weer beschikbaar zullen zijn.
For 16 pcs REPT 345Ah from EU warehouse to Netherlands
cell: 72.6USD
subtotal: 16*72.6=1161.6USD
Qua garantie is een NL bedrijf wel handig inderdaad. Moet het spul daar wel te verkrijgen zijn...
3x Victron MP2-5000 | 32 kWh thuisaccu | 7.230 Wp Zonnepanelen | Gasloos | WP Boiler | Lucht-Lucht WP
Verstandig! Gooi ze op Vraag en Aanbod of marktplaats en er zijn vast nog wel mensen die er een paar tientjes voor willen geven (doet het net wat minder pijn) om ze als 12v accu te bouwen die ergens buiten staat ofzo.mathiasc schreef op zondag 23 november 2025 @ 20:08:
[...]
ik durf idd het risico niet nemen, voor 120€ koop ik me vooral gemoedsrust. Bedankt allen voor de hulp.
Bij IT-ers gaat alles automatisch, maar niets vanzelf.
Linux is only free if your time has no value...
63 euro per stuk bij een Ali verkoper, denk dat ik dan toch een klein beetje geduld (tot 12 december) en voor deze zou gaan.SHIFTER [NL] schreef op maandag 24 november 2025 @ 09:01:
[...]
[...]
Net nog een quote aangevraagd bij Docan via Alibaba:
For 16 pcs REPT 345Ah from EU warehouse to Netherlands
cell: 72.6USD
subtotal: 16*72.6=1161.6USD
Qua garantie is een NL bedrijf wel handig inderdaad. Moet het spul daar wel te verkrijgen zijn...
Goedkoper, waarschijnlijk heb je ze net zo snel of sneller thuis en wel garantie bij een NL bedrijf.
Zijn volgens NKON EVE's onder een OEM naam.
Bij IT-ers gaat alles automatisch, maar niets vanzelf.
Linux is only free if your time has no value...
Goede tip, die ga ik ook eens bekijken. Vond de 345ah van de Rept wel mooi. Maar dit is wel een aanzienlijk prijs verschil voor die 10% extra capaciteit.cyclone schreef op maandag 24 november 2025 @ 09:02:
[...]
Verstandig! Gooi ze op Vraag en Aanbod of marktplaats en er zijn vast nog wel mensen die er een paar tientjes voor willen geven (doet het net wat minder pijn) om ze als 12v accu te bouwen die ergens buiten staat ofzo.
3x Victron MP2-5000 | 32 kWh thuisaccu | 7.230 Wp Zonnepanelen | Gasloos | WP Boiler | Lucht-Lucht WP
Batterijen vallen onder de batterij verordening, de RoHS richtlijn is niet van toepassing op batterijen. Maar de batterij verordening verplicht sinds augustus 2024 CE markering en dus hoort de conformiteitsverklaring een referentie naar de batterij verordening te bevatten.Nul_op_de_Meter schreef op dinsdag 25 november 2025 @ 13:55:
Ik zit nu in het bestelproces van de Yixiang box via Alibaba. Voor de vorm vroeg ik nog om een CE-certificaat. Hierop kreeg ik allerlei testrapporten (EMC Certificate & EMC Test Report en een Veiligheidstest volgens IEC 62619:2022 (internationale veiligheidsnorm voor lithiumbatterijen)), maar geen CE-conformiteitsverklaring. Wat eigenlijk nog ontbreekt is het RoHS-certificaat (bewijs dat het product voldoet aan de beperking van gevaarlijke stoffen. De CE-conformiteitsverklaring zal er dus wel niet zijn. De JK V19 BMS heeft deze bij mijn weten wel, en de Yixiang box, is verder niets anders dan een behuizing met een breaker. Thuis zal ik er iig nog een T-class fuse bijzetten. Verder geloof ik dan wel dat het net zo veilig is als wanneer er wel een CE-markering zou zijn. Het enige dat mij enigszins dwarszit, is wanneer de shit-de-fan gaat hitten, er wellicht moeilijke vragen komen vanuit de verzekering. Wat zijn jullie afwegingen hierbij (geweest)?
Neem aan dat het 62619 CB rapport door de cellenfabrikant is aangevraagd, het EMC rapport zal wel op naam van JK staan.
Als je zelf een batterij in elkaar zet is het volgens mij niet automatisch CE indien alle onderdelen die je gebruikt hebt CE hebben. Voor een samenstel vraagt een fabrikant dan een CE aan. Het helpt natuurlijk wel als de onderdelen dit al hebben.Nul_op_de_Meter schreef op dinsdag 25 november 2025 @ 13:55:
Ik zit nu in het bestelproces van de Yixiang box via Alibaba. Voor de vorm vroeg ik nog om een CE-certificaat. Hierop kreeg ik allerlei testrapporten (EMC Certificate & EMC Test Report en een Veiligheidstest volgens IEC 62619:2022 (internationale veiligheidsnorm voor lithiumbatterijen)), maar geen CE-conformiteitsverklaring. Wat eigenlijk nog ontbreekt is het RoHS-certificaat (bewijs dat het product voldoet aan de beperking van gevaarlijke stoffen. De CE-conformiteitsverklaring zal er dus wel niet zijn. De JK V19 BMS heeft deze bij mijn weten wel, en de Yixiang box, is verder niets anders dan een behuizing met een breaker. Thuis zal ik er iig nog een T-class fuse bijzetten. Verder geloof ik dan wel dat het net zo veilig is als wanneer er wel een CE-markering zou zijn. Het enige dat mij enigszins dwarszit, is wanneer de shit-de-fan gaat hitten, er wellicht moeilijke vragen komen vanuit de verzekering. Wat zijn jullie afwegingen hierbij (geweest)?
http://www.pvoutput.org/list.jsp?id=46229&sid=42168
Ik heb contact gezocht met mijn opstalverzekeraar. Lang verhaal kort ik heb een NEN1010 (en beetje NEN3410) keuring laten uitvoeren van mijn technische installatie om verzekerd te zijn. (zie ook teka1 in "Zelf een powerwall bouwen" en opvolging teka1 in "Zelf een powerwall bouwen" )Nul_op_de_Meter schreef op dinsdag 25 november 2025 @ 13:55:
Ik zit nu in het bestelproces van de Yixiang box via Alibaba. Voor de vorm vroeg ik nog om een CE-certificaat. Hierop kreeg ik allerlei testrapporten (EMC Certificate & EMC Test Report en een Veiligheidstest volgens IEC 62619:2022 (internationale veiligheidsnorm voor lithiumbatterijen)), maar geen CE-conformiteitsverklaring. Wat eigenlijk nog ontbreekt is het RoHS-certificaat (bewijs dat het product voldoet aan de beperking van gevaarlijke stoffen. De CE-conformiteitsverklaring zal er dus wel niet zijn. De JK V19 BMS heeft deze bij mijn weten wel, en de Yixiang box, is verder niets anders dan een behuizing met een breaker. Thuis zal ik er iig nog een T-class fuse bijzetten. Verder geloof ik dan wel dat het net zo veilig is als wanneer er wel een CE-markering zou zijn. Het enige dat mij enigszins dwarszit, is wanneer de shit-de-fan gaat hitten, er wellicht moeilijke vragen komen vanuit de verzekering. Wat zijn jullie afwegingen hierbij (geweest)?
Nu las ik dat de regels qua thuisaccu en verzekering gaan veranderen: cj1 in "Zelf een powerwall bouwen"
Let op bij deze cellen dat de C-rate nog wel eens maximaal 0,25 zou kunnen zijn.SHIFTER [NL] schreef op maandag 24 november 2025 @ 09:01:
[...]
[...]
Net nog een quote aangevraagd bij Docan via Alibaba:
For 16 pcs REPT 345Ah from EU warehouse to Netherlands
cell: 72.6USD
subtotal: 16*72.6=1161.6USD
Qua garantie is een NL bedrijf wel handig inderdaad. Moet het spul daar wel te verkrijgen zijn...
NKON had namelijk ook 345Ah REPT cellen te koop en die hadden een C-rate van slechts 0,25!
"Never wrestle with a pig – it gets mud all over you and the pig likes it."
Tja maar deze zijn ook beschadigd....SpongeRob schreef op dinsdag 25 november 2025 @ 19:59:
[...]
Let op bij deze cellen dat de C-rate nog wel eens maximaal 0,25 zou kunnen zijn.
NKON had namelijk ook 345Ah REPT cellen te koop en die hadden een C-rate van slechts 0,25!
1 PVoutput . Dongen NB
Dat is de opgave om 8000 cycles te halen, onder 300kg druk en 70%. Dat zegt niks over de max C-waarde. Een 300ah die maar 0.25C zou kunnen doen kan ook geen LFP zijnSpongeRob schreef op dinsdag 25 november 2025 @ 19:59:
[...]
Let op bij deze cellen dat de C-rate nog wel eens maximaal 0,25 zou kunnen zijn.
NKON had namelijk ook 345Ah REPT cellen te koop en die hadden een C-rate van slechts 0,25!
Dat was mij inderdaad opgevallen maar maakt in combinatie met de andere packs niet uit. Maar thanks voor het melden!SpongeRob schreef op dinsdag 25 november 2025 @ 19:59:
[...]
Let op bij deze cellen dat de C-rate nog wel eens maximaal 0,25 zou kunnen zijn.
NKON had namelijk ook 345Ah REPT cellen te koop en die hadden een C-rate van slechts 0,25!
3x Victron MP2-5000 | 32 kWh thuisaccu | 7.230 Wp Zonnepanelen | Gasloos | WP Boiler | Lucht-Lucht WP
Met name het idee om de cellen gewoon in te tapen, vind ik nog niet zo gek bedacht. Ik weet niet hoe die tape heet, maar ik heb er ook een rol van liggen. Dat spul is werkelijk onverwoestbaar.
Dus beetje appels met peren vergelijken als je het mij vraagt. Beter dat je je cellen in een degelijke stalen behuizing plaatst met degelijke presure plates in plaats van wat plakband, krimpkous en epoxyplaatjes.
Bij IT-ers gaat alles automatisch, maar niets vanzelf.
Linux is only free if your time has no value...
Als je die stalen bakken niet gebruikt, dan is die tape (denk ik) wel een goed alternatief om die druk er op te houden.
http://www.pvoutput.org/list.jsp?id=46229&sid=42168
Er zijn er ook (volgens mij ook in dit topic) die ze los zetten. Of in een MDF-kist. Iedereen moet het verder maar zelf weten. Ik vind persoonlijk die stalen boxen veel te veel geld voor wat je werkelijk krijgt en niet heel praktisch omdat ze de 60 cm diepte ruim overschrijden.
Het gaat om 300kgf dat is een (neerwaartse) druk per oppervlakseenheid. Dus verdeeld over de pressure plate (oppervlak) en daarna verdeeld over het aantal bouten die die kracht zouden moeten verzorgen.pegagus schreef op vrijdag 28 november 2025 @ 16:24:
Dat zal de tijd dan leren. Maar dat geldt ook weer voor die stalen bakken. Ik heb die tape een jaar of twee geleden gebruikt om een kettingkast te fixen en tape op tape laat onmogelijk los. Het blijft sowieso nogal duister met die 300 kg. Is die per batterij en doen 8 batterijen achter elkaar 2.400 kg?
Er zijn er ook (volgens mij ook in dit topic) die ze los zetten. Of in een MDF-kist. Iedereen moet het verder maar zelf weten. Ik vind persoonlijk die stalen boxen veel te veel geld voor wat je werkelijk krijgt en niet heel praktisch omdat ze de 60 cm diepte ruim overschrijden.
Ja, de gekozen eenheid zorgt voor veel vraagtekens, maar het is ZEKER NIET gelijk aan één of meerdere sprongen. Want je puntbelasting is groter dan die van de pressure plate en je gewicht (hopelijk) lager.
Jammer dat je volledig voorbij gaat aan het feit dat op het door jou genoemde filmpje niet de tape maar de krimpkous zorgt voor de algehele sterkte en integriteit van de veel kleinere accu pack dan een mb31 cel.
Maar als jij denkt dat het een goed idee is en volledig ongefundeerd alle stalen cases die hier in dit topic genoemd zijn als minder geschikt acht, dan heb je het naar mijn mening het geheel bij het verkeerde eind.
Never the less het is een vrij land, dus doe wat je denkt wat goed is.
Bij IT-ers gaat alles automatisch, maar niets vanzelf.
Linux is only free if your time has no value...
Cellen zetten uit bij laden, ze er 16 of 32 achter elkaar dan komt er aardig meer trekkracht op je tape dan met 4 of 8. Daarnaast is het maar de vraag hoe goed de tape blijft bij telkens laden en weer laden.pegagus schreef op vrijdag 28 november 2025 @ 17:16:
Initieel maakt het niet uit hoeveel batterijen er achter elkaar staan, want de druk is overal het zelfde. Of je vinger nu klem zit tussen batterij 1 en 2 of tussen 4 en 5 maakt niet uit. Maar ik vraag me dan wel af hoe dat inwendig in de batterij werkt. Blijkbaar is die druk nodig om te voorkomen dat er zich een kristalachtige structuur ontwikkelt die de batterijen doet zwellen, of zo?
Ik heb geen stalen box, dat is de opkomst het laatste jaar. De mijne staan op geisoleerde stalen planken in een stalen Rittal kast. Ik heb een 4x4 opstelling waarbij de 2 lange kanten door 10mm alu platen met m6 en m8 draadeinden op spanning gehouden worden. Zitten allemaal ~2nm vast.
zie foto tijdens de opbouw.
http://www.pvoutput.org/list.jsp?id=46229&sid=42168
Jij leest totaal niet wat ik schrijf. Je gaat enkel af op je eigen indruk. Maar wellicht heb je wel een inhoudelijk antwoord op hoe dat nu met die drukkracht zit? Een stalen case waar je je batterijen in schuift, oefent ook geen druk uit op je batterijen. Ze weerstaan enkel druk. Net zoals tape dat doet. Draadeind met bouten op 2 nm spanning oefent wel druk uit.cyclone schreef op vrijdag 28 november 2025 @ 22:32:
@pegagus succes met je tape verhaal krijg de indruk dat je erg overtuigd ben van jouw oplossing.
Jammer dat je volledig voorbij gaat aan het feit dat op het door jou genoemde filmpje niet de tape maar de krimpkous zorgt voor de algehele sterkte en integriteit van de veel kleinere accu pack dan een mb31 cel.
Maar als jij denkt dat het een goed idee is en volledig ongefundeerd alle stalen cases die hier in dit topic genoemd zijn als minder geschikt acht, dan heb je het naar mijn mening het geheel bij het verkeerde eind.
Never the less het is een vrij land, dus doe wat je denkt wat goed is.
Die van Andy in B1.0 waren ook al allemaal 'bol' geworden. Eerder geloofde hij ook niet in het op druk zetten van de cellen, maar nu zet hij de pressure plate ook middels zijn momentsleutel vast. Andy kan zijn inmiddels 'balloncellen' niet meer in een box kwijt. Het maakt Andy in zoverre uit dat elke versie na 1.0 allemaal in een box en onder spanning gezet is. Dit wordt ook op 'dringend' advies van de fabrikanten gedaan. Een rolletje tape gaat de druk van 300kgf niet weerstaan. Mijn x 125Ah CATL cellen voor de 12V toepassing staan ook tussen IKEA snijplankjes met draaideinden in metalen platen.
@Pegasus Binnen de box heb je nog een lostaande plaat die je middels bouten tegen de cellen aanperst. Het is dus niet slechts een metalen box. Vandaar: Pressure plate.pegagus schreef op zaterdag 29 november 2025 @ 11:17:
[...]
Jij leest totaal niet wat ik schrijf. Je gaat enkel af op je eigen indruk. Maar wellicht heb je wel een inhoudelijk antwoord op hoe dat nu met die drukkracht zit? Een stalen case waar je je batterijen in schuift, oefent ook geen druk uit op je batterijen. Ze weerstaan enkel druk. Net zoals tape dat doet. Draadeind met bouten op 2 nm spanning oefent wel druk uit.
Gaat om deze video: YouTube: Building My First 48 Volt Battery using the Yixiang DIY Stackable Ba...
Bij die stalen box krijg je epoxyplaatjes. En die zijn wel serieus aan de prijs, als je ze los koopt. Dat verklaart de prijs van de box wat beter.
[ Voor 11% gewijzigd door pegagus op 29-11-2025 13:31 ]
[ Voor 3% gewijzigd door BenSKIP op 29-11-2025 15:15 ]
de korte kanten van een mb31 zetten bijna niet uit, daar is de behuizing stevig genoeg voor de lange kanten des te meer.pegagus schreef op zaterdag 29 november 2025 @ 13:09:
Nog een filmpje zitten kijken, en wellicht doet de persoon het niet goed doet, maar er worden geen bouten van de pressureplate aangedraaid. En wat mij ook opvalt is dat de korte kant van de batterijen ook niet opgesloten wordt. Enkel onder en boven. De zijkanten kunnen dan nog steeds zwellen en dan zitten ze klem tussen de ijzers.
Gaat om deze video: YouTube: Building My First 48 Volt Battery using the Yixiang DIY Stackable Ba...
Bij die stalen box krijg je epoxyplaatjes. En die zijn wel serieus aan de prijs, als je ze los koopt. Dat verklaart de prijs van de box wat beter.
voorbeeld
http://www.pvoutput.org/list.jsp?id=46229&sid=42168
Maar in de Yixiang bak zitten die platen bij aankomst helemaal tegen de steunen geschroefd en de accucellen passen er netjes tussen maar de boel staat niet onder druk. Dat komt pas als er uitzetting is. Als dat al gebeurt.BenSKIP schreef op zaterdag 29 november 2025 @ 11:21:
[...]
@Pegasus Binnen de box heb je nog een lostaande plaat die je middels bouten tegen de cellen aanperst. Het is dus niet slechts een metalen box. Vandaar: Pressure plate.
4mm extra eva foam er tussen en je hebt mooie compressie.ger356 schreef op zaterdag 29 november 2025 @ 18:56:
[...]
Maar in de Yixiang bak zitten die platen bij aankomst helemaal tegen de steunen geschroefd en de accucellen passen er netjes tussen maar de boel staat niet onder druk. Dat komt pas als er uitzetting is. Als dat al gebeurt.
Renault Scenic E-Tech EV - PV-Output - 48kWh LiFePo4 op 15kVa Victron systeem
Inderdaad, de zijde die uit gaat zetten is de lange zijde. Niet zo zeer bij een MB31 maar bij alle prismatische cellen gebeurt dat.habbekrats schreef op zaterdag 29 november 2025 @ 15:20:
[...]
de korte kanten van een mb31 zetten bijna niet uit, daar is de behuizing stevig genoeg voor de lange kanten des te meer.
Volgens mij heeft dat uitzetten niet alleen met de stevigheid van de behuizing te maken, maar ook met de structuur van het lithium en/of grafiet in laagjes, en hoe dat in de geometrische gevormde behuizing is gestopt.
:no_upscale():strip_exif()/f/image/0HgABnm75GmTMv3cKt6kNemq.webp?f=user_large)
/f/image/EmgJrXRBwimLhk4dxMk27CMY.webp?f=fotoalbum_large)
bron: https://www.batterydesign.net/cell-expansion/
Panasonic WH-MDC05F3E5, PAW-DHWM80ZNT, 3×Fronius IG Plus, Diehl Platinum 2100H, Mean Well TS-200, Studer AJ400-48, 18×Rept CB75, AHED-BMS, Energiek/Greenchoice 3j
YouTube: Hoe Je De Levensduur Van LFP Cellen Verhoogt
Dit heeft mij ook overtuigd om verwarmingspads te regelen voor mijn installatie, deze komt in een onverwarmde maar geisoleerde garage te staan. Ik weet echter niet of het BMS de temp kan lezen van die verwarmingpads, weet iemand dat?
[ Voor 34% gewijzigd door The Source op 30-11-2025 20:27 ]
Hele huis geïsoleerd met rd 6. Decentrale WTW. 12x310wp tilt 8° en 9x335 tilt 15°(Zuid) op Goodwe 6k omvormer. Pana J 5kW warmtepomp. AE v4 270l. Gasloos sinds 14-11-2020.
Je zou één van de temperatuursensoren naast een verwarmingsmatje kunnen plaatsen, zo zou je dan die temperatuur enigzins in de gaten kunnen houden.The Source schreef op zondag 30 november 2025 @ 20:23:
Hier wordt goed uitgelegd waarom compressie mogelijk is en hoe je de levensduur kunt verlengen van je batterij:
YouTube: Hoe Je De Levensduur Van LFP Cellen Verhoogt
Dit heeft mij ook overtuigd om verwarmingspads te regelen voor mijn installatie, deze komt in een onverwarmde maar geisoleerde garage te staan. Ik weet echter niet of het BMS de temp kan lezen van die verwarmingpads, weet iemand dat?
In mijn geval heb ik de verwarming zo ingesteld dat deze bij 10 graden inschakelt en bij 12 graden weer uitschakelt, zo kan ik altijd met een normaal vermogen laden wanneer de zon zich weer laat zien.Boutersewalter schreef op zondag 30 november 2025 @ 20:52:
Zat net het zelfde filmpje te kijken. Je kan maar c0.3 laden bij 10 graden en c0.12 bij 5 graden (filmpje bij 1:45). Hoe lossen jullie dat op als ze in een koude omgeving staan. Ook de pads gaan pas aan bij 10 graden of lager.
Op een koude dag ziet dat er dan zo uit:
[ Voor 13% gewijzigd door SpongeRob op 30-11-2025 22:11 ]
"Never wrestle with a pig – it gets mud all over you and the pig likes it."
De JK in combinatie met een batterybox leest op 5 locaties temperaturen.The Source schreef op zondag 30 november 2025 @ 20:23:
Hier wordt goed uitgelegd waarom compressie mogelijk is en hoe je de levensduur kunt verlengen van je batterij:
YouTube: Hoe Je De Levensduur Van LFP Cellen Verhoogt
Dit heeft mij ook overtuigd om verwarmingspads te regelen voor mijn installatie, deze komt in een onverwarmde maar geisoleerde garage te staan. Ik weet echter niet of het BMS de temp kan lezen van die verwarmingpads, weet iemand dat?
JK's eigen temperatuur
4 aanwezige ntc's
In de PC software zijn alle 5 waarden te zien.
Persoonlijk zou ik geen sensor nabij de mat in gebruik nemen omdat de mat dan te snel met opwarmen stoppen zal. De matjes bereikte bij (zonder cellen erop) al snel 50'C. Naar mijn idee, als je ze slechts 2 graden wilt laten warmen en je ook een ntc naar beneden werkt dat het dan een te vroege afschakeling worden zal. Alleen mijn onderste box heeft matjes.
Even heel wat anders: Wie van jullie houdt gezien de doom-scenario-flyer rekening met een natte accu? Ik woon in de polder op -1,50 NAP. Mijn gehele accu zou dan naar de visjes kunnen zwaaien.
Nou als ie ondergedompeld is heeft ie iig genoeg koeling in het geval van kortsluiting!BenSKIP schreef op maandag 1 december 2025 @ 07:20:
[...]
De JK in combinatie met een batterybox leest op 5 locaties temperaturen.
JK's eigen temperatuur
4 aanwezige ntc's
In de PC software zijn alle 5 waarden te zien.
Persoonlijk zou ik geen sensor nabij de mat in gebruik nemen omdat de mat dan te snel met opwarmen stoppen zal. De matjes bereikte bij (zonder cellen erop) al snel 50'C. Naar mijn idee, als je ze slechts 2 graden wilt laten warmen en je ook een ntc naar beneden werkt dat het dan een te vroege afschakeling worden zal. Alleen mijn onderste box heeft matjes.
Even heel wat anders: Wie van jullie houdt gezien de doom-scenario-flyer rekening met een natte accu? Ik woon in de polder op -1,50 NAP. Mijn gehele accu zou dan naar de visjes kunnen zwaaien.
Is de overstroming dan met zoet of zout water ivm het verschil in geleidbaarheid?
ZP, Gasloos sinds 2017, Nibe F1155, 12.4kWp 30° O/W + 4.4kWp 0°, 3x Victron MP2-5000 + 60 kWh
Ik zit vooral wat te twijfelen of het slim is om 250A fuses te gebruiken. Alternatief is kleiner (125A?) maar dan moet ik zekeringhouders aanschaffen e.d. en andere busbars kopen. Kom je qua prijs waarschijnlijk duurder uit dan een Lynx power-in. En ik weet niet of ik dat mooi kan wegwerken in bedradingshouders (nog advies over hoe breed/hoog die moeten zijn?)
Aan AC kant mag ik maximaal (continue) 16*0.8*3*230 = 8.8kW laden/ontladen. Dat komt overeen met een ~92A per batterypack = 0.3C. Waarschijnlijk stel ik hem in op 0.2C max, misschien 0.25C. Want, magic community number
Ik denk dat ik aan totale kabel lengte de 3 meter niet eens red. Vanuit victron kan ik dus waarschijnlijk ook gewoon 35mm2 + 70mm2 kabels gebruiken. De vraag is dan hoeveel ik aan kapitaalvernietiging doe door 70 + 95mm2 te pakken.
De Deye heeft al een DC-onderbreker. Is er nog meerwaarde om nog een MCCB of DC-schakelaar toe te voegen?
1
2
3
4
5
6
7
8
9
10
11
12
13
14
15
16
17
18
19
20
21
22
23
24
25
26
27
28
29
| [3x16A]
|
|
[Deye Hybrid 12kW (SG05)]<<<.....................................
+ | : : :
+ | : : :
+ | [RS-232] [CAN] [RS-485]
+ | : : :
+ | [Solarassistant] & [YAMBMS] & [rs485->CAT5 (grid)]
+ | + | :
+ | + | :
95mm2 95mm2 + | :
+ | [60V-->5V] :
Victron Lynx power-in + | + | :
----------------- + | + | :
| |+++++95mm2+++++++++++[x mm2]+[x A glass fuse]++++ | :
| 2x250A T-fuse | | | :
| |-----95mm2-----|Smart shunt (300A)|----|--[x mm2]--| :
----------------- : :
M10 | | M10 :............................................>>>:
+ | | + :
+ | | + :
+ | | + :
70mm2 | | 70mm2 :
+ | | + :
+ | | + :
+ | | + :
M8 - Batterybox M8 - Batterybox..........................................................>>>:
(16x315Ah) (16x315Ah) |
Dus, wat random vragen terwijl ik mijn plaatje wat verder probeer uit te werken
Zoet...V_ger schreef op maandag 1 december 2025 @ 08:47:
[...]
Nou als ie ondergedompeld is heeft ie iig genoeg koeling in het geval van kortsluiting!
Is de overstroming dan met zoet of zout water ivm het verschil in geleidbaarheid?
"Elk probleem hep se voordeel."
"Elk voordeel hep un nadeel."
https://www.facebook.com/...stenaar/1301330283215860/
[ Voor 10% gewijzigd door BenSKIP op 01-12-2025 17:33 ]
Ik heb het exact zo, maar dan zonder solarassistant (ik lees de Deye uit met Solarman)Yaldair schreef op maandag 1 december 2025 @ 13:19:
Ziet iemand grote problemen met onderstaande setup? Dit is wat ik nu ongeveer in gedachten heb om te gaan maken. 2 batterijen van 16x315Ah (zit nog wat te zoeken naar beste kwaliteit/prijs case...waarschijnlijk Yixiang). Aangesloten met 70mm2 naar Lynx Power-in, aangepast voor 2 T-fuses van 250A. Vanuit daar naar een Victron 300A shunt en door naar de Deye omvormer. Om de shunt data te gebruiken ga ik YAMBMS implementeren.
Ik zit vooral wat te twijfelen of het slim is om 250A fuses te gebruiken. Alternatief is kleiner (125A?) maar dan moet ik zekeringhouders aanschaffen e.d. en andere busbars kopen. Kom je qua prijs waarschijnlijk duurder uit dan een Lynx power-in. En ik weet niet of ik dat mooi kan wegwerken in bedradingshouders (nog advies over hoe breed/hoog die moeten zijn?)
Aan AC kant mag ik maximaal (continue) 16*0.8*3*230 = 8.8kW laden/ontladen. Dat komt overeen met een ~92A per batterypack = 0.3C. Waarschijnlijk stel ik hem in op 0.2C max, misschien 0.25C. Want, magic community number.
Ik denk dat ik aan totale kabel lengte de 3 meter niet eens red. Vanuit victron kan ik dus waarschijnlijk ook gewoon 35mm2 + 70mm2 kabels gebruiken. De vraag is dan hoeveel ik aan kapitaalvernietiging doe door 70 + 95mm2 te pakken.
De Deye heeft al een DC-onderbreker. Is er nog meerwaarde om nog een MCCB of DC-schakelaar toe te voegen?
code:
1 2 3 4 5 6 7 8 9 10 11 12 13 14 15 16 17 18 19 20 21 22 23 24 25 26 27 28 29[3x16A] | | [Deye Hybrid 12kW (SG05)]<<<..................................... + | : : : + | : : : + | [RS-232] [CAN] [RS-485] + | : : : + | [Solarassistant] & [YAMBMS] & [rs485->CAT5 (grid)] + | + | : + | + | : 95mm2 95mm2 + | : + | [60V-->5V] : Victron Lynx power-in + | + | : ----------------- + | + | : | |+++++95mm2+++++++++++[x mm2]+[x A glass fuse]++++ | : | 2x250A T-fuse | | | : | |-----95mm2-----|Smart shunt (300A)|----|--[x mm2]--| : ----------------- : : M10 | | M10 :............................................>>>: + | | + : + | | + : + | | + : 70mm2 | | 70mm2 : + | | + : + | | + : + | | + : M8 - Batterybox M8 - Batterybox..........................................................>>>: (16x315Ah) (16x315Ah)
Dus, wat random vragen terwijl ik mijn plaatje wat verder probeer uit te werken
Ander verschil is dat ik Alder EF3 fuses van 200a heb.
Voor de rest is mijn setup praktisch identiek.
De DC onderbreker in de Deye sluit de PV circuits af, niet het DC circuit vanaf de accu, dus een MCBB is wel verstandig als die al niet in je accu packs zitten.Yaldair schreef op maandag 1 december 2025 @ 13:19:
Ziet iemand grote problemen met onderstaande setup? Dit is wat ik nu ongeveer in gedachten heb om te gaan maken. 2 batterijen van 16x315Ah (zit nog wat te zoeken naar beste kwaliteit/prijs case...waarschijnlijk Yixiang). Aangesloten met 70mm2 naar Lynx Power-in, aangepast voor 2 T-fuses van 250A. Vanuit daar naar een Victron 300A shunt en door naar de Deye omvormer. Om de shunt data te gebruiken ga ik YAMBMS implementeren.
Ik zit vooral wat te twijfelen of het slim is om 250A fuses te gebruiken. Alternatief is kleiner (125A?) maar dan moet ik zekeringhouders aanschaffen e.d. en andere busbars kopen. Kom je qua prijs waarschijnlijk duurder uit dan een Lynx power-in. En ik weet niet of ik dat mooi kan wegwerken in bedradingshouders (nog advies over hoe breed/hoog die moeten zijn?)
Aan AC kant mag ik maximaal (continue) 16*0.8*3*230 = 8.8kW laden/ontladen. Dat komt overeen met een ~92A per batterypack = 0.3C. Waarschijnlijk stel ik hem in op 0.2C max, misschien 0.25C. Want, magic community number.
Ik denk dat ik aan totale kabel lengte de 3 meter niet eens red. Vanuit victron kan ik dus waarschijnlijk ook gewoon 35mm2 + 70mm2 kabels gebruiken. De vraag is dan hoeveel ik aan kapitaalvernietiging doe door 70 + 95mm2 te pakken.
De Deye heeft al een DC-onderbreker. Is er nog meerwaarde om nog een MCCB of DC-schakelaar toe te voegen?
code:
1 2 3 4 5 6 7 8 9 10 11 12 13 14 15 16 17 18 19 20 21 22 23 24 25 26 27 28 29[3x16A] | | [Deye Hybrid 12kW (SG05)]<<<..................................... + | : : : + | : : : + | [RS-232] [CAN] [RS-485] + | : : : + | [Solarassistant] & [YAMBMS] & [rs485->CAT5 (grid)] + | + | : + | + | : 95mm2 95mm2 + | : + | [60V-->5V] : Victron Lynx power-in + | + | : ----------------- + | + | : | |+++++95mm2+++++++++++[x mm2]+[x A glass fuse]++++ | : | 2x250A T-fuse | | | : | |-----95mm2-----|Smart shunt (300A)|----|--[x mm2]--| : ----------------- : : M10 | | M10 :............................................>>>: + | | + : + | | + : + | | + : 70mm2 | | 70mm2 : + | | + : + | | + : + | | + : M8 - Batterybox M8 - Batterybox..........................................................>>>: (16x315Ah) (16x315Ah)
Dus, wat random vragen terwijl ik mijn plaatje wat verder probeer uit te werken
Daarnaast is je kabel dikte goed, ik heb het eerst met 70 mm2 ook naar de Deye geprobeerd, dat ging goed maar de kabel werd te warm (90 graden plus) naar mijn zin en heb er toen een 95mm2 stuk ingezet. Die blijft handwarm en de verliezen zijn dus ook minder. (Ik ontlaad max met 4 accu packs op 240A totaal om de 12kW te halen)
Deye 12kW Hybrid, 8,77 kW peak solar, 62,4 kWH Seplos batteries, Panasonic K-series 5kW all-electric heatpump
Ik heb echter ergens volgens mij kortsluiting in mijn brein...
Stel dat je 3x de 6K5VA hebt hangen. Die kunnen in theorie ontladen met 3x100A. Stel nou dat je drie accu's hebt staan, elk achter een Lynx Smart BMS en welke elk met maximaal 100A ontladen mogen worden. Als alles goed werkt, mooi geen probleem, maar wat gebeurd er als 1 van de accu's een issue heeft en door de Lynx afgeschakeld wordt. Als er dan vol vermogen wordt gevraagd door de drie multiplussen, gaat dat dan wel goed?
[ Voor 3% gewijzigd door Nhz op 02-12-2025 15:35 ]
Groetjes
Welcome to the club!Nhz schreef op dinsdag 2 december 2025 @ 15:33:
Ik heb echter ergens volgens mij kortsluiting in mijn brein...
Zoals altijd: It depends.Stel dat je 3x de 6K5VA hebt hangen. Die kunnen in theorie ontladen met 3x100A. Stel nou dat je drie accu's hebt staan, elk achter een Lynx Smart BMS en welke elk met maximaal 100A ontladen mogen worden. Als alles goed werkt, mooi geen probleem, maar wat gebeurd er als 1 van de accu's een issue heeft en door de Lynx afgeschakeld wordt. Als er dan vol vermogen wordt gevraagd door de drie multiplussen, gaat dat dan wel goed?
Als de bms'sen via DVCC communiceren met je GX-device én het bms van de haperende accu heeft zelf "zijn" accu afgeschakeld, dan zal er een lagere maximaal toegestande (ont-)laadstroom gecommuniceerd worden. Hebben de Multi's niet genoeg aan dat lagere maximum, dan verwacht ik dat ze uitschakelen.
Als het bms van de haperende accu het niet dooheeft, dan zal het GX-device niet op de hoogte gebracht worden en zal de (ont-)laadstroom ongewijzigd blijven. Afhankelijk van je systeem is het vervolgens "wachten tot er iets ingrijpt".
Stel dat je bv drie accu's met MB31's hebt. De fabrikant staat 0.5P toe als maximum continue laad- en ontlaadstroom. Voor een accu met 314Ah cellen is dat ruim 150A.
Je Multi's kunnen maximaal met 100A per stuk laden en ontladen. Dat is dus maximaal 300A. Als er één accu wegvalt zonder dat het bms dit doorheeft, dan wordt die 300A verdeeld over 2 accu's. Elk 150A valt nog net binnen de specs.
Zorg er dan wel voor dat kabels, zekeringen, etc geschikt zijn voor deze 150A per accu. Ook zul je de maximum laad/ontlaadstroom in de bms'sen op 150A moeten zetten, want anders schakelen de nummers 2 en 3 alsnog uit nadat nr 1 is uitgevallen.
O, enne: Testen! Bv door de breaker op de accu uit te zetten. Blijft alles draaien met de twee overgebleven accu;s? Wat doen de temperaturen? EtcEtc
[ Voor 6% gewijzigd door Hermarcel op 02-12-2025 16:45 ]
Correct?
Groetjes
4900/4920 Wp ZW + 2520/2100 Wp ZO : SMA STP10.0-3AV-40/STP4.0-3AV-40 : 3xMP2-5000VA : 3xSeplos Mason 280L+42,9kWh : Arotherm VWL125/6+MEH97/6+VIH-RW300/3 : 100 m2 vvw als bijverwarming : Bouwjaar 2008
Maar bij geen communicatie zouden de omvormers zelf moeten afschakelen.
Er staan hier aardig wat battery packs te koop voor een relatief lage prijs, iemand een idee of deze eenvoudig kunnen worden gebruikt voor wat kleinschalige toepassingen?
Volgens mij leest mij de Deye de 4 accu's uit via BMS UTP > JK BMS (waarvan de 4 onderling verbonden zijn via CAN UTP) en telt dit op, voor max charge , max discharge en totaal capacity.Nhz schreef op woensdag 3 december 2025 @ 10:56:
Mja, dus als je vier accupakketten hebt, elk afgezekerd op 100A en 1 van die vier gaat 'offline' (danwel door de BMS, dan wel door de zekering, of hell: omdat iemand de hoofdschakelaar van dat pakket omzet), dan kunnen de 3 multiplussen nog ongestraft 300A trekken uit de andere drie pakketten. Gaat er een 2e offline dan zullen in het ergste geval (bij geen communicatie) de drie multiplussen 300A uit de twee resterende accu's willen trekken. In dat geval gaan de 100A zekeringen van die beide accu's eruit en ligt het hele systeem plat. Hierbij er vanuitgaande dat je kabels dik genoeg zijn voor de gezekerde waarde.
Correct?
Hierdoor 'ziet' de Deye het totaal van de 4 accu's (200A per accu) dus in mijn geval 800A max ontladen.
Valt er een accu uit dan corrigeert de Deye naar 600A etc.
[ Voor 50% gewijzigd door Cklaver op 03-12-2025 18:05 ]
MAX amp in BMS opgeven (rekening houdende met C rating kabeldikte en zekeringwaarde) en MAX amp ingeven in inverter.
Inverterwaarde = aantal packs (BMS'n) tot benodigde amp waarde.
Als voorbeeld: Deye 240A (max)
4 packs: Deye trekt dan 60A per pack. (ongeveer)
(4 x 60A = 240A)
BMS'n op bv 100A afregelen (en zekeringen daarop afstemmen) dan kan de Deye bij het wegvallen van 1 pack nog op de andere voort.
3x100 = 300A
Bij het wegvallen van een tweede zal het snel op zwart (moeten) gaan. (Bij het gebruik van 100A zekeringen)
Heb je op 200A afgezekerd, (KAN! maar wordt gezien de C rating niet aanbevolen) dan kan je dus nog wel door, tot ook de 3e wegvalt.
Echter..... bij uitval van 1 moet je al achter je oren krabben en bij een tweede moeten de alarmbellen al roodgloeiend staan.
Geen idee wat er gebeurd als de master als 1e wegvalt. Stuur je op BMS communicatie en niet op voltage, dan zou alles wel eens op zwart kunnen gaan. (Geen ervaring mee.)
[ Voor 20% gewijzigd door BenSKIP op 04-12-2025 08:51 ]
Nee dat is niet waar. Als 1 accu uitvalt past de Deye zijn settings gelijk aan.BenSKIP schreef op donderdag 4 december 2025 @ 08:42:
Deye Master "ziet" geen 1,2,3,4 of meer accu's, deze krijgt gewoon info door en wordt daardoor gezien als één. Als packs wegvallen blijft de ingegeven inverter waarde gewoon staan.
Zou kunnen. Maar ik doelde meer op het feit dat een BMS het misschien niet weet. Bijvoorbeeld omdat er een automaat of zekering is uitgeklapt. Het bms ziet dan 0 Ampère en geeft dat door aan de master. Geen idee of de master slim genoeg is om dat als "opmerkelijk" te signaleren en, veiligheidshalve, de DVCC parameters bij te stellen.Eriko schreef op woensdag 3 december 2025 @ 11:45:
Ik ben er niet zeker van dat de uitgeschakelde BMS geen info doorgeeft aan de Cerbo Gx. Stel dat je 3x BMSs hebt, en er is altijd 1 master en de rest als slave. De master krijgt de info van 2 slaves en bepaalt de max vermogen en geeft door aan de Cerbo Gx. Indien 1 BMS uitvalt, weet de master BMS wel en gaat dan de juiste vermogen doorgeven. Stel dat de master BMS uitvalt, krijgt Cerbo Gx geen info meer. Ik denk dat de Cerbo Gx op een gegeven moment zelf doorgeeft aan Multiplus dat er geen vermogen is.
Correct (volgens mij dan)Nhz schreef op woensdag 3 december 2025 @ 10:56:
Mja, dus als je vier accupakketten hebt, elk afgezekerd op 100A en 1 van die vier gaat 'offline' (danwel door de BMS, dan wel door de zekering, of hell: omdat iemand de hoofdschakelaar van dat pakket omzet), dan kunnen de 3 multiplussen nog ongestraft 300A trekken uit de andere drie pakketten. Gaat er een 2e offline dan zullen in het ergste geval (bij geen communicatie) de drie multiplussen 300A uit de twee resterende accu's willen trekken. In dat geval gaan de 100A zekeringen van die beide accu's eruit en ligt het hele systeem plat. Hierbij er vanuitgaande dat je kabels dik genoeg zijn voor de gezekerde waarde.
Correct?
Maar wel een opmerking: Je beschrijft alleen een ontlaad-scenario. In een 300A laad-scenario wil je voorkomen dat de werkende accu's te lang teveel voor hun kiezen krijgen.
[ Voor 10% gewijzigd door Hermarcel op 04-12-2025 11:26 ]
Dan wijkt Deye daarin af van Victron. Victron houdt zich aan de waardes die de master doorgeeft. Als er een bms uitvalt (uitgezet wordt), dan verandert de waarde die de master naar de Victron stuurt. Victron past zich vervolgens aan (geldt voor zowel laden als ontladen, DVCC kent wel aparte getallen voor laden en ontladen).BenSKIP schreef op donderdag 4 december 2025 @ 08:42:
Deye Master "ziet" geen 1,2,3,4 of meer accu's, deze krijgt gewoon info door en wordt daardoor gezien als één. Als packs wegvallen blijft de ingegeven inverter waarde gewoon staan. De inverter gaat dan dus harder aan de overige packs trekken, waarna zoals eerder aangegeven de volgende zwakste schakel optreden zal. DC breaker(s) of zekering(en).
MAX amp in BMS opgeven (rekening houdende met C rating kabeldikte en zekeringwaarde) en MAX amp ingeven in inverter.
Inverterwaarde = aantal packs (BMS'n) tot benodigde amp waarde.
Als voorbeeld: Deye 240A (max)
4 packs: Deye trekt dan 60A per pack. (ongeveer)
(4 x 60A = 240A)
BMS'n op bv 100A afregelen (en zekeringen daarop afstemmen) dan kan de Deye bij het wegvallen van 1 pack nog op de andere voort.
3x100 = 300A
Bij het wegvallen van een tweede zal het snel op zwart (moeten) gaan. (Bij het gebruik van 100A zekeringen)
Heb je op 200A afgezekerd, (KAN! maar wordt gezien de C rating niet aanbevolen) dan kan je dus nog wel door, tot ook de 3e wegvalt.
Echter..... bij uitval van 1 moet je al achter je oren krabben en bij een tweede moeten de alarmbellen al roodgloeiend staan.
Geen idee wat er gebeurd als de master als 1e wegvalt. Stuur je op BMS communicatie en niet op voltage, dan zou alles wel eens op zwart kunnen gaan. (Geen ervaring mee.)
- Als ik een slave bms uitzet, dan stuurt de master aangepaste max laad/ontlaad via DVCC naar Victron.
- Als ik de master bms uitzet, dan veranderen de max laad/ontlaad stromen op de Victron in streepjes. Geen idee wat er dan gebeurt, maar dat valt op te zoeken.
- Als ik de breaker van een accu uitzet, dan blijven de DVCC parameters zoals ze zijn. Dus de laad/ontlaad maxima blijven op de waardes voor alle drie de accu's staan.
Met de volgende specs in het achterhoofd:
- Hoofdzekering 3x25A
- PV gemeten piekvermogen circa 18kW (76A, 3x25,5A)
- 3x Multiplus 48/6k5/100-50 circa 17kW (72A, 3x24A continue @ max 40gr)
Klopt het volgende dan?
1) Er is potentieel maximaal 3x84,5A beschikbaar. Of is dat nog afhankelijk van of de PV installatie 'voor' of 'na' de MP's hangt (AC-IN of AC-OUT)? In het geval dat er geen zon is, dan is er maximaal 3x49A beschikbaar.
2) In principe kunnen de MP's kiezen uit de volgende scenarios:
- de slimme meter op 0 houden, alles wat achter de meter gebruikt wordt komt in de basis uit de PV of uit de accu's, als er te veel PV is wordt het vermogen van de PV-omvormer afgeschaald
- terugleveren aan het net, als de terugleverprijzen gunstig zijn dan kan enerie vanaf PV en vanuit de accu's richting het net gestuurd worden
- gebruiken van het net, als prijzen gunstig zijn (of als er meer vraag is dan lokaal beschikbaar) dan kan er stroom van het net gebruikt worden om het huis van stroom te voorzien en om de accu's te laden
3) In het geval de energiebehoefte in huis ineens toeneemt, omdat er een (zware) gebruiker ingeschakeld wordt (bijvoorbeeld een boiler, of een laadpaal), dan kiezen de MP's er voor om deze stroom uit het net te laten komen, of uit de accu's, of wanneer mogelijk de PV omvormer verder op te schalen. Deze energie kan aan de AC-IN of aan de AC-OUT geleverd worden?
Groetjes
Nee dat is niet zo, dat duurt even voordat je Deye hoort van de BMS master dat er minder capaciteit beschikbaar is heb ik gemerkt.Cklaver schreef op donderdag 4 december 2025 @ 08:55:
[...]
Nee dat is niet waar. Als 1 accu uitvalt past de Deye zijn settings gelijk aan.
Dat is ook de reden waarom ik nu mijn 4 Seplos batterijen gekoppeld heb via modbus met een YamBMS die via CAN bus met de Deye spreekt. De YamBMS reageert direct wanneer een accu uitvalt en knijpt dan de Deye indien nodig. Een andere reden om de YamBMS te bouwen was voor mij het feit dat de DEYE als de accu's bijna vol zijn nog steeds met full power de cellen volramt totdat een BMS zegt overvoltage en er mee stopt, de Deye ramt dan alles door tot alle 4 de batterijen in de protectie schieten. De YamBMS laat de Deye rustig op een zeker punt de lading af maken zonder dat een batterij in protectie schiet.
[ Voor 3% gewijzigd door rvdgaag op 04-12-2025 14:32 ]
Deye 12kW Hybrid, 8,77 kW peak solar, 62,4 kWH Seplos batteries, Panasonic K-series 5kW all-electric heatpump
NIet bij mij, is direct, binnen 1 a 2 seconden.rvdgaag schreef op donderdag 4 december 2025 @ 14:31:
[...]
Nee dat is niet zo, dat duurt even voordat je Deye hoort van de BMS master dat er minder capaciteit beschikbaar is heb ik gemerkt.
Dat is ook de reden waarom ik nu mijn 4 Seplos batterijen gekoppeld heb via modbus met een YamBMS die via CAN bus met de Deye spreekt. De YamBMS reageert direct wanneer een accu uitvalt en knijpt dan de Deye indien nodig. Een andere reden om de YamBMS te bouwen was voor mij het feit dat de DEYE als de accu's bijna vol zijn nog steeds met full power de cellen volramt totdat een BMS zegt overvoltage en er mee stopt, de Deye ramt dan alles door tot alle 4 de batterijen in de protectie schieten. De YamBMS laat de Deye rustig op een zeker punt de lading af maken zonder dat een batterij in protectie schiet.
Mischien is dat bms afhankelijk? Mijn Victron systeem met JK Inverter bms'sen past binnen 1 à 2 seconden zijn instellingen aan. Dus mijn bms levert de wijzigingen behoorlijk snel aan.
Tuurlijk is BMS afhankelijk. Ik gebruik 4x Seplos V2 en daaroverheen nu dus de YamBMS die wat tekortkomingen compenseert.Hermarcel schreef op donderdag 4 december 2025 @ 17:24:
@rvdgaag
Mischien is dat bms afhankelijk? Mijn Victron systeem met JK Inverter bms'sen past binnen 1 à 2 seconden zijn instellingen aan. Dus mijn bms levert de wijzigingen behoorlijk snel aan.
Deye 12kW Hybrid, 8,77 kW peak solar, 62,4 kWH Seplos batteries, Panasonic K-series 5kW all-electric heatpump
Ja en Nee.... ligt eraan of je op communicatie of op voltage zit. Zit je alleen op voltage, dan krijgt de Deye die info niet. Zit je op com dan wel.Cklaver schreef op donderdag 4 december 2025 @ 08:55:
[...]
Nee dat is niet waar. Als 1 accu uitvalt past de Deye zijn settings gelijk aan.
EVE MB56 unit price: 96 USD
DIY kit unit price: $569
Shipping cost via sea: $699
Total price: 96*16+569+699=2804USD
Shipping by sea to your address, price includes customs duties, delivery time is 45-55 days.
Verzendkosten exorbitant hoog. Maar zelfs daarmee goedkoper dan 2x een Deligreen 16kW box.
PV: 39x @ 13.425WP, L/L WP: 3x3,5+2x5KW+1x2,2KW, L/W WP 9kW Panasonic J mono, WP boiler Atlantic Explorer V4 270. Sinds 04-22 gasloos!
Levering in 2026 lees voor de zekerheid even wat de overheid van plan is.Gieliovd520 schreef op zaterdag 6 december 2025 @ 11:00:
MB56 met diy box helaas niet op voorraad in EU. Krijg dit aanbod van Miaoxin:
EVE MB56 unit price: 96 USD
DIY kit unit price: $569
Shipping cost via sea: $699
Total price: 96*16+569+699=2804USD
Shipping by sea to your address, price includes customs duties, delivery time is 45-55 days.
Verzendkosten exorbitant hoog. Maar zelfs daarmee goedkoper dan 2x een Deligreen 16kW box.
http://www.pvoutput.org/list.jsp?id=46229&sid=42168
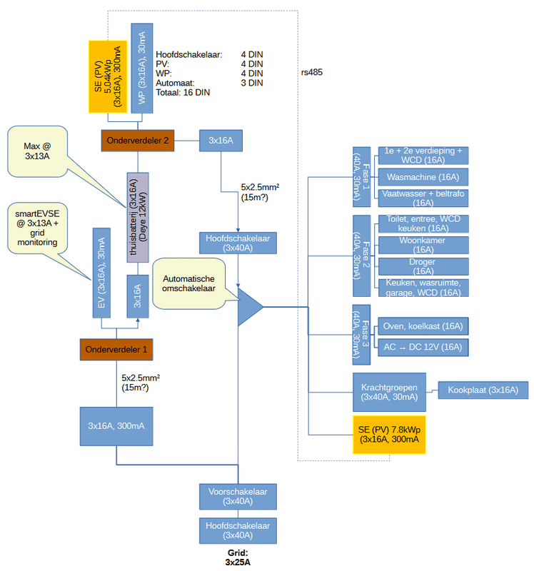
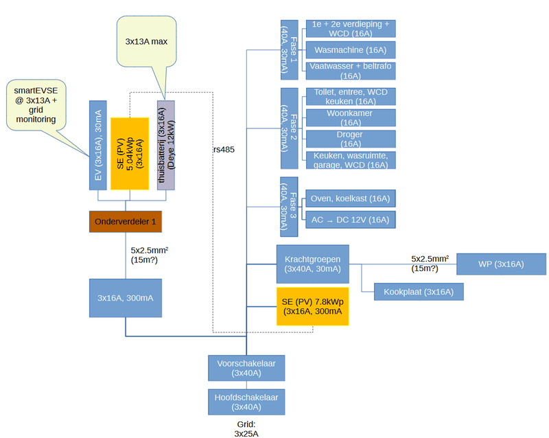
Daarom zat ik te kijken of ik toch niet iets van een automatische omschakelaar kan installeren en dan de huidige "WP krachtstroom aansluiting" (5x2.5mm2) gebruik als backup load aansluiting. De WP staat namelijk ook in de schuur (alleen aan andere kant van een muurtje). Dan kan ik in principe het hele huis achter de batterij hangen (maar,, dan kan ik niet alles aan zetten natuurlijk want ik ben gelimiteerd tot 3x16A).
Ik heb wat schetsen zitten maken. Oorspronkelijk was ik het volgende van plan:
/f/image/h3rXNWqIEoeFzrVw0RxPPOmt.png?f=fotoalbum_large)
Door de WP achter mijn Deye te hangen met een nieuwe onderverdeler en een 3 fase wandcontactdoos, kan ik de oorspronkelijke aansluiting gebruiken om een 3x16A retour te realiseren naar mijn meterkast.
In de meterkast moet dan een extra "hoofdschakelaar" komen en een automatische omschakelaar. Voor de veiligheid wil ik nog een installatieautomaat van 3x16A aansluiten achter de Deye om voor het geval de stroom uitvalt en de Deye als backup gaat functioneren, en toevallig meerdere grootverbruikers aanstaan, de 5x2.5mm2 kabels niet doorbranden. Liever dat die automaat dan springt en ik handmatig nog wat grootverbruikers kan uitzetten (via de automaten).
Zie onderstaande situatietekening:
/f/image/Uslgqr0ROSqsH9zwqs20UrOT.png?f=fotoalbum_large)
Zijn er problemen met het (nieuwe) plan? Als ik het goed begrepen heb kan de Deye de frequentie aanpassen van de "critical loads" om zo de PV productie van de solaredge panelen bij te regelen. (ik heb 12.84kWp, maar 5.04kWp ligt op de schuur met schaduw dus red ik nooit. 12kWp betwijfel ik te halen). Dus, als de stroom uitvalt moet de Deye de totale productie dan even kunnen opvangen richting batterij. (beetje hetzelfde als de Victrons doen)). Voordeel van deze manier is dat mocht de stroom uitvallen voor een paar dagen, dan kan de PV de batterij nog weer wat opladen (afhankelijk van wanneer).
Ik zou die automatische Chinese omschakelaars niet gebruiken ik vertrouw ze niet echt. Neem een handmatige of pas de installatie aan dat alles standaard achter de Deye zit. Volgens mij kan een Deye toch automatisch on-off grid doen met een doorvoerstroom van 45A. De omschakelaar is dan alleen als je werkzaamheden aan je Deye/accu gaat doen.
http://www.pvoutput.org/list.jsp?id=46229&sid=42168
Nu ben ik helaas niet thuis in de NEN1010 (probeer altijd wel op te zoeken wat er mag, als ik het kan vinden). Waar doel je hier precies op? Zit het in de huidige situatie al niet goed? Dus in onderverdeler 1? Of in mijn toekomstige onderverdeler 2? Of is het de aardlekschakelaar + krachtgroepen die NOK zijn? Ik begrijp dat een remautomaat meteen afslaat zodra je de x A overschrijdt. i.t.t. een B-automaat die x seconden y maal overbelasting toestaat. Klopt dat?habbekrats schreef op zondag 7 december 2025 @ 17:27:
@Yaldair Volgens mij voldoet de verdeelkast niet aan de NEN1010 de 40/0,03 aardleks zijn te klein, rem automaat of 63A aardleks nemen.
Ik zou die automatische Chinese omschakelaars niet gebruiken ik vertrouw ze niet echt. Neem een handmatige of pas de installatie aan dat alles standaard achter de Deye zit. Volgens mij kan een Deye toch automatisch on-off grid doen met een doorvoerstroom van 45A. De omschakelaar is dan alleen als je werkzaamheden aan je Deye/accu gaat doen.
Het liefst zou ik inderdaad alles zonder omschakelaar doen, maar ik denk dat ik dan niet uit kom met alle groot belasters + de dunne 2.5mm2 draadjes. Helaas mag er (en krijg ik er) geen dikkere kabels door de 19mm installatiebuis. Dus dan moet ik vanuit het midden van het huis (meterkast) op de een of andere manier naar de garage komen om een nieuwe leiding aan te leggen. Dat wordt een lastige opgave.
Of, mag ik toch 20A over die 2.5mm2 trekken? (ik weet helaas niet de precieze lengte...)
De installatie van de Deye zou ik zo niet maken installatie moet ook overzichtelijk worden en dat is de tekening niet echt. Stel dat je er niet meer bent wie snapt het dan nog?
zoiets? Met dank aan zonnepanelensuper
http://www.pvoutput.org/list.jsp?id=46229&sid=42168
Ik heb vorige week 2608USD betaald, pre-assembled, wieltjes eronder, 300A breaker, 300A JK BMS, 2A balancing. Verzonden vanuit EU (komen in Jan aan). Maar niet bij Yixiang, die zijn al weken op rij de shipment kosten aan het verhogen. Op website kwam ik bij hun op 317USD uit, maar zij verhoogde uiteindelijk naar 619usd. Dus voor soortgelijke, maar andere kast gegaan.Gieliovd520 schreef op zaterdag 6 december 2025 @ 11:00:
MB56 met diy box helaas niet op voorraad in EU. Krijg dit aanbod van Miaoxin:
EVE MB56 unit price: 96 USD
DIY kit unit price: $569
Shipping cost via sea: $699
Total price: 96*16+569+699=2804USD
Shipping by sea to your address, price includes customs duties, delivery time is 45-55 days.
Verzendkosten exorbitant hoog. Maar zelfs daarmee goedkoper dan 2x een Deligreen 16kW box.
De meeste fabrikanten zitten nog in de design fase, ze vragen aan mij wat ik van de specs vindt en of ik nog wensen heb. Plaatjes zijn 3d tekeningen en fotos zijn R&D modellen die half uit elkaar liggen. Hier een overzichtje van wat ik over heb van mijn zoektocht:Each MB56 628Ah battery pack price is 1988USD
1pcs shipping costs is 620USD DDP to your address from Europe warehosue
Total 1988+620=2608USD
2 mters 70m² inverter cable is for free
QSO is in design fase, maar wel mooie case. Voordelen imho, handvaten voor en achter, wieltjes en aansluitingen achterop. Helaas afgaand op hun R&D unit geen flex busbars.
:strip_exif()/f/image/Z1RSWP569GRb05mEzLb5jSMu.png?f=user_large)
Deligreencs heeft enkel rechtopstaan model (wat de levensduur van eve batterijen met 25% kan inkorten) en model is nog in R&D fase.
:strip_exif()/f/image/kspFjIoOsTZrDWxEzhGTb0Ol.png?f=user_large)
Donguan had soortgelijk model als Yixiang, met wieltjes (scheelt duur onderzet ding met wieltjes van Yixiang), maar nog niet klaar.
:strip_exif()/f/image/WS3wELfAZqW7C1psSwkfkNab.jpg?f=fotoalbum_large)
Global Power heeft de GP-Project X2 voor MB56, maar ze hadden nog geen datasheet, wel mooi met transparante zijkanten. R&D phase...ze hebben ook een MB31 versie in ontwikkeling.
:strip_exif()/f/image/igNcYZ8A5rNI8vFTsxHAvL0I.png?f=user_large)
Heymy; Voor deze kast ben ik uiteindelijk gegaan. Spuglelijk logo, Pre-assembled, stock in Jan in EU, met wieltjes en voor my alle check boxes:
:strip_exif()/f/image/HTpFbmvIXikm1y4ssuEJOeqa.png?f=user_large)
Docan Power had geen JK BMS en EEL had nog geen oplossing.
[ Voor 89% gewijzigd door The Source op 09-12-2025 18:24 ]
Merkspecifieke topics:
Het grote Victron ontwerp topic
Het grote Victron aansturing topic
Het grote Deye inverter (en accu) topic
:strip_exif()/f/image/ljgg5qoGh9jgeYFf5V9ix5Il.jpg?f=fotoalbum_large)
:strip_exif()/f/image/HHq19qNhpKi6JZrpAIpyItIO.jpg?f=fotoalbum_large)