Mitsubishi externe temperatuur sensor (Home Assistant compatible): V&A - ClimaControl - Ook voor Panasonic & LG.
En wij ons maar afvragen waarom de Europese economie niet meer zo hard groeit en die van Azië paar keer zo hard gaat. Kom op zetten zeg, zetten ze er bij euro-circuits twee mensen op die er halve dag mee bezig zijn en gebruiken ze goud ipcv koper.WeaZuL schreef op woensdag 17 augustus 2011 @ 12:37:
[...]
Ik check net bij euro-circuits en die vragen 126 euro voor twee stuks
Wat als je deadlines hebt en de printen zijn niet geleverd? Wat als er een probleem met levering is? Wat als betalingen niet vlekkeloos verlopen? Juist, dan wil je zekerheid en lokaal contact kunnen opnemen met het bedrijf.
Dat is dan ook de reden dat ik regelmatig voor werk PCB's bestel die ongeveer en factor 10 duurder zijn met slechtere specs dan in china: zekerheid.
Mitsubishi externe temperatuur sensor (Home Assistant compatible): V&A - ClimaControl - Ook voor Panasonic & LG.
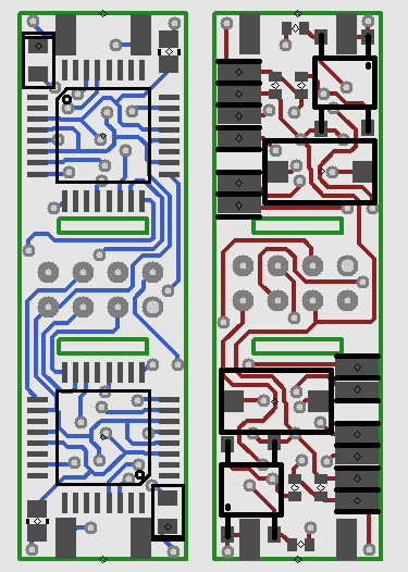
Is goed. * Sprite_tm gaat naar pcb toe en tikt in:Hi Jeroen,
There is something wrong with your gerber files, the plugin hole is too
small about 0.4mm ,could you design it more bigger.
Regards,
Dwin
1
| :ChangeDrillSize(selectedVias, more, bigger) |
Wat vreemd, het werkt nie?
Relaxen und watchen das blinkenlichten. | Laatste project: Ikea Frekvens oog
Ik heb hier een accu liggen, en daar staat gewoon iets van 11V op de connector, ik kan er ook prima een halogeenlampje op laten branden. Maar hoe gaat dat verder, kapt hij (de accu) vanzelf de stroomtoevoer af als hij leeg begint te raken?
Lijkt me namelijk wel handig om als nood battery pack te kunnen gebruiken, kan ik mooi m'n telefoon opladen aangezien ik toch extra accu's heb liggen. Die kan ik daarna zo weer opladen in m'n laptop.
@sprite: ik vind eigenlijk seeed/itead nog verrassend goed. Het is niet zo'n club als makepcb waar je een ontwerp en geld naartoe stuurt, twee maanden zit te bidden en dan een mysterieus pakketje binnenkrijgt dat best wel eens anders dan je ontwerp kan zijn. Er wordt tenminste nog gecheckt en je hebt invloed voordat het geproduceerd wordt. Althans, afgezien van die kleine issue met Dave Jones (EEVBlog).
Trouwens, om het verhaal even af te maken, ik heb nu mail van iemand anders bij Seeed die het beter kan uitleggen. In het midden van het design zitten 8 contactpunten, netjes op 2.54mm van elkaar. Dat doet heel veel aan een header denken, en zo hebben ze het blijkbaar geinterpreteerd; het mailtje was bedoeld als waarschuwing dat ik in de gaten van 0.4mm nooit een header ga kunnen stoppen. Maar ff een mailtje teruggestuurd waarom dat zo gedesigned was, hopelijk gaat 't nu snel in productie.
Blijft het een beetje jammer dat die eerste Chinees me niet precies kon vertellen wat nou het probleem was, maar wel netjes dat ze ook op dat soort practische dingen letten. Les voor de volgende keer: als ik uncommon slimmigheden op mijn PCB gebruik 't ff in de readme erbijzetten
Relaxen und watchen das blinkenlichten. | Laatste project: Ikea Frekvens oog
Kwaliteit is wat mijn betreft best goed, zoveel word er niet beknibbeld op kwaliteit, in ieder geval is de kwaliteit niet zo erg verschillende als de pirij dat is met Eurocircuits. Printjes van Eurocircuits zijn wellicht iets beter maar niet zoveel beter dat het prijs factor van zoveel keer verantwoord, althans dat is mijn mening.
En prototype maken kan met elke printje of die nu van seeed of Eurocircuits komt en je er voor klein prijsje 10+ krijgt of voor veel geld er twee krijgt, daar kan je alle twee net zo hard meet prototypen.
Seeed en itead zijn democratiserende instituten wat dat betreft: nu kun je ook zonder een bedrijf met bijbehorende eisen en budgetten hardware bouwen. Met nadelen die niet boeiend zijn voor 'consumenten'.
Sta ik vanmorgen op, heb ik een email van PayPal, of ik eventjes 79€ extra wil betalen (op een order van 75€). Dacht het dus niet! Dan zoeken ze maar een andere manier om het te produceren.
Weet iemand btw een programmatje om zelf panels te maken? Kan ik het desnoods aanleveren als 2 naast elkaar met v-groef ertussen, als dat wel breed genoeg is...
Mijn nieuwe portfolio (Under Construction) | Benieuwd wat Solar Team Twente gaat doen?
@mux: Tnx. Was ff zoeken, maar blijkbaar kan Eagle het ook gewoon. Alleen ff wat geklooi met de name layer, die moet gekopierd worden, anders nummerd ie door
Mijn nieuwe portfolio (Under Construction) | Benieuwd wat Solar Team Twente gaat doen?
Mitsubishi externe temperatuur sensor (Home Assistant compatible): V&A - ClimaControl - Ook voor Panasonic & LG.
Mijn nieuwe portfolio (Under Construction) | Benieuwd wat Solar Team Twente gaat doen?
Mitsubishi externe temperatuur sensor (Home Assistant compatible): V&A - ClimaControl - Ook voor Panasonic & LG.
Zal voorlopig best wel afzetmarkt blijven, maar we zijn gewoon te topzwaar nu de wereldmarkt ook steeds meer door de consument word gebruikt. Die ingenieur die 60+ kost moet wel iets maken wat die kwijt kan. Is nu printplaatjes, maar word steeds meer en meer producten gehaald uit China(of andere land uiteraard), die Europese ingenieur heeft straks bijna geen werk meer, dat doet een chinees voor 30 dollar per dag ipv 60 euro per uur. Dus die Europese printboer zal ook minder te doen hebben en zijn chinees tegenhanger des te meer.mux schreef op donderdag 18 augustus 2011 @ 22:48:
Mja, maar als je een gemiddelde ingenieur of elektronisch consultant bent die 60+ euro per uur kost, heb je liever een printje van eurocircuits binnen 3-5 dagen binnen dan dat je moet wachten op itead. Ik bedoel, de kosten boeien echt niet op het aantal componenten dat je kapotsoldeert, de rest van je equipment en je arbeidsloon. Lokale printboeren zullen altijd een (flinke) afzetmarkt houden.
Seeed en itead zijn democratiserende instituten wat dat betreft: nu kun je ook zonder een bedrijf met bijbehorende eisen en budgetten hardware bouwen. Met nadelen die niet boeiend zijn voor 'consumenten'.
En ja, als transport zo snel en goedkoop blijft als het nu is zal het steeds moeilijker zijn voor zoiets als Eurocircuits of Cyner om te blijven bestaan. Want de turnaround van mijn iteadstudio-printjes is ook nog maar 9 dagen - voor 16 euro!
Ik heb nu een leuke domotica setup ( via zwave ) thuis maarrre ik wil mn rolgordijn open kunnen doen.
Alles al uitgedacht maarre heb een motor nodig ( die de rolgordijn ketting gaat aandrijven ) die wat kracht heeft en niet te snel draait.
Ik blijf uitkomen op een ruitenwisser motor, maar ik zoek eigenlijk iets kleiners ... iemand suggesties ?
De milieu kosten van transport gaan steeds meer doorberekend worden. Kijk naar de recent in werking getreden zwavelnorm voor stookolie.mux schreef op vrijdag 19 augustus 2011 @ 16:11:
En ja, als transport zo snel en goedkoop blijft als het nu is .....
Zit daar niet nog een hele grote vertraging tussen ?mux schreef op woensdag 24 augustus 2011 @ 18:39:
Schroef/boormachinemotoren zijn daar echt ideaal voor. En zo'n heel apparaat heb je al voor 20 euro.
Maaaaaar je brengt me wel op een idee.
http://www.ikea.com/nl/nl/catalog/products/70214205
Zoiets
Da's grappig want ik las laatst dat zware stookolie er voor zorgt dat de oceanen minder verzuren omdat de zwavels een verbinding aangaan met het CO2 wat in het water zit, of zoiets, dus dat zware stookolie niet eens zo slecht zou zijn.joopv schreef op woensdag 24 augustus 2011 @ 18:40:
[...]
De milieu kosten van transport gaan steeds meer doorberekend worden. Kijk naar de recent in werking getreden zwavelnorm voor stookolie.
[ Voor 4% gewijzigd door mace op 24-08-2011 19:00 ]
Verwijderd
Zou eens kijken naar motors voor spiegelbollen, doen maar een paar RPM als het goed is en zijn in redelijk kleine versies te verkrijgen.MaChOmIdGeT schreef op woensdag 24 augustus 2011 @ 17:46:
Hellow, heb iets nodig en kan even niets bedenken.
Ik heb nu een leuke domotica setup ( via zwave ) thuis maarrre ik wil mn rolgordijn open kunnen doen.
Alles al uitgedacht maarre heb een motor nodig ( die de rolgordijn ketting gaat aandrijven ) die wat kracht heeft en niet te snel draait.
Ik blijf uitkomen op een ruitenwisser motor, maar ik zoek eigenlijk iets kleiners ... iemand suggesties ?
Ja die gaan weer iets te langzaam haha wel goed id.Verwijderd schreef op donderdag 25 augustus 2011 @ 12:44:
[...]
Zou eens kijken naar motors voor spiegelbollen, doen maar een paar RPM als het goed is en zijn in redelijk kleine versies te verkrijgen.
Maar denk dat het dan een hele minuut duurt voordat mn scherm op is
HP Deskjet 550 openslopen en de motor daaruit slopenMaChOmIdGeT schreef op woensdag 24 augustus 2011 @ 17:46:
Hellow, heb iets nodig en kan even niets bedenken.
Ik heb nu een leuke domotica setup ( via zwave ) thuis maarrre ik wil mn rolgordijn open kunnen doen.
Alles al uitgedacht maarre heb een motor nodig ( die de rolgordijn ketting gaat aandrijven ) die wat kracht heeft en niet te snel draait.
Ik blijf uitkomen op een ruitenwisser motor, maar ik zoek eigenlijk iets kleiners ... iemand suggesties ?
Dat was altijd mijn bron
Join the dark side, we have cookies :)
You need only two tools. WD-40 and duct tape. If it doesn't move and it should, use WD-40. If it moves and shouldn't, use the tape.
Verwijderd
Geef anders wat meer info over wat je juist nodig hebt. Moeilijk een inschatting te maken van de gewenste RPM en koppel nu...MaChOmIdGeT schreef op donderdag 25 augustus 2011 @ 13:12:
[...]
Ja die gaan weer iets te langzaam haha wel goed id.
Maar denk dat het dan een hele minuut duurt voordat mn scherm op is
Meestal hebben die dingen een planetair stelsel met keuze 1:1 en 1:2.3 (oid) ingebouwd. Maar belangrijker nog: er zit al een speed control in hè, je kunt de knop (een potmeter) gewoon transplanteren en op de gewenste snelheid instellen.MaChOmIdGeT schreef op woensdag 24 augustus 2011 @ 18:50:
[...]
Zit daar niet nog een hele grote vertraging tussen ?
Maaaaaar je brengt me wel op een idee.
http://www.ikea.com/nl/nl/catalog/products/70214205
Zoiets
Aldi en Lidl prijzen hun boormachines vaak af als ze te lang blijven liggen. Ik had er een die was afgeprijsd naar 12.50 (inmiddels stuk want tsja, het zijn prutdingen).
En @transportkosten: itead en bijna alle andere china-pcbmensen transplofteren via de lucht, dus dan is het low sulphur-stookolieverhaal niet van toepassing. Maar hoe dan ook verwacht ik dat transport niet anders dan véél en veel duurder kan worden in de (nabije) toekomst.
met een radiografische raceautomotor gaan ze vast klapperen net als in Tom and JerryVerwijderd schreef op donderdag 25 augustus 2011 @ 13:16:
[...]
Geef anders wat meer info over wat je juist nodig hebt. Moeilijk een inschatting te maken van de gewenste RPM en koppel nu...
weet alleen niet of ze ook die kracht hebben
Ja ? Nou zoiets .. Geeeen id hoeveel rpm dat is 60 ofzo ..
Kan me dat heeel moeilijk voorstellen haha
Dus iemand een idee .. Motor met redelijk wat koppel en 100 rpm ongeveer en stil.
http://robokitsworld.com/...oduct_info&products_id=48
stil? geen idee
Oh, en maar 1 kant op denk ik zo
[ Voor 49% gewijzigd door Paradox op 25-08-2011 23:02 ]
Mitsubishi externe temperatuur sensor (Home Assistant compatible): V&A - ClimaControl - Ook voor Panasonic & LG.
voltage omdraaien en het gaat de andere kant opParadox schreef op donderdag 25 augustus 2011 @ 22:57:
Je hebt zelf als laatste gereageerd in dit topic. Wil je wat toevoegen, wijzig dan bij voorkeur je laatste bericht.
http://robokitsworld.com/...oduct_info&products_id=48
stil? geen idee
Oh, en maar 1 kant op denk ik zo
Enne stappenmotor.. Tja heeft dat een beetje koppel ? Mja hoop gedoe met drivers enzo ..
Dr is vast wel een kant en klare oplossing.. Mischien maar is opzoek naar een modelbouw ac motortje met een regeling eraan .. K bedoel die klrinr autotjes gaan ook echt hard!
Held! Goed bezig hahaha morgen even rondvragen naar een oudemace schreef op donderdag 25 augustus 2011 @ 23:32:
Magnetronmotor?
Dat kleine accu tolletjes kan het net aan.
Moet gewoon een motor met flinke vertraging hebben.
Vertraging = Koppel
Dus zou een servo voldoende moeten zijn, deze leveren aardig wat koppel mits je een goeie servo hebt zoals de die van Savox. Bijvoorbeeld het type 'SV-0235MG' heeft een koppel van 35.0 kg-cm @ 7.4V.MaChOmIdGeT schreef op donderdag 25 augustus 2011 @ 23:40:
Nee ... Zon rolgordijn weegt best wat en gaat zeker omhoog erg zwaar..
Dat kleine accu tolletjes kan het net aan.
Moet gewoon een motor met flinke vertraging hebben.
Vertraging = Koppel
Gewoon zoals je een servo altijd aanstuurt, met pulsen. Er verandert niet zoveel aan de servo alleen hij kan nu continu ronddraaien i.p.v een maximaal aantal graden.MaChOmIdGeT schreef op vrijdag 26 augustus 2011 @ 14:06:
Ja dat weet ik, gewoon de positie sensor weghalen maar hoe ga je hem de andere kant op laten draaien dan ..
Wat ga je gebruiken om de boel aan te sturen? Een Arduino?
Ja als het een servo wordt dan arduino denk ik.
Heb nog een Uno liggen
Maarre zat even te denken.. Een servo maakt een terng herrie, zeker belast ..
Ik moet een opgevoerde spiegelbol motor hebben die maakt geen herrie
High Powered Madness
Mitsubishi externe temperatuur sensor (Home Assistant compatible): V&A - ClimaControl - Ook voor Panasonic & LG.
Maarre een servo maakt toch iets teveel herrie vrees ik
deze heeft namelijk overcharge/volt beveiliging. Zo niet, hoe dan wel?
ik wil namelijk ook de lipo gebruiken wanneer deze aan de lader zit
[ Voor 3% gewijzigd door ThaHandy op 27-08-2011 00:35 ]
Nu heb een PC erin geschoven en de oude eigen voeding verwijderd. Ik wil de lampjes weer aan de praat krijgen. Mijn molex stekkertjes hebben natuurlijk een geel 12v draadje en een grond, dus ik neem aan dat ik de + op de gele draad mik en de min op de zwarte grond. Gaat dat goed? Wat zou ik kunnen testen om wat angst weg te nemen? Ik wil ten alles voorkomen dat ik de hele rits lampjes door brand.
Impedance, a measure of opposition to time-varying electric current in an electric circuit.
Not to be confused with impotence.
Electrisch gezien is er niets op aan te merken, estetisch gezien is het een beetje jammer dat ze blijkbaar de silkscreen aan de verkeerde kant neergezet hebben
En om de een of andere reden hebben ze besloten dat inplaats van de 10 die ik gekocht heb, ze er 24 gingen opsturen... Nja, je hoort me niet klagen
Natuurlijk heb ik de afgelopen 3 dagen net de UPS gemist, dus ik heb nog geen componenten voor de PCBtjes en kan ze nog niet testen, maar so far ben ik best te spreken over seeed dus
Relaxen und watchen das blinkenlichten. | Laatste project: Ikea Frekvens oog
Mijn nieuwe portfolio (Under Construction) | Benieuwd wat Solar Team Twente gaat doen?
Maar ze hebben dus niet die groeven erin geslepen?Sprite_tm schreef op donderdag 01 september 2011 @ 09:21:
Net een pakje van Seeed gekregen. -knip-
[ Voor 26% gewijzigd door Sprite_tm op 01-09-2011 10:23 ]
Jewel hoor, de sleuven zitten boven en onder de 'header' in het midden.mace schreef op donderdag 01 september 2011 @ 09:52:
[...]
Maar ze hebben dus niet die groeven erin geslepen?
Sorry voor het editten van je post trouwens, heb niets veranderd, gevalletje 'edit' ipv 'quote' indrukken
Relaxen und watchen das blinkenlichten. | Laatste project: Ikea Frekvens oog
Ohja nu zie ik het.Sprite_tm schreef op donderdag 01 september 2011 @ 10:25:
Jewel hoor, de sleuven zitten boven en onder de 'header' in het midden.
Haha okSorry voor het editten van je post trouwens, heb niets veranderd, gevalletje 'edit' ipv 'quote' indrukken
Hehe, the power of the modSprite_tm schreef op donderdag 01 september 2011 @ 10:25:
Sorry voor het editten van je post trouwens, heb niets veranderd, gevalletje 'edit' ipv 'quote' indrukken
FedEx meneer hier net langs geweest met een pakketje:

Met daarin heel veel schuim:

Daartussen een vacuum verpakt plaatje:

Met mijn ledstrip PCB's :D:


Ik had ze besteld als losse strip, maar blijkbaar kunnen ze dat bij PCBcart niet verwerken omdat het smaller is dan 25mm (jah, het is een apart formaat pcb, 480 x 15mm) en hebben ze er een panel van gemaakt. Zodalijk eens even de soldeerbout tevoorschijn halen en kijken hoe k die QFN dingen ga solderen...
Mijn nieuwe portfolio (Under Construction) | Benieuwd wat Solar Team Twente gaat doen?
Nu ook bezig met een leuk projectje: es kijken of ik door een hotsieflotsie kristal te kalibreren aan een GPS-module op twee verschillende temperaturen een nauwkeurig kloksignaal kan krijgen
[ Voor 42% gewijzigd door Sprite_tm op 01-09-2011 12:28 ]
Relaxen und watchen das blinkenlichten. | Laatste project: Ikea Frekvens oog
Voor deze strips was ik bijna 100€ kwijt, mede door de opstartkosten (die de volgende keer kwijt zijnAnthor schreef op donderdag 01 september 2011 @ 12:24:
Wat was je kwijt voor die strips?
En ik wil natuurlijk de specs weten
De specs zijn:
- Afmeting: 120, 240, 360 of 480mm
- Leds: 12, 24, 36 of 48
- Kleuren: 4,8,12 of 16
- Verbruik: 3W, 6W, 9W of 12W
Haha, QFN is idd klein, en deze heeft ook nog eens een vlakje aan de onderkant voor de warmte afvoer. Daarom heb k onlangs maar een Aoyue 852 hetelucht apparaat aangeschaft. Nu vertin ik eerst de pootjes met een normale bout, dan leg ik m op de pcb en ga er met hete lucht overheen.Sprite_tm schreef op donderdag 01 september 2011 @ 12:27:
En qfn solderen met een bout is engAls 't je een beetje lukt zou ik 't op prijs stellen als je wilt posten hoe je 't aangepakt hebt.
Nu ook bezig met een leuk projectje: es kijken of ik door een hotsieflotsie kristal te kalibreren aan een GPS-module op twee verschillende temperaturen een nauwkeurig kloksignaal kan krijgen
Mijn nieuwe portfolio (Under Construction) | Benieuwd wat Solar Team Twente gaat doen?
Mijn nieuwe portfolio (Under Construction) | Benieuwd wat Solar Team Twente gaat doen?
Ik had de pads wat onder de package vandaan getrokken. toen de pads en pins heel licht getinned, toen de chip met tape vast gezet op de juiste plek, en toen met veel flux en nog een beetje tin aan de zijkant er een aantal keer langs geschoven om de verbinding te maken. Daarna kon het tape weg en deed ik om de beurt de andere kanten. Ik heb wel pasta gebruikt omdat het daarmee wat makkelijker was om te doseren, maar zou ook wel met soldeer en een hoop flux kunnen denk ik.
nadeel is wel dat je de chip mogelijk vastzet onder tension, dus ik zou het zelf alleen voor prototyping gebruiken.
Het blijft tricky trouwens, ik heb er zo'n 6-7 gedaan en daarvan zijn er in het begin 2 gesneuveld, later ging het wat beter.
Toevallig van de week ook voor het eerst QFN gesoldeerd op mijn stage, na wat uitleg lukt het opzich prima met een soldeerbout. Wel is de thermalpad dan niet verbonden maar het ging om proto's waar dat niet zo belangrijk was.Rubu schreef op zaterdag 03 september 2011 @ 22:40:
Ik heb wel eens qfn met een bout gesoldeerd. een 3x3mm qfn16 package van freescale, MMA8453 zo uit mijn hoofd.
Ik had de pads wat onder de package vandaan getrokken. toen de pads en pins heel licht getinned, toen de chip met tape vast gezet op de juiste plek, en toen met veel flux en nog een beetje tin aan de zijkant er een aantal keer langs geschoven om de verbinding te maken. Daarna kon het tape weg en deed ik om de beurt de andere kanten. Ik heb wel pasta gebruikt omdat het daarmee wat makkelijker was om te doseren, maar zou ook wel met soldeer en een hoop flux kunnen denk ik.
nadeel is wel dat je de chip mogelijk vastzet onder tension, dus ik zou het zelf alleen voor prototyping gebruiken.
Het blijft tricky trouwens, ik heb er zo'n 6-7 gedaan en daarvan zijn er in het begin 2 gesneuveld, later ging het wat beter.
Ik heb het als volgt gedaan met een soldeertip in de vorm van een 'hoef', erg handig omdat deze een soort reservoir heeft:
Eerst de package uitgelijnd op de footprint, zodat deze exact recht ligt, met aan elke zijde evenveel ruimte, dit is eigenlijk wel het belangrijkste. Dan met een pincet de package aandrukken zodat deze op zijn plaats blijft en elke kant insmeren met flux. Daarna wat tin aan je tip en aan 1 zijde lichtjes langs de zijde heen en weer tot de tin tussen de pootjes en PCB vloeit. Daarna kan de pincet weg en de overige 3 zijdes met de bout en wat tin door licht heen en weer te strijken langs elke zijde.
Hierna bekeken met een groot verlicht vergrootglas en zag er prima uit, in ieder geval goed genoeg voor proto's
YouTube: How to Solder QFN MLF chips Using Hot Air without Solder Paste and Stencils - YouTubemace schreef op donderdag 01 september 2011 @ 12:46:
Denk je niet dat een beetje soldeerpasta een stuk makkelijker is?
Opzich nog best goed te doen zonder pasta, zeker na wat oefening
[ Voor 10% gewijzigd door wesleytjuh op 04-09-2011 13:55 ]
AccuSafe.nl: Alles voor je kistradio | Store | Kistradio FAQ | Onze video's | Onze versterker!
Voorbeeldje.
http://www.adafruit.com/b...-robotic-skillet-for-smt/
Edit/
Nog eentje op CO.
http://www.circuitsonline...w/message/1295477#1295477
[ Voor 12% gewijzigd door mad_max234 op 06-09-2011 14:08 ]

Maargoed, alles werkt. Alleen niet helemaal zoals het moet. De 250mA spanningsregulator werd zo warm, dat na een paar seconden de ledstrip begon te knipperen. Steeds sneller ook. Is blijkbaar de thermal shutdown.
Toen een zwaardere spanningsregulator erop gezet, 800mA. Zelfs die wordt erg warm (zie stukje PCB om te koelen). Even weerstand gemeten tussen VCC en GND. Als hij uit staat is dat 1k7 ohm, lijkt mij vrij weinig... Als hij aanstaat is de weerstand oneindig. Nog maar eens ff verder zoeken wat het probleem is.
Wel blij dat ik QFN TLC59116 ic's heb genomen, die worden een stuk minder warm dan de TSSOP versie. QFN versie heeft namelijk wel een thermal pad
Edit: Hmm.., ik weet al wat er fout gaat. De harskern is licht geleidend. Das niet de bedoeling... Maar eens zien hoe ik dat ga verwijderen
[ Voor 17% gewijzigd door DP Kunst op 08-09-2011 22:02 ]
Mijn nieuwe portfolio (Under Construction) | Benieuwd wat Solar Team Twente gaat doen?
Gebruik twee endpoints(lezen en schrijven) van ieder 32byte. Verder heb ik C# met LibUsbDotNet gebruikt om pc software te schrijven om de avr te bedienen. Stelt op zich niet veel voor, kan rode led aan of uit doen, zal dan via usb bericht terug krijgen of de led aan of uit is, en tevens is de status zichtbaar op het lcd schermpje. Doel van dit projectje is om te kijken wat er mogelijk is met de usb van de at90usb serie, wil namelijk de at90usb646 gaan gebruiken voor mijn volgende project.

En filmpje, let niet op het camerawerk, film met een hand en probeer door de cameralens de pc te bedienen.
YouTube: P1130787 - YouTube
Dit was mijn project van afgelopen maand, heb er 10 gemaakt voor aantal mensen. Is dag nacht simulator voor het aquarium. Kan ongeveer 3x 3 a 4A aan leds aansturen zonder koeling. Die leds kunnen dan via een dagschema gedimd worden. Zo kan er in de ochtend rustig aan de gesimuleerde zon opkomen het het aquarium en in de avond kan de gesimuleerde zon weer rustig ondergaan.

Nu is er van de linkerkant de inverter doorgebrand. echt uitgefikt!! Haha
Nu verkopen ze bij alternate dual ccfl setjes. Kan ik hiervan de inverter gebruiken ..
De originele zijn namelijk moeilijk te verkrijgen.
Dit zit er origineel in : http://www.xenonplanet.co...Eyes-Inverter-Ballast.jpg
Weet iemand of de sharkoon inverters van alternate ook toe te passen zijn
Overigens zijn de meeste CCFL invertors grotendeels hetzelfde, houdt alleen het vermogen in de gaten, als hij minder vermogen aankan gaat hij nog korter leven
Bijna kabelboom afgefikt
Hmm maar ff halen dan en gewoon proberen
Weet iemand hoe dit werkt ?
of gewoon een lampje er parallel overheen ?
Je kan van die led lampjes kopen die hebben dan een ingebouwde "canbus error canceller ".
Ik zie daar nooit iets bijzonders opzitten.... Zou t gewoon een weerstand zijn van een paar honderd ohm ofzo ?
Een canbus error canceler klinkt mij wat complexer dan een weerstandje, alsin een chipje wat tegen de auto verteld 'ik ben een lampunit en ben niet kapot'.
Als je een lamp wil emuleren met een weerstandje moet je een watt of 50 wegstoken in hitte, niet heel efficient.
Overigens zou ik bij een computer CCFL invertor denk ik mijn twijfels hebben of die wel dicht genoeg is tegen vocht en vuil om in een auto te monteren.
Zou je het schema/code willen delen?
mad_max234 schreef op vrijdag 09 september 2011 @ 15:55:
Ben vanmiddag weer eens met usb bezig geweest, ditmaal geen vusb en HID maar eens wat anders, namelijk een at90usb162. Heb de drivers en deel van de firmware van Reusch Elektronik gebruikt, die drivers hebben tenminste een MS driver signatuur.![]()
Gebruik twee endpoints(lezen en schrijven) van ieder 32byte. Verder heb ik C# met LibUsbDotNet gebruikt om pc software te schrijven om de avr te bedienen. Stelt op zich niet veel voor, kan rode led aan of uit doen, zal dan via usb bericht terug krijgen of de led aan of uit is, en tevens is de status zichtbaar op het lcd schermpje. Doel van dit projectje is om te kijken wat er mogelijk is met de usb van de at90usb serie, wil namelijk de at90usb646 gaan gebruiken voor mijn volgende project.
[afbeelding]
En filmpje, let niet op het camerawerk, film met een hand en probeer door de cameralens de pc te bedienen.
YouTube: P1130787 - YouTube
Dit was mijn project van afgelopen maand, heb er 10 gemaakt voor aantal mensen. Is dag nacht simulator voor het aquarium. Kan ongeveer 3x 3 a 4A aan leds aansturen zonder koeling. Die leds kunnen dan via een dagschema gedimd worden. Zo kan er in de ochtend rustig aan de gesimuleerde zon opkomen het het aquarium en in de avond kan de gesimuleerde zon weer rustig ondergaan.
[afbeelding]
[afbeelding]
Xiaomi 13T Pro
Ja. Maaaaaaar het punt is dat het gewoon een plus en min is. hang er een lampje aan van 5 watt en er is niks aan de hand. hang er niks aan en je hebt een storing. Dus hij zal de stroom wel in de gaten houden... Kwestie van juiste weerstand eroverheen hangen danSA007 schreef op woensdag 14 september 2011 @ 20:24:
Einde schoolvakanties?
Een canbus error canceler klinkt mij wat complexer dan een weerstandje, alsin een chipje wat tegen de auto verteld 'ik ben een lampunit en ben niet kapot'.
Als je een lamp wil emuleren met een weerstandje moet je een watt of 50 wegstoken in hitte, niet heel efficient.
Overigens zou ik bij een computer CCFL invertor denk ik mijn twijfels hebben of die wel dicht genoeg is tegen vocht en vuil om in een auto te monteren.
Het gaat om mn stadslicht trouwens dus die zijn maar een paar watt
Daarom ze noemen het wel een canbus error maar volgens mij heeft et helemaal niets ermee te maken. maja ga wel ff proberen.
En vuil en vocht is niet zon probleem. heb op mn werk krimkous .. diameter 60
[ Voor 13% gewijzigd door Mitchelll010 op 14-09-2011 21:01 ]
edit: verkeerd gelezen blijkbaar zijn dit andere lampjes als voorbeeld
[ Voor 44% gewijzigd door base_ op 14-09-2011 22:04 ]
Op internet vond ik al wat enge oplossingen en wat minder enge oplossingen. Zelf had ik het onderstaande in gedachte.

Het idee is dat ik op geen enkele manier 230V op de beldrukker wil hebben, we hebben een aardige postbode en die wil ik nog een tijdje houden. Vandaar het relais, willen jullie er eens op schieten? (Misschien dat ik beter gewoon een bel op batterijen kan nemen, maar met transformator geeft hij net even meer 'Oempf')
My favorite programming language is solder.
Ok, dat was het mierenneuken
Met je schema is niks mis, maar denk er aan dat je door de zelfontlading van je accupack iedere maand dat pack op moet laden, anders doet je bel het gewoon niet meer op een - uiteraard altijd ongunstig - moment.
Bij Baco hebben ze een aantal relais, ik zat te kijken naar: http://www.baco-army-good...-volt-250-volt-16amp.html en http://www.baco-army-good...-relais-10a-enkel-om.html
Ik acht zelf de eerste als meest geschikt, de laatste heeft een 'enkel om functie' wat ik niet helemaal thuis kan brengen. Ik ben bekend met 'maak' en 'wissel' relais, is een 'enkel om functie' relais ook geschikt?
Is een 'enkel om functie' soms gelijk aan een 'wissel' relais?
[ Voor 5% gewijzigd door Puch-Maxi op 16-09-2011 23:37 ]
My favorite programming language is solder.
My favorite programming language is solder.
Een gewone alkalinebatterij kun je dan jarenlang gebruiken voordat hij leeg is, of anders een zonnepaneeltje met oplaadbare batterij of supercap.
Impedance, a measure of opposition to time-varying electric current in an electric circuit.
Not to be confused with impotence.
Verwijderd
Ik zie dat Baco er ook eentje heeft
Is wel wat duurder, maar je hebt minder batterijen nodig en je hoeft ze dus minder vaak te vervangen?
@Cantryn
Daar heb je gelijk in, ik nam als voorbeeld het relais wat ik al heb.
@LED-Maniak
Ik heb een PDF gevonden met wat specs http://www.andeligroup.com/pdf/2007043016523727341.pdf
Het relais wat ik op het oog heb verbruikt slechts 40mA dan kun je met een batterijtje jaren vooruit
[ Voor 32% gewijzigd door Puch-Maxi op 17-09-2011 00:52 ]
My favorite programming language is solder.
Mitsubishi externe temperatuur sensor (Home Assistant compatible): V&A - ClimaControl - Ook voor Panasonic & LG.

Die gaan bijna oneindig mee in zo'n opstelling.
Inkoopacties - HENK terug! - Megabit
It is a war here, so be a general!
Hahaha echtLauPro schreef op zondag 18 september 2011 @ 13:25:
Zit ik een beetje met mijn scope te meten aan een opstelling met SPI. Zie ik opeens een enorme waveform op mijn scope. Krap een seconde later blijkt het bliksem te zijn.
Ik heb een dual ccfl setje bij alternate gehaald, aan mn stadslicht gehangen en in een keer goed ...:D
Geen storing niks. Perfect. ( denk ik dat precies mazzel heb met het verbruik van de inverter.. zal ongeveer hetzelfde zijn als een gloeilampje )

Te zien zijn, het solid state relais, de beltrafo en een 9V batterij. De nuldraad wordt geschakeld d.m.v. het relais.

Hier is het relais ingeschakeld d.m.v. een 9V batterij, de stroom die loopt is iets minder dan 15mA.
Maar nu heb ik nog een vraagje, ik heb ontdekt dat het relais in de ruststand toch een kleine stroom doorlaat.
Deze stroom bedraagt 3,45 mA, gemeten aan de stekker. Op de secundaire spoel van de beltrafo staat dan ook een kleine spanning van 0,34V wisselspanning. Dit had ik niet verwacht, het zou betekenen dat de schakeling nog 230V*0,00345A=0,79 Watt verstookt met het relais in ruststand (er is geen voelbare warmte).
Is dit inherent aan het ontwerp van een solid state relais, of is er iets anders aan de hand? (Ik had aanvankelijk namelijk een 'conventioneel' relais gekozen, omdat deze mechanisch wordt geschakeld)
My favorite programming language is solder.
Het relais is ook wel een beetje overkill (understatement van de eeuw), ik zal eens kijken naar een kleinereLeakage current: 100VAC 5mA en 200VAC 10mA
Dan moet ik zeker kijken naar SSR's voor op print? Heb je een voorbeeldje, ik zie bijv. hier nog niets geschiktst tussen zitten. Deze misschien: http://nl.rs-online.com/web/p/solid-state-relays/0346384/
[ Voor 62% gewijzigd door Puch-Maxi op 21-09-2011 19:52 ]
My favorite programming language is solder.
Tgimboej in Nederland loopt inmiddels, maar ironisch genoeg staat de box sinds 19 Juli bij Tommyboy... Zie ook het topic op CO en de box tracking pagina.TommyboyNL schreef op vrijdag 03 juli 2009 @ 15:35:
Het lijkt mij wel een mooi idee om een "The Great Internet Migratory Box Of Electronics Junk" ( http://www.evilmadscientist.com/article.php/junkbox ) los te laten in Nederland, alleen zijn er wat weinig mensen die aangegeven hebben er een te willen hebben, slechts twee namelijk, en volgens mij lopen zij beiden hier rond (onder andere onze goede vriend sprite). Dus lijkt het je wat om zo'n hippe doos te ontvangen, schrijf je dan in op http://tgimboej.org/Box_Requests .
Ik heb Tom al 2x gebeld (en gesproken), maar hij blijft het vergeten om die doos door te sturen. Aangezien hij hier op tweakers wat actiever is dan op CO post ik het ook maar even hier. Op z'n mobiel krijg ik inmiddels alleen de voicemail en een vast nummer heb ik niet.
Het zou zonde zijn als dit project tot stilstand komt, zeker aangezien er nu een aardig lijstje gegadigden is, waaronder ook een aantal tweakers. Vandaar dat pientertje en ik moeite doen de boel weer vlot te trekken. Misschien kunnen de tweakers die Tom kennen en/of de box ook een keer willen ontvangen ook een beetje meehelpen?
Dit topic is gesloten.
![]()