Hier doet de xtend ook weer zijn best, maar twijfel of ik het nog steeds wel zo fijn vind. Als ik vrijdagochtend om 10:00 de temperatuur van 16 naar 21 zet duurt het (met temperaturen rond de 10-14 graden buiten) een uur of 4-5 voor het 19+ is. De radiatoren zijn goed warm, maar niet veel meer dan dat. Ik mis de tijd waar je je radiatoren bijna niet aan kon raken en je huis in een paar uur warm was.
@Miglow Als dat je gevoel van comfort is dan heb je aan een warmtepomp niks, of je moet een hele grote warmtepomp plaatsen, dan kan je meer een CV-Ketel nabootsen.
Je kan toch de gewenste temperatuur ten alle tijden aanhouden?Miglow schreef op woensdag 5 november 2025 @ 12:15:
Hier doet de xtend ook weer zijn best, maar twijfel of ik het nog steeds wel zo fijn vind. Als ik vrijdagochtend om 10:00 de temperatuur van 16 naar 21 zet duurt het (met temperaturen rond de 10-14 graden buiten) een uur of 4-5 voor het 19+ is. De radiatoren zijn goed warm, maar niet veel meer dan dat. Ik mis de tijd waar je je radiatoren bijna niet aan kon raken en je huis in een paar uur warm was.
Overigens kun je de aanvoertemperatuur ook nog wel verhogen volgens mij. Tevens kun je instellen dat de gasketel bijspringt bij een bepaalde verhoging van de temperatuur.
Je hebt nu een WP en verwarmt met elektriciteit. Dit hoort daarbij. Een constante temperatuur aanhouden en/of hooguit 1 graad verlagen of verhogen hoort daar ook bij.Miglow schreef op woensdag 5 november 2025 @ 12:15:
Hier doet de xtend ook weer zijn best, maar twijfel of ik het nog steeds wel zo fijn vind. Als ik vrijdagochtend om 10:00 de temperatuur van 16 naar 21 zet duurt het (met temperaturen rond de 10-14 graden buiten) een uur of 4-5 voor het 19+ is. De radiatoren zijn goed warm, maar niet veel meer dan dat. Ik mis de tijd waar je je radiatoren bijna niet aan kon raken en je huis in een paar uur warm was.
Volgens mij is @Miglow alleen in het weekeind thuis, dus zijn huis hoeft maar 30% van de tijd comfortabel te zijn (en nog minder als je de nachten niet meerekent). Dat is helaas niet de situatie waarin een warmtepomp het beste tot zijn recht komt (24/7 constant draaien).
Wat voor mij ook een grote 'tegenvaller' was is dat je met een warmtepomp een hele andere beleving van comfort hebt. 19 graden met warme (>45 graden) radiatoren voelt, voor mij, comfortabeler aan dan 20,5 graad met lauwe (30 graden) radiatoren. Vandaar dat ik nu de thermostaat op continu 21 graden heb. Behalve als er overdag niemand thuis is, én het 's middags zowel relatief (t.o.v. 's ochtends), als absoluut (>8 graden) warm genoeg is. Dan zet ik de thermostaat overdag op 16,5.
Als je alleen in het weekeind, en dan ook alleen overdag, een comfortabel binnenklimaat wil hebben, dan is het zo gek nog niet om alleen die uren je radiatoren >45 warm te stoken. En dan is een warmtepomp daar helaas niet het meest geschikte apparaat voor...
Wat voor mij ook een grote 'tegenvaller' was is dat je met een warmtepomp een hele andere beleving van comfort hebt. 19 graden met warme (>45 graden) radiatoren voelt, voor mij, comfortabeler aan dan 20,5 graad met lauwe (30 graden) radiatoren. Vandaar dat ik nu de thermostaat op continu 21 graden heb. Behalve als er overdag niemand thuis is, én het 's middags zowel relatief (t.o.v. 's ochtends), als absoluut (>8 graden) warm genoeg is. Dan zet ik de thermostaat overdag op 16,5.
Als je alleen in het weekeind, en dan ook alleen overdag, een comfortabel binnenklimaat wil hebben, dan is het zo gek nog niet om alleen die uren je radiatoren >45 warm te stoken. En dan is een warmtepomp daar helaas niet het meest geschikte apparaat voor...
Klopt, ik ben alleen in het weekend thuis. Vrijdag rond de middag t/m maandagochtend +/- 06:00.a2aan schreef op woensdag 5 november 2025 @ 12:36:
Volgens mij is @Miglow alleen in het weekeind thuis, dus zijn huis hoeft maar 30% van de tijd comfortabel te zijn (en nog minder als je de nachten niet meerekent). Dat is helaas niet de situatie waarin een warmtepomp het beste tot zijn recht komt (24/7 constant draaien).
Wat voor mij ook een grote 'tegenvaller' was is dat je met een warmtepomp een hele andere beleving van comfort hebt. 19 graden met warme (>45 graden) radiatoren voelt, voor mij, comfortabeler aan dan 20,5 graad met lauwe (30 graden) radiatoren. Vandaar dat ik nu de thermostaat op continu 21 graden heb. Behalve als er overdag niemand thuis is, én het 's middags zowel relatief (t.o.v. 's ochtends), als absoluut (>8 graden) warm genoeg is. Dan zet ik de thermostaat overdag op 16,5.
Als je alleen in het weekeind, en dan ook alleen overdag, een comfortabel binnenklimaat wil hebben, dan is het zo gek nog niet om alleen die uren je radiatoren >45 warm te stoken. En dan is een warmtepomp daar helaas niet het meest geschikte apparaat voor...
Als dat een vast patroon is dan kan je met de comfort touch app een mooi weekprogramma instellen en die activeren met aanwarmtijd. Dan zal het systeem er voor zorgen dat de gewenste temperatuur bij thuiskomst al bereikt is en bij vertrek automatisch weer terugvalt op 16 graden (mits je de Intergas gateway hebt).Miglow schreef op woensdag 5 november 2025 @ 13:00:
[...]
Klopt, ik ben alleen in het weekend thuis. Vrijdag rond de middag t/m maandagochtend +/- 06:00.
En zoals genoemd, je kan nog met diverse parameters spelen om te zorgen dat de ketel eerder bijspringt.
Ik heb sinds kort een Intergas Xtend. Volgens de installateur heeft die geen app, alleen een webvariant. Maar als ik naar [http://mydevice.intergas.nl](http://mydevice.intergas.nl) ga, krijg ik de melding: *"De lokale WiFi-verbinding met de Xtend is verbroken."* De installateur zegt dat de Xtend wel verbonden is met mijn thuisnetwerk. Heeft iemand een idee wat er misgaat?
Nee, geen vast patroon (vrachtwagenchauffeur), maar Home Assistant zet hem om 10u op vrijdagochtend op 21 en zondagavond om 20u weer op 16. Ik heb een Honeywell Round Connected, die kan ik ook op afstand bedienen. Misschien moet ik die 10u veranderen in 6u anders 🤔WillemD61 schreef op woensdag 5 november 2025 @ 14:00:
[...]
Als dat een vast patroon is dan kan je met de comfort touch app een mooi weekprogramma instellen en die activeren met aanwarmtijd. Dan zal het systeem er voor zorgen dat de gewenste temperatuur bij thuiskomst al bereikt is en bij vertrek automatisch weer terugvalt op 16 graden (mits je de Intergas gateway hebt).
En zoals genoemd, je kan nog met diverse parameters spelen om te zorgen dat de ketel eerder bijspringt.
Die link werkt alleen als je je telefoon verbind met het accesspoint van de Xtend. Als je Xtend wel met je thuis WiFi verbonden is kan je er vanuit je huisnetwerk niet bij.User87231 schreef op woensdag 5 november 2025 @ 14:46:
Ik heb sinds kort een Intergas Xtend. Volgens de installateur heeft die geen app, alleen een webvariant. Maar als ik naar [http://mydevice.intergas.nl](http://mydevice.intergas.nl) ga, krijg ik de melding: *"De lokale WiFi-verbinding met de Xtend is verbroken."* De installateur zegt dat de Xtend wel verbonden is met mijn thuisnetwerk. Heeft iemand een idee wat er misgaat?
Je kan de XTEND verbinden met WIFI ten behoeve van remote access door Intergas en software upgrades. Die kan je zelf niet gebruiken of zelfs maar zien in je router.User87231 schreef op woensdag 5 november 2025 @ 14:46:
Ik heb sinds kort een Intergas Xtend. Volgens de installateur heeft die geen app, alleen een webvariant. Maar als ik naar [http://mydevice.intergas.nl](http://mydevice.intergas.nl) ga, krijg ik de melding: *"De lokale WiFi-verbinding met de Xtend is verbroken."* De installateur zegt dat de Xtend wel verbonden is met mijn thuisnetwerk. Heeft iemand een idee wat er misgaat?
Daarnaast kan je een wifi access point activeren zodat je zelf met je PC of ander apparaat verbinding kan maken en dan diverse schermen kan bekijken wat de XTEND aan het doen is. Ook kan je dan in de service instellingen om parameters te veranderen. Hier is ook een scherm waar je kan zien dat de Xtend met wifi is verbonden (de eerst genoemde verbinding hierboven). Als je dit access point een paar minuten niet gebruikt dan sluit deze vanzelf. Om te activeren moet je op de knop op de Xtend drukken.
De XTEND zelf heeft geen app maar inderdaad web pagina's. Wel is er een comfort touch app waarmee je de thermostaat op afstand kan bedienen en waar je een weekprogramma kan instellen. Om dat te kunnen heb je de Intergas gateway en de comfort tocuh thermostaat nodig.
Of als echte tweaker home assistant een inschatting laten maken wanneer de thermostaat omhoog moet en dat ook laten doen, eventueel met verwachte zonneschijn er bij etc.Miglow schreef op woensdag 5 november 2025 @ 16:17:
[...]
Nee, geen vast patroon (vrachtwagenchauffeur), maar Home Assistant zet hem om 10u op vrijdagochtend op 21 en zondagavond om 20u weer op 16. Ik heb een Honeywell Round Connected, die kan ik ook op afstand bedienen. Misschien moet ik die 10u veranderen in 6u anders 🤔
Dank voor je uitgebreide antwoord. Maar hoe krijg ik het wifi access point geactiveerd? Ik heb via de manual gekeken en dan zegt men dat ik de QR code moet scannen op de Xtend. Maar dan moet ik met een ander netwerk connecten.WillemD61 schreef op woensdag 5 november 2025 @ 18:20:
[...]
Je kan de XTEND verbinden met WIFI ten behoeve van remote access door Intergas en software upgrades. Die kan je zelf niet gebruiken of zelfs maar zien in je router.
Daarnaast kan je een wifi access point activeren zodat je zelf met je PC of ander apparaat verbinding kan maken en dan diverse schermen kan bekijken wat de XTEND aan het doen is. Ook kan je dan in de service instellingen om parameters te veranderen. Hier is ook een scherm waar je kan zien dat de Xtend met wifi is verbonden (de eerst genoemde verbinding hierboven). Als je dit access point een paar minuten niet gebruikt dan sluit deze vanzelf. Om te activeren moet je op de knop op de Xtend drukken.
De XTEND zelf heeft geen app maar inderdaad web pagina's. Wel is er een comfort touch app waarmee je de thermostaat op afstand kan bedienen en waar je een weekprogramma kan instellen. Om dat te kunnen heb je de Intergas gateway en de comfort tocuh thermostaat nodig.
Druk op de knop op de xtend binnenunit. Dan gaat de LED paars knipperen. Dan kan je je PC verbinden met ip address 10.20.30.1. . Je browser zal het xtend summary scherm tonen.User87231 schreef op woensdag 5 november 2025 @ 19:05:
[...]
Dank voor je uitgebreide antwoord. Maar hoe krijg ik het wifi access point geactiveerd? Ik heb via de manual gekeken en dan zegt men dat ik de QR code moet scannen op de Xtend. Maar dan moet ik met een ander netwerk connecten.
De weg via de qr code doet hetzelfde
[ Voor 3% gewijzigd door WillemD61 op 05-11-2025 19:21 ]
Blijft idd paars/wit knipperen maar blijf deze melding houden:WillemD61 schreef op woensdag 5 november 2025 @ 19:20:
[...]
Druk op de knop op de xtend binnenunit. Dan gaat de LED paars knipperen. Dan kan je je PC verbinden met ip address 10.20.30.1. . Je browser zal het xtend summary scherm tonen.
De weg via de qr code doet hetzelfde
Oeps..
De lokale WiFi-verbinding met de Xtend is verbroken.
Breng de WiFi-verbinding weer tot stand om het WiFi bedieningscherm te kunnen raadplegen. Doorloop hiervoor de volgende stappen:
Omdat hij geen internetverbinding levert, zal je telefoon proberen verbinding te maken via je mobiele internet. Schakel je mobiele data uit als je met je Xtend verbindt.User87231 schreef op woensdag 5 november 2025 @ 19:56:
[...]
Blijft idd paars/wit knipperen maar blijf deze melding houden:
Oeps..
De lokale WiFi-verbinding met de Xtend is verbroken.
Breng de WiFi-verbinding weer tot stand om het WiFi bedieningscherm te kunnen raadplegen. Doorloop hiervoor de volgende stappen:
Uhhhh, dat zou ik echt niet weten.WillemD61 schreef op woensdag 5 november 2025 @ 18:24:
[...]
Of als echte tweaker home assistant een inschatting laten maken wanneer de thermostaat omhoog moet en dat ook laten doen, eventueel met verwachte zonneschijn er bij etc.
Het is gelukt om idd in te loggen op de omgeving via http://mydevice.intergas.nl/ maar enkel als ik via de QR code met mijn mobiel ga verbinden via het wifinetwerk wat er dan wordt gebruikt. Zodra ik weer op mijn eigen netwerk zit (SSID) dan krijg ik de foutmelding.
Het lijkt er dus op dat je enkel met een mobiel bij de ketel naar de gegevens kan en elke keer naar boven moet als ik iets wil bekijken...
Het lijkt er dus op dat je enkel met een mobiel bij de ketel naar de gegevens kan en elke keer naar boven moet als ik iets wil bekijken...
De Xtend maakt een acces point. Dit is een ander netwerk dan je eigen router/huis netwerk, dus inderdaad je moet echt je netwerkverbinding omleggen en inderdaad, zodra je weer terug gaat naar je standaard netwerk, ben je de xtend verbinding weer kwijt en zal deze na een paar minuten weer sluiten.User87231 schreef op woensdag 5 november 2025 @ 20:02:
Het is gelukt om idd in te loggen op de omgeving via http://mydevice.intergas.nl/ maar enkel als ik via de QR code met mijn mobiel ga verbinden via het wifinetwerk wat er dan wordt gebruikt. Zodra ik weer op mijn eigen netwerk zit (SSID) dan krijg ik de foutmelding.
Het lijkt er dus op dat je enkel met een mobiel bij de ketel naar de gegevens kan en elke keer naar boven moet als ik iets wil bekijken...
Om te voorkomen dat je telkens naar boven moet om op de knop te drukken moet je dus constant gegevens op blijven vragen en je verbinding open houden.
Kijk maar bij de uitleg van mijn Domoticz plugin
XTEND plugin
De home assistant integratie werkt net zo.
Voor mijn domoticz integratie maakt ik daarom gebruik van een Raspberry Pi met enerzijds een kabelverbinding naar mijn router en anderzijds een WIFI verbinding naar de Xtend.
[ Voor 15% gewijzigd door WillemD61 op 05-11-2025 21:04 ]
Handig! De tijd dat ik een Raspberry Pi had is 10 jaar geleden. Zal ik weer even moeten bijspijkeren hoe dit ook al weer moet :-). Ik ga er induiken. Dank.WillemD61 schreef op woensdag 5 november 2025 @ 21:01:
[...]
De Xtend maakt een acces point. Dit is een ander netwerk dan je eigen router/huis netwerk, dus inderdaad je moet echt je netwerkverbinding omleggen en inderdaad, zodra je weer terug gaat naar je standaard netwerk, ben je de xtend verbinding weer kwijt en zal deze na een paar minuten weer sluiten.
Om te voorkomen dat je telkens naar boven moet om op de knop te drukken moet je dus constant gegevens op blijven vragen en je verbinding open houden.
Kijk maar bij de uitleg van mijn Domoticz plugin
XTEND plugin
De home assistant integratie werkt net zo.
Voor mijn domoticz integratie maakt ik daarom gebruik van een Raspberry Pi met enerzijds een kabelverbinding naar mijn router en anderzijds een WIFI verbinding naar de Xtend.
Dat hebben wij effectief opgelost met radiatorventilatoren. Geen verlies van comfort daarmee.a2aan schreef op woensdag 5 november 2025 @ 12:36:
Wat voor mij ook een grote 'tegenvaller' was is dat je met een warmtepomp een hele andere beleving van comfort hebt. 19 graden met warme (>45 graden) radiatoren voelt, voor mij, comfortabeler aan dan 20,5 graad met lauwe (30 graden) radiatoren. .
Ik gebruik de XTEND plugin van WillemD61 al een poosje naar tevredenheid op een Acemagic mini pc met N97cpu, 16Gb ram, 512gb ssd en die was bij aanschaf via bol.com nog goedkoper dan een raspberrypi 5 met 16gb. Aangezien mijn Xtend op zolder staat en de miniPC beneden in de meterkast is de afstand tussen beide te groot voor een stabiele verbinding. Ik heb er derhalve een wifi repeater tussengezet op de 1e verdieping. Ik had nog een ruim 10 jaar oude simpele lab31 van de action maar die gaf te veel connection errors. Dus geinvesteerd in een Fritz! Repeater 1200AX en die er tussen gezet. Prima verbinding nu zonder connection errors.
[ Voor 68% gewijzigd door Veendammer op 06-11-2025 15:25 ]
En wij hebben dat opgelost door 's avonds om 19.00 het programma een sprong van 0,5 graad te laten maken. Precies op het moment dat wij lekker op de bank gaan hangen, dan is de warmtepomp een tijdje bezig en zijn de radiatoren dan zeker warm/warmer dan daarvoor.Hencksch schreef op donderdag 6 november 2025 @ 14:58:
[...]
Dat hebben wij effectief opgelost met radiatorventilatoren. Geen verlies van comfort daarmee.
Ik ben heel tevreden met de warmtepomp.
En als de warmtepomp aan het begin van de avond harder moet werken, dan is de gewenste aanvoertemperatuur ongeveer 45 graden. De actuele cop die hij dan aangeeft is ongeveer 4,3. Gedurende de avond zakt de gewenste aanvoertemperatuur richting de 41 graden. Actuele cop is dan 5,3.
Het kost wat extra, maar dan hebben we en een warmtepomp en toch nog comfort bij de radiatoren. Het beste van beide werelden.
Het zal wel niet optimaal zijn voor de warmtepomp, maar wij zijn content op de bank ‘s avonds.
Het kost wat extra, maar dan hebben we en een warmtepomp en toch nog comfort bij de radiatoren. Het beste van beide werelden.
Het zal wel niet optimaal zijn voor de warmtepomp, maar wij zijn content op de bank ‘s avonds.
Afgelopen 2 dagen een test gedaan, als volgt:Hencksch schreef op woensdag 5 november 2025 @ 12:33:
[...]
Je hebt nu een WP en verwarmt met elektriciteit. Dit hoort daarbij. Een constante temperatuur aanhouden en/of hooguit 1 graad verlagen of verhogen hoort daar ook bij.
1) Beide dagen 's nachts 00:00 beginnen met 20 graden
2) dag 1 continue 20 graden aanhouden
3) dag 2 het normale programma: 's nachts thermostaat op 17.5, 's ochtends 09:00 naar 18.5, 12:00 naar 19.5, 18:00 naar 20 en 21:00 terug naar 17.5 'C (met aanwarmvervroeging)
Redelijk vergelijkbare zonnige dagen, 's nachts rond de 10, over dag rond de 15-16 graden.
Huis uit 1994. Veel glas dus veel opwarming door zonneschijn.
Ervaring:
1) 20 'C 's ochtends vroeg bij opstaan voelt als extreem warm aan.
2) verbruik dag 1: 7.7 kWh, verbruik dag 2: 1.7 kWh, dus 6 kWh verschil
Dus de regel dat het beter is een continue temperatuur aan te houden geldt zeker niet algemeen.
Nu zijn deze dagen misschien bijzonder omdat het zonnig was en nog redelijk warm, dus overdag gaat de warmtepomp sowieso nauwelijks aan.
Het verschil in verbruik zit met name 's nachts en 's ochtends, waarin op dag 1 het huis op 20 graden gehouden wordt en op dag 2 het huis mag afkoelen van 20 naar 17.5 (en zelfs niet verder afkoelt dan 18.5). Dus dag 1 's van 00:00 tot 12:00 continu aan (op laag vermogen) en op dag 2 's ochtends continu uit (alleen aanwarmvervroeging voor 12:00)
Ik denk dat het oke vinden van een lage temperatuur 's ochtends je hier zeker helpt, als ook dat dit soort adviezen vaak meer accuraat zijn over lange perioden dan 2 dagen, al was het maar dat als je deze test zou doen op een bewolkte dag met -3 dat je waarschijnlijk een ander beeld zou zien, of dat er een ketel bij moet springen om de temperatuur omhoog te krijgen.
Dus er zijn zeker factoren die hieraan bij dragen dat het lukt om met een programma met nachtverlaging toch zuig(er) te zijn, maar voor de meeste mensen, die dan 's ochtends ook een warm huis willen op de zelfde temperatuur als 's avonds gaat dat een stuk moeilijker worden.
(Wat je er ook van vind dat mensen dat prettig vinden/willen ik begrijp dat er redenen zijn om het 's ochtends kouder te hebben maarja mensen zijn nou eenmaal niet altijd rationeel)
Dus er zijn zeker factoren die hieraan bij dragen dat het lukt om met een programma met nachtverlaging toch zuig(er) te zijn, maar voor de meeste mensen, die dan 's ochtends ook een warm huis willen op de zelfde temperatuur als 's avonds gaat dat een stuk moeilijker worden.
(Wat je er ook van vind dat mensen dat prettig vinden/willen ik begrijp dat er redenen zijn om het 's ochtends kouder te hebben maarja mensen zijn nou eenmaal niet altijd rationeel)
Just voor de record. Kun je eens een berekening maken met de gemiddelde dagtemperatuur of het koudegetal van deze dagen mbv AI?WillemD61 schreef op zondag 9 november 2025 @ 09:36:
[...]
Afgelopen 2 dagen een test gedaan, als volgt:
<Knip>
Ik weet niet of het niet rationeel is, volgens mij is het niet vreemd dat mensen gedurende de dag minder behoefte aan warmte hebben dan 's avonds.GroundBreaking schreef op zondag 9 november 2025 @ 19:51:
Ik denk dat het oke vinden van een lage temperatuur 's ochtends je hier zeker helpt, als ook dat dit soort adviezen vaak meer accuraat zijn over lange perioden dan 2 dagen, al was het maar dat als je deze test zou doen op een bewolkte dag met -3 dat je waarschijnlijk een ander beeld zou zien, of dat er een ketel bij moet springen om de temperatuur omhoog te krijgen.
Dus er zijn zeker factoren die hieraan bij dragen dat het lukt om met een programma met nachtverlaging toch zuig(er) te zijn, maar voor de meeste mensen, die dan 's ochtends ook een warm huis willen op de zelfde temperatuur als 's avonds gaat dat een stuk moeilijker worden.
(Wat je er ook van vind dat mensen dat prettig vinden/willen ik begrijp dat er redenen zijn om het 's ochtends kouder te hebben maarja mensen zijn nou eenmaal niet altijd rationeel)
Dat is wat ik zeg, of probeerde te zeggen althans, ook al kun je uitleggen waarom overdag de temperatuur lager hebben logisch is, veel mensen willen toch 's ochtends het ook al lekker warm hebben als ze opstaan en zullen daarom toch ook dan al de temperatuur hoog willen hebben.Oinken schreef op zondag 9 november 2025 @ 22:20:
[...]
Ik weet niet of het niet rationeel is, volgens mij is het niet vreemd dat mensen gedurende de dag minder behoefte aan warmte hebben dan 's avonds.
Daar heb ik geen AI voor nodig. Ik heb die berekening in mijn Domoticz installatie elke dag. Er zat inderdaad wel verschil, dag1 was een graaddag van 5.9 en dag 2 was 6.4. maar dat betekent dat het dag 1 dus gemiddeld WARMER was dan dag 2. (klopt ook volgens KNMI)Hencksch schreef op zondag 9 november 2025 @ 21:03:
[...]
Just voor de record. Kun je eens een berekening maken met de gemiddelde dagtemperatuur of het koudegetal van deze dagen mbv AI?
Ook de hoeveelheid zon was verschillend. Ik heb o.a. 2 zonnepanelen bijna vlak op een tuinhuisje en die geven een goede indicatie van de hoeveelheid zon over de hele dag. Dag 1 gaf 0.7 kWh dag 2 gaf 1 kWh.
Dus dag 1 was warmer maar dag 2 was zonniger.
Ik zal de test later nog eens herhalen. Ik denk dat de regel meer zal gelden op dagen waarop er meer gewerkt moet worden door de waterpomp, een koude en sombere herfst of winterdag. Dan zal het waarschijnlijk beter zijn continu zacht te laten draaien dan enkele keren hard, om gemiddeld een beter COP te bereiken. We zullen zien ....
Dat is het zinnetje waardoor dit verschil te verklaren is.WillemD61 schreef op zondag 9 november 2025 @ 09:36:
[...]
Huis uit 1994. Veel glas dus veel opwarming door zonneschijn.
Hoe groter het verschil tussen de temperatuur buiten en de gevraagde watertemperatuur in de leidingen, hoe inefficiënter de warmtepomp wordt. Als het buiten 15 graden is (jou voorbeeld), en door de zon jou huis al tot 19 graden is verwarmd, en je vraagt 20, hoeft de temperatuur in de radiatoren bijvoorbeeld maar naar 28 graden te worden verwarmd. 28-15 is een verschil van 13 wat erin resulteert dat de warmtepomp waarschijnlijk zijn energie niet eens kwijt kan zo'n overschot heeft deze.
Nu wordt het echt koud, buiten is het -2 en binnen is de woonkamer afgekoeld naar 15 graden. Jij zet 's middags de warmtepomp aan en de gevraagde temperatuur wordt nu ineens 45 graden. Dit is een verschil van 45 - - 2 = 47 graden. Dit is voor de warmtepomp een enorm verschil, de warmtepomp gaat max aan de slag, bevriest hierdoor in record tijd, gaat om de 20 minuten in de defrost modus wat ook energie kost waardoor de COP nog slechter wordt en waarschijnlijk richting de 2 gaat. Gevolg: de warmtepomp redt de gevraagde temperatuur bij lange na niet en de CV gaat bijspringen. Je hebt nu maximaal stroomverbuik + gasverbruik.
Had je in dit geval de temperatuur de hele nacht op bijv 19 laten staan, om 14 uur de temperatuur op 19.5 gezet en op 16 uur op 20, had de warmtepomp dit met een watertemperatuur van 30 graden kunnen redden, had deze verre van 100% hoeven te draaien en had de hele dag op een veel hogere COP kunnen overbruggen.
Ook aan mijn voorbeeld kun je nog veel sleutelen. Maximale watertemperatuur op 32 graden, warmtepomp hoeft minder hard te werken want gevraagde temperatuurverschil is kleiner. Hogere COP maar huis minder snel warm. Buiten vochtig en tussen de 0-5 graden? Veel defrosts, minder hard werken is ook minder defrosts. De CV bij de defrosts laten helpen? Dit kost een klein beetje extra gas, maar de warmtepomp houdt een zelfde watertemperatuur, hoeft nu na de defrost minder hard te werken wat de volgende defrost weer wat uitstelt.
Onthouden: Hoe groter het verschil in gevraagde temperatuur en buiten temperatuur, hoe inefficiënter de warmtepomp (lagere COP). En dit is niet lineair, waardoor er een omslagpunt is in constante temperatuur vs overdag kouder.
Ter indicatie, in mijn nageïsoleerde jaren-50-rijtjeswoning met alleen radiatoren heb ik bij een buitentemperatuur van 8 graden, weinig wind, en geen zon, zo'n 2kW (warmte) nodig om het binnen 21 graden te houden, met een aanvoertemperatuur van 31 graden. De COP is (volgens de Xtend) dan ongeveer 6,5.
Die constante 21 graden binnen is, nét, behaaglijk, want bij 20,5 vind ik het (op sommige momenten) echt te koud.
Met gas was het 'efficient' geweest om 's ochtends en 's avonds even een paar uurtjes naar 45 graden aanvoer te stoken, maar de Xtend levert daar te weinig vermogen voor, bovendien wordt het dan ook binnen no-time te warm in huis.
Als ik lees dat @Oinken in deze tijd van het jaar 's avonds al met 41-45 aanvoertemperatuur stookt, vraag ik me af of zijn afgiftesysteem niet 'te klein' is, en hoe lang de Xtend het 'alleen' af kan, als het buiten kouder wordt.
Die constante 21 graden binnen is, nét, behaaglijk, want bij 20,5 vind ik het (op sommige momenten) echt te koud.
Met gas was het 'efficient' geweest om 's ochtends en 's avonds even een paar uurtjes naar 45 graden aanvoer te stoken, maar de Xtend levert daar te weinig vermogen voor, bovendien wordt het dan ook binnen no-time te warm in huis.
Als ik lees dat @Oinken in deze tijd van het jaar 's avonds al met 41-45 aanvoertemperatuur stookt, vraag ik me af of zijn afgiftesysteem niet 'te klein' is, en hoe lang de Xtend het 'alleen' af kan, als het buiten kouder wordt.
Misschien wordt dit wel een leuk projectje voor tijdens de winter: het ontwikkelen van een optimalisatie rekening houdend met zowel actuele als toekomstige gegevens, gebaseerd op gegevens uit het verleden en daaruit voortvloeiend thermisch model van mijn huis. Ik heb enkele jaren gegevens in mijn home automation setup beschikbaar. Echter wel nog maar pas omgeschakeld naar warmtepomp.
Zolang het nog niet echt koud is ga ik er maar vanuit dat het het beste is om alleen warmte te produceren als er echt behoefte aan is.
Zolang het nog niet echt koud is ga ik er maar vanuit dat het het beste is om alleen warmte te produceren als er echt behoefte aan is.
Spijker op zijn kop. Ik denk ook dat mijn afgiftesysteem te klein is. De radiatoren in de woonkamer zijn eigenlijk net niet toereikend. Maar ik heb niet meer fysieke ruimte.a2aan schreef op maandag 10 november 2025 @ 09:55:
Ter indicatie, in mijn nageïsoleerde jaren-50-rijtjeswoning met alleen radiatoren heb ik bij een buitentemperatuur van 8 graden, weinig wind, en geen zon, zo'n 2kW (warmte) nodig om het binnen 21 graden te houden, met een aanvoertemperatuur van 31 graden. De COP is (volgens de Xtend) dan ongeveer 6,5.
Die constante 21 graden binnen is, nét, behaaglijk, want bij 20,5 vind ik het (op sommige momenten) echt te koud.
Met gas was het 'efficient' geweest om 's ochtends en 's avonds even een paar uurtjes naar 45 graden aanvoer te stoken, maar de Xtend levert daar te weinig vermogen voor, bovendien wordt het dan ook binnen no-time te warm in huis.
Als ik lees dat @Oinken in deze tijd van het jaar 's avonds al met 41-45 aanvoertemperatuur stookt, vraag ik me af of zijn afgiftesysteem niet 'te klein' is, en hoe lang de Xtend het 'alleen' af kan, als het buiten kouder wordt.
Gelukkig is het wel zo dat na een half uur a drie kwartier de gevraagde aanvoertemperatuur weer daalt.
En gek genoeg gaat het juist als het wat kouder is prima. Dan begint de Xtend in de middag al met opwarmen en gaat in de avond gewoon door. Over het gehele jaar (winter plus herfst/voorjaar) haal ik een prima cop van gemiddeld 4,5.
Het is allemaal stukken beter geworden sinds de software update die er voor zorgt dat het debiet naar beneden wordt bijgesteld.
De cv ketel helpt alleen bij heel koud weer.
Het is allemaal stukken beter geworden sinds de software update die er voor zorgt dat het debiet naar beneden wordt bijgesteld.
De cv ketel helpt alleen bij heel koud weer.
[ Voor 6% gewijzigd door Oinken op 10-11-2025 13:28 ]
Welke versie is dat? En kan ik die zelf ook ophalen en installeren?[b]Oinken in "Ervaring Intergas Xtend 5kW hybride warmtepomp"Het is allemaal stukken beter geworden sinds de software update die er voor zorgt dat het debiet naar beneden wordt bijgesteld.
Naar mijn weten gebeurt dat al vanaf de V0.4 die ik initieel had.Hencksch schreef op maandag 10 november 2025 @ 14:27:
[...]
Welke versie is dat? En kan ik die zelf ook ophalen en installeren?
Er staat in dit topic ergens een link naar een update site, daar vul je je serienummer in en komt die in de wachtrij voor een update.
Over welke software versie praten we nu ik heb nu versie V0,86 en de web app versie V0.5.1
voor een update https://www.intergas-verw.../download-xtend-software/
voor een update https://www.intergas-verw.../download-xtend-software/
Ik heb de experimentele versie die de leidingen niet als een intercity op 50m van je huis laat klinken, dus ga geen nieuwe firmware aanvragen.
Die heb ik ook en deze werkt bij mij dikke prima.teo1966 schreef op maandag 10 november 2025 @ 18:35:
Over welke software versie praten we nu ik heb nu versie V0,86 en de web app versie V0.5.1
voor een update https://www.intergas-verw.../download-xtend-software/
Hi all,
Ik maak gebruik van https://github.com/DSchoutsen/HA_connection_Xtend integratie in m'n HA maar ondanks dat hij het 8-24uur achter elkaar goed valt de wifi verbinding de laatste paar dagen random weg.
Heeft iemand dit ook en nog leuker zou zijn.. heeft iemand er een oplossing voor?
(Er wordt iedere 120s een poll gedaan dus hij zou de verbinding actief moeten houden)
Ik maak gebruik van https://github.com/DSchoutsen/HA_connection_Xtend integratie in m'n HA maar ondanks dat hij het 8-24uur achter elkaar goed valt de wifi verbinding de laatste paar dagen random weg.
Heeft iemand dit ook en nog leuker zou zijn.. heeft iemand er een oplossing voor?
(Er wordt iedere 120s een poll gedaan dus hij zou de verbinding actief moeten houden)
Ik heb dat soms ook, maar het komt bij mij ook wel weer terug. kijk even in HA onder netwerken bij het verbinden naar de sterkte vh Wifi signaal, dat is bij mij het probleem, bij mij staan de HA server en Xtend iets te ver uit elkaar.GoTHaan schreef op dinsdag 11 november 2025 @ 08:13:
Hi all,
Ik maak gebruik van https://github.com/DSchoutsen/HA_connection_Xtend integratie in m'n HA maar ondanks dat hij het 8-24uur achter elkaar goed valt de wifi verbinding de laatste paar dagen random weg.
Heeft iemand dit ook en nog leuker zou zijn.. heeft iemand er een oplossing voor?
(Er wordt iedere 120s een poll gedaan dus hij zou de verbinding actief moeten houden)
Heb je een Wifi acces point verplaatst? andere kanalen gekozen? Hebben de buren een nieuwe provider?
Een ander access point kan de verbinding tussen HA en de Xtend overschreeuwen waardoor deze afvalt.
Thanks voor je reactie. Er is de afgelopen tijd niks veranderd en niks verplaatst. Ik zie ook geen nieuwe netwerken verschijnen. De sterkte wordt in HA aangegeven met 57, maar dat is al sinds dat ik de Xtend heb (juni dit jaar).sirtm schreef op dinsdag 11 november 2025 @ 09:40:
[...]
Ik heb dat soms ook, maar het komt bij mij ook wel weer terug. kijk even in HA onder netwerken bij het verbinden naar de sterkte vh Wifi signaal, dat is bij mij het probleem, bij mij staan de HA server en Xtend iets te ver uit elkaar.
Heb je een Wifi acces point verplaatst? andere kanalen gekozen? Hebben de buren een nieuwe provider?
Een ander access point kan de verbinding tussen HA en de Xtend overschreeuwen waardoor deze afvalt.
Nadeel als hij de verbinding dus kwijt raakt, dan schakelt de xtend het AP uit natuurlijk.
Klopt, om te voorkomen dat de Xtend het AP uitzet ik heb een ping lopen vanaf een server (Raspberry Pi) die ook op het 10.20.30 netwerk zit.GoTHaan schreef op dinsdag 11 november 2025 @ 09:46:
[...]
Thanks voor je reactie. Er is de afgelopen tijd niks veranderd en niks verplaatst. Ik zie ook geen nieuwe netwerken verschijnen. De sterkte wordt in HA aangegeven met 57, maar dat is al sinds dat ik de Xtend heb (juni dit jaar).
Nadeel als hij de verbinding dus kwijt raakt, dan schakelt de xtend het AP uit natuurlijk.
Het volgende viel mij op..
Savonds laat staat de WP hier nog wat rondes te doen, terwijl ik dat niet van hem verwacht had.
Een half uur nadat ik in de thermostaat heb ingesteld dat de temperatuur lager mag (17,5C ipv 19).
De app laat zien dat hij op 'standby 17,5C tot 0600 morgen' staat.
Toch gaat de WP nog best lang door met doorpompen.
Vlak voor 2130 is hij nog een cyclus aan het doen (even naar 1000W+, dan zakt hij terug naar 300W en loopt in 20minuten op naar 800W om daarna te stoppen).
Dit start hij weer om 22:15, om nog een keer te doen. Daarna stopt hij tot 0400 oim weer aan te slaan.
Savonds laat staat de WP hier nog wat rondes te doen, terwijl ik dat niet van hem verwacht had.
Een half uur nadat ik in de thermostaat heb ingesteld dat de temperatuur lager mag (17,5C ipv 19).
De app laat zien dat hij op 'standby 17,5C tot 0600 morgen' staat.
Toch gaat de WP nog best lang door met doorpompen.
Vlak voor 2130 is hij nog een cyclus aan het doen (even naar 1000W+, dan zakt hij terug naar 300W en loopt in 20minuten op naar 800W om daarna te stoppen).
Dit start hij weer om 22:15, om nog een keer te doen. Daarna stopt hij tot 0400 oim weer aan te slaan.
Zero SR/S 17.3kWh / 2.7 kWP PV / Xtend WP 5kW + HRSolar zonneboiler
Ik heb geen extra server die ik op dat netwerk kan aansluiten.sirtm schreef op dinsdag 11 november 2025 @ 09:49:
[...]
Klopt, om te voorkomen dat de Xtend het AP uitzet ik heb een ping lopen vanaf een server (Raspberry Pi) die ook op het 10.20.30 netwerk zit.
Ik gebruik de wifi module van mn RPi al juist om verbinding te hebben met de Xtend
Wanneer je het Wifi-toegangspunt inschakelt met de knop, begint de LED paars te knipperen. Blijft hij dit doen zolang de wifi actief is? Dit lijkt me best storend aangezien bij ons de Xtend bovenaan de zoldertrap hangt en het schijnsel van de LED in het hele trappenhuis te zien is. Ik wil logging gaan opzetten m.b.v. een raspberry die contact houdt met de wifi van de Xtend, maar zit niet te wachten op 24/7 disco op de trap..sirtm schreef op dinsdag 11 november 2025 @ 09:49:
[...]
Klopt, om te voorkomen dat de Xtend het AP uitzet ik heb een ping lopen vanaf een server (Raspberry Pi) die ook op het 10.20.30 netwerk zit.
Release your inner hooligan - With great power comes great responsibility, with horsepower comes no responsibility
Voor zover ik weet blijft hij dat doen ja; Afplakken is altijd nog een optie.JanPedaal schreef op dinsdag 11 november 2025 @ 10:23:
[...]
Wanneer je het Wifi-toegangspunt inschakelt met de knop, begint de LED paars te knipperen. Blijft hij dit doen zolang de wifi actief is? Dit lijkt me best storend aangezien bij ons de Xtend bovenaan de zoldertrap hangt en het schijnsel van de LED in het hele trappenhuis te zien is. Ik wil logging gaan opzetten m.b.v. een raspberry die contact houdt met de wifi van de Xtend, maar zit niet te wachten op 24/7 disco op de trap..
Heb nog niet gekeken of er een optie is om het lampje uit te schakelen in de settings
Wat is de reden dat de paarse led in het begin sneller knippert en naar een bepalende tijd deze langzamer gaat knipperen
ik heb hier ook regelmatig dat de verbinding weg valt doordat de xtend de verbinding verbreekt heb ik het idee waar kan ik deze log vinden op een pi5 met HA zodat ik dat kan controleren
ik heb hier ook regelmatig dat de verbinding weg valt doordat de xtend de verbinding verbreekt heb ik het idee waar kan ik deze log vinden op een pi5 met HA zodat ik dat kan controleren
Stukje schilderstape erover, probleem opgelost.GoTHaan schreef op dinsdag 11 november 2025 @ 10:26:
[...]
Voor zover ik weet blijft hij dat doen ja; Afplakken is altijd nog een optie.
Heb nog niet gekeken of er een optie is om het lampje uit te schakelen in de settings
Ene is 'nog geen apparaat verbonden' langzame knipper is 'apparaat verbonden.'teo1966 schreef op dinsdag 11 november 2025 @ 11:20:
Wat is de reden dat de paarse led in het begin sneller knippert en naar een bepalende tijd deze langzamer gaat knipperen
ik heb hier ook regelmatig dat de verbinding weg valt doordat de xtend de verbinding verbreekt heb ik het idee waar kan ik deze log vinden op een pi5 met HA zodat ik dat kan controleren
Zero SR/S 17.3kWh / 2.7 kWP PV / Xtend WP 5kW + HRSolar zonneboiler
Geprobeerd, je hebt echt iets van een stukje karton nodig. En dan aan de zijkanten dichtplakken.sirtm schreef op dinsdag 11 november 2025 @ 11:24:
[...]
Stukje schilderstape erover, probleem opgelost.
Best een fel ledje.
Zero SR/S 17.3kWh / 2.7 kWP PV / Xtend WP 5kW + HRSolar zonneboiler
Loopt de temperatuur in huis dan ook op?_Apache_ schreef op dinsdag 11 november 2025 @ 09:55:
Het volgende viel mij op..
Savonds laat staat de WP hier nog wat rondes te doen, terwijl ik dat niet van hem verwacht had.
Een half uur nadat ik in de thermostaat heb ingesteld dat de temperatuur lager mag (17,5C ipv 19).
De app laat zien dat hij op 'standby 17,5C tot 0600 morgen' staat.
Toch gaat de WP nog best lang door met doorpompen.
Vlak voor 2130 is hij nog een cyclus aan het doen (even naar 1000W+, dan zakt hij terug naar 300W en loopt in 20minuten op naar 800W om daarna te stoppen).
Dit start hij weer om 22:15, om nog een keer te doen. Daarna stopt hij tot 0400 oim weer aan te slaan.
Heb je een buffervat?
Geen buffervat.GroundBreaking schreef op woensdag 12 november 2025 @ 06:06:
[...]
Loopt de temperatuur in huis dan ook op?
Heb je een buffervat?
Ik heb geen zicht - met terugwerkende kracht - op de huiskamertemp. Als ik het stroomverbruik ervoor zie, lijkt het alsof hij het rooster 19C gewoon langer vasthoudt dan wat in het rooster staat van de thermostaat (Intergas Comfort Touch)
Zero SR/S 17.3kWh / 2.7 kWP PV / Xtend WP 5kW + HRSolar zonneboiler
Dan zou ik beginnen met de tijd in de Xtend zelf te controleren (die wijzigt niet automatisch met zomer/wintertijd) . Ik zou niet verwachten dat dat het probleem is, maar je weet maar nooit._Apache_ schreef op woensdag 12 november 2025 @ 08:38:
[...]
Geen buffervat.
Ik heb geen zicht - met terugwerkende kracht - op de huiskamertemp. Als ik het stroomverbruik ervoor zie, lijkt het alsof hij het rooster 19C gewoon langer vasthoudt dan wat in het rooster staat van de thermostaat (Intergas Comfort Touch)
Ik verdenk eerlijk gezegd de thermostaat. De intergas comfort touch is nieuw voor ons (hadden hiervoor een Thermosmart), maar kan nog niet wennen aan de interface van de app. Hij geeft vrij snel aan dat hij op 'handmatig' staat, maar wel 'tot vanavond 21:30', dus hij zou dan wel moeten terugschakelen. Terwijl hij om 2250h nog aansloeg gister.WillemD61 schreef op woensdag 12 november 2025 @ 14:14:
[...]
Dan zou ik beginnen met de tijd in de Xtend zelf te controleren (die wijzigt niet automatisch met zomer/wintertijd) . Ik zou niet verwachten dat dat het probleem is, maar je weet maar nooit.
De stand-by temp is 17,5
[ Voor 3% gewijzigd door _Apache_ op 12-11-2025 14:36 ]
Zero SR/S 17.3kWh / 2.7 kWP PV / Xtend WP 5kW + HRSolar zonneboiler
Ik heb ook een vermoeden dat na een handmatige aanpassing van de temperatuur in de app het heractiveren van het weekprogramma niet goed werkt (maar ik moet het nog eens testen). Laatste keer heb ik na handmatige aanpassing eerst het vakantieprogramma geactiveerd, zodat weekprogramma echt uit staat, en daarna het weekprogramma opnieuw aangezet._Apache_ schreef op woensdag 12 november 2025 @ 14:27:
[...]
Ik verdenk eerlijk gezegd de thermostaat. De intergas comfort touch is nieuw voor ons (hadden hiervoor een Thermosmart), maar kan nog niet wennen aan de interface van de app. Hij geeft vrij snel aan dat hij op 'handmatig' staat, maar wel 'tot vanavond 21:30', dus hij zou dan wel moeten terugschakelen. Terwijl hij om 2250h nog aansloeg gister.
De stand-by temp is 17,5
Het weekprogramma werkt bij mij verder wel goed, d.w.z. op het moment dat de nachttemperatuur ingaat stopt de warmtepomp ook echt met produceren.
[ Voor 8% gewijzigd door WillemD61 op 12-11-2025 14:53 ]
Ik had problemen met de wifi op mijn Pi4 Home Assistant. Deze aangeschaft voor €20:GoTHaan schreef op dinsdag 11 november 2025 @ 08:13:
Hi all,
Ik maak gebruik van https://github.com/DSchoutsen/HA_connection_Xtend integratie in m'n HA maar ondanks dat hij het 8-24uur achter elkaar goed valt de wifi verbinding de laatste paar dagen random weg.
Heeft iemand dit ook en nog leuker zou zijn.. heeft iemand er een oplossing voor?
(Er wordt iedere 120s een poll gedaan dus hij zou de verbinding actief moeten houden)
https://www.amazon.nl/dp/B00TQEX8BO
Het draait OpenWRT en werkt uitstekend als gateway tussen mijn thuisnetwerk en de Xtend.
De WP geeft zelf aan dat er geen gateway verbonden is, en er heeft een intergas monteur meegekeken, die geeft aan dat 'er geen setpoint wijzigingen te zien zijn'.WillemD61 schreef op woensdag 12 november 2025 @ 14:45:
[...]
Ik heb ook een vermoeden dat na een handmatige aanpassing van de temperatuur in de app het heractiveren van het weekprogramma niet goed werkt (maar ik moet het nog eens testen). Laatste keer heb ik na handmatige aanpassing eerst het vakantieprogramma geactiveerd, zodat weekprogramma echt uit staat, en daarna het weekprogramma opnieuw aangezet.
Het weekprogramma werkt bij mij verder wel goed, d.w.z. op het moment dat de nachttemperatuur ingaat stopt de warmtepomp ook echt met produceren.
Ergo.
Met de hand de thermostaat bijwerken gaat wel, maar hij zal dan altijd op 'handmatig' blijven staan.
Enige wijzigingen van de app komen gewoon niet door.
De installatie is net opgeleverd, ik roep de installateur er bij.
Zero SR/S 17.3kWh / 2.7 kWP PV / Xtend WP 5kW + HRSolar zonneboiler
Of de gateway goed verbonden is kan je ook op de gateway zelf zien. De cijfers 1 t/m 4 moeten verlicht zijn._Apache_ schreef op donderdag 13 november 2025 @ 09:33:
[...]
De WP geeft zelf aan dat er geen gateway verbonden is, en er heeft een intergas monteur meegekeken, die geeft aan dat 'er geen setpoint wijzigingen te zien zijn'.
Ergo.
Met de hand de thermostaat bijwerken gaat wel, maar hij zal dan altijd op 'handmatig' blijven staan.
Enige wijzigingen van de app komen gewoon niet door.
De installatie is net opgeleverd, ik roep de installateur er bij.
Ik zie ook dat de aanwarmvervroeging van het weekprogramma niet erg slim is. De aanwarmvervroeging zou er voor moeten zorgen dat de gewenste kamertemperatuur op het volgens het weekprogramma ingestelde tijdstip al bereikt is (i.p.v. pas op dat moment te beginnen met opwarmen).
Ik zie wel dat het tijdstip waarop het setpoint verhoogd wordt en dus de Xtend begint met verwarmen automatisch aangepast wordt, dus het lijkt zelf-lerend. Nu het een aantal dagen wat kouder is geweest gaat het setpoint eerder omhoog. Vandaag bijvoorbeeld al een uur voordat de gewenste temperatuur bereikt moet zijn (en vorige week nog 10 minuten).
Echter, hier lijkt geen rekening gehouden te worden met de actuele temperaturen. Zelfs als de actuele kamertemperatuur al bijna de over een uur gewenste temperatuur is, gaat toch het setpoint al een uur voor die tijd omhoog. Het lijkt een benadering van "gisteren duurde het een uur" dus "vandaag ook maar een uur eerder beginnen", ook al zijn de huidige omstandigheden anders.
En of de volgende stap in het programma nu 0.5 graad of 1 graad omhoog is, er wordt nu telkens een uur eerder begonnen.
Ik zie wel dat het tijdstip waarop het setpoint verhoogd wordt en dus de Xtend begint met verwarmen automatisch aangepast wordt, dus het lijkt zelf-lerend. Nu het een aantal dagen wat kouder is geweest gaat het setpoint eerder omhoog. Vandaag bijvoorbeeld al een uur voordat de gewenste temperatuur bereikt moet zijn (en vorige week nog 10 minuten).
Echter, hier lijkt geen rekening gehouden te worden met de actuele temperaturen. Zelfs als de actuele kamertemperatuur al bijna de over een uur gewenste temperatuur is, gaat toch het setpoint al een uur voor die tijd omhoog. Het lijkt een benadering van "gisteren duurde het een uur" dus "vandaag ook maar een uur eerder beginnen", ook al zijn de huidige omstandigheden anders.
En of de volgende stap in het programma nu 0.5 graad of 1 graad omhoog is, er wordt nu telkens een uur eerder begonnen.
[ Voor 5% gewijzigd door WillemD61 op 13-11-2025 17:55 ]
Nee hoor, niet moeilijker maken dan het is.Miglow schreef op donderdag 13 november 2025 @ 19:20:
Ik denk dat je behoefte hebt aan een stooklijn met buitensensoren en programma's....
De xtend heeft al een buitensensor en binnensensor voor temperatuur en kan leren hoe snel een huis opwarmt en daaruit afleiden hoe veel eerder te beginnen. Als de huidige binnentemperatuur al gelijk is aan wat het over een uur moet zijn, is er geen extra vroege opwarming nodig.
Hoeveel extra energie zou de fan van de buitenunit verbruiken bij wind tegen?
Een tijdje geleden zag ik een COP van 6,5 bij een buitentemperatuur van 8 graden, aanvoer van 31, en afgifte van 2kW. Gisteravond vergelijkbare omstandigheden, maar dan met een COP van krap 6.
Grote verschil: er stond een flinke wind, pal tegen de voorkant van de buitenunit (die bij mij bovenop de dakkapel staat). Is het denkbaar dat de fan dan zo'n 20-30W meer verbruikt om zijn toeren te halen?
Of zou het toch (meer) aan andere factoren liggen? Oh, en het regende ook gisteravond.
Een tijdje geleden zag ik een COP van 6,5 bij een buitentemperatuur van 8 graden, aanvoer van 31, en afgifte van 2kW. Gisteravond vergelijkbare omstandigheden, maar dan met een COP van krap 6.
Grote verschil: er stond een flinke wind, pal tegen de voorkant van de buitenunit (die bij mij bovenop de dakkapel staat). Is het denkbaar dat de fan dan zo'n 20-30W meer verbruikt om zijn toeren te halen?
Of zou het toch (meer) aan andere factoren liggen? Oh, en het regende ook gisteravond.
De verklaring is simpeler: bij harde wind heeft je huis een grotere energievraag, de Xtend moet harder werken en daardoor daalt de COP.
Vaak wordt de energievraag gerelateerd aan de buitentemperatuur (graaddagen), maar daarnaast speelt ook mee de wind, de hoeveelheid zon en de temperatuur van gisteren (bufferwerking van het huis).
De formule die wordt gebruikt om het gasverbruik in Nederland te voorspellen (TAC (Temperatuur Aanpassings Coëfficiënt), maakt gebruikt van de volgende factoren:
De TAC wordt berekend op basis van uurgegevens van zes KNMI-weerstations (De Bilt, De Kooy, Eelde, Beek, Vlissingen en Twente). De factoren zijn:
Temperatuur:
t1: Uurgemiddelde temperatuur (°C) van het huidige uur.
t2: Dagelijks gemiddelde temperatuur van de vorige dag.
t3: Dagelijks gemiddelde temperatuur van de dag vóór gisteren.
Windsnelheid (in m/s, genormaliseerd):
w1: √(W_uur / 0,35), waarbij W_uur de windsnelheid is van het huidige uur.
w2: √(W_vorige_dag / 0,35), gemiddelde windsnelheid van de vorige dag.
w3: √(W_voor_vorige_dag / 0,35), gemiddelde windsnelheid van de dag vóór gisteren.
Zoninstraling:
q1: q_uur / 40, waarbij q_uur de globale instraling (J/cm²) is op een horizontaal oppervlak van het huidige uur.
Deze factoren vangen de 'gevoelstemperatuur' beter op, omdat wind en zon de verwarmingsbehoefte beïnvloeden naast de pure temperatuur.
Per weerstation wordt de TAC als volgt berekend:
TAC = [6 × (t1 - w1) + 3 × (t2 - w2) + 1 × (t3 - w3)] / 10 + q1
Wegingen in de formule:
Huidige uur (t1 en w1): Gewicht 6 (hoogste impact, omdat dit direct de verwarming beïnvloedt).
Vorige dag (t2 en w2): Gewicht 3 (medium, door traagheid in verwarmingssystemen).
Dag vóór vorige dag (t3 en w3): Gewicht 1 (laagste, maar nog relevant voor langere trends).
De deling door 10 normaliseert de som van de gewichten (6+3+1=10).
Zoninstraling (q1): Toegevoegd met gewicht 1 (directe bijdrage, zonder verdere deling).
Als je het energiebruik voor verwarming op korte termijn (per dag of over een paar dagen) in de gaten wil houden, dan moet je hier zeker rekening mee houden. Over langere termijnen werkt de graaddagen methode prima.
Vaak wordt de energievraag gerelateerd aan de buitentemperatuur (graaddagen), maar daarnaast speelt ook mee de wind, de hoeveelheid zon en de temperatuur van gisteren (bufferwerking van het huis).
De formule die wordt gebruikt om het gasverbruik in Nederland te voorspellen (TAC (Temperatuur Aanpassings Coëfficiënt), maakt gebruikt van de volgende factoren:
De TAC wordt berekend op basis van uurgegevens van zes KNMI-weerstations (De Bilt, De Kooy, Eelde, Beek, Vlissingen en Twente). De factoren zijn:
Temperatuur:
t1: Uurgemiddelde temperatuur (°C) van het huidige uur.
t2: Dagelijks gemiddelde temperatuur van de vorige dag.
t3: Dagelijks gemiddelde temperatuur van de dag vóór gisteren.
Windsnelheid (in m/s, genormaliseerd):
w1: √(W_uur / 0,35), waarbij W_uur de windsnelheid is van het huidige uur.
w2: √(W_vorige_dag / 0,35), gemiddelde windsnelheid van de vorige dag.
w3: √(W_voor_vorige_dag / 0,35), gemiddelde windsnelheid van de dag vóór gisteren.
Zoninstraling:
q1: q_uur / 40, waarbij q_uur de globale instraling (J/cm²) is op een horizontaal oppervlak van het huidige uur.
Deze factoren vangen de 'gevoelstemperatuur' beter op, omdat wind en zon de verwarmingsbehoefte beïnvloeden naast de pure temperatuur.
Per weerstation wordt de TAC als volgt berekend:
TAC = [6 × (t1 - w1) + 3 × (t2 - w2) + 1 × (t3 - w3)] / 10 + q1
Wegingen in de formule:
Huidige uur (t1 en w1): Gewicht 6 (hoogste impact, omdat dit direct de verwarming beïnvloedt).
Vorige dag (t2 en w2): Gewicht 3 (medium, door traagheid in verwarmingssystemen).
Dag vóór vorige dag (t3 en w3): Gewicht 1 (laagste, maar nog relevant voor langere trends).
De deling door 10 normaliseert de som van de gewichten (6+3+1=10).
Zoninstraling (q1): Toegevoegd met gewicht 1 (directe bijdrage, zonder verdere deling).
Als je het energiebruik voor verwarming op korte termijn (per dag of over een paar dagen) in de gaten wil houden, dan moet je hier zeker rekening mee houden. Over langere termijnen werkt de graaddagen methode prima.
Vanmorgen helaas - weer - wakker geworden in een koud huis, ik snap er geen ene pepernoot van.
Gister was de monteur er ook even, en die gaf aan dat 'de warmtepomp niet aangaat, omdat het buiten te warm is (13C) ondanks dat het in de woonkamer onder he setpoint uitgekomen is..' Hij heeft de invloed van de thermostaat verhoogt, en de buitentemp grens verhoogt. Hij verwacht dat hij later de dag wel aan zal slaan.
Van het eerste deel van die beredenering vond ik wel iets.. Maargoed, heb het maar even gelaten.
Maar toch een koud huis de ochtend erop..
Symptomen :
Huiskamer temp 17.9 - 18.1
Waarnemingen
kWh meter voor de warmtepomp, geef aan dat er niet meer dan 8W is gevraagd. Ergo, de Xtend staat aan, maar gaat niet over tot verwarmen.
De Xtend geeft in het connections menu aan dat hij niet verbonden is met de gateway
De Comfort Touch gateway, is verbonden, en geeft lampjes 1tm4. Via MAC adres op de achterkant heb ik het IP adress gevonden en kan op het apparaat inloggen. Krijg een basic web interface, en de volgende gegevens terug.
Eventuele wijzigingen in temperatuur de app, zie ik wel terug op de webinterface van de gateway. Verbinding met app -> gateway gaat dus goed.
Xtend knippert wit.
Ziet er toch goed uit me dunkt, en toch slaat de WP niet aan.HIj knippert wit, aan / standby.
Ik verdenk echt dat de Xtend niet goed verbonden is met de wifi, terwijl hij wel aangeeft van wel. Ik zie ook nergens een arp record van een nieuw apparaat.
Gister was de monteur er ook even, en die gaf aan dat 'de warmtepomp niet aangaat, omdat het buiten te warm is (13C) ondanks dat het in de woonkamer onder he setpoint uitgekomen is..' Hij heeft de invloed van de thermostaat verhoogt, en de buitentemp grens verhoogt. Hij verwacht dat hij later de dag wel aan zal slaan.
Van het eerste deel van die beredenering vond ik wel iets.. Maargoed, heb het maar even gelaten.
Maar toch een koud huis de ochtend erop..
Symptomen :
Huiskamer temp 17.9 - 18.1
Waarnemingen
kWh meter voor de warmtepomp, geef aan dat er niet meer dan 8W is gevraagd. Ergo, de Xtend staat aan, maar gaat niet over tot verwarmen.
De Xtend geeft in het connections menu aan dat hij niet verbonden is met de gateway
De Comfort Touch gateway, is verbonden, en geeft lampjes 1tm4. Via MAC adres op de achterkant heb ik het IP adress gevonden en kan op het apparaat inloggen. Krijg een basic web interface, en de volgende gegevens terug.
Eventuele wijzigingen in temperatuur de app, zie ik wel terug op de webinterface van de gateway. Verbinding met app -> gateway gaat dus goed.
Xtend knippert wit.
code:
1
2
3
4
5
6
7
8
9
10
11
12
13
| Room temperature 1: 18.01 Room setpoint 1: 19 Room setpoint override 1: 19 Node number:106 Heater temperature:58.7 Tap temperature:39.68 Pressure:1.7 Display code:standby Error:- Pump:off Tap function:off Burner:off |
Ziet er toch goed uit me dunkt, en toch slaat de WP niet aan.HIj knippert wit, aan / standby.
Ik verdenk echt dat de Xtend niet goed verbonden is met de wifi, terwijl hij wel aangeeft van wel. Ik zie ook nergens een arp record van een nieuw apparaat.
Zero SR/S 17.3kWh / 2.7 kWP PV / Xtend WP 5kW + HRSolar zonneboiler
Als hij wit knippert, dan staat hij niet aan/standby. Aan/standby = wit continu.
Wit knipperen is dus niet 'ingeschakeld maar geen warmte vraag', maar 'standby, maar reageer niet op warmtevraag'_Apache_ schreef op zaterdag 15 november 2025 @ 11:45:
Vanmorgen helaas - weer - wakker geworden in een koud huis, ik snap er geen ene pepernoot van.
Gister was de monteur er ook even, en die gaf aan dat 'de warmtepomp niet aangaat, omdat het buiten te warm is (13C) ondanks dat het in de woonkamer onder he setpoint uitgekomen is..' Hij heeft de invloed van de thermostaat verhoogt, en de buitentemp grens verhoogt. Hij verwacht dat hij later de dag wel aan zal slaan.
Van het eerste deel van die beredenering vond ik wel iets.. Maargoed, heb het maar even gelaten.
Maar toch een koud huis de ochtend erop..
Symptomen :
Huiskamer temp 17.9 - 18.1
Waarnemingen
kWh meter voor de warmtepomp, geef aan dat er niet meer dan 8W is gevraagd. Ergo, de Xtend staat aan, maar gaat niet over tot verwarmen.
De Xtend geeft in het connections menu aan dat hij niet verbonden is met de gateway
De Comfort Touch gateway, is verbonden, en geeft lampjes 1tm4. Via MAC adres op de achterkant heb ik het IP adress gevonden en kan op het apparaat inloggen. Krijg een basic web interface, en de volgende gegevens terug.
Eventuele wijzigingen in temperatuur de app, zie ik wel terug op de webinterface van de gateway. Verbinding met app -> gateway gaat dus goed.
code:
1 2 3 4 5 6 7 8 9 10 11 12 13 Room temperature 1: 18.01 Room setpoint 1: 19 Room setpoint override 1: 19 Node number:106 Heater temperature:58.7 Tap temperature:39.68 Pressure:1.7 Display code:standby Error:- Pump:off Tap function:off Burner:off
Ziet er toch goed uit me dunkt, en toch slaat de WP niet aan.HIj knippert wit, aan / standby.
Ik verdenk echt dat de Xtend niet goed verbonden is met de wifi, terwijl hij wel aangeeft van wel. Ik zie ook nergens een arp record van een nieuw apparaat.
De led moet wit continu knipperen, dat is echt 'standby'
Dus bij even het knopje bij de led inhouden, tot hij continue wit brand, en als hij dan even uitflits, loslaten.
Dan word ie groen, en gaat ie echt aan.
Bedankt voor het mee denken @Fullpower !
Zero SR/S 17.3kWh / 2.7 kWP PV / Xtend WP 5kW + HRSolar zonneboiler
Ja, en de monteur beweerde gister dat hij dan wel aan stond 'en wel aan zal slaan'.Lecenten schreef op zaterdag 15 november 2025 @ 12:14:
Als hij wit knippert, dan staat hij niet aan/standby. Aan/standby = wit continu.
Daar ben ik dus op het verkeerde been gezet.
Hij staat nu weer te verwarmen.
Zero SR/S 17.3kWh / 2.7 kWP PV / Xtend WP 5kW + HRSolar zonneboiler
Dat was bij mij niet aan de hand. Zoals ik schreef was in beide gevallen het afgegeven vermogen 2kW. Gisteren, met de lagere COP, zelfs ietsje lager (1800-1900W). Flow is bij mij constant, dus daar kan het ook niet mee te maken hebben.Lecenten schreef op zaterdag 15 november 2025 @ 11:22:
De verklaring is simpeler: bij harde wind heeft je huis een grotere energievraag, de Xtend moet harder werken en daardoor daalt de COP.
Ik kijk dan naar de Live statistieken (heb geen HA om mooie grafieken te maken).
Maar 30W extra van de fan zou (bij een afgifte van 2kW) dus wel de COP van 6,5 naar 5,9 kunnen terugbrengen. Ik was dus benieuwd of dat gebeurt, bij een flink windje pal tegen.
Dat soort waarnemingen, op 1 bepaald moment, zegt echt weinig. 2 kW kan bijvoorbeeld in een situatie zijn waarin het vermogen stijgt, of dezelfde 2 kW terwijl het afgegeven vermogen daalt. Zal zeker verschil maken voor de COP.
Als je wil kijken of wind verschil maakt (en dat doet het), dan moet je 2 perioden vergelijken met dezelfde gemiddelde buitentemperatuur en verschilllende wind. Toch maar een HA installeren.
Als je wil kijken of wind verschil maakt (en dat doet het), dan moet je 2 perioden vergelijken met dezelfde gemiddelde buitentemperatuur en verschilllende wind. Toch maar een HA installeren.
Het valt mij op dat nu het voor het eerst weer wat kouder begint te worden buiten, de Xtend een hogere ventilatorsnelheid lijkt aan te houden dan vorig jaar. Zijn er meer mensen die dat opvalt?
(Vorig jaar zat ik nog op een veel oudere versie van de software)
(Vorig jaar zat ik nog op een veel oudere versie van de software)
Overigens, het valt mij op. Het stoort me niet. Het geluid van de ventilator is minder indringend dan die van de compressor.
Geen ervaring van vorig jaar, maar mijn Xtend fan zit een groot deel van de dag rond de 400-450 rpm.Oinken schreef op zaterdag 15 november 2025 @ 19:09:
Het valt mij op dat nu het voor het eerst weer wat kouder begint te worden buiten, de Xtend een hogere ventilatorsnelheid lijkt aan te houden dan vorig jaar. Zijn er meer mensen die dat opvalt?
(Vorig jaar zat ik nog op een veel oudere versie van de software)
Wat is de temperatuur van je verdamper? Als die richting 0 gaat, dan helpt een hoger toerental van de fan om hem langer boven 0 te houden, en dus defrosts te voorkomen (of uit te stellen).Oinken schreef op zaterdag 15 november 2025 @ 19:12:
Op dit moment een streefwaarde van 37,5 graden, compressor op 39 Hz en ventilator op 610 rpm.
Die veronderstelling had je een half jaar geleden ook al @OinkenOinken schreef op maandag 7 april 2025 @ 19:21:
Sinds de update naar 0.86 is mijn indruk dat de compressor frequentie lager is en de ventilator snelheid hoger bij een vergelijkbare buitentemperatuur als eerder.
Kon me iets herinneren dat het er eerder ook al over gegaan was.
Ouderdom?GroundBreaking schreef op zondag 16 november 2025 @ 07:20:
[...]
Die veronderstelling had je een half jaar geleden ook al @Oinken
Kon me iets herinneren dat het er eerder ook al over gegaan was.
Maar los van de ouderdom, hij stond gisteren echt maximaal te blazen voor een langere periode.
Hij staat bij ons dicht bij het keukenraam, ik hoorde het blazen daar zelfs. Had ik nog niet eerder zo gehoord.
En ik houd het wat meer in de gaten sinds in maart van dit jaar onze buitenunit is vervangen. Het is nu voor het eerst dat hij weer moet werken met de nieuwe buitenunit.
Op het moment dat de vorige buitenunit stuk ging, ging deze juist heel snel maximaal de compressor gebruiken, achterna doordat het koelmiddel weg gelekt was. Ik denk dat ik nu iets teveel op let.
[ Voor 54% gewijzigd door Oinken op 16-11-2025 09:48 ]
Per toeval kwam ik er achter dat dit topic over de intergas xtend 5kw. Gezien onze Nefit Topline HRC30 cw5 ruim 14 jaar oud is zijn wij aan het kijken voor een vervanging.
Via Warmgarant zie ik dat de xtend in de aanbieding is, dit zou neerkomen op 3500 euro wanneer je de isde subsidie meeteld. Daarnaast zou ik een xtreme 36 (vanwege de lage ondergrens) willen hangen voor sww en bijspringen in de winter. Deze zou ongeveer op 2300 euro komen.
Wellicht zou de verdeler aangepast moeten worden? Dit betreft nu een robot mengverdeler met 4 groepen op 40m2.
Kun je dit laten meenemen in een offerte bij Warmgarant?
Huidige situatie: vrijstaande woning uit 1956, 130m2, beneden vloerverwarming, ook radiatoren maar deze staan uit. Boven radiatoren maar hier wordt airco gebruikt om te verwarmen. Huidige gasverbruik ik 1400 incl sww. Om de hogere kosten en geen plek voor een boilervat wil ik kiezen voor deze hybride opstelling.
Iemand anders tips welke wij kunnen meenemen in deze zoektocht?
Via Warmgarant zie ik dat de xtend in de aanbieding is, dit zou neerkomen op 3500 euro wanneer je de isde subsidie meeteld. Daarnaast zou ik een xtreme 36 (vanwege de lage ondergrens) willen hangen voor sww en bijspringen in de winter. Deze zou ongeveer op 2300 euro komen.
Wellicht zou de verdeler aangepast moeten worden? Dit betreft nu een robot mengverdeler met 4 groepen op 40m2.
Kun je dit laten meenemen in een offerte bij Warmgarant?
Huidige situatie: vrijstaande woning uit 1956, 130m2, beneden vloerverwarming, ook radiatoren maar deze staan uit. Boven radiatoren maar hier wordt airco gebruikt om te verwarmen. Huidige gasverbruik ik 1400 incl sww. Om de hogere kosten en geen plek voor een boilervat wil ik kiezen voor deze hybride opstelling.
Iemand anders tips welke wij kunnen meenemen in deze zoektocht?
Wij hebben een xtreme 30 met Xtend via Warmgarant. Zij werken met lokale installateurs die de installatie voor hun uitvoeren.EHA1337 schreef op zondag 16 november 2025 @ 09:58:
Per toeval kwam ik er achter dat dit topic over de intergas xtend 5kw. Gezien onze Nefit Topline HRC30 cw5 ruim 14 jaar oud is zijn wij aan het kijken voor een vervanging.
Via Warmgarant zie ik dat de xtend in de aanbieding is, dit zou neerkomen op 3500 euro wanneer je de isde subsidie meeteld. Daarnaast zou ik een xtreme 36 (vanwege de lage ondergrens) willen hangen voor sww en bijspringen in de winter. Deze zou ongeveer op 2300 euro komen.
Wellicht zou de verdeler aangepast moeten worden? Dit betreft nu een robot mengverdeler met 4 groepen op 40m2.
Kun je dit laten meenemen in een offerte bij Warmgarant?
Huidige situatie: vrijstaande woning uit 1956, 130m2, beneden vloerverwarming, ook radiatoren maar deze staan uit. Boven radiatoren maar hier wordt airco gebruikt om te verwarmen. Huidige gasverbruik ik 1400 incl sww. Om de hogere kosten en geen plek voor een boilervat wil ik kiezen voor deze hybride opstelling.
Iemand anders tips welke wij kunnen meenemen in deze zoektocht?
Ik ben wel tevreden. Het is natuurlijk net wie je treft bij de uitvoer.
Bij ons is de mengverdeler voor de vloerverwarming gewoon blijven zitten. Niet optimaal denk ik, maar het werkt allemaal prima.
Warmgarant heeft goed geholpen toen onze buitenunit kapot ging. Intergas overigens ook.
Bij mij ook door Warmgarant, en ook tevreden. In het begin na installatie van de Xtore wel goed zoeken hoe alles precies aangesloten moest worden, maar uiteindelijk naar volle tevredenheid alles opgelost etc.Oinken schreef op zondag 16 november 2025 @ 15:34:
[...]
Wij hebben een xtreme 30 met Xtend via Warmgarant. Zij werken met lokale installateurs die de installatie voor hun uitvoeren.
Ik ben wel tevreden. Het is natuurlijk net wie je treft bij de uitvoer.
Bij ons is de mengverdeler voor de vloerverwarming gewoon blijven zitten. Niet optimaal denk ik, maar het werkt allemaal prima.
Warmgarant heeft goed geholpen toen onze buitenunit kapot ging. Intergas overigens ook.
Ik heb een drietal bedrijven ter plekke een schouw laten uitvoeren, inclusief bespreking van eisen/wensen, zoals bijvoorbeeld installatie op aparte groep en fase, route van leidingen etc. Aan de hand daarvan zien wie de beste offerte levert, beoordelen niet alleen op prijs maar ook op complete weergave van hetgeen besproken was. Ik zou niet op slechts één offerte afgaan.EHA1337 schreef op zondag 16 november 2025 @ 09:58:
Per toeval kwam ik er achter dat dit topic over de intergas xtend 5kw. Gezien onze Nefit Topline HRC30 cw5 ruim 14 jaar oud is zijn wij aan het kijken voor een vervanging.
Via Warmgarant zie ik dat de xtend in de aanbieding is, dit zou neerkomen op 3500 euro wanneer je de isde subsidie meeteld. Daarnaast zou ik een xtreme 36 (vanwege de lage ondergrens) willen hangen voor sww en bijspringen in de winter. Deze zou ongeveer op 2300 euro komen.
Wellicht zou de verdeler aangepast moeten worden? Dit betreft nu een robot mengverdeler met 4 groepen op 40m2.
Kun je dit laten meenemen in een offerte bij Warmgarant?
Huidige situatie: vrijstaande woning uit 1956, 130m2, beneden vloerverwarming, ook radiatoren maar deze staan uit. Boven radiatoren maar hier wordt airco gebruikt om te verwarmen. Huidige gasverbruik ik 1400 incl sww. Om de hogere kosten en geen plek voor een boilervat wil ik kiezen voor deze hybride opstelling.
Iemand anders tips welke wij kunnen meenemen in deze zoektocht?
Wat ik me nog afvraag, wat is er nou daadwerkelijk anders Aan de grijze buitenunit die ook mag/kan koelen.
Als in de "Oude" Xtend kan het fysiek ook iets met defrost, dus ik begrijp eigenlijk niet waarom de oude dit niet zouden kunnen, behalve dat het een bewuste keuze is vanuit sales perspectief.
Als in de "Oude" Xtend kan het fysiek ook iets met defrost, dus ik begrijp eigenlijk niet waarom de oude dit niet zouden kunnen, behalve dat het een bewuste keuze is vanuit sales perspectief.
Een defrost is natuurlijk wel iets wat niet continue gebeurd maar relatief kort, waarna die weer in verwarm stand gaat, terwijl je in koelmode mogelijk 24u/dag aan het koelen bent. Misschien maakt dat iets uit voor de regeling/koeltechniek?
Hoe werkt dit dan precies?nclose schreef op woensdag 12 november 2025 @ 14:50:
[...]
Ik had problemen met de wifi op mijn Pi4 Home Assistant. Deze aangeschaft voor €20:
https://www.amazon.nl/dp/B00TQEX8BO
Het draait OpenWRT en werkt uitstekend als gateway tussen mijn thuisnetwerk en de Xtend.
Note: de afstand tussen mijn WP en RPi 5 is minder dan 10 meter..
Morning all,
Even een check, gezien ik twijfel of het wel ok is.
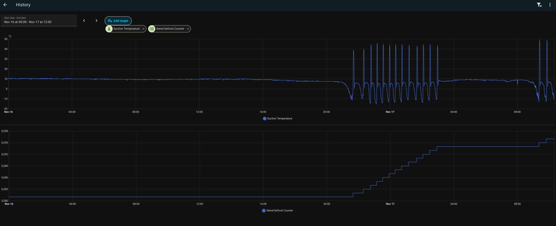
Vandaag viel mij op dat suction temprature(Zuiggastemperatuur) onder de 0(-10C soms) dropte en soms weer hoog(+40C). Zie screenshot.
/f/image/mEl5iwDS0GvkQKFU0iT4DFSK.png?f=fotoalbum_large)
Ben door de geschiedenis heen gegaan, maar heb dit niet eerder gezien.
Is het normaal en hebben andere dit ook?
Er zijn geen problemen(nog), maar stond me bij met eerdere gesprekken met installateur en Intergas dat die altijd rond de 0 zit en beetje hoger.
Even een check, gezien ik twijfel of het wel ok is.
Vandaag viel mij op dat suction temprature(Zuiggastemperatuur) onder de 0(-10C soms) dropte en soms weer hoog(+40C). Zie screenshot.
/f/image/mEl5iwDS0GvkQKFU0iT4DFSK.png?f=fotoalbum_large)
Ben door de geschiedenis heen gegaan, maar heb dit niet eerder gezien.
Is het normaal en hebben andere dit ook?
Er zijn geen problemen(nog), maar stond me bij met eerdere gesprekken met installateur en Intergas dat die altijd rond de 0 zit en beetje hoger.
[ Voor 11% gewijzigd door Weerz op 17-11-2025 09:47 ]
Instagram | Flickr | Nikon D500 -> Sigma Art 18-35MM F/1.8 | NIKKOR AF-S 50MM F/1.8G | TAMRON 70-200MM G2 F2.8 | TAMRON 150-600MM G2 F/5-6.3
Heb je de defrosts en de suctionTemperature al onder elkaar gezet?Weerz schreef op maandag 17 november 2025 @ 09:45:
Ben door de geschiedenis heen gegaan, maar heb dit niet eerder gezien.
Is het normaal en hebben andere dit ook?
(Bij mij springt i ook bij het omdraaien van de richting naar 50 graden)
Nee, maar net gedaan en idd met de defrosts in vergelijking.
Gelijk even gekeken naar december, ook defrost maar niet de temperaturen op suction. (buitentemp er ook bij in geel)
Nu:
/f/image/E8V5igmqmujMsGMIvuMtfT4W.png?f=fotoalbum_large)
December:
/f/image/5BBvPedXrj04YzwZN4w2uv6h.png?f=fotoalbum_large)
Grote verschil met toen en nu is wel firmware, wellicht gewoon normaal gedrag dit en andere manier van werken geworden.
Gelijk even gekeken naar december, ook defrost maar niet de temperaturen op suction. (buitentemp er ook bij in geel)
Nu:
/f/image/E8V5igmqmujMsGMIvuMtfT4W.png?f=fotoalbum_large)
December:
/f/image/5BBvPedXrj04YzwZN4w2uv6h.png?f=fotoalbum_large)
Grote verschil met toen en nu is wel firmware, wellicht gewoon normaal gedrag dit en andere manier van werken geworden.
[ Voor 6% gewijzigd door Weerz op 17-11-2025 10:23 ]
Instagram | Flickr | Nikon D500 -> Sigma Art 18-35MM F/1.8 | NIKKOR AF-S 50MM F/1.8G | TAMRON 70-200MM G2 F2.8 | TAMRON 150-600MM G2 F/5-6.3
Vanochtend 2 keer defrost.Weerz schreef op maandag 17 november 2025 @ 09:45:
Vandaag viel mij op dat suction temprature(Zuiggastemperatuur) onder de 0(-10C soms) dropte en soms weer hoog(+40C). Zie screenshot.
1e keer naar -5 en bij overschakelen naar verwarmen weer naar +8.5
2e keer naar -2.5 en daarna naar +40
Gisteravond zelfs een keer naar -14 'C
Het lijkt er dus op dat er nog andere factoren zijn die dit gedrag beïnvloeden, maar daar heb ik te weinig kennis over.
Same here, ziet ernaar uit dat het dus ok is gezien er medetweakers zijn met dit.
Viel me alleen op en statistieken uit het verleden kwamen niet op deze -C hoogte uit.
Viel me alleen op en statistieken uit het verleden kwamen niet op deze -C hoogte uit.
Instagram | Flickr | Nikon D500 -> Sigma Art 18-35MM F/1.8 | NIKKOR AF-S 50MM F/1.8G | TAMRON 70-200MM G2 F2.8 | TAMRON 150-600MM G2 F/5-6.3
Die cijfers over december komen uit de langetermijn statistieken, dat zijn uurgemiddelden.
Hangt natuurlijk ook af van hoe vaak jij meet en hoe vaak de Xtend intern meet, en wat er gemeten wordt. Zonder dat te weten kun je hier niets zinnigs over zeggen.WillemD61 schreef op maandag 17 november 2025 @ 10:30:
[...]
Vanochtend 2 keer defrost.
1e keer naar -5 en bij overschakelen naar verwarmen weer naar +8.5
2e keer naar -2.5 en daarna naar +40
Gisteravond zelfs een keer naar -14 'C
Het lijkt er dus op dat er nog andere factoren zijn die dit gedrag beïnvloeden, maar daar heb ik te weinig kennis over.
Extreem voorbeeld met een handgeschakelde benzine auto die voor een stoplicht staat en daarna de snelweg op rijdt waarbij om de minuut het aantal toeren wordt bijgehouden:
Net voordat het stoplicht op groen springt wordt er gemeten. De auto draait stationair dus 1000 rpm. De auto trekt heel sportief op, maar de volgende meting is als de 5e versnelling in bereikt en de auto netjes 100 rijdt. Resultaat: 2000 rpm. De grafiek laat netjes een stijging zien van 1000->2000 toeren. Dat wil niet zeggen dat het aantal toeren niet vele malen hoger is geweest.
Vooral dus niet druk om maken, en de data rond de extremen (begin/einde van de defrost) niet serieus nemen.
Ik maak me ook niet druk. Ik gaf antwoord op een vraag.Chielp schreef op maandag 17 november 2025 @ 10:55:
[...]
Hangt natuurlijk ook af van hoe vaak jij meet en hoe vaak de Xtend intern meet, en wat er gemeten wordt. Zonder dat te weten kun je hier niets zinnigs over zeggen.
Extreem voorbeeld met een handgeschakelde benzine auto die voor een stoplicht staat en daarna de snelweg op rijdt waarbij om de minuut het aantal toeren wordt bijgehouden:
Net voordat het stoplicht op groen springt wordt er gemeten. De auto draait stationair dus 1000 rpm. De auto trekt heel sportief op, maar de volgende meting is als de 5e versnelling in bereikt en de auto netjes 100 rijdt. Resultaat: 2000 rpm. De grafiek laat netjes een stijging zien van 1000->2000 toeren. Dat wil niet zeggen dat het aantal toeren niet vele malen hoger is geweest.
Vooral dus niet druk om maken, en de data rond de extremen (begin/einde van de defrost) niet serieus nemen.
Ik haal om de 30 seconden data binnen en de Xtend meet vaker dan dat want ik zie bij elke polling gegevens wijzigen. De temperatuur zakte over een periode van 15 minuten geleidelijk naar -14 en toen in 2 minuten weer omhoog, dus niet zomaar een uitschieter. Ja, er kan in 30 seconden nog een lagere temperatuur (-15 of zo) gemist zijn, maar het zal niet heel anders geweest zijn.
En grijs is een hippe kleur. Bijna alles is momenteel antraciet grijs lijkt het wel.GroundBreaking schreef op zondag 16 november 2025 @ 21:15:
Wat ik me nog afvraag, wat is er nou daadwerkelijk anders Aan de grijze buitenunit die ook mag/kan koelen.
Als in de "Oude" Xtend kan het fysiek ook iets met defrost, dus ik begrijp eigenlijk niet waarom de oude dit niet zouden kunnen, behalve dat het een bewuste keuze is vanuit sales perspectief.
En eerlijk is eerlijk, ik vind het ook mooier dan het gebroken wit van de Xtend die bij ons buiten staat.
Ooh ja een grijze was veel fraaier geweest hier, maar goed deze staat er nu eenmaal.
Mijn extend is gisteravond rond 22 begonnen met zijn 1ste defrost. Vanmorgen rond 11 stond de teller op +30 defrost. Pak em beet bij 2 graden buiten. Elk half uur een defrost. Is dat normaal? Huis wordt overigens prima warm
Alles onder de 6 graden is wel echt defrost territorium, en de Xtend kom uit eindelijk meestal in ene cyclus van defrost na zon 20 minuten, dus wat je ziet is zeker normaal.debruina16 schreef op maandag 17 november 2025 @ 20:18:
Mijn extend is gisteravond rond 22 begonnen met zijn 1ste defrost. Vanmorgen rond 11 stond de teller op +30 defrost. Pak em beet bij 2 graden buiten. Elk half uur een defrost. Is dat normaal? Huis wordt overigens prima warm