Er wordt weer een hoop ontworpen en gebouwd leuk zeg! Zal vanavond even kijken of ik wat foto's van de dekatron behuizing hier kan posten die is bijna klaar namelijk. @
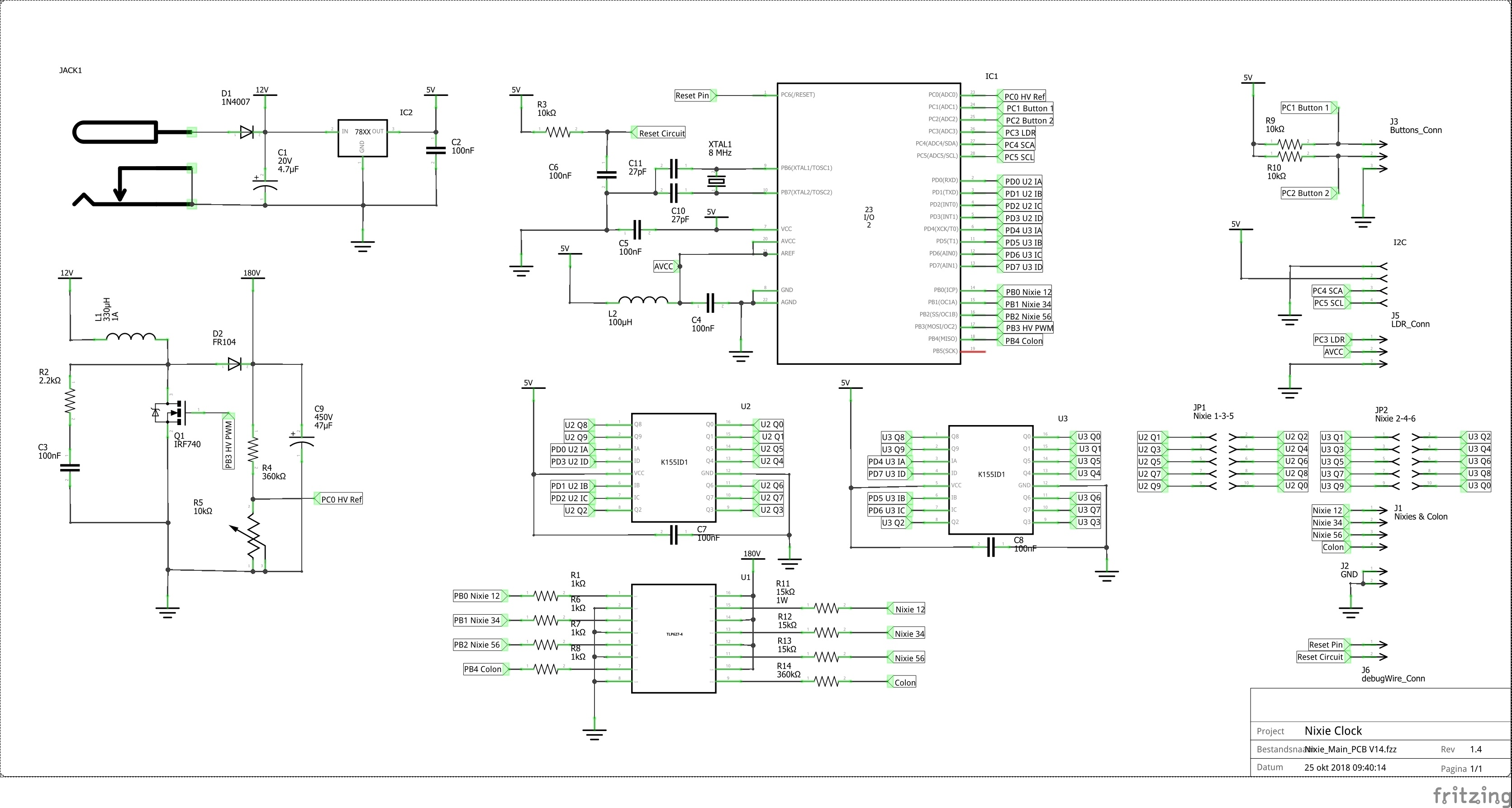
Vuikie tof dat je zoiets kan maken die grote condensator ziet er imposant uit waarom is die zo groot?
---
 
 
 
 
 
 
 
 
 
 
 
Zover de behuizing dit is maar een kleine selectie heb meer dan 200 fotos en videos geschoten. Wil ze wel posten maar is misschien iets te veel voor hier  
 
 
Een aantal dingen die nog moeten gebeuren aan de behuizing zijn,
De 4 driehoekige steuntjes voor onder de behuizing zitten momenteel in de walnoten dye daarna afmaken met Rustin's danish oil waar ook de behuizing mee is ingesmeerd.
Dan de steuntjes uitboren zodat de schroef verzonken zijn of eerst uitboren en dan olie erop. Vervolgens de steuntjes vast spijkeren aan de bodemplaat.
Aan de voorzijde komen nog 2 of 4 8mm gaatjes voor de indicator lampjes, nog geen idee waar.
Aan de achterkant moeten er ook nog wat gaten worden gemaakt sowieso 2 voor de menu knoppen van de klok. Mogelijk ook nog iets voor een 3e knop/schakelaar en dan uiteindelijk een gat voor de 220v stekker. Ik wil de PSU in de behuizing hebben dus er komt een snoer uit voor de 220v i.p.v. een power jack wat veelal word gebruikt.
Dan vervolgens
De nixie kit solderen waar ik nog niet aan begonnen ben... 
 
 
De glasvezel verlichting instellen.
PSU inbouwen
En dan hopelijk als het goed gaat heb ik een mooi cadeau om weg te geven of hou ik hem (toch...) weer zelf en zet ik hem naast de andere klokken 
 
                                                [
                        Voor 81% gewijzigd door
                                                     Durango                                                 op 19-02-2019 21:22
                        . Reden: fotos                    ]