Ik heb afgelopen donderdag mijn NKON ESS Pro 32.15kWh geleverd gekregen.
Ik ga deze installeren in combinatie met een Victron MultiPlus II 5000VA.
Ik vroeg me af of er wellicht interesse is in een wat uitgebreider installatieverslag en ervaringen - dan zal ik dit topic daarvoor bijwerken.
Foto's / Ervaringen tot nu toe:
De batterij is ZWAAR. Zelfs met twee mensen moeilijk te tillen. Gelukkig staat hij op stevige wieltjes. Als je hem eenmaal uit het krat hebt kun je hem naar zijn plaats rollen en daar de pootjes weer stellen om hem vast te zetten.
Bij het plaatsen van de extra zekering viel me op dat de meegeleverde 95mm2 kabel niet goed past op een standaard MEGA zekeringhouder. Daar moest ik wat van de kap dremelen en wat extra krimpkous toevoegen:
Ik heb vandaag echter pas de laatste kabels binnengekregen om de schakelaar en de busbar aan de MEGA fuse te kunnen verbinden, dus daarna kan ik pas verder met Venus OS.
Wordt vervolgd?
Ik ga deze installeren in combinatie met een Victron MultiPlus II 5000VA.
Ik vroeg me af of er wellicht interesse is in een wat uitgebreider installatieverslag en ervaringen - dan zal ik dit topic daarvoor bijwerken.
Foto's / Ervaringen tot nu toe:
Levering / Uitpakken
NKON heeft keurig gecommuniceerd over de levering. Deze was vertraagd door de stakingen in de Rotterdamse haven, maar uiteindelijk keurig volgens afspraak geleverd.De batterij is ZWAAR. Zelfs met twee mensen moeilijk te tillen. Gelukkig staat hij op stevige wieltjes. Als je hem eenmaal uit het krat hebt kun je hem naar zijn plaats rollen en daar de pootjes weer stellen om hem vast te zetten.
| Verpakt | Uitgepakt |
![]() | ![]() |
Aansluiting
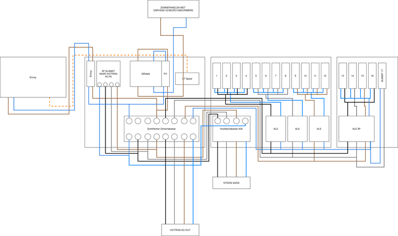
Ondanks de ingebouwde zekeringen van het BMS en de schakelaar in de batterij zelf, sluit ik de batterij nog via een zekering en een noodschakelaar aan op de omvormer. In de toekomst kan ik nog uitbreiden met twee extra omvormers op de andere twee fasen van mijn 3x25A hoofdaansluiting.Bij het plaatsen van de extra zekering viel me op dat de meegeleverde 95mm2 kabel niet goed past op een standaard MEGA zekeringhouder. Daar moest ik wat van de kap dremelen en wat extra krimpkous toevoegen:
Venus OS
Heb een Raspberry PI 4 geflashed met Venus OS, en deze is operationeel.Ik heb vandaag echter pas de laatste kabels binnengekregen om de schakelaar en de busbar aan de MEGA fuse te kunnen verbinden, dus daarna kan ik pas verder met Venus OS.
Wordt vervolgd?
:strip_exif()/f/image/itVX5E6xGimqBSM8AdflFos5.jpg?f=fotoalbum_large)
:strip_exif()/f/image/ub3jXus1qBXmFIStc2iYXVdn.jpg?f=fotoalbum_large)
:strip_exif()/f/image/1VVVz95lFVCzqYq9TpJ6bZzd.jpg?f=fotoalbum_large)
:strip_exif()/f/image/eM6pEopOP0DunM7GpjdYVxTT.jpg?f=fotoalbum_large)
:strip_exif()/f/image/iuEmjRlOHMWzpV8W0cUClvAT.jpg?f=fotoalbum_large)
/f/image/hurQk15JfmuJC3eFvzM5CExL.png?f=fotoalbum_large)
:strip_exif()/f/image/1Dw8HgXHi0CmN9Ba92Ru8GR0.jpg?f=fotoalbum_tile)
:strip_exif()/f/image/AeUkO1qwUhJFYhSxxvkri9UU.jpg?f=fotoalbum_tile)
:strip_exif()/f/image/Esr6H7PNhXQS8J3nZjAshw3n.jpg?f=fotoalbum_tile)
:strip_exif()/f/image/dqJliYC2mQAWFxgaUn77Z6n1.jpg?f=fotoalbum_tile)
:strip_exif()/f/image/0bhy7AWW36mTFpIWiAfTlAc8.jpg?f=fotoalbum_tile)
:strip_exif()/f/image/QfUZq38hZMactj9bJOhv2wwJ.jpg?f=fotoalbum_large)
:strip_exif()/f/image/uBjP2X8MrDkUzMr3Z7Iax2sL.jpg?f=fotoalbum_tile)
:strip_exif()/f/image/Zi4kEyL4ZJprXDHisT9wtouZ.jpg?f=fotoalbum_tile)
:strip_exif()/f/image/FWVqkbg4XGCeUQCcNrcT4ktP.jpg?f=fotoalbum_tile)
:strip_exif()/f/image/U0k9sGCrRNom0NumSnbpq4Zb.jpg?f=fotoalbum_tile)
:strip_exif()/f/image/vwwCkq8s5GMzdoEoUCBvYhKA.jpg?f=fotoalbum_tile)
:strip_exif()/f/image/sxHPAXLgkBlPCHpEdQjDF3UX.jpg?f=fotoalbum_tile)
/f/image/Dg3YV8JhLaQVXp8Qxz8f0miL.png?f=fotoalbum_large)
:strip_exif()/f/image/G9yXX58gUTVBj49yGJTUfmPD.png?f=user_large)
:strip_exif()/f/image/fLZkFbyAUwqvKmUnY51b9VuJ.jpg?f=fotoalbum_large)
:strip_exif()/f/image/DcRhEmV1XuUzWEs3KgoIrLlf.jpg?f=fotoalbum_large)
:strip_exif()/f/image/jawwYn9oMhzOhGLMI3ftGO4Q.jpg?f=fotoalbum_large)
:strip_exif()/f/image/tTc9ndCBslx3cFSSP2Pg6OTb.jpg?f=fotoalbum_tile)
:strip_exif()/f/image/zKiZJikSxEgQo33XJF9xKGcj.jpg?f=fotoalbum_tile)
:strip_exif()/f/image/BLFGMkB0k8R6DNC97UWM6Z0D.jpg?f=fotoalbum_tile)
/f/image/aUK5jsAs6upHbJmz5OFgwprw.png?f=fotoalbum_large)
:strip_exif()/f/image/SufH8rLwS8Xeg0Bhr18T3Kgk.jpg?f=fotoalbum_large)
:strip_exif()/f/image/euSQ5yG5mkWz6VjysRSjD9bE.jpg?f=fotoalbum_large)
:strip_exif()/f/image/wuy7PphfdkC6JVO4SoGCMbaP.jpg?f=fotoalbum_large)