Nightrider met tail (PWM), goedkoop, simpel en veelzijdig
Voor wie een nightrider licht wil met glow, zonder al teveel onderdelen, kosten en poespas, heb ik goed nieuws. Ik heb software geschreven waarmee je zowat iedere Atmel controller kan gebruiken om zowat elke variant van de nightrider te bouwen. De mogelijkheden van de nightrider schakeling zijn zeer divers waarbij de opbouw ervan geheel naar keus is van de bouwer ervan.
De schakeling kost qua onderdelen nog geen €10 (excl. led's).
Mogelijkheden:
*Zelf kiezen van glow/staart lengte, van 0 tot 15 (afhankelijk van aantal gekozen kanalen)
*Zelf kiezen van "loop"-snelheid
*Zelf kiezen van eigen AVR
*Zelf kiezen van oscillator (indien AVR geen interne bezit), van 500kHz tot 6.5MHz
*Zelf kiezen tussen 3 tot 16 kanalen
*Zelf kiezen van iedere I/O pin op de controller als PWM kanaal
De mogelijkheden zijn hierdoor zeer divers wat zorgt dat de nighrider door vrijwel iedereen kan worden gemaakt.
Benodigdheden:
*Eén Atmel AVR
*Klein voedingscircuitje, bijv. een 7805 incl C'tjes
*3 tot 16 led's incl voorschakelweerstand
*AVR progger (bijv. deze), nodig om de software erin te zetten
*Indien de gekozen AVR geen interne osc mogelijkheid heeft is er nog een crystal nodig
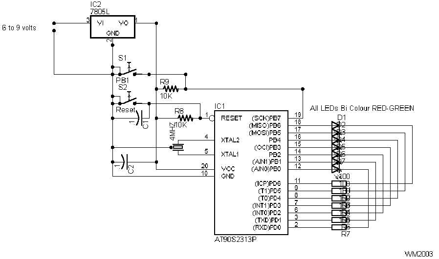
Hier zie je het universele schema, waarbij je eigenlijk zelf nog alles moet kiezen, maar dat is juist het grote voordeel van deze schakeling.

Zoals je ziet weinig benodigdheden, en tevens veel vrijheid in de keuze van de onderdelen.
Ondanks dat vrijwel iedere AVR geschikt is moet deze toch aan een paar eisen voldoen:
-1500 bytes Flash geheugen (minimaal)
-128 bytes SRAM geheugen hebben (minimaal)
-EEPROM geheugen hebben
-1x 8-bits timer0 met timer overflow interupt mogelijkheid
-1x 16-bits timer1 met CTC interrupt mogelijkheid
Hieraan voldoen zeer veel typen, zoals: AT90S2313, ATmega8, ATmega8515, enz.
Software
De AVR is een microcontroller dus zonder software zal de schakeling niks doen. Aangezien de software afhankelijk is van de vele gebruikerskeuzes kan ik hier niet zomaar één hex filetje plaatsen, dat zouden er dan namelijk zeker zo'n 50 verschillende zijn. Wie de hex-file nodig heeft moet mij even een mailtje sturen met de volgende gegevens:
-AVR type
-gebruikte oscillator snelheid (ook als die intern is)
-Van ieder kanaal welke pin erbij hoort (poort en pinnummer)
Je krijgt dan van mij de hex file gemailt die speciaal voor jou schakeling is compiled. Deze kan je dan vervolgens in je AVR flashen en dan werkt je schakeling
De andere instellingen kun je vervolgens zelf doen door die in het EEPROM in te stellen, dat zijn de:
-snelheid
-glow/staart lengte
Dat kan toch ook wel zonder microcontroller?!
Tuurlijk, maar dat kost heel wat meer, niet alleen qua geld maar ook qua tijd en ruimte. De PCB wordt groter omdat men minimaal 3 IC's nodig heeft ipv 1. Men moet gebruik maken van condensatoren, die zijn niet alleen prijzig, ze nemen eveneens veel ruimte in op je printje.
Ook wordt het schema complexer, en wat krijg je er voor terug? -> Helemaal niks extra want die schakeling zonder microcontroller is minder flexibel. Zo kan je achteraf niks meer wijzigen aan de staartlengte.
Op deze site zie je bijvoorbeeld een schema van een microcontrollerloze knightrider.
Vragen/opmerkingen:
Als je nog vragen hebt over iets dat onduidelijk is of wat dan ook dan kun je die in dit topic stellen. Andere reacties betreffende de schakeling zijn eveneens zeer welkom
ps. ik geef graag de hex-code aan iedereen die het maar wil, maar voorlopig houd ik de broncode (geschreven in C) nog wel even voor mezelf.
Voor wie een nightrider licht wil met glow, zonder al teveel onderdelen, kosten en poespas, heb ik goed nieuws. Ik heb software geschreven waarmee je zowat iedere Atmel controller kan gebruiken om zowat elke variant van de nightrider te bouwen. De mogelijkheden van de nightrider schakeling zijn zeer divers waarbij de opbouw ervan geheel naar keus is van de bouwer ervan.
De schakeling kost qua onderdelen nog geen €10 (excl. led's).
Mogelijkheden:
*Zelf kiezen van glow/staart lengte, van 0 tot 15 (afhankelijk van aantal gekozen kanalen)
*Zelf kiezen van "loop"-snelheid
*Zelf kiezen van eigen AVR
*Zelf kiezen van oscillator (indien AVR geen interne bezit), van 500kHz tot 6.5MHz
*Zelf kiezen tussen 3 tot 16 kanalen
*Zelf kiezen van iedere I/O pin op de controller als PWM kanaal
De mogelijkheden zijn hierdoor zeer divers wat zorgt dat de nighrider door vrijwel iedereen kan worden gemaakt.
Benodigdheden:
*Eén Atmel AVR
*Klein voedingscircuitje, bijv. een 7805 incl C'tjes
*3 tot 16 led's incl voorschakelweerstand
*AVR progger (bijv. deze), nodig om de software erin te zetten
*Indien de gekozen AVR geen interne osc mogelijkheid heeft is er nog een crystal nodig
Hier zie je het universele schema, waarbij je eigenlijk zelf nog alles moet kiezen, maar dat is juist het grote voordeel van deze schakeling.

Zoals je ziet weinig benodigdheden, en tevens veel vrijheid in de keuze van de onderdelen.
Ondanks dat vrijwel iedere AVR geschikt is moet deze toch aan een paar eisen voldoen:
-1500 bytes Flash geheugen (minimaal)
-128 bytes SRAM geheugen hebben (minimaal)
-EEPROM geheugen hebben
-1x 8-bits timer0 met timer overflow interupt mogelijkheid
-1x 16-bits timer1 met CTC interrupt mogelijkheid
Hieraan voldoen zeer veel typen, zoals: AT90S2313, ATmega8, ATmega8515, enz.
Software
De AVR is een microcontroller dus zonder software zal de schakeling niks doen. Aangezien de software afhankelijk is van de vele gebruikerskeuzes kan ik hier niet zomaar één hex filetje plaatsen, dat zouden er dan namelijk zeker zo'n 50 verschillende zijn. Wie de hex-file nodig heeft moet mij even een mailtje sturen met de volgende gegevens:
-AVR type
-gebruikte oscillator snelheid (ook als die intern is)
-Van ieder kanaal welke pin erbij hoort (poort en pinnummer)
Je krijgt dan van mij de hex file gemailt die speciaal voor jou schakeling is compiled. Deze kan je dan vervolgens in je AVR flashen en dan werkt je schakeling
-snelheid
-glow/staart lengte
Dat kan toch ook wel zonder microcontroller?!
Tuurlijk, maar dat kost heel wat meer, niet alleen qua geld maar ook qua tijd en ruimte. De PCB wordt groter omdat men minimaal 3 IC's nodig heeft ipv 1. Men moet gebruik maken van condensatoren, die zijn niet alleen prijzig, ze nemen eveneens veel ruimte in op je printje.
Ook wordt het schema complexer, en wat krijg je er voor terug? -> Helemaal niks extra want die schakeling zonder microcontroller is minder flexibel. Zo kan je achteraf niks meer wijzigen aan de staartlengte.
Op deze site zie je bijvoorbeeld een schema van een microcontrollerloze knightrider.
Vragen/opmerkingen:
Als je nog vragen hebt over iets dat onduidelijk is of wat dan ook dan kun je die in dit topic stellen. Andere reacties betreffende de schakeling zijn eveneens zeer welkom
ps. ik geef graag de hex-code aan iedereen die het maar wil, maar voorlopig houd ik de broncode (geschreven in C) nog wel even voor mezelf.
[ Voor 9% gewijzigd door Lamborghini op 02-06-2006 22:07 ]