RC nitromotoren vinden het lekker om voorverwarmd te worden voordat ze gestart worden. Veel gebruikt zijn fohns, verfstrippers en ook speciale heaters die je met een klittenband rondom de koelkop van de motor moet klemmen. Naar mijn idee en ervaring zijn dat niet de beste methodes want ze zijn niet temperatuur geregeld en vaak met vooral de fohn en verfstripper verwarm je kortstondig waardoor de motor intern niet op temperatuur komt.
Ooit een een koker gemaakt die je over de koelkop heen schuift welke temperatuur geregeld is en je dus gewoon op de motor kan laten zitten om de motor lekker op temperatuur te houden, hier een linkje: https://www.modelbouwforu...tro-engine-heater.275887/
Maar ik had een beter idee voor ogen dat ook de temperatuur bij de motor meet. Het idee is zo'n beetje hetzelfde als mijn 1e heater, een aluminium koker dat over de motor geplaatst wordt. Dit keer als hitte-element geen weerstandsraad maar een 50 watt cartridge heater geregeld door een simpele comperatorschakeling die de temperatuur op 100 graden houdt.. In het midden van de koker aan de binnenkant komt een temperatuursensor de in de koelkop vlak boven de gloei-bougie hangt en daar de temperatuur meet en dan uitgelezen op een LED bar of een mini display.
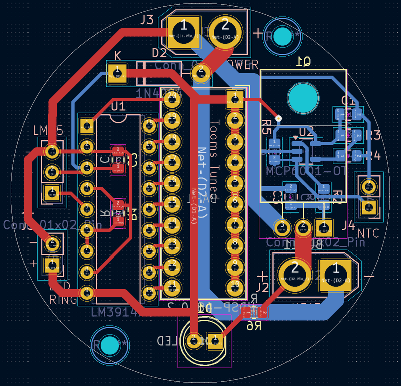
Ik was begonnen het uit te tekenen op gaatjesprint maar kwam er snel achter dat het kleiner moest en dus met SMD componenten dubbelzijdig aan de slag moest. Jaren terug wat ervaring met Ultimate/Ultiboard besloot ik met Kicad aan de slag te gaan en 2 dagen later had ik een basis.
/f/image/XXeO3IJRnvfVN8dsmbkk4NRa.png?f=fotoalbum_large)
NA wat finetuning JLPCB de opdracht gegeven en een week later lagen er 25 printjes in huis. Niet dat ik er direct 25 wil maken maar de meerprijs voor wat extra was de kosten niet.
:strip_exif()/f/image/kog4a8hzVpJ1I5fNSwyQK1YW.jpg?f=fotoalbum_large)
En dan lekker solderen.....
:strip_exif()/f/image/XRZm6r7lZpFjTFGhvRqJFlsG.jpg?f=fotoalbum_large)
:strip_exif()/f/image/pkylkQ1qQu3DEoa7FdsYz7Jd.jpg?f=fotoalbum_large)
Bij mijn 1e versie had ik een blok aluminium helemaal uitgedraaid, nu had ik het idee om gewoon een buis te pakken en er een plaat in te persen. Veel sneller, makkelijker en goedkoper te produceren. Even snel tijdens een 1e test:
:strip_exif()/f/image/J8586ookK1Ge23sXWjPkp6RA.jpg?f=fotoalbum_large)
Hoewel De componenten amper een goede raakvlak hadden werd het geheel toch snel heet. Dus de heater en de bijbehodende temperatuursensor in de vlakke plaat frezen.
:strip_exif()/f/image/rm1LrFT9bQ5XIjonaHgmVIWS.jpg?f=fotoalbum_large)
En dit is dus de temperatuursensor die de warmte bij de motor meet. Hij is gemonteerd in een stukje teflon wat een zeer slechte warmtegeleider is en dus weinig warmte van de aluminium plaat door laat.
:strip_exif()/f/image/81L9kSEJcs1RjMddPDWgpEXX.jpg?f=fotoalbum_large)
Met een flir even de boel gecontroleerd. Misschien nog niet echt warm maar de koker is voor 55mm diameter koelkoppen en mijn koppen zijn 50mm dus er is nog geen maximale overdracht. Een insertje staat ook in de planning.
:strip_exif()/f/image/uNLthHx9OuK5kgdvqlOyfJDo.jpg?f=fotoalbum_large)
Ik moest wel het maximaal bereik omlaag brengen, de motor wordt niet veel heter dan een 60 graden en de meter gaf niet meer dan +/- 80 graden aan dus het bereik van 125 naar 80 terug gezet met een kleine makkelijk uit te voeren aanpassing op de print.
Dit is mijn motor met mijn eigen ontwikkelde koelkop die maar 50mm in diameter is:
:strip_exif()/f/image/RbIKFKSgGu85MsXnzBkRQdkd.jpg?f=fotoalbum_large)
De meeste motoren vandaag de dag hebben een koelkop van 53 tot 55 mm:
:strip_exif()/f/image/4uAyYDyXT7PZ2MgACkvBPVpK.jpg?f=fotoalbum_large)
Dan moet het 1 geheel worden. Moest een scheiding realiseren zodat de elektronica niet direct alle hitte van de koker krijgt dus 1 van de schijven is wat uitgehold om ruimte voor de bedrading te maken en in het midden een gat waar een hittebestendige doorvoer-tule komt.
:strip_exif()/f/image/ezCe9Fg8C0NBixKMnUjVufMo.jpg?f=fotoalbum_large)
:strip_exif()/f/image/ZtnLIqmIZAa6ZCwLcY0gRcBo.jpg?f=fotoalbum_large)
Met een stukje LED strip in het doorzichtige deel voor een leuk uiterlijk en als indicator dat die aan staat.
:strip_exif()/f/image/Qlmc2pOebGhH2LFwedNNpiVh.jpg?f=fotoalbum_large)
En dan de test aan de baan, ik had alleen nog geen adapterring gemaakt de die binnenkant van de heater richting de 50mm brengt maar dat komt nog.
:strip_exif()/f/image/xKTZKIbvXLk0Gr86O8QmEi0I.jpg?f=fotoalbum_large)
:strip_exif()/f/image/4HcXY51L0qfdz6g7iXNySVCj.jpg?f=fotoalbum_large)
Hoewel nog niet helemaal perfect werkt het idee aardig. De uitlezing gaat snel naar een 50 graden maar de motor is dat zeker nog niet maar dan duurt het toch een 15 minuten voordat de meter de 70 tot 80 graden gehaald heeft (de laatste 2 LED's op de LED bar) wat dus wel degelijk een verloop van een opwarming bij de koelkop laat zien hoewel de kop dan niet verder dan een 60 graden komt wat op zich al een prima waarde is waarmee de motor makkelijker start en minder tijd op de baan nodig heeft om op temperatuur te komen.
Ik heb al wat onderdelen voor meer klaar liggen, 1 versie zal een voltmeter ipv een LED bar krijgen en 1 krijgt geen uitlezing als een soort van low budget versie. Ook zag ik op mijn labvoeding dat deze cartridge heaters geen 50 watt zijn maar 40 watt. Ik zag ook dat er al 60 en 70 watt versies te vinden zijn, in ieder geval iets om te proberen of dat betere resultaten geeft.
Ooit een een koker gemaakt die je over de koelkop heen schuift welke temperatuur geregeld is en je dus gewoon op de motor kan laten zitten om de motor lekker op temperatuur te houden, hier een linkje: https://www.modelbouwforu...tro-engine-heater.275887/
Maar ik had een beter idee voor ogen dat ook de temperatuur bij de motor meet. Het idee is zo'n beetje hetzelfde als mijn 1e heater, een aluminium koker dat over de motor geplaatst wordt. Dit keer als hitte-element geen weerstandsraad maar een 50 watt cartridge heater geregeld door een simpele comperatorschakeling die de temperatuur op 100 graden houdt.. In het midden van de koker aan de binnenkant komt een temperatuursensor de in de koelkop vlak boven de gloei-bougie hangt en daar de temperatuur meet en dan uitgelezen op een LED bar of een mini display.
Ik was begonnen het uit te tekenen op gaatjesprint maar kwam er snel achter dat het kleiner moest en dus met SMD componenten dubbelzijdig aan de slag moest. Jaren terug wat ervaring met Ultimate/Ultiboard besloot ik met Kicad aan de slag te gaan en 2 dagen later had ik een basis.
/f/image/XXeO3IJRnvfVN8dsmbkk4NRa.png?f=fotoalbum_large)
NA wat finetuning JLPCB de opdracht gegeven en een week later lagen er 25 printjes in huis. Niet dat ik er direct 25 wil maken maar de meerprijs voor wat extra was de kosten niet.
:strip_exif()/f/image/kog4a8hzVpJ1I5fNSwyQK1YW.jpg?f=fotoalbum_large)
En dan lekker solderen.....
:strip_exif()/f/image/XRZm6r7lZpFjTFGhvRqJFlsG.jpg?f=fotoalbum_large)
:strip_exif()/f/image/pkylkQ1qQu3DEoa7FdsYz7Jd.jpg?f=fotoalbum_large)
Bij mijn 1e versie had ik een blok aluminium helemaal uitgedraaid, nu had ik het idee om gewoon een buis te pakken en er een plaat in te persen. Veel sneller, makkelijker en goedkoper te produceren. Even snel tijdens een 1e test:
:strip_exif()/f/image/J8586ookK1Ge23sXWjPkp6RA.jpg?f=fotoalbum_large)
Hoewel De componenten amper een goede raakvlak hadden werd het geheel toch snel heet. Dus de heater en de bijbehodende temperatuursensor in de vlakke plaat frezen.
:strip_exif()/f/image/rm1LrFT9bQ5XIjonaHgmVIWS.jpg?f=fotoalbum_large)
En dit is dus de temperatuursensor die de warmte bij de motor meet. Hij is gemonteerd in een stukje teflon wat een zeer slechte warmtegeleider is en dus weinig warmte van de aluminium plaat door laat.
:strip_exif()/f/image/81L9kSEJcs1RjMddPDWgpEXX.jpg?f=fotoalbum_large)
Met een flir even de boel gecontroleerd. Misschien nog niet echt warm maar de koker is voor 55mm diameter koelkoppen en mijn koppen zijn 50mm dus er is nog geen maximale overdracht. Een insertje staat ook in de planning.
:strip_exif()/f/image/uNLthHx9OuK5kgdvqlOyfJDo.jpg?f=fotoalbum_large)
Ik moest wel het maximaal bereik omlaag brengen, de motor wordt niet veel heter dan een 60 graden en de meter gaf niet meer dan +/- 80 graden aan dus het bereik van 125 naar 80 terug gezet met een kleine makkelijk uit te voeren aanpassing op de print.
Dit is mijn motor met mijn eigen ontwikkelde koelkop die maar 50mm in diameter is:
:strip_exif()/f/image/RbIKFKSgGu85MsXnzBkRQdkd.jpg?f=fotoalbum_large)
De meeste motoren vandaag de dag hebben een koelkop van 53 tot 55 mm:
:strip_exif()/f/image/4uAyYDyXT7PZ2MgACkvBPVpK.jpg?f=fotoalbum_large)
Dan moet het 1 geheel worden. Moest een scheiding realiseren zodat de elektronica niet direct alle hitte van de koker krijgt dus 1 van de schijven is wat uitgehold om ruimte voor de bedrading te maken en in het midden een gat waar een hittebestendige doorvoer-tule komt.
:strip_exif()/f/image/ezCe9Fg8C0NBixKMnUjVufMo.jpg?f=fotoalbum_large)
:strip_exif()/f/image/ZtnLIqmIZAa6ZCwLcY0gRcBo.jpg?f=fotoalbum_large)
Met een stukje LED strip in het doorzichtige deel voor een leuk uiterlijk en als indicator dat die aan staat.
:strip_exif()/f/image/Qlmc2pOebGhH2LFwedNNpiVh.jpg?f=fotoalbum_large)
En dan de test aan de baan, ik had alleen nog geen adapterring gemaakt de die binnenkant van de heater richting de 50mm brengt maar dat komt nog.
:strip_exif()/f/image/xKTZKIbvXLk0Gr86O8QmEi0I.jpg?f=fotoalbum_large)
:strip_exif()/f/image/4HcXY51L0qfdz6g7iXNySVCj.jpg?f=fotoalbum_large)
Hoewel nog niet helemaal perfect werkt het idee aardig. De uitlezing gaat snel naar een 50 graden maar de motor is dat zeker nog niet maar dan duurt het toch een 15 minuten voordat de meter de 70 tot 80 graden gehaald heeft (de laatste 2 LED's op de LED bar) wat dus wel degelijk een verloop van een opwarming bij de koelkop laat zien hoewel de kop dan niet verder dan een 60 graden komt wat op zich al een prima waarde is waarmee de motor makkelijker start en minder tijd op de baan nodig heeft om op temperatuur te komen.
Ik heb al wat onderdelen voor meer klaar liggen, 1 versie zal een voltmeter ipv een LED bar krijgen en 1 krijgt geen uitlezing als een soort van low budget versie. Ook zag ik op mijn labvoeding dat deze cartridge heaters geen 50 watt zijn maar 40 watt. Ik zag ook dat er al 60 en 70 watt versies te vinden zijn, in ieder geval iets om te proberen of dat betere resultaten geeft.