Vraag


  • Joydashy
  • Registratie: Maart 2009
  • Laatst online: 23-04 19:38
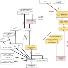
Ik ben met het meterkast ontwerp bezig voor ons nieuwe huis.Na veel gepuzzel en gezoek kom ik op het volgende overzicht. Ik heb overig reeds een aanvraag gedaan voor een 3x25A aansluiting.

Afbeeldingslocatie: https://tweakers.net/i/7QmUAA4GF4qN_V1gm8NZV2bII8w=/800x/filters:strip_exif()/f/image/ZbqEXJ606MBkASf4TJpFbrOi.png?f=fotoalbum_large

Iemand nog tips of opmerkingen? Ik hoor graag!
Anders kan ik verder met de benodigde bekabeling in het huis 8)

Update 8/1/2026

Afbeeldingslocatie: https://tweakers.net/i/iMIBKfYj-Gd8_sSRIFNdx50qsIo=/800x/filters:strip_exif()/f/image/DJJ95ZRUuWKuC8bR6kNJSU1A.png?f=fotoalbum_large

[mbr]Gezien het erg lang werd voor het overzicht afgesplitst[/]

[ Voor 47% gewijzigd door Joydashy op 08-01-2026 16:16 ]

Alle reacties


  • Jan-tweak
  • Registratie: November 2025
  • Laatst online: 22:54
Joydashy schreef op zaterdag 3 januari 2026 @ 14:10:
Ik ben met het meterkast ontwerp bezig voor ons nieuwe huis.Na veel gepuzzel en gezoek kom ik op het volgende overzicht.

[Afbeelding]

Iemand nog tips of opmerkingen? Ik hoor graag!
Anders kan ik verder met de benodigde bekabeling in het huis 8)
wat is je nieuwe netaansluiting ? zag ik zo snel niet 3*25A of 3*35A ?
verder heb ik wel wat vraagtekens bij deze indeling, zou ik zo eigenlijk niet doen.
Afbeeldingslocatie: https://tweakers.net/i/dnDVmaQ7onj9meVUF8E6Lll9KSU=/fit-in/4920x3264/filters:max_bytes(3145728):no_upscale():strip_icc():strip_exif()/f/image/yLpLYVvdUA0TyoYzXz0SpN72.jpg?f=user_large

[ Voor 18% gewijzigd door Jan-tweak op 03-01-2026 14:43 ]


  • Joydashy
  • Registratie: Maart 2009
  • Laatst online: 23-04 19:38
Jan-tweak schreef op zaterdag 3 januari 2026 @ 14:40:
[...]

wat is je nieuwe netaansluiting ? zag ik zo snel niet 3*25A of 3*35A ?
verder heb ik wel wat vraagtekens bij deze indeling, zou ik zo eigenlijk niet doen.
[Afbeelding]
Ik heb 3x25A aangevraagd, toegevoegd aan de post nu.

Ik heb zelf ook wat twijfels bij de aansluiting van de (toekomstige) thuisbatterij. Misschien kan die beter rechtstreeks op de PV-verdeler? Dan moet ik een extra kabel trekken naar de schuur.

  • Annuk
  • Registratie: Juli 2010
  • Laatst online: 21:02
Joydashy schreef op zaterdag 3 januari 2026 @ 14:10:
Ik ben met het meterkast ontwerp bezig voor ons nieuwe huis.Na veel gepuzzel en gezoek kom ik op het volgende overzicht. Ik heb overig reeds een aanvraag gedaan voor een 3x25A aansluiting.

[Afbeelding]

Iemand nog tips of opmerkingen? Ik hoor graag!
Anders kan ik verder met de benodigde bekabeling in het huis 8)
Ik neem aan dat we bestaand buiten beschouwing kunnen en mogen laten ;)
Zou wel overwegen voor de 1F groepen om in ieder geval 3 aardlekschakelaars te plaatsen, mogelijk met 9 groepen, maar in iedergeval goed verdelen over alle 3 fases.

Weet niet over wat voor praktijk je het hebt in je overzicht, maar wil je die niet liever op een eigen aardlekautomaat(en) hebben i.v.m. meer onafhankelijk van de woonruimte(s)?
Net zo met je homelab, wil je die evt ook niet gescheiden hebben?
En wat bedoel je met grondkabel voor/kruipruimte?

Zou tevens je onderverdeler even goed bekijken of je dat allemaal wel achter dezelfde aardlekschakelaar(s) wilt hebben of dat je dat toch als aardlekautomaten wilt uitvoeren.

Vake beej te bange! Maar soms beej oek te dapper! ;)
Zonder de agrariër ook geen eten voor de vegetariër!


  • Joydashy
  • Registratie: Maart 2009
  • Laatst online: 23-04 19:38
Annuk schreef op zaterdag 3 januari 2026 @ 16:37:
[...]


Ik neem aan dat we bestaand buiten beschouwing kunnen en mogen laten ;)
Zou wel overwegen voor de 1F groepen om in ieder geval 3 aardlekschakelaars te plaatsen, mogelijk met 9 groepen, maar in iedergeval goed verdelen over alle 3 fases.

Weet niet over wat voor praktijk je het hebt in je overzicht, maar wil je die niet liever op een eigen aardlekautomaat(en) hebben i.v.m. meer onafhankelijk van de woonruimte(s)?
Net zo met je homelab, wil je die evt ook niet gescheiden hebben?
En wat bedoel je met grondkabel voor/kruipruimte?

Zou tevens je onderverdeler even goed bekijken of je dat allemaal wel achter dezelfde aardlekschakelaar(s) wilt hebben of dat je dat toch als aardlekautomaten wilt uitvoeren.
Ja, bestaand mag je negeren :+

Denk dat het inderdaad handig is als "homelab" eigen alamat heeft. De praktijk is vooral hobby/werkruimte, dus hoeft ook weer niet een eigen groep.

Nu twijfel ik wel of ik niet gewoon voor alle 1F groepen alamats moet nemen, neemt zelfs minder ruimte in beslag. Enige nadeel is prijs(?), maar lijkt tientjeswerk.

Afbeeldingslocatie: https://tweakers.net/i/l6eKJ3gKUtQyF2icN2tX3Sjnu3o=/800x/filters:strip_exif()/f/image/h1SdRIP8XwwsKVBirESjt4va.png?f=fotoalbum_large

  • Annuk
  • Registratie: Juli 2010
  • Laatst online: 21:02
Joydashy schreef op zaterdag 3 januari 2026 @ 17:02:
[...]

Ja, bestaand mag je negeren :+

Denk dat het inderdaad handig is als "homelab" eigen alamat heeft. De praktijk is vooral hobby/werkruimte, dus hoeft ook weer niet een eigen groep.
Eigenlijk een "valse benaming" dus ;)
Nu twijfel ik wel of ik niet gewoon voor alle 1F groepen alamats moet nemen, neemt zelfs minder ruimte in beslag. Enige nadeel is prijs(?), maar lijkt tientjeswerk.

[Afbeelding]
Die keuze en overweging is natuurlijk aan jezelf of je die kosten kunt en wilt maken.

Vake beej te bange! Maar soms beej oek te dapper! ;)
Zonder de agrariër ook geen eten voor de vegetariër!


  • Jan-tweak
  • Registratie: November 2025
  • Laatst online: 22:54
Joydashy schreef op zaterdag 3 januari 2026 @ 16:18:
[...]

Ik heb 3x25A aangevraagd, toegevoegd aan de post nu.

Ik heb zelf ook wat twijfels bij de aansluiting van de (toekomstige) thuisbatterij. Misschien kan die beter rechtstreeks op de PV-verdeler? Dan moet ik een extra kabel trekken naar de schuur.
oke, dan zou ik echter bij een 3*25A alleen 16A zekeringen gebruiken met uitzondering van de PV (distributiegroep), daar is een 20A al voldoet het niet helemaal aan de selectiviteit wel oke.
Maar dat zijn die 25A aardlekschakelaars uit dat blockje eigenlijk uit ten boze, waarbij ik de zin van die eerste 25A niet helemaal begrijp, wat is zijn doel (beveiligen van de kabel naar de subkast?), zeker als dat dan ook nog in combinatie met meerdere B16 en zelfs een tweede 25A alamat gaat, dan red je zelfs die C-kat niet meer.
overigens zou ik een thuis-batterij nooit achter een gemeenschapelijke aardlek zetten, dat is vragen om problemen (zeker in een dergelijke situatie, bij willekeurige aardfout ergens in dat systeem gaat gewoon alles op zwart. ik zou hier dus zeker de thuis-batterij een onafhankelijke alamat gunnen.

  • Joydashy
  • Registratie: Maart 2009
  • Laatst online: 23-04 19:38
Jan-tweak schreef op zaterdag 3 januari 2026 @ 18:26:
[...]

oke, dan zou ik echter bij een 3*25A alleen 16A zekeringen gebruiken met uitzondering van de PV (distributiegroep), daar is een 20A al voldoet het niet helemaal aan de selectiviteit wel oke.
Maar dat zijn die 25A aardlekschakelaars uit dat blockje eigenlijk uit ten boze, waarbij ik de zin van die eerste 25A niet helemaal begrijp, wat is zijn doel (beveiligen van de kabel naar de subkast?), zeker als dat dan ook nog in combinatie met meerdere B16 en zelfs een tweede 25A alamat gaat, dan red je zelfs die C-kat niet meer.
overigens zou ik een thuis-batterij nooit achter een gemeenschapelijke aardlek zetten, dat is vragen om problemen (zeker in een dergelijke situatie, bij willekeurige aardfout ergens in dat systeem gaat gewoon alles op zwart. ik zou hier dus zeker de thuis-batterij een onafhankelijke alamat gunnen.
Dank, ik heb weer een update gedaan. Ik denk dat de thuisbatterij op de PV-verdeler de mooiste oplossing is. Kost een extra kabel en alamat.
In principe kan de 1e C16 alamat voor de schuur nu 1-fase worden, maar wil toch voorbereid zijn op een mogelijk 3-fase apparaat in de schuur.
Ik heb de WTW ook eigen alamat gegeven, was even vergeten dat 'ie een pre-heater heeft van 2.2 kW.

Afbeeldingslocatie: https://tweakers.net/i/5QUfYdfwPwC0hNkRRBiop2VV6_o=/800x/filters:strip_exif()/f/image/1ktRNbFV4LZhvz1YZVaN1xLu.png?f=fotoalbum_large

Vragen die ik nog heb:
  • Is de C16 voor de airco echt nodig/verstandig? Ik lees verschillende meningen.
  • Zijn de alamats naar de schuur (vanuit groepenkast en vanuit PV-verdeler nu goed zo (C-kar, 300ma)?

[ Voor 4% gewijzigd door Joydashy op 03-01-2026 21:01 ]


  • TheUnknowny
  • Registratie: Januari 2014
  • Laatst online: 23:20
Joydashy schreef op zaterdag 3 januari 2026 @ 20:53:
[...]


Dank, ik heb weer een update gedaan. Ik denk dat de thuisbatterij op de PV-verdeler de mooiste oplossing is. Kost een extra kabel en alamat.
In principe kan de 1e C16 alamat voor de schuur nu 1-fase worden, maar wil toch voorbereid zijn op een mogelijk 3-fase apparaat in de schuur.
Ik heb de WTW ook eigen alamat gegeven, was even vergeten dat 'ie een pre-heater heeft van 2.2 kW.

[Afbeelding]

Vragen die ik nog heb:
  • Is de C16 voor de airco echt nodig/verstandig? Ik lees verschillende meningen.
  • Zijn de alamats naar de schuur (vanuit groepenkast en vanuit PV-verdeler nu goed zo (C-kar, 300ma)?
Je PV automaat is uit mijn hoofd te groot.
Volgens de netcode moet je selectief zijn met de beveiliging van de netbeheerder.

Dit zou dan een 16A moeten zijn.

De aardlekbeveiliging naar je onderverdeler is in de basis niet nodig.

Tussen verdelers hoef je in de basis geen aardlek toe te passen. Dit doe je alleen als je een lange kabel hebt die aan de dunne kant is en de normale kortsluitlengte niet haalt. Vergeet ook niet om je verdelers te voorzien van eigen hoofdschakelaars.

  • Jan-tweak
  • Registratie: November 2025
  • Laatst online: 22:54
Joydashy schreef op zaterdag 3 januari 2026 @ 20:53:
[...]


• Is de C16 voor de airco echt nodig/verstandig? Ik lees verschillende meningen.
geen idee, omdat we hier de spec's van de airco niet weten, wat geeft de doc van de airco aan, worden daar aan de karatersiek van de zekering eisen aan gesteld?
• Zijn de alamats naar de schuur (vanuit groepenkast en vanuit PV-verdeler nu goed zo (C-kar, 300ma)?
Afbeeldingslocatie: https://tweakers.net/i/kr7Lw06klndqWjWScxn8qyQeLQU=/fit-in/4920x3264/filters:max_bytes(3145728):no_upscale():strip_icc():strip_exif()/f/image/RoBSiVjfcAp7qtopEmLv7lq2.jpg?f=user_large
de vraag blijft staan wat je met de bovenste aardlekautomaat wilt, die je voor de hoofdschakelaar van de onderverdeling hebt gezet, ik neem dus aan dat deze in je hoofdgroepenkast zit ? in een onderverdeling mag in ieder geval niets voor (dus tussen de groepenkast en subkast) geplaatst worden. als het de beveiliging voor de kabel is is in dieder geval die 16A veel te weinig, waarom hier niet gewoon een aardlekschakelaar 40A 30mA door voor plaatsen (puur om je kabel te bewaken tegen aardfouten. de beveiliging van je subkast wordt dan door de afzondelijke alamats gedaan incl. aardlekbewaking voor de desbetreffende groepen.

  • Joydashy
  • Registratie: Maart 2009
  • Laatst online: 23-04 19:38
Jan-tweak schreef op zondag 4 januari 2026 @ 00:22:
[Afbeelding]
de vraag blijft staan wat je met de bovenste aardlekautomaat wilt, die je voor de hoofdschakelaar van de onderverdeling hebt gezet, ik neem dus aan dat deze in je hoofdgroepenkast zit ? in een onderverdeling mag in ieder geval niets voor (dus tussen de groepenkast en subkast) geplaatst worden. als het de beveiliging voor de kabel is is in dieder geval die 16A veel te weinig, waarom hier niet gewoon een aardlekschakelaar 40A 30mA door voor plaatsen (puur om je kabel te bewaken tegen aardfouten. de beveiliging van je subkast wordt dan door de afzondelijke alamats gedaan incl. aardlekbewaking voor de desbetreffende groepen.
Ik lees hier wat wisselende verhalen over de alamat voor een onderverdeler:
Bijv. https://123groepenkast.nl/onderverdeler-in-woning of YouTube: Onderverdeling maken - Theorie - Voor een kantoor aan huis, tuinhuis...
Ik kan ook prima overweg met 13A in de onderverdeler, dus kan ook prima selectief zijn.

Heb weer e.e.a. geupdate:

Afbeeldingslocatie: https://tweakers.net/i/9QJeXlmE1HNFnMZ-gproMWFUi4g=/800x/filters:strip_exif()/f/image/XlNOzadvw9nccGAUlCMyvOQg.png?f=fotoalbum_large

Voor moderne airco's lijkt B16 geen probleem, kan er ook niks over vinden in de specs (Mitsubishi FDC71VNX-W), die C16 heb ik dus vervangen.

  • Septillion
  • Registratie: Januari 2009
  • Laatst online: 22:21

Septillion

Moderator Wonen & Mobiliteit
@Joydashy Selectiviteit bij automaten is al lastig maar 13A is dat zeker niet voor een 16A.

Dus vooral, wat is je doel voor de onderverdelen? Of snap ik je tabel niet met maar 3 groepen achter een C16 in huis?

[ Voor 18% gewijzigd door Septillion op 05-01-2026 09:54 ]


  • Annuk
  • Registratie: Juli 2010
  • Laatst online: 21:02
Joydashy schreef op maandag 5 januari 2026 @ 09:32:
[...]


Ik lees hier wat wisselende verhalen over de alamat voor een onderverdeler:
Bijv. https://123groepenkast.nl/onderverdeler-in-woning of YouTube: Onderverdeling maken - Theorie - Voor een kantoor aan huis, tuinhuis...
Ik kan ook prima overweg met 13A in de onderverdeler, dus kan ook prima selectief zijn.

Heb weer e.e.a. geupdate:

[Afbeelding]

Voor moderne airco's lijkt B16 geen probleem, kan er ook niks over vinden in de specs (Mitsubishi FDC71VNX-W), die C16 heb ik dus vervangen.
Wat @Septillion hierboven al zegt, daar ga je geen selectiviteit mee krijgen.
Waarom vervang je je voorbeveiliging naar je onderverdeler niet naar een C25 300mA?
Dan is je kabel naar de onderverdeler wel enigszins beveiligd, en kan je in je onderverdeler gewoon 16A (aardlek)automaten toepassen.

Selectiviteits-vuistregel is factor 1,6 en die wordt meestal gehandhaafd ook voor automaten, maar wil je zekerder zijn met automaten moet je eigenlijk factor 2 hanteren, maar als je/we dat gaan doen dan heb je in je eindgroepen helemaal geen capaciteit meer over ;)

Het klopt dat de C25 die ik hierboven benoem niet selectief is aan je hoofdzekeringen, maar is/vind ik persoonlijk ook niet nodig omdat je het als distributiegroep hanteert waarop geen rechtstreekse verbruiker(s) komen, deze worden later nog weer onderverdeeld met wel selectieve zekeringen (t.o.v. je hoofdzekeringen) door daar max. B/C16 te hanteren.

Vake beej te bange! Maar soms beej oek te dapper! ;)
Zonder de agrariër ook geen eten voor de vegetariër!


  • Joydashy
  • Registratie: Maart 2009
  • Laatst online: 23-04 19:38
Annuk schreef op maandag 5 januari 2026 @ 09:58:
[...]
Wat @Septillion hierboven al zegt, daar ga je geen selectiviteit mee krijgen.
Waarom vervang je je voorbeveiliging naar je onderverdeler niet naar een C25 300mA?
Dan is je kabel naar de onderverdeler wel enigszins beveiligd, en kan je in je onderverdeler gewoon 16A (aardlek)automaten toepassen.
Dank beiden.
@Septillion: bedoel je deze sectie? Dit komt in de schuur, vandaar een onderverdeler achter een alamat.

Afbeeldingslocatie: https://tweakers.net/i/Q6sX8EasMd2PM6G8U85IZoAItNs=/fit-in/4000x4000/filters:no_upscale():strip_exif()/f/image/YlZOZEqq3GMJnV9M7h2KgjZi.png?f=user_large

Op zich heb ik aan B13 genoeg, vandaar dat ik dacht beter een beetje selectief dan geheel niet.

Als ik in de hoofdkast een C25 alamat gebruik (zoals nu aangepast), dan heeft 'ie toch geen extra nut meer over een aardlekschakelaar?

  • Jan-tweak
  • Registratie: November 2025
  • Laatst online: 22:54
Joydashy schreef op maandag 5 januari 2026 @ 09:32:
[...]


Ik lees hier wat wisselende verhalen over de alamat voor een onderverdeler:
Bijv. https://123groepenkast.nl/onderverdeler-in-woning of YouTube: Onderverdeling maken - Theorie - Voor een kantoor aan huis, tuinhuis...
Ik kan ook prima overweg met 13A in de onderverdeler, dus kan ook prima selectief zijn.

Heb weer e.e.a. geupdate:

[Afbeelding]

Voor moderne airco's lijkt B16 geen probleem, kan er ook niks over vinden in de specs (Mitsubishi FDC71VNX-W), die C16 heb ik dus vervangen.
sorry, volgens mij snap je het niet, in dit geval laat het dan aub over aan een echte deskunde vakman, en laat je bv twee offerte maken zodat je deze niet alleen qua kosten maar ook qua uitvoering kunt vergelijken.
een aardlekautomaat (-ALAMAT) van 300mA is in deze situatie volgens mij niet toegestaan. je wilt tenslotte niet geelectrocueert worden als je per ongelukt met een schop de kabel per vergissing hebt geraakt, zo ver mijn kennis rijkt moet je hier ook gewoon een 30mA aardlekschakelaar plaatsen.

Helaas volg ik de tekst van de eerste link van je niet helemaal, mogelijk dat anderen hier iets nuttigs over kunnen zeggen., ik vind het vreemd selectiviteit bij een aardlekschakelaar ? "Het is niet fout om een aardlekschakelaar achter een aardlekschakelaar te plaatsen, maar houd dan wel rekening met selectiviteit, en gebruik een eigen aardlekschakelaar voor de distributiegroep."
dan verder met je indeling van de 3-fase.
die snap ik al helemaal niet, sorry, met een hoofdaansluiting van 3*25A een zekering van B32 voor je laadpaal, daar is is duidelijk iets niet juist in mijn ogen.
ook de 300mA voor je thuisbatterij lijkt me niet geheel juist, dat zou max. 30mA moeten zijn, en of dat een 20A moet zijn heb ik ook maar de vraag (is die batterij 3-fasig), die tweede batterij in je schuur ( dus volgens mij in de onderverdeling, zie ik echter daar niet meer in terug ? of is dit nog de oude situatie. heel onduidelijk.
Afbeeldingslocatie: https://tweakers.net/i/CbeWaH_K1qA0Gzl4qKJ63ipBT7Y=/fit-in/4920x3264/filters:max_bytes(3145728):no_upscale():strip_icc():strip_exif()/f/image/Je1TD9ekvJMbbmfgVcmA6beL.jpg?f=user_large

  • Septillion
  • Registratie: Januari 2009
  • Laatst online: 22:21

Septillion

Moderator Wonen & Mobiliteit
@Joydashy Dat is wat je aan wilt sluiten, maar wat is je doel met überhaupt een onderverdeler? Bedoel, als je eerst alles überhaupt al achter een enkele 16A zet, waarom dan überhaupt een onderverdeler toepassen? En hoe dik is de kabel naar de schuur?

En klopt het dat ik dan nog een onderverdeler zie voor omvormers en EV? Want die is een heel stuk complexer.

En zie ook nog een "grondkabel voortuin", waar gaat die heen? En wil je die niet op een alamat hebben? Waarom dan niet gelijk die laatste paar dingen ook op een alamat gooien? Scheelt je ook weer eventuele REM automaten. Want met 20A voor de omvormers en dan nog een thuisaccu ga je niet af kunnen met 40A aardlekschakelaars.


@Jan-tweak 300mA is hier juist wel toegestaan omdat het niet naar stopcontacten gaat maar juist is voor kabel beveiliging. 300mA voor die schop erin is prima.

[ Voor 23% gewijzigd door Septillion op 05-01-2026 10:45 ]


  • Joydashy
  • Registratie: Maart 2009
  • Laatst online: 23-04 19:38
Septillion schreef op maandag 5 januari 2026 @ 10:40:
@Joydashy Dat is wat je aan wilt sluiten, maar wat is je doel met überhaupt een onderverdeler? Bedoel, als je eerst alles überhaupt al achter een enkele 16A zet, waarom dan überhaupt een onderverdeler toepassen? En hoe dik is de kabel naar de schuur?
Het leek mij verstandig (op basis van wat ik lees) om in de schuur een onderverdeler te gebruiken, bijv. vanwege het feit dat er daarna weer apparaten aangesloten worden die buiten staan (warmtepomp) of een grondkabel hebben (verlichting, robot). Opdat die dus een eigen aardlek kunnen krijgen. Klopt dat niet?

De kabel ligt er nog niet, ik ben nog in de ontwerpfase. (Overigens ga ik het niet zelf aanleggen, maar wil ik wel duidelijk hebben en maken wat er in principe moet komen. Dat maakt het voor mij ook mogelijk om de juiste informatie te geven aan en vragen te stellen aan diegene die het gaat aanleggen.)
En klopt het dat ik dan nog een onderverdeler zie voor omvormers en EV? Want die is een heel stuk complexer.
Ja klopt. Die komt overigens gewoon in de meterkast. En ook vanuit daar moet een kabel naar de schuur aangezien de thuisbatterij daar moet komen. @Jan-tweak noemt de B32, maar het is juist de bedoeling om tot 22 kW te kunnen laden indien mogelijk vanuit accu of zonnepanelen. Dat is toch juist 1 van de redenen om een PV-verdeler te hebben.

  • Septillion
  • Registratie: Januari 2009
  • Laatst online: 22:21

Septillion

Moderator Wonen & Mobiliteit
@Joydashy Ten dele. Want de 300mA zal er bij een stevige aardlek als nog uit vliegen. Dat zou je kunnen opvangen door een type S (vertraagd) toe te passen maar die zijn in Nederland niet zo goed te krijgen. Er valt wel wat voor te zeggen dat je delen kunt ontkoppelen bij een probleem. Maar dat zou je ook met schakelaars kunnen doen. Anderzijds zijn het dan weer niet zulke kritische zaken dat het me heel snel een issue lijkt. Naar mijn idee is het alles bij elkaar veel geld voor weinig extra. En zou ik denk ik eerder gewoon voor een tweede kabel gaan dan een onderverdeler.

En uhh, wat is de reden van een onderverdeler in de meterkast? Kan dan toch gewoon allemaal netjes in één kast?

En met zo veel PV en accu, REM automaat. Of doe makkelijk en doe overal alamat :)

[ Voor 3% gewijzigd door Septillion op 05-01-2026 11:03 ]


  • Joydashy
  • Registratie: Maart 2009
  • Laatst online: 23-04 19:38
Septillion schreef op maandag 5 januari 2026 @ 11:02:
@Joydashy Ten dele. Want de 300mA zal er bij een stevige aardlek als nog uit vliegen. Dat zou je kunnen opvangen door een type S (vertraagd) toe te passen maar die zijn in Nederland niet zo goed te krijgen. Er valt wel wat voor te zeggen dat je delen kunt ontkoppelen bij een probleem. Maar dat zou je ook met schakelaars kunnen doen. Anderzijds zijn het dan weer niet zulke kritische zaken dat het me heel snel een issue lijkt. Naar mijn idee is het alles bij elkaar veel geld voor weinig extra. En zou ik denk ik eerder gewoon voor een tweede kabel gaan dan een onderverdeler.

En uhh, wat is de reden van een onderverdeler in de meterkast? Kan dan toch gewoon allemaal netjes in één kast?

En met zo veel PV en accu, REM automaat. Of doe makkelijk en doe overal alamat :)
Dank voor de feedback weer. Voor de verduidelijking, de PV-verder komt gewoon in de meterkast, ik weet alleen niet of het op deze manier in dezelfde groepenkast kan.

Afbeeldingslocatie: https://tweakers.net/i/zvzG50eTNW5gK3B9HVS-l5h4RA0=/fit-in/4000x4000/filters:no_upscale():strip_exif()/f/image/NaqlJmOOqrszVpkGeIksX3qo.png?f=user_large

De load-balancer is dan ter voorkoming van het afschakelen de gehele PV-verdeler, de B16 voorkomt dat de hoofdaansluiting wegvalt bij kortsluiting in de laadpaal of falen van het LB mechanisme.

Kan het zo (niet)?

  • Septillion
  • Registratie: Januari 2009
  • Laatst online: 22:21

Septillion

Moderator Wonen & Mobiliteit
@Joydashy Als eerste, denk dat je gewoon moet stoppen met de term "pv verdeler" hier te gebruiken. Dit lijkt me gewoon wat er in je enkele meterkast moet komen :) PV verdeler is een term gebruikt voor specifiek type onderverdeler, vaak hoofdschakelaar, 1x PV en 1x verbruiker (wasmachine etc). Maar hier is het geen los ding dus de hele term onderverdeler is niet op zijn plaats.

Waarom zou je het geheel zo raar doen? Op deze manier kan je nog steeds je hoofdaansluiting overbelasten. En kan je huis maar 2x16A uit accu of PV gebruiken.

Zou dus gewoon de load balancing op de netaansluiting doen. En dan gewoon al die zaken gewoon aan elkaar (met kam of 10qmm) en alleen een REM automaat naar de groepen achter een aardlekschakelaar. Of denk nog makkelijk, pak een aardlekautomaat voor alles.

Voor de accu zal je even moeten zoeken wat de fabrikant daarover zegt. Als het geen accu met eilandbedrijf is dan hoeft er aan de accu kant geen automaat. Werkschakelaar en gaan.

  • adjego
  • Registratie: December 2004
  • Laatst online: 22:33
Joydashy schreef op maandag 5 januari 2026 @ 13:00:
[...]

Dank voor de feedback weer. Voor de verduidelijking, de PV-verder komt gewoon in de meterkast, ik weet alleen niet of het op deze manier in dezelfde groepenkast kan.

[Afbeelding]

De load-balancer is dan ter voorkoming van het afschakelen de gehele PV-verdeler, de B16 voorkomt dat de hoofdaansluiting wegvalt bij kortsluiting in de laadpaal of falen van het LB mechanisme.

Kan het zo (niet)?
Dit is inderdaad een zeer vreemde keuze als dit allemaal in dezelfde ruimte zich bevind. Kwestie van een tweede kast ernaast die allen na de hoofdschakelaar van de hoofdkast voeding krijgen.

Dit zou mijn idee dan zijn:

Afbeeldingslocatie: https://tweakers.net/i/BdVVCNxcuhY7_nvwwWh7_n-LuPU=/fit-in/4000x4000/filters:no_upscale():strip_exif()/f/image/cE5ZlJhsEQh1YYmS9Ypt5OP4.png?f=user_large

NOTE: De loadbalancer moet ALTIJD het vermogen meten voor iedere mogelijke verbruiker.
Misschien dat er ergens nog een remautomaat tussen moet/mag.

[ Voor 5% gewijzigd door adjego op 05-01-2026 14:09 ]

Home Assistant |🔋Marstek Venus E V3.0 | ☀️ 2900 Wp | 🚗 Tesla Model 3 RWD 2024 - FSD(S)


  • Blihi
  • Registratie: Juni 2018
  • Laatst online: 24-04 07:22
Formeel zouden accu en omvormer ook de stroom bij de hoofdaansluiting moeten meten om zo te zorgen dat de fases in balans blijven. Als de accu en de omvormer enkelfasig zijn, moet je ook even goed nadenken over de nulstromen en is een remautomaat zeker aan te raden.

WP: Toshiba Estia 8kW split HWT-801H(R)W-E + HWT-1101 binnenunit met 300 liter SWW tank. PV: 3 strings, totaal 12600 Wp, 15 kWh thuisaccu


  • Joydashy
  • Registratie: Maart 2009
  • Laatst online: 23-04 19:38
adjego schreef op maandag 5 januari 2026 @ 14:07:
[...]


Dit is inderdaad een zeer vreemde keuze als dit allemaal in dezelfde ruimte zich bevind. Kwestie van een tweede kast ernaast die allen na de hoofdschakelaar van de hoofdkast voeding krijgen.

Dit zou mijn idee dan zijn:

[Afbeelding]

NOTE: De loadbalancer moet ALTIJD het vermogen meten voor iedere mogelijke verbruiker.
Misschien dat er ergens nog een remautomaat tussen moet/mag.
Was er net zelf ook mee gereed _/-\o_

Ik denk dat ik dan nu weer terug kan naar 1 enkele grondkabel naar de schuur.
Accu die ik voorlopig op het oog heb wordt geleverd met een B20,300ma, vandaar die in de tekening.
Geen remautomaat, want alles alamat.

Afbeeldingslocatie: https://tweakers.net/i/mHt5Ij8A6HB4fPyCYWAyzTPA4gM=/800x/filters:strip_exif()/f/image/WIjxWEUv3PMZfHxmWD6fIirG.png?f=fotoalbum_large

Echter jij behoudt de B32 voor de laadpaal. Ik zou dat wel willen (voor 22kW laden), maar dan ben ik toch niet beveiligd tegen kortsluiting. Dat vind ik nog net wat belangrijker dan de laadsnelheid.

  • Joydashy
  • Registratie: Maart 2009
  • Laatst online: 23-04 19:38
Blihi schreef op maandag 5 januari 2026 @ 14:20:
Formeel zouden accu en omvormer ook de stroom bij de hoofdaansluiting moeten meten om zo te zorgen dat de fases in balans blijven. Als de accu en de omvormer enkelfasig zijn, moet je ook even goed nadenken over de nulstromen en is een remautomaat zeker aan te raden.
Omvormers en accu zijn allen nog in de planning, maar in principe worden die 3-fase.

  • Blihi
  • Registratie: Juni 2018
  • Laatst online: 24-04 07:22
Joydashy schreef op maandag 5 januari 2026 @ 14:25:
[...]

Omvormers en accu zijn allen nog in de planning, maar in principe worden die 3-fase.
Als je een hybride omvormer gebruikt bij de accu, heeft die meestal ook een meter nodig die de fases in de meterkast meet, dus net als de laadpaal. Houd daar dus rekening mee, dat er een geschikte UTP (of STP) kabel naast je grondkabel ligt.

Drie-fase omvormers kunnen zelf enige mate van onbalans opvangen en ervoor zorgen dat zij die weer opheffen door op de ene fase meer terug te leveren dan op de andere. Solis bijvoorbeeld kan tot maximaal 50% onbalans hebben over de fases (en kan per fase 50% van het nominale totaalvermogen afnemen of leveren)

WP: Toshiba Estia 8kW split HWT-801H(R)W-E + HWT-1101 binnenunit met 300 liter SWW tank. PV: 3 strings, totaal 12600 Wp, 15 kWh thuisaccu


  • Blihi
  • Registratie: Juni 2018
  • Laatst online: 24-04 07:22
Joydashy schreef op maandag 5 januari 2026 @ 14:23:
[...]


Was er net zelf ook mee gereed _/-\o_

Ik denk dat ik dan nu weer terug kan naar 1 enkele grondkabel naar de schuur.
Accu die ik voorlopig op het oog heb wordt geleverd met een B20,300ma, vandaar die in de tekening.
Geen remautomaat, want alles alamat.

[Afbeelding]

Echter jij behoudt de B32 voor de laadpaal. Ik zou dat wel willen (voor 22kW laden), maar dan ben ik toch niet beveiligd tegen kortsluiting. Dat vind ik nog net wat belangrijker dan de laadsnelheid.
Ook bij 32A ben je beveiligd tegen kortsluiting. Dat doet de hoofdzekering. Ik neem aan dat je daar bij kunt? De nu getekende 20A is ook al niet selectief ten opzichte van de hoofdzekeringen, dus bij een flinke sluiting gaan die ook mee.

Je tekent accu en omvormer los van elkaar, dus ik neem aan dat dat ook losse apparaten zijn. Dan kun je op de bus dus maximaal 65 A verwachten (20 van de omvormers en 25 van de hoofdaansluiting). In de kast moet je dus 10 mm2 bedrading gebruiken als je zaken doorlust, of een aansluitblok gebruiken.

Beter kies je voor een hybride omvormer, waarbij de accu en de PV panelen dus samen aan dezelfde omvormer hangen.

[ Voor 11% gewijzigd door Blihi op 05-01-2026 15:42 ]

WP: Toshiba Estia 8kW split HWT-801H(R)W-E + HWT-1101 binnenunit met 300 liter SWW tank. PV: 3 strings, totaal 12600 Wp, 15 kWh thuisaccu


  • Joydashy
  • Registratie: Maart 2009
  • Laatst online: 23-04 19:38
Blihi schreef op maandag 5 januari 2026 @ 15:38:
[...]
Ook bij 32A ben je beveiligd tegen kortsluiting. Dat doet de hoofdzekering. Ik neem aan dat je daar bij kunt? De nu getekende 20A is ook al niet selectief ten opzichte van de hoofdzekeringen, dus bij een flinke sluiting gaan die ook mee.

Je tekent accu en omvormer los van elkaar, dus ik neem aan dat dat ook losse apparaten zijn. Dan kun je op de bus dus maximaal 65 A verwachten (20 van de omvormers en 25 van de hoofdaansluiting). In de kast moet je dus 10 mm2 bedrading gebruiken als je zaken doorlust, of een aansluitblok gebruiken.

Beter kies je voor een hybride omvormer, waarbij de accu en de PV panelen dus samen aan dezelfde omvormer hangen.
Volgens mij kan ik niet bij de hoofdzekering, is toch ook niet de bedoeling? Het ziet er nu zo uit:

Afbeeldingslocatie: https://tweakers.net/i/FER70D9ylWw9ZMaonQA5UkWt76M=/x800/filters:strip_exif()/f/image/hXZ1Iq3oTBYc1VN4enczjgim.png?f=fotoalbum_large

Overigens moet onze aansluiting nog verzwaard worden van 1 naar 3-fase. Komt er dan altijd een automaat i.p.v. een smeltzekering, waar je dan wel bij kan? Of doen ze dat alleen bij nieuwe aansluitingen.

De accu komt in de schuur, de panelen op het dak van ons huis, vandaar losse systemen.
Aansluitblok zal ik meenemen in het ontwerp. Overigens komen er omvormers, dus maximum kan nog een stuk hoger worden...

  • Annuk
  • Registratie: Juli 2010
  • Laatst online: 21:02
Joydashy schreef op maandag 5 januari 2026 @ 16:25:
[...]

Volgens mij kan ik niet bij de hoofdzekering, is toch ook niet de bedoeling? Het ziet er nu zo uit:
Klopt en dat mag je inderdaad ook niet ;)
[Afbeelding]

Overigens moet onze aansluiting nog verzwaard worden van 1 naar 3-fase. Komt er dan altijd een automaat i.p.v. een smeltzekering, waar je dan wel bij kan? Of doen ze dat alleen bij nieuwe aansluitingen.
Nee normaliter krijg je niet automatisch zekeringsautomaten bij een verzwaring van 1F naar 3F, ze plaatsen er 2 smeltzekeringen bij, paar nieuwe draadjes en een nieuwe meter, en thats it ;)
Wil je zekeringsautomaten moet je dat specifiek aanvragen met bijbehorende extra kosten.
De accu komt in de schuur, de panelen op het dak van ons huis, vandaar losse systemen.
Aansluitblok zal ik meenemen in het ontwerp. Overigens komen er omvormers, dus maximum kan nog een stuk hoger worden...

Vake beej te bange! Maar soms beej oek te dapper! ;)
Zonder de agrariër ook geen eten voor de vegetariër!


  • Septillion
  • Registratie: Januari 2009
  • Laatst online: 22:21

Septillion

Moderator Wonen & Mobiliteit
@Joydashy Bij een kortsluiting op een B16 heb je als kans dat de hoofdzekering mee gaat. En ja, bij alles hoger is dat alleen maar groter. Maar er is ook nog zoiets als langduring overbelasten. En daar zal je de kabel tegen moeten beveiligen. Wil je dat met 32A doen dan zal je dus ook moeten zorgen dat de kabel dik genoeg is.

Sprekende over kabel, neem aan dat je dan 3-fase naar de schuur wilt? Kan prima, maar dat zal dan wel 10qmm of meer moeten zijn omdat je zowel gaat gebruiken als leveren. En dan in de meterkast ook alles 10qmm / kam. Naar de accu heb je geen losse aardlekbeveiliging nodig. En de accu wil dus ook een verbinding met de binnenkomende energie net als de laadpaal. Of dat stroomspoelen zijn of een P1 verbinding verschilt per type.

En jij hebt smeltpatronen als hoofdzekering. Daar kan je inderdaad niet bij. Als je automaten als hoofdzekering hebt kan je daar wel bij maar zoals @Annuk aangeeft zal je die niet zomaar krijgen.

  • Joydashy
  • Registratie: Maart 2009
  • Laatst online: 23-04 19:38
Ok allemaal duidelijk. Ik zal zorgen dat de kabel naar de schuur zwaar genoeg is. De B20 aardlek van de accu mag dus vervallen? Maar bij een aardlek in/bij de accu valt dan altijd de gehele schuur uit, niet handig toch?

Blijft dus over de keuze tussen B16 voor de laadpaal of een lagere maximale laadsnelheid of meer risico op een gesprongen hoofdzekering bij kortsluiting. Lijkt me erg onhandig om lang zonder elektra te zitten mocht dat echt een keer gebeuren. Dit lijkt toch een oplosbaar probleem...

  • jj85
  • Registratie: Januari 2002
  • Laatst online: 21:36
Annuk schreef op maandag 5 januari 2026 @ 16:31:
[...]
Nee normaliter krijg je niet automatisch zekeringsautomaten bij een verzwaring van 1F naar 3F, ze plaatsen er 2 smeltzekeringen bij, paar nieuwe draadjes en een nieuwe meter, en thats it ;)
Wil je zekeringsautomaten moet je dat specifiek aanvragen met bijbehorende extra kosten.
Hoeft niet altijd. Hier kreeg ik (heel fijn, thanks Liander) 3 hoofdautomaten terwijl er een smelzekering zat. :)

  • Septillion
  • Registratie: Januari 2009
  • Laatst online: 22:21

Septillion

Moderator Wonen & Mobiliteit
@jj85 Je kan wat geluk hebben maar zeker Liander lijkt dat eigenlijk alleen te doen als ze het echt strikt noodzakelijk vinden omdat de oude zekeringhouder niet meer kan. Of door een brutale onder-onder-onderaannemer die het gewoon doet.

  • Annuk
  • Registratie: Juli 2010
  • Laatst online: 21:02
jj85 schreef op maandag 5 januari 2026 @ 17:41:
[...]

Hoeft niet altijd. Hier kreeg ik (heel fijn, thanks Liander) 3 hoofdautomaten terwijl er een smelzekering zat. :)
Wat @Septillion hierboven al zegt, heb je toevallig nog een foto van je oude aansluiting? Dan kan ik mogelijk al grofweg een inschatting geven why.

Vake beej te bange! Maar soms beej oek te dapper! ;)
Zonder de agrariër ook geen eten voor de vegetariër!


  • Septillion
  • Registratie: Januari 2009
  • Laatst online: 22:21

Septillion

Moderator Wonen & Mobiliteit
Joydashy schreef op maandag 5 januari 2026 @ 17:00:
Ok allemaal duidelijk. Ik zal zorgen dat de kabel naar de schuur zwaar genoeg is. De B20 aardlek van de accu mag dus vervallen?
Niet vervallen, maar het mag een automaat zijn ipv een aardlekautomaat.
Maar bij een aardlek in/bij de accu valt dan altijd de gehele schuur uit, niet handig toch?
Ja, dat probleem ga je altijd hebben. Zoals ik al zei, zelfs bij een stevig lek achter een 30mA aardlekschakelaar is de kans heeeeeel groot dat een upstream 300mA er ook uit ligt. En een 300mA achter een 300mA is de kans dus gewoon 100%. Dus tenzij je een type S toepast zijn aardlekschakelaars gewoon niet selectief.
Blijft dus over de keuze tussen B16 voor de laadpaal of een lagere maximale laadsnelheid of meer risico op een gesprongen hoofdzekering bij kortsluiting.
Hoezo is dat wel een issue voor de laadpaal maar niet voor de kabel naar de schuur, accu of PV? :)
Lijkt me erg onhandig om lang zonder elektra te zitten mocht dat echt een keer gebeuren. Dit lijkt toch een oplosbaar probleem...
Waarom denk je dat de netbeheerder de boel wel bedienbaar laat in geval van een automaat als hoofdzekering :+

  • Joydashy
  • Registratie: Maart 2009
  • Laatst online: 23-04 19:38
Septillion schreef op maandag 5 januari 2026 @ 17:50:
[...]

Hoezo is dat wel een issue voor de laadpaal maar niet voor de kabel naar de schuur, accu of PV? :)
Je noemde bovenstaande denk ik al eerder (in net andere woorden), maar dat is toch niet juist. Een B16 valt in principe eerder om dan een B32, bij kortsluiting?

Denk dat ik er bijna ben in ieder geval. Heb de selectieve ALS toegevoegd aan het schuur circuit.

Afbeeldingslocatie: https://tweakers.net/i/Ox51Sj19u5BgCGfYb6k9zC1maaU=/800x/filters:strip_exif()/f/image/bhx2JDD8EYrG2u9pw7csljSD.png?f=fotoalbum_large

[ Voor 10% gewijzigd door Joydashy op 05-01-2026 19:25 ]


  • Annuk
  • Registratie: Juli 2010
  • Laatst online: 21:02
Septillion schreef op maandag 5 januari 2026 @ 16:38:
@Joydashy Bij een kortsluiting op een B16 heb je als kans dat de hoofdzekering mee gaat. En ja, bij alles hoger is dat alleen maar groter. Maar er is ook nog zoiets als langduring overbelasten. En daar zal je de kabel tegen moeten beveiligen. Wil je dat met 32A doen dan zal je dus ook moeten zorgen dat de kabel dik genoeg is.
@Joydashy dit lukt je zelfs met een B10 wel als de lengte kort is en je een goede volle sluiting maakt.
Toevallig laatst nog gehad bij een klant met een B10 automaatje (challet wat wel eigen aansluiting heeft), waarbij toilet en hal stijf naast de meterkast zitten, lengte vanuit verdeler was amper 1m vanaf een B10 automaat, volle sluiting en ook de smeltzekering 25A ging mee.

Vake beej te bange! Maar soms beej oek te dapper! ;)
Zonder de agrariër ook geen eten voor de vegetariër!


  • Septillion
  • Registratie: Januari 2009
  • Laatst online: 22:21

Septillion

Moderator Wonen & Mobiliteit
Joydashy schreef op maandag 5 januari 2026 @ 19:15:
Je noemde bovenstaande denk ik al eerder (in net andere woorden), maar dat is toch niet juist. Een B16 valt in principe eerder om dan een B32, bij kortsluiting?
Nee, dat valt niet te zeggen.

Een B16 zal eerder omvallen bij overbelasting, tot paar peer nominaal, dan een B32. Maar een automaat grijpt in maar regelt de stroom niet. Dus bij een echte kortsluiting wordt de stroom bepaald door het circuit maar niet door de automaat. Achter een B16 zal dus net zo veel gaan lopen als bij een B32. En dat kan zo 300A of meer zijn. En dan zijn de karakteristieken van een B16 en een B32 niet zo verschillend meer en hebben overlap in hoe snel/traag ze moeten/mogen schakelen. Zelfs een C32 heeft dan overlap. Dus kan het zo zijn dat ze allemaal ingrijpen.
Denk dat ik er bijna ben in ieder geval. Heb de selectieve ALS toegevoegd aan het schuur circuit.
Weet dus dat ze niet zo gangbaar zijn :)

Maar nu ben je naar 40A gegaan. Of dat afdoende is voor 10qmm is dan weer wat van te vinden. Heb dat rekenen even niet paraat. Want met leveren en terugleveren scheef op 3-fase kan de N dus dubbele stroom zien.

Wat vinden anderen van 10qmm zo op 40A?

  • Blihi
  • Registratie: Juni 2018
  • Laatst online: 24-04 07:22
Joydashy schreef op maandag 5 januari 2026 @ 16:25:
[...]

Volgens mij kan ik niet bij de hoofdzekering, is toch ook niet de bedoeling? Het ziet er nu zo uit:
Nee, daar kun je niet bij nee. En dat betekent dat je 20A automaten die je nu gebruikt wellicht ook al te zwaar zijn. Bij een stevige sluiting gaan de hoofdzekeringen ook mee. Dan kun je net zo goed een 32A automaat voor de laadpaal gebruiken.
[Afbeelding]

Overigens moet onze aansluiting nog verzwaard worden van 1 naar 3-fase. Komt er dan altijd een automaat i.p.v. een smeltzekering, waar je dan wel bij kan? Of doen ze dat alleen bij nieuwe aansluitingen.
Nee dus. Er komen geen automaten.
De accu komt in de schuur, de panelen op het dak van ons huis, vandaar losse systemen.
Aansluitblok zal ik meenemen in het ontwerp.
Ik snap de overweging, maar dan nog is het echt niet verstandig om de accu en de PV installatie van aparte omvormers te voorzien. Je kunt er dan beter voor kiezen om een mantelbuis in te graven en dikke (10 mm2) kabels van de omvormer naar de accu te leggen en gebruik te maken van een hoog-voltage accu in combinatie met een hybride omvormer.

Beide omvormers, van de accu en van de PV installatie moeten straks weten wat er op het net gebeurt. Ze moeten ook van elkaar weten dat ze bestaan en wie er nu precies de baas is. Gebruik je twee losse systemen, dan kan dat zomaar fout lopen.

In theorie zouden de nu getekende omvormers dus samen 40A kunnen invoeden naar het net. Daar gaat je 25A hoofdzekering.
Overigens komen er omvormers, dus maximum kan nog een stuk hoger worden...
Bij hoger stromen dan 20A per omvormer kun je niet meer uit met een 3x25A hoofdaansluiting.

Als je het hebt over meerdere omvormers dan moet je heel goed na gaan denken over wat je aan het doen bent, want al die apparaten horen met elkaar te communiceren en van elkaar te weten wat ze aan het doen zijn. Je krijgt dan master/slave opstellingen met communicatie tussen de omvormers. Die moeten ook allemaal 3-fase zijn. Je kunt wel enkelfasige omvormers aansluiten op een 3-fase aansluiting, maar je loopt dan een risico op enorme onbalans en daarmee heel hoge nulstromen.

Ook moeten vrijwel alle omvormers een link hebben met de meterkast om te weten wat de huidige stroom naar het net is. Leg dus voldoende data-kabels.

[ Voor 13% gewijzigd door Blihi op 06-01-2026 08:57 ]

WP: Toshiba Estia 8kW split HWT-801H(R)W-E + HWT-1101 binnenunit met 300 liter SWW tank. PV: 3 strings, totaal 12600 Wp, 15 kWh thuisaccu


  • Joydashy
  • Registratie: Maart 2009
  • Laatst online: 23-04 19:38
Blihi schreef op dinsdag 6 januari 2026 @ 08:28:
[...]

Ik snap de overweging, maar dan nog is het echt niet verstandig om de accu en de PV installatie van aparte omvormers te voorzien. Je kunt er dan beter voor kiezen om een mantelbuis in te graven en dikke (10 mm2) kabels van de omvormer naar de accu te leggen en gebruik te maken van een hoog-voltage accu in combinatie met een hybride omvormer.

Beide omvormers, van de accu en van de PV installatie moeten straks weten wat er op het net gebeurt. Ze moeten ook van elkaar weten dat ze bestaan en wie er nu precies de baas is. Gebruik je twee losse systemen, dan kan dat zomaar fout lopen.

Bij hoger stromen dan 20A per omvormer kun je niet meer uit met een 3x25A hoofdaansluiting.

Als je het hebt over meerdere omvormers dan moet je heel goed na gaan denken over wat je aan het doen bent, want al die apparaten horen met elkaar te communiceren en van elkaar te weten wat ze aan het doen zijn. Je krijgt dan master/slave opstellingen met communicatie tussen de omvormers. Die moeten ook allemaal 3-fase zijn. Je kunt wel enkelfasige omvormers aansluiten op een 3-fase aansluiting, maar je loopt dan een risico op enorme onbalans en daarmee heel hoge nulstromen.

Ook moeten vrijwel alle omvormers een link hebben met de meterkast om te weten wat de huidige stroom naar het net is. Leg dus voldoende data-kabels.
Dank voor dit goede advies. Ik ga dit onderzoeken. Er zit wel behoorlijke afstand tussen thuisbatterij en omvormers (beoogde locaties).

Ik wacht eigenlijk op de zoutbatterijen, lijken nu wel te bestaan maar niet te bestellen (bijv. https://www.accubaas.nl/p...lid-zoutbatterij-20kwh-2/). Die zou dichterbij de omvormers kunnen staan (onder overkapping bijv.).

  • onetime
  • Registratie: Augustus 2006
  • Niet online
@Blihi Zolang je zonnepanelen de hoofdzekeringen niet overbelasten is er niets aan de hand als je accu de maxima bewaakt. Geen communicatie met je solar omvormer voor nodig.
En alles los is goedkoper en flexibeler.

I Bought Myself A Politician - MonaLisa Twins 2013: 7panelen(195Wp), maand later, 17. 3 jaar later 28 en gasloos. 5.5kWp O-W op 4.2kVA omvormer. 2018 'verhuisd'.


  • Blihi
  • Registratie: Juni 2018
  • Laatst online: 24-04 07:22
onetime schreef op dinsdag 6 januari 2026 @ 10:47:
@Blihi Zolang je zonnepanelen de hoofdzekeringen niet overbelasten is er niets aan de hand als je accu de maxima bewaakt. Geen communicatie met je solar omvormer voor nodig.
En alles los is goedkoper en flexibeler.
Zowel de accu als de PV omvormer(s) als de autolader moeten dan dus de stroom gaan bewaken naar de hoofdzekering. Dat betekent dat die dingen dus van elkaar afhankelijk worden en op elkaar gaan reageren.

Dat is niet handig als je bijvoorbeeld wilt sturen op tarieven. Stel dat de accu net iets eerder te horen krijgt dat het tarief nu laag is en die begint maximaal terug te leveren, dan komt de PV omvormer er achter dat het tarief laag is en die wil ook invoeden, maar dat kan nu even niet, want de accu doet dat al. De PV omvormer moet vervolgens terug gaan regelen, want de stroom kan nergens heen.

Je bent nu dus je accu aan het ontladen, terwijl de PV panelen niets aan het doen zijn. Handig is anders.

Alles los is zeker niet altijd goedkoper, helemaal als je alles nog moet aanleggen.

WP: Toshiba Estia 8kW split HWT-801H(R)W-E + HWT-1101 binnenunit met 300 liter SWW tank. PV: 3 strings, totaal 12600 Wp, 15 kWh thuisaccu


  • onetime
  • Registratie: Augustus 2006
  • Niet online
onetime schreef op dinsdag 6 januari 2026 @ 10:47:
@Blihi Zolang je zonnepanelen de hoofdzekeringen niet overbelasten is er niets aan de hand als je accu de maxima bewaakt. Geen communicatie met je solar omvormer voor nodig.
En alles los is goedkoper en flexibeler.
Wie heeft er meer dan 3x 25A aan solar? Kan dus zonder ergens op te reageren. Daar ging ik van uit.
Dan is het voldoende als de accu de netaansluiting bewaakt.
En dan kan de autolader ook gewoon zijn gang gaan.
Dat is zonder home automation integratie. Dan gaat alles helemaal anders.

Dat je panelen niets doen en je accu aan het ontladen is komt dus nooit voor.
Gewoon alles lekker zijn gang laten gaan en alleen de accu laten reageren, of alles integreren.

I Bought Myself A Politician - MonaLisa Twins 2013: 7panelen(195Wp), maand later, 17. 3 jaar later 28 en gasloos. 5.5kWp O-W op 4.2kVA omvormer. 2018 'verhuisd'.


  • Blihi
  • Registratie: Juni 2018
  • Laatst online: 24-04 07:22
onetime schreef op dinsdag 6 januari 2026 @ 12:21:
[...]

Wie heeft er meer dan 3x 25A aan solar? Kan dus zonder ergens op te reageren. Daar ging ik van uit.
Dan is het voldoende als de accu de netaansluiting bewaakt.
En dan kan de autolader ook gewoon zijn gang gaan.
Dat is zonder home automation integratie. Dan gaat alles helemaal anders.

Dat je panelen niets doen en je accu aan het ontladen is komt dus nooit voor.
Gewoon alles lekker zijn gang laten gaan en alleen de accu laten reageren, of alles integreren.
Ik las dat er meerdere omvormers zouden komen op 20A gezekerd. Ik had niet begrepen dat er meerdere omvormers achter 1 20A zekering zouden komen. Dat hoort sowieso niet, maar staat inderdaad wel in het plaatje. Ik ging dus uit van meerdere 20A omvormers en dan ga je snel over de 25A heen.

Zo'n accu heb je vaak omdat je met variabele tarieven op de juiste momenten wilt laden en terugleveren. Dat gaat niet zonder dat beide de boel monitoren. Als dat je puur wilt sturen op maximaliseren van eigen verbruik, dan inderdaad is het genoeg om alleen de accu de monitoring te laten doen.

WP: Toshiba Estia 8kW split HWT-801H(R)W-E + HWT-1101 binnenunit met 300 liter SWW tank. PV: 3 strings, totaal 12600 Wp, 15 kWh thuisaccu


  • onetime
  • Registratie: Augustus 2006
  • Niet online
@Blihi 3 1fase omvormers kan het ook zijn, dat is wat ik eruit op maakte. Ivm verschillende richtingen.
Zonne opbrengst knijpen lijkt mij niets, omleiden naar de accu wel. Dat kan een zelf regelende accu.

I Bought Myself A Politician - MonaLisa Twins 2013: 7panelen(195Wp), maand later, 17. 3 jaar later 28 en gasloos. 5.5kWp O-W op 4.2kVA omvormer. 2018 'verhuisd'.


  • Joydashy
  • Registratie: Maart 2009
  • Laatst online: 23-04 19:38
Blihi schreef op dinsdag 6 januari 2026 @ 15:18:
[...]


Ik las dat er meerdere omvormers zouden komen op 20A gezekerd. Ik had niet begrepen dat er meerdere omvormers achter 1 20A zekering zouden komen. Dat hoort sowieso niet, maar staat inderdaad wel in het plaatje. Ik ging dus uit van meerdere 20A omvormers en dan ga je snel over de 25A heen.

Zo'n accu heb je vaak omdat je met variabele tarieven op de juiste momenten wilt laden en terugleveren. Dat gaat niet zonder dat beide de boel monitoren. Als dat je puur wilt sturen op maximaliseren van eigen verbruik, dan inderdaad is het genoeg om alleen de accu de monitoring te laten doen.
Er stonden inderdaad N omvormers getekend, wel met elk een alamat overigens.

Maar ik heb nu gezien dat voor mijn dak ik met 1 omvormer genoeg panelen kan invoeren, bijv. met een SMA unit. Wil wel een HVS accu rechtstreeks gaan koppelen aan de omvormer via een extra grondkabel.

Het gaat nu dus richting zoiets:

Afbeeldingslocatie: https://tweakers.net/i/_7iQFwpUm4G_7R67L0hu8eZeSM4=/800x/filters:strip_exif()/f/image/8jT8074Q24El1mBgv1iQZqrW.png?f=fotoalbum_large

  • Blihi
  • Registratie: Juni 2018
  • Laatst online: 24-04 07:22
Joydashy schreef op dinsdag 6 januari 2026 @ 17:55:
[...]

Er stonden inderdaad N omvormers getekend, wel met elk een alamat overigens.

Maar ik heb nu gezien dat voor mijn dak ik met 1 omvormer genoeg panelen kan invoeren, bijv. met een SMA unit. Wil wel een HVS accu rechtstreeks gaan koppelen aan de omvormer via een extra grondkabel.

Het gaat nu dus richting zoiets:

[Afbeelding]
En nog steeds geen LB kabel vanuit de accu naar de hoofdmeterkast? De Tripower heeft ook echt een verbinding met (een eigen) meter nodig.

Je plaatjes worden steeds complexer. Ik zou eens even goed kijken naar de handleiding van die Sunny en een een nieuw plaatje maken.

De grondkabel naar de drie automaatjes in de schuur hoeft geen 10 mm2 te zijn. 2,5 mm2 is genoeg daar, eventueel 4 mm2. Als je de accu gelijkstroom aansluit dan gebruik je 10 mm2, maar bij de Tripower kun je niet rechtstreeks een accu aansluiten, dus zal 2,5 of 4 mm2 waarschijnlijk wel genoeg zijn.

Misschien moet je een eigen topic maken, want dit wordt erg specifiek.

[ Voor 29% gewijzigd door Blihi op 07-01-2026 07:40 ]

WP: Toshiba Estia 8kW split HWT-801H(R)W-E + HWT-1101 binnenunit met 300 liter SWW tank. PV: 3 strings, totaal 12600 Wp, 15 kWh thuisaccu


  • Blihi
  • Registratie: Juni 2018
  • Laatst online: 24-04 07:22
Joydashy schreef op dinsdag 6 januari 2026 @ 09:20:
[...]

Dank voor dit goede advies. Ik ga dit onderzoeken. Er zit wel behoorlijke afstand tussen thuisbatterij en omvormers (beoogde locaties).

Ik wacht eigenlijk op de zoutbatterijen, lijken nu wel te bestaan maar niet te bestellen (bijv. https://www.accubaas.nl/p...lid-zoutbatterij-20kwh-2/). Die zou dichterbij de omvormers kunnen staan (onder overkapping bijv.).
Er zijn ook LiFePo4 accu's die buiten onder een overkapping kunnen en mogen staan hoor. Bijvoorbeeld de TowerPro serie van Dyness (die staat hier binnenshuis). Die zijn waterdicht, verwarmd en voorzien van een blussysteem.

WP: Toshiba Estia 8kW split HWT-801H(R)W-E + HWT-1101 binnenunit met 300 liter SWW tank. PV: 3 strings, totaal 12600 Wp, 15 kWh thuisaccu


  • Joydashy
  • Registratie: Maart 2009
  • Laatst online: 23-04 19:38
Blihi schreef op woensdag 7 januari 2026 @ 07:33:
[...]
En nog steeds geen LB kabel vanuit de accu naar de hoofdmeterkast? De Tripower heeft ook echt een verbinding met (een eigen) meter nodig.
Klopt, ik heb voorlopig signaal/netwerk kabels buiten het plaatje gehouden. Dit ging vooral om de hoofd groepenkast en zorgen dat die gereed is voor de toekomst / eindsituatie.
Je plaatjes worden steeds complexer. Ik zou eens even goed kijken naar de handleiding van die Sunny en een een nieuw plaatje maken.
Zeker, weet ook nog niet of het een Sunny wordt. Als het kan wil ik juist DC aansluiten. Accu komt liefst in de schuur, wil hem vanwege (brand)veiligheid en verzekering gewoon liefst niet in of aan het huis. Maar die Dyness lijkt wel een optie om dichterbij te plaatsen, hmm.
De grondkabel naar de drie automaatjes in de schuur hoeft geen 10 mm2 te zijn. 2,5 mm2 is genoeg daar, eventueel 4 mm2. Als je de accu gelijkstroom aansluit dan gebruik je 10 mm2, maar bij de Tripower kun je niet rechtstreeks een accu aansluiten, dus zal 2,5 of 4 mm2 waarschijnlijk wel genoeg zijn.

Misschien moet je een eigen topic maken, want dit wordt erg specifiek.
Ok, ik moet er duidelijk nog dieper induiken. Was ook de bedoeling om dat later verder op te pakken. Denk dat ik tegen die tijd maar een topic moet starten inderdaad. Wel super bedankt voor de feedback tot nu toe!

  • Oilman
  • Registratie: December 2012
  • Laatst online: 23:26
Joydashy schreef op dinsdag 6 januari 2026 @ 17:55:
[...]

Er stonden inderdaad N omvormers getekend, wel met elk een alamat overigens.

Maar ik heb nu gezien dat voor mijn dak ik met 1 omvormer genoeg panelen kan invoeren, bijv. met een SMA unit. Wil wel een HVS accu rechtstreeks gaan koppelen aan de omvormer via een extra grondkabel.

Het gaat nu dus richting zoiets:

[Afbeelding]
Als het HVS is dan de vraag of je wel 10 mm2 nodig hebt? Daarnaast geen standaard AC-kabel erin, hè

  • Joydashy
  • Registratie: Maart 2009
  • Laatst online: 23-04 19:38
Dank voor het verplaatsen @Septillion, begon mij ook wat bezwaard te voelen in het andere topic.

Dan kan ik ook wel even het huidige concept nog plaatsen:

Afbeeldingslocatie: https://tweakers.net/i/j0LbLcRQCNCyuYonBMS8OJmqJt8=/800x/filters:strip_exif()/f/image/HnWuiuqVrSUj64Ang5iI9lmt.png?f=fotoalbum_large

Ik zit o.a. nog met de ALS die geadviseerd wordt op de batterij aansluiting van de Solis:
Battery Breaker recommended size: two-pole, 63A, leakage current protector
recommended Type C, Icc≥20KA, Icp, mr≥350A fault current interrupting capacity at
800V/pole.
Zelfs deze lijkt niet te voldoen:
https://www.elektrobode.n...selectief-2csf202201r3630
En is al peperduur.

  • Blihi
  • Registratie: Juni 2018
  • Laatst online: 24-04 07:22
@Joydashy Tussen de omvormer en de accu hoeft niet per se nog een beveiliging als je kiest voor een accu waar die beveiliging al in zit. Eerder noemde ik de Dyness Tower Pro. Daar zit een 50A zekering voor de accubekabeling al ingebouwd. Een extra beveiliging wordt nog wel aanbevolen, maar is zeker niet noodzakelijk. Een aardlek al helemaal niet, want het zijn gelijkstroomdraden. Je hebt daar niets aan een aardlek.

In je plaatje moet je er even bij zetten wat wat is: Aardlekautomaat, Aardlekschakelaar of Installatieautomaat. Dat is nu niet duidelijk.

Waarom C63, 300mA naar de omvormer? Ik neem aan dat je een 10 kW omvormer in gedachte hebt. Die levert per fase max 5kW, dus is 25A daar voldoende.

Wat bedoel je met de "smart" uitgang op de Solis? Voor zover ik weet heeft die er maar 2: Grid en Backup.

De aardleks naar de backup en smart groepen moeten juist selectief zijn: Nu krijg je bij een aardfout in een lichtgroep dat de 300 mA aardlek tegelijk met de 30mA afgaat.

Zo heb ik het thuis uitgevoerd. Links schematisch en rechts in detail met een kleur per fase zodat ook duidelijk is wat op welke fase zit.
Afbeeldingslocatie: https://tweakers.net/i/zZLHk6vv3B_ImvW4SkajSMZ3rdU=/232x232/filters:strip_exif()/f/image/bKSnlMdhVV9tvtGY9cCch0kU.png?f=fotoalbum_tileAfbeeldingslocatie: https://tweakers.net/i/2QzJ4S5HrNmSRXBJzuDT8Vp-a6Y=/232x232/filters:strip_exif()/f/image/yY9EmES9roh3aV33LJsPozWM.png?f=fotoalbum_tile

WP: Toshiba Estia 8kW split HWT-801H(R)W-E + HWT-1101 binnenunit met 300 liter SWW tank. PV: 3 strings, totaal 12600 Wp, 15 kWh thuisaccu


  • Joydashy
  • Registratie: Maart 2009
  • Laatst online: 23-04 19:38
Blihi schreef op donderdag 8 januari 2026 @ 07:44:
@Joydashy Tussen de omvormer en de accu hoeft niet per se nog een beveiliging als je kiest voor een accu waar die beveiliging al in zit. Eerder noemde ik de Dyness Tower Pro. Daar zit een 50A zekering voor de accubekabeling al ingebouwd. Een extra beveiliging wordt nog wel aanbevolen, maar is zeker niet noodzakelijk. Een aardlek al helemaal niet, want het zijn gelijkstroomdraden. Je hebt daar niets aan een aardlek.
Hmm ok, in de Solis handleiding stond dit:

Afbeeldingslocatie: https://tweakers.net/i/0LnHzTEs8NOFps43dlV16_Zz06I=/800x/filters:strip_exif()/f/image/sbFx5KNqpYXetwRpeVDIaxCm.png?f=fotoalbum_large

Maar goed, zit dus al in de accu, zie 'm nu ook!
In je plaatje moet je er even bij zetten wat wat is: Aardlekautomaat, Aardlekschakelaar of Installatieautomaat. Dat is nu niet duidelijk.
Check!
Waarom C63, 300mA naar de omvormer? Ik neem aan dat je een 10 kW omvormer in gedachte hebt. Die levert per fase max 5kW, dus is 25A daar voldoende.
Ik heb momenteel deze op het oog:
https://thuisaccuwebshop....solis-s6-eh3p20k-h-20-kw/

Met bijv. deze als accu:
https://thuisaccuwebshop....ower-pro-tp19-192-kwh-1c/

In principe dus een 20 kW unit, moet ik nog in detail uitwerken, maar correspondeert ongeveer met wat er maximaal aan panelen op het dak kan.
Een C32 is dan afdoende volgens mij? Ook hier had ik eigenlijk gewoon de 63A uit de handleiding genomen.
Wat bedoel je met de "smart" uitgang op de Solis? Voor zover ik weet heeft die er maar 2: Grid en Backup.
Het is een beetje overkill, maar je kan op deze Solis de GEN poort gebruiken als "smart load" poort, voor semi-kritische loads. Weet nog niet of ik die wil gebruiken, het wordt er complexer van. Maar bijv. voor de WTW (of zelfs de warmtepomp) is het wel mooi, liefst blijven die draaien, maar als de storing lang zou duren mogen ze wel uit.

Afbeeldingslocatie: https://tweakers.net/i/cSuvTehozQ2T2qKKJrbYhy-SboQ=/800x/filters:strip_exif()/f/image/r0lnjPhTrIp0hqxZdgpB5AXb.png?f=fotoalbum_large
De aardleks naar de backup en smart groepen moeten juist selectief zijn: Nu krijg je bij een aardfout in een lichtgroep dat de 300 mA aardlek tegelijk met de 30mA afgaat.
Juist, aangepast. Dank!

Afbeeldingslocatie: https://tweakers.net/i/f5cID_TmrzHJNw31P8_vFRvCT9c=/800x/filters:strip_exif()/f/image/6L6bM6agIgiJdQW6kSiDWTFy.png?f=fotoalbum_large

[ Voor 5% gewijzigd door Joydashy op 08-01-2026 08:23 ]


  • Blihi
  • Registratie: Juni 2018
  • Laatst online: 24-04 07:22
Ik heb zelf de 10 kW versie van de S6 hangen (EH3P10K-H-EU), die heeft inderdaad die 'smart' poort niet, maar ik zie dat deze die wel heeft. Die is eigenlijk bedoeld om een externe generator op aan te sluiten, maar kan inderdaad anders geconfigureerd worden.

Heb je werkelijk zoveel PV panelen dat je een 20 kW omvormer nodig hebt? Die dingen zijn onevenredig duur.

Je schrijft in je plaatje nu 40A SEL. 300 mA, maar je bedoelt: "Aardlekschakelaar, 40A-rated, 300mA Selectief" (https://www.elektramat.nl...ectieve+aardlekschakelaar)

De selectiviteit zit in het aardlekgedeelte.

[ Voor 4% gewijzigd door Blihi op 08-01-2026 08:40 ]

WP: Toshiba Estia 8kW split HWT-801H(R)W-E + HWT-1101 binnenunit met 300 liter SWW tank. PV: 3 strings, totaal 12600 Wp, 15 kWh thuisaccu


  • Joydashy
  • Registratie: Maart 2009
  • Laatst online: 23-04 19:38
Blihi schreef op donderdag 8 januari 2026 @ 08:39:
Ik heb zelf de 10 kW versie van de S6 hangen (EH3P10K-H-EU), die heeft inderdaad die 'smart' poort niet, maar ik zie dat deze die wel heeft. Die is eigenlijk bedoeld om een externe generator op aan te sluiten, maar kan inderdaad anders geconfigureerd worden.

Heb je werkelijk zoveel PV panelen dat je een 20 kW omvormer nodig hebt? Die dingen zijn onevenredig duur.

Je schrijft in je plaatje nu 40A SEL. 300 mA, maar je bedoelt: "Aardlekschakelaar, 40A-rated, 300mA Selectief" (https://www.elektramat.nl...ectieve+aardlekschakelaar)

De selectiviteit zit in het aardlekgedeelte.
Zo beschrijft Sander 'm:
https://www.sandervunderi...f-300ma-f204s-40-0-3.html
Maar ik heb 'm aangepast, en gewoon ALS/Alamat opgenomen in het schema voor duidelijkheid.

Ik denk inderdaad dat 20 kW wat teveel is aangezien het een oost/west layout gaat worden. Mogelijk iets van 44 panelen, 450 WP, 70%, komt rond de 13 kW. Voorlopig zet ik er dan even 15 kW in met een C32 alamat.

Alleen dan kan ik niet met 20 kW laden (panelen + accu), meerprijs van 20 over 15 is 200,-, dus dat overweeg ik dan nog wel.

  • Blihi
  • Registratie: Juni 2018
  • Laatst online: 24-04 07:22
ALS of ALAMAT zijn twee verschillende dingen. Een ALS is alleen aardlekbeveiliging. Een ALAMAT is een combinatie van een aardlekschakelaar en installatieautomaat in een.

Die zijn er ook met selectieve aardlekbeveiliging, maar van SEP: https://mdhelektroshop.nl...aat/300ma--4-4--selectief

WP: Toshiba Estia 8kW split HWT-801H(R)W-E + HWT-1101 binnenunit met 300 liter SWW tank. PV: 3 strings, totaal 12600 Wp, 15 kWh thuisaccu


  • Blihi
  • Registratie: Juni 2018
  • Laatst online: 24-04 07:22
SEP is niet iedereen fan van op Tweakers. Ik vind het zelf geen probleem, aangezien het vaak toch om een aanvullende beveiliging gaat en niet om de eindbeveiliging van de groepen met lichtpunten en wandcontactdozen.

WP: Toshiba Estia 8kW split HWT-801H(R)W-E + HWT-1101 binnenunit met 300 liter SWW tank. PV: 3 strings, totaal 12600 Wp, 15 kWh thuisaccu


  • Joydashy
  • Registratie: Maart 2009
  • Laatst online: 23-04 19:38
Jazeker, dat weet ik. Ik bedoelde met de "/" een "of", geen alternatief woord.

Ik heb de ambities voor de laadpaal ook afgeschaald. Eigenlijk weinig onzinnig om met 22 kW te gaan laden, maximale vermogen van de zonnepanelen valt toch wat tegen bij ons dak. En bij negatieve stroomprijzen kan je met accu+laadpaal al aardig afnemen. Grotere accu zou dan theoretisch een nuttigere actie zijn.

Afbeeldingslocatie: https://tweakers.net/i/YziMhj4jq26oGpHbo2MXg1mi1fs=/800x/filters:strip_exif()/f/image/1ZhN3hLaUtOA2AvXE3gWevan.png?f=fotoalbum_large

  • Blihi
  • Registratie: Juni 2018
  • Laatst online: 24-04 07:22
Bijna goed :)

De 15 kW omvormer kan per fase 7,5 kW leveren. Dat is 32A. De Alamat bij 'grid' moet in dit geval dus een C32A, 300mA (of 100mA, mag ook) versie zijn. De theoretische stroom per fase is nu, op het aansluitblok 32+25=57A.

Als je alle aardlekautomaten bedraad naar dat aansluitblok is dat prima. Ga je 'doorlussen' (ook de nul), dan moet je hier rekening mee houden en dus in ieder geval voor die nul-bedrading gebruik maken van 10 mm2 aders. 2x10 mm2 samen persen kan niet met de goedkopere adereindhulstangen. Die gaan meestal maar tot 1x10mm2 (en dan past 2x6 mm2 nog wel).

Strikt genomen dan de omvormer nog veel meer stroom trekken, als hij 15 kW levert aan de backup/smartload uitgangen en daarnaast nog eens de accu met 7,5 kW laadt trekt hij ook die 32A. Dat kan alleen niet op de hoofdzekering van 3x25A, dus dit zul je zelf softwarematig moeten begrenzen. In de Solis app kun je dat instellen, zowel voor regulier laden als voor emergency-laden nadat de accu onder de kritische grens gekomen is.

WP: Toshiba Estia 8kW split HWT-801H(R)W-E + HWT-1101 binnenunit met 300 liter SWW tank. PV: 3 strings, totaal 12600 Wp, 15 kWh thuisaccu


  • mjl
  • Registratie: November 2001
  • Laatst online: 17:14

mjl

Ugh

Zou je voor je laadpaal niet de B20 nemen? Ik lees overal dat dat aangeraden wordt als je met 16A laad. Je gaf aan dat je niet met hogere stromen denkt te willen laden, aan de andere kant is dat soms misschien juist handig als je een korte ‘turnaround’ hebt met een lege accu, en 1 fase auto’s kunnen vaak 32A laden, dat scheelt een hoop als je dan meer dan 16A kunt leveren, nu is het een kleine moeite om een zwaardere automaat daarvoor te nemen, maar kan later uiteraard ook nog eens vervangen worden als de nood hoog wordt.

Mbt de kookplaat, oven, sauna etc. Kijk bij het aansluiten even welke fasen daadwerkelijk gebruikt worden, mijn inductieplaat gebruikt alleen L1 (voor de 3 linker pitten) en L2 (voor de 2 rechter pitten en de electronica), dus dan magnetron/oven op L3 kan handig zijn aangezien je daar tijdens een kooksessie tegelijk gebruik van wilt kunnen maken.


Verder leuk projectje, je zoekt wel mooi de grenzen op van wat er mogelijk is achter een 3x25A hoofdaansluiting :)

[ Voor 6% gewijzigd door mjl op 08-01-2026 15:16 ]

-------


  • Gijs007
  • Registratie: Februari 2008
  • Laatst online: 24-04 12:41
Zou alles wat buiten je woning is op een eigen groep doen. Zit zelf in een nieuwbouwwoning, vanuit de bouw hebben ze de schuur op dezelfde groep gedaan als de woonkamer en keuken (en dus koelkast).
Heb een tijd terug mieren in een buitenlamp gehad, dat gaf kortsluiting. Drie keer raden wat het gevolg is...

AMD Ryzen 7 9800X3D | Corsair H150i Elite LCD | X670E-AORUS XTREME | G.Skill Trident Z F5-7800J3646H16GX2-TZ5RK | Inno3D GeForce RTX 4090 iCHILL X3 | Corsair HX1000i shift | Crucial T700 4TB | Intel Optane P5800X 1.6TB | MP600 NH 8TB | Corsair iCUE 5000T


  • Septillion
  • Registratie: Januari 2009
  • Laatst online: 22:21

Septillion

Moderator Wonen & Mobiliteit
De ALS op de kabel naar de schuur moet nog bescherming hebben of naar een 63A variant. En 4qmm vind ik dan weer niet zo dik.

En je zou kunnen overwegen om een transfer switch voor de normale groepen te zetten waarmee je ze eventueel wel achter de backup kunt hangen als je wilt.

En als je de backup terug brengt naar de meterkast moet die volgens mij ook een hoofdschakelaar hebben + melding dat je meerdere voedingen hebt. Of je dan nog een derde zou mogen hebben voor "smart" durf ik niet te zeggen. @Juerd misschien?

  • Juerd
  • Registratie: Maart 2003
  • Laatst online: 00:37
@Septillion 537.1.2?

[ Voor 4% gewijzigd door Juerd op 08-01-2026 15:58 ]


  • Joydashy
  • Registratie: Maart 2009
  • Laatst online: 23-04 19:38
Blihi schreef op donderdag 8 januari 2026 @ 13:18:
Bijna goed :)

De 15 kW omvormer kan per fase 7,5 kW leveren. Dat is 32A. De Alamat bij 'grid' moet in dit geval dus een C32A, 300mA (of 100mA, mag ook) versie zijn. De theoretische stroom per fase is nu, op het aansluitblok 32+25=57A.
Ahh dat is die 50% nominaal vermogen uit het datasheet. Lees ook dat 'ie 10s op 200% nominaal kan lopen, maar dat kan een ALS wel aan volgens mij. Terug naar de C32 dan.
Als je alle aardlekautomaten bedraad naar dat aansluitblok is dat prima. Ga je 'doorlussen' (ook de nul), dan moet je hier rekening mee houden en dus in ieder geval voor die nul-bedrading gebruik maken van 10 mm2 aders. 2x10 mm2 samen persen kan niet met de goedkopere adereindhulstangen. Die gaan meestal maar tot 1x10mm2 (en dan past 2x6 mm2 nog wel).
Ja ik had deze op 't oog:
https://www.groepenkastbe...en-26ka-4-modules-400405/
Dan komt dat goed, denk ik?
Strikt genomen dan de omvormer nog veel meer stroom trekken, als hij 15 kW levert aan de backup/smartload uitgangen en daarnaast nog eens de accu met 7,5 kW laadt trekt hij ook die 32A. Dat kan alleen niet op de hoofdzekering van 3x25A, dus dit zul je zelf softwarematig moeten begrenzen. In de Solis app kun je dat instellen, zowel voor regulier laden als voor emergency-laden nadat de accu onder de kritische grens gekomen is.
Mooi, daar zal ik op letten bij de configuratie.

  • Joydashy
  • Registratie: Maart 2009
  • Laatst online: 23-04 19:38
mjl schreef op donderdag 8 januari 2026 @ 15:14:
Zou je voor je laadpaal niet de B20 nemen? Ik lees overal dat dat aangeraden wordt als je met 16A laad. Je gaf aan dat je niet met hogere stromen denkt te willen laden, aan de andere kant is dat soms misschien juist handig als je een korte ‘turnaround’ hebt met een lege accu, en 1 fase auto’s kunnen vaak 32A laden, dat scheelt een hoop als je dan meer dan 16A kunt leveren, nu is het een kleine moeite om een zwaardere automaat daarvoor te nemen, maar kan later uiteraard ook nog eens vervangen worden als de nood hoog wordt.
Momenteel heb ik de Peblar 11kW op het oog. B20 lijkt me inderdaad ook prima. Ik moet zeggen dat die nood er eigenlijk nooit is, mocht het echt voorkomen dan kan ik erg rap laden bij een DC-lader onderweg met mijn 800v G6 _/-\o_
Mbt de kookplaat, oven, sauna etc. Kijk bij het aansluiten even welke fasen daadwerkelijk gebruikt worden, mijn inductieplaat gebruikt alleen L1 (voor de 3 linker pitten) en L2 (voor de 2 rechter pitten en de electronica), dus dan magnetron/oven op L3 kan handig zijn aangezien je daar tijdens een kooksessie tegelijk gebruik van wilt kunnen maken.
Goede tip dit. Ik zie dat bijv. de Bora PUXU die er waarschijnlijk komt de ventilator op L3 heeft hangen, dus ik heb de magnetron verhuisd naar L3.

  • Joydashy
  • Registratie: Maart 2009
  • Laatst online: 23-04 19:38
Gijs007 schreef op donderdag 8 januari 2026 @ 15:19:
Zou alles wat buiten je woning is op een eigen groep doen. Zit zelf in een nieuwbouwwoning, vanuit de bouw hebben ze de schuur op dezelfde groep gedaan als de woonkamer en keuken (en dus koelkast).
Heb een tijd terug mieren in een buitenlamp gehad, dat gaf kortsluiting. Drie keer raden wat het gevolg is...
Dat heb ik nu toch al?

  • Joydashy
  • Registratie: Maart 2009
  • Laatst online: 23-04 19:38
Septillion schreef op donderdag 8 januari 2026 @ 15:46:
De ALS op de kabel naar de schuur moet nog bescherming hebben of naar een 63A variant. En 4qmm vind ik dan weer niet zo dik.
Deze volg ik niet, er zit nu niet veel spannends meer in de schuur, de batterij is daar al een paar updates weg. Mogelijk kijk je naar oud plaatje? Of ik volg het niet.
En je zou kunnen overwegen om een transfer switch voor de normale groepen te zetten waarmee je ze eventueel wel achter de backup kunt hangen als je wilt.
Ik zal even nieuwe update plaatsen, in feite heb ik dat nu anders gedaan. Heb wel een omschakelaar toegevoegd om de omvormer te kunnen bypassen, mocht die problemen hebben.
En als je de backup terug brengt naar de meterkast moet die volgens mij ook een hoofdschakelaar hebben + melding dat je meerdere voedingen hebt. Of je dan nog een derde zou mogen hebben voor "smart" durf ik niet te zeggen. @Juerd misschien?
Oef dat wordt ingewikkelder, had ik nog niet langs zien komen. De omvormer komt waarschijnlijk wel in de meterkast, maar dat zal wel niet uitmaken dan.

Update:

Afbeeldingslocatie: https://tweakers.net/i/mI9n9PcWu0zTz2-8mnp6LcDiJU0=/800x/filters:strip_exif()/f/image/obGSzQKz5tWs8RajCCRyemgB.png?f=fotoalbum_large

[ Voor 12% gewijzigd door Joydashy op 08-01-2026 17:26 ]


  • Gijs007
  • Registratie: Februari 2008
  • Laatst online: 24-04 12:41
Dan lees ik hem wellicht verkeerd, dacht te lezen dat de grondkabel en gevelverlichting nu op dezelfde groep zitten als een paar andere apparaten.

AMD Ryzen 7 9800X3D | Corsair H150i Elite LCD | X670E-AORUS XTREME | G.Skill Trident Z F5-7800J3646H16GX2-TZ5RK | Inno3D GeForce RTX 4090 iCHILL X3 | Corsair HX1000i shift | Crucial T700 4TB | Intel Optane P5800X 1.6TB | MP600 NH 8TB | Corsair iCUE 5000T


  • Septillion
  • Registratie: Januari 2009
  • Laatst online: 22:21

Septillion

Moderator Wonen & Mobiliteit
Joydashy schreef op donderdag 8 januari 2026 @ 16:15:
Deze volg ik niet, er zit nu niet veel spannends meer in de schuur, de batterij is daar al een paar updates weg. Mogelijk kijk je naar oud plaatje? Of ik volg het niet.
Nee, laatste schema. Maar maakt niet uit dat je weinig in je schuur plaatst, de enige beveiliging op die kabel zijn 3x16A = 48A. Dus is een 40A aardlek niet geschikt. En vind het dus überhaupt al veel voor 4qmm.

Aan de voedende kant beveilig je het met 25A (net) en 32A omvormer. Dus van die kan moet je het ook niet hebben qua beveiliging. Dus er een C25 voorzetten lijkt me dan logischer. Of dus toch dikker.
Ik zal even nieuwe update plaatsen, in feite heb ik dat nu anders gedaan. Heb wel een omschakelaar toegevoegd om de omvormer te kunnen bypassen, mocht die problemen hebben.
Trek in je tekening dan de hele omvormer, batterij en onderverdeler dan gelijk uit je "groepenkast" box. Dan heb je gelijk ook duidelijk wat in de kast plaatsvind en wat van en naar de kast gaat.
Oef dat wordt ingewikkelder, had ik nog niet langs zien komen. De omvormer komt waarschijnlijk wel in de meterkast, maar dat zal wel niet uitmaken dan.
Nope, alle inkomende bronnen moeten voorzien van hoofdschakelaar. En daar moet dus op gewezen worden.

  • Joydashy
  • Registratie: Maart 2009
  • Laatst online: 23-04 19:38
Septillion schreef op donderdag 8 januari 2026 @ 17:32:
[...]

Nee, laatste schema. Maar maakt niet uit dat je weinig in je schuur plaatst, de enige beveiliging op die kabel zijn 3x16A = 48A. Dus is een 40A aardlek niet geschikt. En vind het dus überhaupt al veel voor 4qmm.

Aan de voedende kant beveilig je het met 25A (net) en 32A omvormer. Dus van die kan moet je het ook niet hebben qua beveiliging. Dus er een C25 voorzetten lijkt me dan logischer. Of dus toch dikker.


[...]

Trek in je tekening dan de hele omvormer, batterij en onderverdeler dan gelijk uit je "groepenkast" box. Dan heb je gelijk ook duidelijk wat in de kast plaatsvind en wat van en naar de kast gaat.


[...]

Nope, alle inkomende bronnen moeten voorzien van hoofdschakelaar. En daar moet dus op gewezen worden.
Had 'm al eerder willen ombouwen, dank voor laatste zetje _/-\o_

Afbeeldingslocatie: https://tweakers.net/i/jXlIuhBR4bCidfMoJ0WMfHeEGM4=/x800/filters:strip_exif()/f/image/ePaNGkPbW9El3zFD4c69L79C.png?f=fotoalbum_large

Ik begin het steeds beter te begrijpen, denk ik. Moet de ALS tussen omschakelaar en de kritische groepen niet ook een "Alamat C20, 300ma SEL." worden, met dezelfde argumentatie als voor de grondkabel?

De referentie van @Juerd verwijst naar NEN1010:
Indien een installatie of materieel of een omhulsel actieve delen bevat die zijn verbonden met meer dan één voedingsbron, moet een waarschuwingsbord op een zodanige plaats zijn aangebracht dat iemand die actieve delen nadert, wordt gewezen op de noodzaak om die delen van de verschillende voedingsbronnen te scheiden, tenzij een onderlinge vergrendeling is aangebracht die waarborgt dat alle betrokken
Ik heb nu hoofdschakelaars toegevoegd, maar misschien onnodige complexiteit? Voelt wel veiliger, en zo duur zijn ze niet.

[ Voor 4% gewijzigd door Joydashy op 08-01-2026 19:46 ]


  • Thijs_Rallye
  • Registratie: Maart 2009
  • Laatst online: 22-04 19:06
Joydashy schreef op maandag 5 januari 2026 @ 13:00:
[...]

Dank voor de feedback weer. Voor de verduidelijking, de PV-verder komt gewoon in de meterkast, ik weet alleen niet of het op deze manier in dezelfde groepenkast kan.

[Afbeelding]

De load-balancer is dan ter voorkoming van het afschakelen de gehele PV-verdeler, de B16 voorkomt dat de hoofdaansluiting wegvalt bij kortsluiting in de laadpaal of falen van het LB mechanisme.

Kan het zo (niet)?
Ik heb een semi-vergelijkbaar vraagstuk gehad, ik heb het zelf opgelost door een C16 automaat en selectieve 300 mA aardlekschakelaar van Eaton toe te passen op de transportgroep. (die naar de grondkabel gaat) Die selectieve aardlekschakelaar kostte rond de 100 euro. Op die manier heb je toch een semi-selectieve kabelbeveiliging mocht er ooit iemand per ongeluk een schep of graafmachine doorheen rammen. Echt selectief krijgen met een subverdeler kan niet met een (3x) 25A hoofdzekering(en), daar hoort officieel een factor 1,6 tussen zitten qua amperage.

Bij mijn subverdeler heb ik verder normale B16 en 30mA aarlekschakelaars toegepast.

Edit: ik had twee complete pagina's gemist met mijn suffe hoofd :)

  • Joydashy
  • Registratie: Maart 2009
  • Laatst online: 23-04 19:38
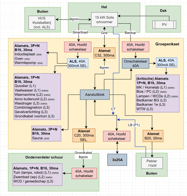
Ik heb nu de ALS rechtsboven vervangen door Alamat, volgens mij is dat nodig aangezien die groepen via de omschakelaar en aansluitblok in principe een te hoge stroom vanuit omvormer+net kunnen trekken waardoor de omschakelaar en de ALS niet beschermd zouden zijn, correct?

Afbeeldingslocatie: https://tweakers.net/i/bSa2MoUq_W90dPmGHXW4AHlcw18=/x800/filters:strip_exif()/f/image/iVa7xjF2qjCpu7B9p9gz3sVR.png?f=fotoalbum_large

Ik heb ook een aanzet gedaan voor de layout van de 4 kasten die de groepenkast moeten vormen:

Afbeeldingslocatie: https://tweakers.net/i/jPgdWOuKYJ81GRu01_IV39Iq50U=/x800/filters:strip_exif()/f/image/Ooxp23yTY1fbgAQaQNOzXwh3.png?f=fotoalbum_large

Ik zie wel een uitdaging met 3 kasten boven elkaar om alle groepen ook goed uit de kast te krijgen, dat is denk ik eenvoudiger met 3 groepen naast elkaar. Maar dan moet er wat PVC in de meterkast omgelegd worden.

Meer ter info, maar als iemand daar commentaar op heeft, altijd welkom :)

  • Joydashy
  • Registratie: Maart 2009
  • Laatst online: 23-04 19:38
Ik heb die aardlek linksboven nu weggehaald, die leek mij overbodig:

Afbeeldingslocatie: https://tweakers.net/i/N6jQ2XOTZUIz0laADxZ46j87RT4=/x800/filters:strip_exif()/f/image/co4uQjqHQ1HfhUIV1FDFMfMY.png?f=fotoalbum_large

Ik overweeg nog wel een vereenvoudiging door gewoon alle groepen die nu aan smartload handen aan de backup te hangen. Dat heeft ook als voordeel dat de omschakelaar voor al die groepen kan functioneren. En bovendien kan je bij langdurige stroomuitval natuurlijk gewoon handmatig apparaten of automaten afschakelen of niet gebruiken...

  • Joydashy
  • Registratie: Maart 2009
  • Laatst online: 23-04 19:38
Ik heb een vereenvoudiging toegepast in het laatste ontwerp.
  • Ik heb de smartload naast me neer gelegd, dat voegt toch eigenlijk weinig toe. Bij een lange stroomstoring kan je tenslotte beter zelf kiezen welke apparaten je uitschakeld.
  • Ik wil gebruik gaan maken van Hager, gezien de mooie onderinvoer mogelijkheid en het feit dat ik alleen van Hager een omschakelaar kan vinden die past bij de rest van de installatie.
  • Gebruik van zekeringen achter aardlekschakelaars waar alamats niet nodig zijn.
Zo dan:

Afbeeldingslocatie: https://tweakers.net/i/1EzZvtlvJCblwlaQpTrUy0uNJEs=/x800/filters:strip_exif()/f/image/rUS2p3wMcR2fhM9oxjU9Y4od.png?f=fotoalbum_large

  • Joydashy
  • Registratie: Maart 2009
  • Laatst online: 23-04 19:38
Ik dacht niet meer veel te wijzigen, maar na mij wat ingelezen te hebben over vlamboogbeveiliging, heb ik bekeken hoe ik die units netjes in het ontwerp kwijt zou kunnen.
  • Mogelijk kan de C20 zekering voor de 3-fase groepen nog weg? Is de omschakelaar van 63A dan afdoende beschermd of moet ik rekening houden met de hypothetische 3x16 + 20 = 68A door die sectie?
  • Als ik de zekering laat zitten kan ik dan een 40A omschakelaar gebruiken, of is 20+20=40A ook te weinig marge?
  • Hager heeft geen selectieve aardlekautomaten, vandaar de zekering voor de ALS naar de onderverdeler in de schuur.
Iemand nog opmerkingen of verbeteringen? Alvast dank!

Afbeeldingslocatie: https://tweakers.net/i/FOuvaalBDF5HcBvkfpuQnZLOknk=/x800/filters:strip_exif()/f/image/WNkDafpMyNusTs3kvIxiyi2f.png?f=fotoalbum_large

  • Joydashy
  • Registratie: Maart 2009
  • Laatst online: 23-04 19:38
Voor wie het nog volgt, het ontwerp is intussen weer behoorlijk gewijzigd.

Afbeeldingslocatie: https://tweakers.net/i/f4i4uIxQZro1rHEUA_0uUQD1jWE=/x800/filters:strip_exif()/f/image/OZ0w7Divbx7LKRkYlnzDSn9X.png?f=fotoalbum_large

Ik heb de onderverdeler in de schuur er uit gehaald, twee kabels in een sleuf lijkt me weinig extra moeite. Bovendien kan zo de schuur (licht/wcd) ook achter een AFDD.

Hoofdschakelaar op de backup output van de omvormer moet schijnbaar ook een aardlekautomaat zijn volgens de norm, dus die heb ik ook aangepast.

  • Jan-tweak
  • Registratie: November 2025
  • Laatst online: 22:54
Joydashy schreef op maandag 19 januari 2026 @ 21:30:
Ik dacht niet meer veel te wijzigen, maar na mij wat ingelezen te hebben over vlamboogbeveiliging, heb ik bekeken hoe ik die units netjes in het ontwerp kwijt zou kunnen.
ik zelf zou eens gaan kijken naar Schneider electic ipv Hager, overigens is Hager nu van hun, dus je zit dan in het zelfde consern, Schnieder is qua prijs wel vaak een stuk goedkoper en wat ik ook zo hoor zelfs beter dan Hager nu. het is maar een tip.
wil je echter voor top kwaliteit kijk dan maar eens naar Siemens.

En nog een tip; met dit soort installatie is een goede overspanningsbeveiling ook geen overbodige luxe zeker als je al denkt aan een AFDD. Schneider heeft net als Dehn of Raycap goede overspanningsbeveiling. in het asortement.

wat mij ook op valt is je keuze welke delen van de installatie wel en welke niet met een vlamboogdetectie beveiligd gaan worden, ik mis hier bv je PV en laadpaal, Sauna en solais 15 kW omvormer (die laatste 2 zijn lastig omdat deze 3-fase is) en heb ook vragen over de capaciteit van de door jouw gekozen AFDD in de gekozen groepen C25 30mA.

iets anders wat me op de snelle zo opvalt, heb je wel rekening gehouden met selectiviteit van je beveiligingen en dat zeker met slechts een hoofdaansluiting van 3*25A.
in de huidige setting zou ik in ieder geval een hoofdzekering met automaten vragen, ik weet niet of jouw netbeheerder die ook aanbied.
  • Mogelijk kan de C20 zekering voor de 3-fase groepen nog weg? Is de omschakelaar van 63A dan afdoende beschermd of moet ik rekening houden met de hypothetische 3x16 + 20 = 68A door die sectie?
  • Als ik de zekering laat zitten kan ik dan een 40A omschakelaar gebruiken, of is 20+20=40A ook te weinig marge?
  • Hager heeft geen selectieve aardlekautomaten, vandaar de zekering voor de ALS naar de onderverdeler in de schuur.
Iemand nog opmerkingen of verbeteringen? Alvast dank!

[Afbeelding]

[ Voor 26% gewijzigd door Jan-tweak op 31-01-2026 12:26 ]


  • Joydashy
  • Registratie: Maart 2009
  • Laatst online: 23-04 19:38
Jan-tweak schreef op zaterdag 31 januari 2026 @ 11:59:
[...]
ik zelf zou eens gaan kijken naar Schneider electic ipv Hager, overigens is Hager nu van hun, dus je zit dan in het zelfde consern, Schnieder is qua prijs wel vaak een stuk goedkoper en wat ik ook zo hoor zelfs beter dan Hager nu. het is maar een tip.
wil je echter voor top kwaliteit kijk dan maar eens naar Siemens.

En nog een tip; met dit soort installatie is een goede overspanningsbeveiling ook geen overbodige luxe zeker als je al denkt aan een AFDD. Schneider heeft net als Dehn of Raycap goede overspanningsbeveiling. in het asortement.

wat mij ook op valt is je keuze welke delen van de installatie wel en welke niet met een vlamboogdetectie beveiligd gaan worden, ik mis hier bv je PV en laadpaal, Sauna en solais 15 kW omvormer (die laatste 2 zijn lastig omdat deze 3-fase is) en heb ook vragen over de capaciteit van de door jouw gekozen AFDD in de gekozen groepen C25 30mA.

iets anders wat me op de snelle zo opvalt, heb je wel rekening gehouden met selectiviteit van je beveiligingen en dat zeker met slechts een hoofdaansluiting van 3*25A.
in de huidige setting zou ik in ieder geval een hoofdzekering met automaten vragen, ik weet niet of jouw netbeheerder die ook aanbied.

[...]
Dank voor je reactie. Ik ben intussen all-in op Hager. Oorspronkelijk vooral omdat ze als enige een mooie 4-mod omschakelaar hadden. Intussen heb ik toch een 8-mod, dus maakt dat weinig uit, maar goed 8)

Overspanningsbeveiling zit er vanaf het begin wel in, had ik voor de eenvoud uit het plaatje gelaten, maar heb ik intussen er ook op staan.

Voor de keuze van vlamboog heb ik vooral gekeken naar de reguliere groepen waar o.a. ook elektra tussen zit die intussen al wat decennia oud is, daar leek mij het risico groter. Voor de laadpaal wordt alles nieuw aangelegd, heeft een laadpaal een specifiek groter risico voor een vlamboog? Dan ga ik die overwegen. Laadpaal staat ook buiten, dus bij brand weer minder impact.

Heb nu de groepen zo opgezet dat C25 genoeg zou moeten zijn, C32 hebben ze niet. Mocht het toch een probleem worden dan heb ik genoeg kastruimte om een extra AFDD te plaatsen en 3 i.p.v. 4 zekering per AFDD te gebruiken.

Selectiviteit, tja. Ik laat de smeltzekering overigens vervangen door automaten, tegelijk met de upgrade naar 3-fase (dan krijg je korting). Dat lijkt me een betere investering dat jaarlijks 900,- meer vastrecht.

  • Jan-tweak
  • Registratie: November 2025
  • Laatst online: 22:54
Joydashy schreef op zaterdag 31 januari 2026 @ 22:40:
[...]

Dank voor je reactie. Ik ben intussen all-in op Hager. Oorspronkelijk vooral omdat ze als enige een mooie 4-mod omschakelaar hadden. Intussen heb ik toch een 8-mod, dus maakt dat weinig uit, maar goed 8)

Overspanningsbeveiling zit er vanaf het begin wel in, had ik voor de eenvoud uit het plaatje gelaten, maar heb ik intussen er ook op staan.

Voor de keuze van vlamboog heb ik vooral gekeken naar de reguliere groepen waar o.a. ook elektra tussen zit die intussen al wat decennia oud is, daar leek mij het risico groter. Voor de laadpaal wordt alles nieuw aangelegd, heeft een laadpaal een specifiek groter risico voor een vlamboog? Dan ga ik die overwegen. Laadpaal staat ook buiten, dus bij brand weer minder impact.
je weet nooit waar de brand zal ontstaan, dat dus dan zowel binnen als buiten kunnen zijn, even los dat brandlasten buiten ook niet ongevaarlijk kunnen zijn, de kans op overslag naar binnen is zeker gegeven.
Heb nu de groepen zo opgezet dat C25 genoeg zou moeten zijn, C32 hebben ze niet. Mocht het toch een probleem worden dan heb ik genoeg kastruimte om een extra AFDD te plaatsen en 3 i.p.v. 4 zekering per AFDD te gebruiken.
je gebruikt de AFDD nu op een manier dat deze de reguliere aardlekschakelaar, die overigens in deze configuratie op 40A zouden zitten nu een C25A AFDD, ook weer gelet op selectiviteit richting je hoofdzekering is dat erg dun, en vrijwel afwezig.
volgens mij zou je gewoon ipv een installatieautomaat op elke groep die je met een AFDD wilt afzekeren moeten vervangen door een B16A AFDD.
Selectiviteit, tja. Ik laat de smeltzekering overigens vervangen door automaten, tegelijk met de upgrade naar 3-fase (dan krijg je korting). Dat lijkt me een betere investering dat jaarlijks 900,- meer vastrecht.
het grote probleem is echter dat je huidige opzet infeite selectiviteit nagenoeg volledig negeerd, infeite heb je deze met je huidige opzet niet.
reken cq laat het nog een keer door een deskundige doorrekenen, maar op het eerste gezicht lijkt met met deze echt groote installatie een hoofdaansluiting van 3*25A aan de lichte kant, en ja ik weet de volgende stap is een stuk duurder.

  • Joydashy
  • Registratie: Maart 2009
  • Laatst online: 23-04 19:38
Jan-tweak schreef op zondag 1 februari 2026 @ 11:15:
je weet nooit waar de brand zal ontstaan, dat dus dan zowel binnen als buiten kunnen zijn, even los dat brandlasten buiten ook niet ongevaarlijk kunnen zijn, de kans op overslag naar binnen is zeker gegeven.
Helaas zijn er geen 3P+N vlamboogdetectoren, niet bij Hager althans.
je gebruikt de AFDD nu op een manier dat deze de reguliere aardlekschakelaar, die overigens in deze configuratie op 40A zouden zitten nu een C25A AFDD, ook weer gelet op selectiviteit richting je hoofdzekering is dat erg dun, en vrijwel afwezig.
volgens mij zou je gewoon ipv een installatieautomaat op elke groep die je met een AFDD wilt afzekeren moeten vervangen door een B16A AFDD.
Eens, dat was ideaal geweest, en heb 't zeker overwogen. Die zijn echter 130 Euro per stuk, vond ik net wat te gortig voor 1 stuk per zekering. Is weer 1000 Euro meer, dat vond ik het net niet waard. Besteed ik liever een deel van aan het vervangen van de smeltzekeringen door automaten.
het grote probleem is echter dat je huidige opzet infeite selectiviteit nagenoeg volledig negeerd, infeite heb je deze met je huidige opzet niet.
reken cq laat het nog een keer door een deskundige doorrekenen, maar op het eerste gezicht lijkt met met deze echt groote installatie een hoofdaansluiting van 3*25A aan de lichte kant, en ja ik weet de volgende stap is een stuk duurder.
Een paar electriciens hebben er naar gekeken intussen voor de offertes, geen commentaar gekregen op de AFDD opzet. Wel op de hoofdschakelaar tussen omvormer (backup) en omschakelaar, daarom zit daar nu een alamat.

  • Jan-tweak
  • Registratie: November 2025
  • Laatst online: 22:54
Joydashy schreef op zondag 1 februari 2026 @ 19:19:
[...]

Helaas zijn er geen 3P+N vlamboogdetectoren, niet bij Hager althans.

[...]

Eens, dat was ideaal geweest, en heb 't zeker overwogen. Die zijn echter 130 Euro per stuk, vond ik net wat te gortig voor 1 stuk per zekering. Is weer 1000 Euro meer, dat vond ik het net niet waard. Besteed ik liever een deel van aan het vervangen van de smeltzekeringen door automaten.
ja, je installatie met AFDD uit te rusten is niet bepaald goedkoop, en je keuze voor Hager maakt het daarbij ook niet al te gemakkelijk.
[...]

Een paar electriciens hebben er naar gekeken intussen voor de offertes, geen commentaar gekregen op de AFDD opzet. Wel op de hoofdschakelaar tussen omvormer (backup) en omschakelaar, daarom zit daar nu een alamat.
oke, zonder nu helemaal in detail te gaan, ik hoop dan maar voor jou dat je hoofdzekeringen niet continu om de orgen gaan vliegen.
ben wel benieuwd hoe je kast er uiteindelijk gaat uitzien, mogelijk dat je een foto kunt posten als deze klaar is.
in ieder geval heel veel succes met dit mega project.

  • Joydashy
  • Registratie: Maart 2009
  • Laatst online: 23-04 19:38
Jan-tweak schreef op zondag 1 februari 2026 @ 23:46:
[...]
ja, je installatie met AFDD uit te rusten is niet bepaald goedkoop, en je keuze voor Hager maakt het daarbij ook niet al te gemakkelijk.

[...]

oke, zonder nu helemaal in detail te gaan, ik hoop dan maar voor jou dat je hoofdzekeringen niet continu om de orgen gaan vliegen.
ben wel benieuwd hoe je kast er uiteindelijk gaat uitzien, mogelijk dat je een foto kunt posten als deze klaar is.
in ieder geval heel veel succes met dit mega project.
Nou, je hebt me toch overtuigd. Erg goede deal gevonden voor de Hager ARF916D in Duitsland, ze zijn nu onderweg. Gecombineerd met het samenvoegen van een paar eindgebruikers, en het is een bijna budgetneutrale upgrade.

Afbeeldingslocatie: https://tweakers.net/i/fKqt4ezqQx9PnJ1vViXQTJggZ4g=/x800/filters:strip_exif()/f/image/yQQ6xSHkchWcKDoNIKFa27hQ.png?f=fotoalbum_large

Er is zelfs een bijpassende kamrail voor 4xAFDD op een rij:
https://123groepenkast.nl/Hager-KDN263AZ-AansluitKamrail
_/-\o_

Ik heb nu ook de diameter van de bedrading toegevoegd, mocht iemand daar nog commentaar op hebben, ook welkom.

  • Joydashy
  • Registratie: Maart 2009
  • Laatst online: 23-04 19:38
Het heeft even geduurd, maar we zijn intussen goed op weg _/-\o_

Afbeeldingslocatie: https://tweakers.net/i/-e3YlYCzKo5wbAMtl9AdDJVrv-8=/x800/filters:strip_exif()/f/image/90atoAQdXrV7aFf1wiIat7c8.png?f=fotoalbum_large

Wel een gepriegel zeg, die aansluitblokken.

  • Makrolon
  • Registratie: September 2019
  • Laatst online: 20:23
Joydashy schreef op maandag 23 februari 2026 @ 21:21:
Het heeft even geduurd, maar we zijn intussen goed op weg _/-\o_

[Afbeelding]

Wel een gepriegel zeg, die aansluitblokken.
Heb je ze er niet verkeerd om in zitten? Normaal.laat je alle draden vanuit een kant het blok in gaan. Dat is dat zoals ze nu zitten van boven, maar dat moet eigenlijk andersom zitten.

Ik vind t alleen een beetje zonde van de ruimte die 2 grote aansluitblokken 🙈 denk ook niet dat de kast er qua bedrading netter van word.

13480 Wp solar | 2x Panasonic 7j met 1x 300l sww | (Laadpaal) installateur, pb voor een offerte


  • Joydashy
  • Registratie: Maart 2009
  • Laatst online: 23-04 19:38
Makrolon schreef op maandag 23 februari 2026 @ 21:31:
[...]

Heb je ze er niet verkeerd om in zitten? Normaal.laat je alle draden vanuit een kant het blok in gaan. Dat is dat zoals ze nu zitten van boven, maar dat moet eigenlijk andersom zitten.

Ik vind t alleen een beetje zonde van de ruimte die 2 grote aansluitblokken 🙈 denk ook niet dat de kast er qua bedrading netter van word.
Er zit voor elke rij klemmen een plastic balkje ter bescherming, je kan ze dus eigenlijk sowieso maar vanuit 1 kant er in steken. Maar ze zitten nu wel rechtop in principe, als we naar de labelling kijken. Wat zou het helpen om ze om te draaien? Dan moeten we vanuit onder de draden er in steken, lijkt me juist lastiger.

Ik vind die blokken verder juist super strak, je zal toch ergens moeten verdelen.Het gaat altijd ergens ruimte kosten, of je moet het allemaal gaan verdelen in het bovenstuk, maar dan wordt het daar drukker. De DIN-ruimte is ervoor gerserveerd tenslotte.

  • Jan-tweak
  • Registratie: November 2025
  • Laatst online: 22:54
Joydashy schreef op maandag 23 februari 2026 @ 21:21:
Het heeft even geduurd, maar we zijn intussen goed op weg _/-\o_

[Afbeelding]

Wel een gepriegel zeg, die aansluitblokken.
die kabels mogen wel wat strakker gemonteerd worden, dat zou je eigenlijk direct juist moeten doen, achteraf is dat eigenlijk niet goed mogelijk, of ze zijn dan te lang of te kort. nu lijkt het een hoop spagetti en later ga je daar echt niet blij van worden.
Kroonsteentjes hebben in een groepenkast niets verloren.
en de CT klemmen zijn wel op een hele vreemde plek geplaatst, wat moeten deze meten ?

[ Voor 9% gewijzigd door Jan-tweak op 26-02-2026 23:15 ]


  • Joydashy
  • Registratie: Maart 2009
  • Laatst online: 23-04 19:38
Jan-tweak schreef op donderdag 26 februari 2026 @ 23:07:
[...]

die kabels mogen wel wat strakker gemonteerd worden, dat zou je eigenlijk direct juist moeten doen, achteraf is dat eigenlijk niet goed mogelijk, of ze zijn dan te lang of te kort. nu lijkt het een hoop spagetti en later ga je daar echt niet blij van worden.
Kroonsteentjes hebben in een groepenkast niets verloren.
en de CT klemmen zijn wel op een hele vreemde plek geplaatst, wat moeten deze meten ?
Er zitten nu wel een aantal tijdelijke kabels, zoals bijv. voor de tijdelijke zekeringen rechtsboven en de CT klemmen zitten er ook alleen even op als test (meten nu niks).

Verder zal ik het doorgeven aan het betreffende familielid van de afdeling elektra >:)
Pagina: 1