Check alle échte Black Friday-deals Ook zo moe van nepaanbiedingen? Wij laten alleen échte deals zien

1 fase omvormer aansluiten op bestaande krachtgroep

Pagina: 1
Acties:

Vraag


  • granitk7
  • Registratie: Augustus 2014
  • Laatst online: 06-12-2024
Op het dak van mijn garage wil ik zonnepanelen gaan monteren. In de garage staat een compressor (4kW) die is aangesloten op 3 fase stekker, waar 5 x 2,5 mm2 kabels naar toe lopen. Nu vraag ik mij dus af of het mogelijk is om op deze kabels een 1 fase omvormer (3680W) op aan te sluiten en tegelijkertijd ook de compressor? Wat ik dus eigenlijk nodig heb is een soort pv verdeler, maar dan één met een 380 v aansluiting voor de compressor.

Weet iemand misschien waar ik zoiets zou kunnen vinden of misschien een andere oplossing?

Beste antwoord (via granitk7 op 28-10-2022 14:38)


  • naarden 4ever
  • Registratie: Juni 2010
  • Laatst online: 18-11 20:02
Hier kun je lezen waarom je zonnepanelen altijd op een eigen groep moet aansluiten in de meterkast, en hoe je jouw idee met een tussenkast kunt realiseren:

https://voltasolar.nl/ken...en-aansluiten-meterkast/#
BrZ schreef op donderdag 27 oktober 2022 @ 15:02:
Let er wel op dat je de nuldraad nogal vreemd kan belasten als je niet alle 3 de fase evenveel gebruikt.

Als je bv 16A vraagt op L1 en L2, en 16A terug levert op L3, gaat er 32A door de nuldraad heen. In jouw geval met een compressor zal dat geen problemen opleveren, maar hou er wel rekening mee.
Ja; door de nuldraad richting het net. Niet door de nuldraad in de huisinstallatie. Er gaat 16A door de nuldraden van elk L1, L2 en L3, niet 32A.

In een huisinstallatie gaan naar de meeste stopcontacten een bruine draad en een blauwe draad (en de aardedraad maar die laat ik even buiten beschouwing want die doet verder niets relevants in dit voorbeeld). De bruine draad en blauwe draad komen allebei uit in de meterkast, waarin deze op een zekering automaat zijn aangesloten. De andere kant van deze zekering automaat gaat naar een aardlekbeveiliging, die op zijn beurt op een van de drie fasen is aangesloten van de hoofdaansluiting.

Het punt dat @BrZ maakt is dat er bij een ongebalanceerde last een netto stroom gaat lopen door de nuldraad. Bij een (gebalanceerd) apparaat op drie fasen zijn de drie fasen 120 graden van elkaar verspreid. Als je de compressor aanzet en de stroom zou meten in de tijd zul je zien dat de stromen elkaar opheffen: +L1 +L2 +L3 = 0. Wanneer L1 op de piek zit, zijn de andere twee fasen opgeteld precies dezelfde spanning omgekeerd:

Afbeeldingslocatie: https://upload.wikimedia.org/wikipedia/commons/thumb/c/cc/3_phase_AC_waveform.svg/220px-3_phase_AC_waveform.svg.png

Dit ziet er zo uit: (geanimeerd)
Afbeeldingslocatie: https://upload.wikimedia.org/wikipedia/commons/thumb/4/48/3-phase_flow.gif/357px-3-phase_flow.gif

Met een gebalanceerde last heb je dan ook eigenlijk geen nuldraad nodig (de nuldraad loopt van het ene middelpunt naar het andere). Een gebalanceerd apparaat zal geen stroom hebben lopen door de nuldraad.

Maar zoals je weet: de meeste stopcontacten zijn geen driefase-stopcontacten, maar één fase, met een nuldraad (bruin en blauw). Kortom: elk apparaat met een normale stekker dat je aansluit in huis belast maar één fase, en heb je dus een nuldraad nodig om de stroom terug te brengen naar het nulpunt (het midden van de ster in de bovenstaande animatie). Dan heb je dus wel daadwerkelijk een nuldraad nodig.

Het zou (in theorie) mogelijk kunnen zijn dat jij thuis twee fasen flink gebruikt en een derde nauwelijks gebruikt. Dat zou dan betekenen dat er via fasen 1 en 2 15A wordt afgenomen, terwijl je van fase 3 niets afneemt. Laten we de situatie nog knulliger maken en dan 230V*15A aan zonnepanelen aansluiten op fase 3. Dat betekent dat er in jouw meterkast 15A naar fasen 1 en 2 stroomt, en -15A naar fase 3. Dat betekent dus dat er een flinke stroom, groter dan de 16A van de zekering, moet worden gebalanceerd door de nuldraad. Dat wordt wel spannend met een 2,5mm² kabel zoals gebruikelijk is in een huisinstallatie.

LET OP: verkeerd begrepen van mijn kant. Zie: https://gathering.tweaker...message/73317954#73317954
...Wat alleen even vergeten is, is waar die grote stroom door de nuldraad precies loopt. Voor elke fase in een huisaansluiting geldt: wat erin gaat, moet er ook weer uit. Trek jij 15A op fase 1? Dan komt er in diezelfde kabel van fase 1 ook 15A terug via de nuldraad. Op een nuldraad van een enkele fase kan dus nooit meer stroom lopen dan wat de zekering toelaat. Pas in de meterkast, waar de drie fasen samen komen op de hoofdaansluiting, worden de nullen ook met elkaar gecombineerd en ontstaat een netto stroom die groter is dan 16A, maar dat gaat naar de hoofdaansluiting, en daarin wordt gebruik gemaakt van een dikke kabel dan 2,5mm² die die stroom prima kan hebben.

Geen huis in Nederland zal perfect gebalanceerd afnemen op elke fase, en ook genoeg huizen zullen terugleveren op één fase, en dat zal ook lang niet altijd de fase zijn die ook het meest gebruikt wordt. Als dit problemen zou leveren binnen huis, hadden we veel meer huisbranden gezien op het nieuws.

Dit is dus niet iets waar je je zorgen over hoeft te maken: Ja er gaat een grote stroom lopen door de nuldraad als je toevallig alles precies ongelukkig aansluit, maar wel pas in de hoofdaansluiting en die is daarvoor gemaakt. Dus geen gevaar. :)

Wel is het dus belangrijk (zie de link bovenaan deze post) dat je ervoor zorgt dat je geen apparaten die energie leveren en apparaten die energie afnemen aansluit op dezelfde zekering (groep). Een zekering dient ervoor om te voorkomen dat er meer stroom door een kabel gaat lopen dan wat is toegestaan. Een gegeven is dat er door 2,5mm² kabel maximaal 16A mag lopen. De zekering zit in de meterkast en alle verbruikers zitten na de zekering. Dat betekent dat er nooit meer dan 16A door een deel 2,5mm² kabel kan lopen, want die stroom moet uit de hoofdaansluiting in de meterkast komen en die loopt langs een 16A zekering. (Stel nou dat je in een huisinstallatie ergens besluit over te gaan op 1,5mm² waar maximaal 10A doorheen mag, moet je dus een zekering van 10A plaatsen daar waar je van 2,5mm² overgaat naar 1,5mm².)

Stel nou dat je per ongeluk je wasmachine en je droger op dezelfde groep aansluit, en ze trekken allebei 2300W (10A). Normaal gesproken schakelt dan de zekering uit, omdat er 20A door de draden gaat lopen. Maar als je je zonnepanelen die op dat moment 2200W leveren op dezelfde groep hebt aangesloten, dan gaat het mis, want er komt 10A van de zonnepanelen (prima), de resterende 10A aan stroom komt uit het net vanuit de meterkast (prima...?), maar waar deze twee stromen samenkomen ontstaat een stroomsterkte van 20A, en dat gaat voor fik zorgen in een 2,5mm² kabel.

[ Voor 15% gewijzigd door naarden 4ever op 01-11-2022 11:29 ]

Alle reacties


  • Pejdref
  • Registratie: November 2012
  • Laatst online: 09:10
Een PV installatie moet op een eigen groep zitten, combineren met de compressor kan dus niet.

  • GarBaGe
  • Registratie: December 1999
  • Laatst online: 09:13
Ik ben geen expert, maar volgens mij kan je een extra groepenkast in je garage plaatsen.
Soort van sub-kast.
Als je deze 3-fase maakt, kan je hier je compressor en je zonnepanelen op aansluiten, waarbij beide een eigen groep kunnen krijgen.

Ryzen9 5900X; 16GB DDR4-3200 ; RTX-4080S ; 7TB SSD


  • granitk7
  • Registratie: Augustus 2014
  • Laatst online: 06-12-2024
Pejdref schreef op donderdag 27 oktober 2022 @ 11:35:
Een PV installatie moet op een eigen groep zitten, combineren met de compressor kan dus niet.
Daarom wordt er vaak gebruik gemaakt van pv verdelers, zodat je bijvoorbeeld geen aparte kabels hoeft te trekken voor de PV installatie. Als het bijvoorbeeld een compressor was die geen krachtstroom aansluiting nodig heeft dan zou het geen probleem zijn geweest.
GarBaGe schreef op donderdag 27 oktober 2022 @ 11:36:
Ik ben geen expert, maar volgens mij kan je een extra groepenkast in je garage plaatsen.
Soort van sub-kast.
Als je deze 3-fase maakt, kan je hier je compressor en je zonnepanelen op aansluiten, waarbij beide een eigen groep kunnen krijgen.
Volgens mij zou dit ook moeten kunnen inderdaad, maar ik vraag me af of hier een schematische tekening/ aansluitschema voor is.

  • teacher
  • Registratie: September 2001
  • Laatst online: 08:00

teacher

Frontpage Admin / Global Moderator

Dysgaf!

Ja, kan; wel met een onderverdeler: nieuwe groepenkast, vanaf (in) die groepenkast weer je krachtstroomaansluiting en op een van de fases -even meten welke het laagste voltage heeft- je omvormer.

Wise enough to play the fool


  • granitk7
  • Registratie: Augustus 2014
  • Laatst online: 06-12-2024
teacher schreef op donderdag 27 oktober 2022 @ 11:52:
Ja, kan; wel met een onderverdeler: nieuwe groepenkast, vanaf (in) die groepenkast weer je krachtstroomaansluiting en op een van de fases -even meten welke het laagste voltage heeft- je omvormer.
Enig idee welke schakelaar/automaten daarvoor nodig zijn en hoe die zouden moeten worden aangesloten?

  • jordje
  • Registratie: April 2013
  • Laatst online: 08:25
Met zoiets, en dan de bestaande groep in huis vervangen door een 300mA 16A aardlekautomaat.

  • BrZ
  • Registratie: Maart 2000
  • Laatst online: 09:17

BrZ

Let er wel op dat je de nuldraad nogal vreemd kan belasten als je niet alle 3 de fase evenveel gebruikt.

Als je bv 16A vraagt op L1 en L2, en 16A terug levert op L3, gaat er 32A door de nuldraad heen. In jouw geval met een compressor zal dat geen problemen opleveren, maar hou er wel rekening mee.

  • Nielson
  • Registratie: Juni 2001
  • Laatst online: 08:59
BrZ schreef op donderdag 27 oktober 2022 @ 15:02:
Als je bv 16A vraagt op L1 en L2, en 16A terug levert op L3, gaat er 32A door de nuldraad heen.
Fases zijn 120° verschoven dus zou die 32A alsnog niet gelijktijdig zijn.

  • granitk7
  • Registratie: Augustus 2014
  • Laatst online: 06-12-2024
BrZ schreef op donderdag 27 oktober 2022 @ 15:02:
Let er wel op dat je de nuldraad nogal vreemd kan belasten als je niet alle 3 de fase evenveel gebruikt.

Als je bv 16A vraagt op L1 en L2, en 16A terug levert op L3, gaat er 32A door de nuldraad heen. In jouw geval met een compressor zal dat geen problemen opleveren, maar hou er wel rekening mee.
Nielson schreef op donderdag 27 oktober 2022 @ 15:15:
[...]
Fases zijn 120° verschoven dus zou die 32A alsnog niet gelijktijdig zijn.
Dat begrijp ik niet helemaal 😅. Wat zijn de risico's hiervan?

  • FL_
  • Registratie: Juni 2020
  • Laatst online: 19-11 12:35

FL_

Het risico van een te hoog amperage door de nulleider is dat deze uiteindelijk door gaat branden.

Hoe het exact met de faseverschijving in zijn werk gaat, dat antwoord ben ik je ook schuldig :)

  • Nielson
  • Registratie: Juni 2001
  • Laatst online: 08:59
granitk7 schreef op donderdag 27 oktober 2022 @ 15:18:
Dat begrijp ik niet helemaal 😅. Wat zijn de risico's hiervan?
Op elk moment loopt er door de faseverschuiving door de nul (bij ohmse belasting) niet meer stroom dan de max van één van de fases. 32A kan dus alleen als je één van de fases ook zover (over)belast.

Acties:
  • Beste antwoord

  • naarden 4ever
  • Registratie: Juni 2010
  • Laatst online: 18-11 20:02
Hier kun je lezen waarom je zonnepanelen altijd op een eigen groep moet aansluiten in de meterkast, en hoe je jouw idee met een tussenkast kunt realiseren:

https://voltasolar.nl/ken...en-aansluiten-meterkast/#
BrZ schreef op donderdag 27 oktober 2022 @ 15:02:
Let er wel op dat je de nuldraad nogal vreemd kan belasten als je niet alle 3 de fase evenveel gebruikt.

Als je bv 16A vraagt op L1 en L2, en 16A terug levert op L3, gaat er 32A door de nuldraad heen. In jouw geval met een compressor zal dat geen problemen opleveren, maar hou er wel rekening mee.
Ja; door de nuldraad richting het net. Niet door de nuldraad in de huisinstallatie. Er gaat 16A door de nuldraden van elk L1, L2 en L3, niet 32A.

In een huisinstallatie gaan naar de meeste stopcontacten een bruine draad en een blauwe draad (en de aardedraad maar die laat ik even buiten beschouwing want die doet verder niets relevants in dit voorbeeld). De bruine draad en blauwe draad komen allebei uit in de meterkast, waarin deze op een zekering automaat zijn aangesloten. De andere kant van deze zekering automaat gaat naar een aardlekbeveiliging, die op zijn beurt op een van de drie fasen is aangesloten van de hoofdaansluiting.

Het punt dat @BrZ maakt is dat er bij een ongebalanceerde last een netto stroom gaat lopen door de nuldraad. Bij een (gebalanceerd) apparaat op drie fasen zijn de drie fasen 120 graden van elkaar verspreid. Als je de compressor aanzet en de stroom zou meten in de tijd zul je zien dat de stromen elkaar opheffen: +L1 +L2 +L3 = 0. Wanneer L1 op de piek zit, zijn de andere twee fasen opgeteld precies dezelfde spanning omgekeerd:

Afbeeldingslocatie: https://upload.wikimedia.org/wikipedia/commons/thumb/c/cc/3_phase_AC_waveform.svg/220px-3_phase_AC_waveform.svg.png

Dit ziet er zo uit: (geanimeerd)
Afbeeldingslocatie: https://upload.wikimedia.org/wikipedia/commons/thumb/4/48/3-phase_flow.gif/357px-3-phase_flow.gif

Met een gebalanceerde last heb je dan ook eigenlijk geen nuldraad nodig (de nuldraad loopt van het ene middelpunt naar het andere). Een gebalanceerd apparaat zal geen stroom hebben lopen door de nuldraad.

Maar zoals je weet: de meeste stopcontacten zijn geen driefase-stopcontacten, maar één fase, met een nuldraad (bruin en blauw). Kortom: elk apparaat met een normale stekker dat je aansluit in huis belast maar één fase, en heb je dus een nuldraad nodig om de stroom terug te brengen naar het nulpunt (het midden van de ster in de bovenstaande animatie). Dan heb je dus wel daadwerkelijk een nuldraad nodig.

Het zou (in theorie) mogelijk kunnen zijn dat jij thuis twee fasen flink gebruikt en een derde nauwelijks gebruikt. Dat zou dan betekenen dat er via fasen 1 en 2 15A wordt afgenomen, terwijl je van fase 3 niets afneemt. Laten we de situatie nog knulliger maken en dan 230V*15A aan zonnepanelen aansluiten op fase 3. Dat betekent dat er in jouw meterkast 15A naar fasen 1 en 2 stroomt, en -15A naar fase 3. Dat betekent dus dat er een flinke stroom, groter dan de 16A van de zekering, moet worden gebalanceerd door de nuldraad. Dat wordt wel spannend met een 2,5mm² kabel zoals gebruikelijk is in een huisinstallatie.

LET OP: verkeerd begrepen van mijn kant. Zie: https://gathering.tweaker...message/73317954#73317954
...Wat alleen even vergeten is, is waar die grote stroom door de nuldraad precies loopt. Voor elke fase in een huisaansluiting geldt: wat erin gaat, moet er ook weer uit. Trek jij 15A op fase 1? Dan komt er in diezelfde kabel van fase 1 ook 15A terug via de nuldraad. Op een nuldraad van een enkele fase kan dus nooit meer stroom lopen dan wat de zekering toelaat. Pas in de meterkast, waar de drie fasen samen komen op de hoofdaansluiting, worden de nullen ook met elkaar gecombineerd en ontstaat een netto stroom die groter is dan 16A, maar dat gaat naar de hoofdaansluiting, en daarin wordt gebruik gemaakt van een dikke kabel dan 2,5mm² die die stroom prima kan hebben.

Geen huis in Nederland zal perfect gebalanceerd afnemen op elke fase, en ook genoeg huizen zullen terugleveren op één fase, en dat zal ook lang niet altijd de fase zijn die ook het meest gebruikt wordt. Als dit problemen zou leveren binnen huis, hadden we veel meer huisbranden gezien op het nieuws.

Dit is dus niet iets waar je je zorgen over hoeft te maken: Ja er gaat een grote stroom lopen door de nuldraad als je toevallig alles precies ongelukkig aansluit, maar wel pas in de hoofdaansluiting en die is daarvoor gemaakt. Dus geen gevaar. :)

Wel is het dus belangrijk (zie de link bovenaan deze post) dat je ervoor zorgt dat je geen apparaten die energie leveren en apparaten die energie afnemen aansluit op dezelfde zekering (groep). Een zekering dient ervoor om te voorkomen dat er meer stroom door een kabel gaat lopen dan wat is toegestaan. Een gegeven is dat er door 2,5mm² kabel maximaal 16A mag lopen. De zekering zit in de meterkast en alle verbruikers zitten na de zekering. Dat betekent dat er nooit meer dan 16A door een deel 2,5mm² kabel kan lopen, want die stroom moet uit de hoofdaansluiting in de meterkast komen en die loopt langs een 16A zekering. (Stel nou dat je in een huisinstallatie ergens besluit over te gaan op 1,5mm² waar maximaal 10A doorheen mag, moet je dus een zekering van 10A plaatsen daar waar je van 2,5mm² overgaat naar 1,5mm².)

Stel nou dat je per ongeluk je wasmachine en je droger op dezelfde groep aansluit, en ze trekken allebei 2300W (10A). Normaal gesproken schakelt dan de zekering uit, omdat er 20A door de draden gaat lopen. Maar als je je zonnepanelen die op dat moment 2200W leveren op dezelfde groep hebt aangesloten, dan gaat het mis, want er komt 10A van de zonnepanelen (prima), de resterende 10A aan stroom komt uit het net vanuit de meterkast (prima...?), maar waar deze twee stromen samenkomen ontstaat een stroomsterkte van 20A, en dat gaat voor fik zorgen in een 2,5mm² kabel.

[ Voor 15% gewijzigd door naarden 4ever op 01-11-2022 11:29 ]


  • tweakduke
  • Registratie: December 2001
  • Laatst online: 07:59

tweakduke

Moderator General Chat / Wonen & Mobiliteit
Dit hoort in DEI. Ik verplaats het topic daarheen :)

Tweakers Discord


  • jordje
  • Registratie: April 2013
  • Laatst online: 08:25
naarden 4ever schreef op donderdag 27 oktober 2022 @ 16:29:
...Wat alleen even vergeten is, is waar die grote stroom door de nuldraad precies loopt. Voor elke fase in een huisaansluiting geldt: wat erin gaat, moet er ook weer uit. Trek jij 15A op fase 1? Dan komt er in diezelfde kabel van fase 1 ook 15A terug via de nuldraad. Op een nuldraad van een enkele fase kan dus nooit meer stroom lopen dan wat de zekering toelaat. Pas in de meterkast, waar de drie fasen samen komen op de hoofdaansluiting, worden de nullen ook met elkaar gecombineerd en ontstaat een netto stroom die groter is dan 16A, maar dat gaat naar de hoofdaansluiting, en daarin wordt gebruik gemaakt van een dikke kabel dan 2,5mm² die die stroom prima kan hebben.
Behalve dus als je zoals TS gebruik gaat maken van een onderverdeler die is aangesloten met 5x2,5mm². Hoewel het in dit geval geen probleem geeft omdat de enige andere verbruiker een 3 fase compressor is. Zodra er een 1P+N groep bij wordt geplaatst valt het aan te bevelen deze op dezelfde fase als de zonnepanelen aan te sluiten.

Alternatief is om ook de nul te beveiligen met een 4P (aardlek)automaat.

[ Voor 47% gewijzigd door jordje op 28-10-2022 10:38 ]


  • ocdaan
  • Registratie: Augustus 2001
  • Laatst online: 14-11 13:41

ocdaan

Niet zo zeuren jongens!

naarden 4ever schreef op donderdag 27 oktober 2022 @ 16:29:

Stel nou dat je per ongeluk je wasmachine en je droger op dezelfde groep aansluit, en ze trekken allebei 2300W (10A). Normaal gesproken schakelt dan de zekering uit, omdat er 20A door de draden gaat lopen. Maar als je je zonnepanelen die op dat moment 2200W leveren op dezelfde groep hebt aangesloten, dan gaat het mis, want er komt 10A van de zonnepanelen (prima), de resterende 10A aan stroom komt uit het net vanuit de meterkast (prima...?), maar waar deze twee stromen samenkomen ontstaat een stroomsterkte van 20A, en dat gaat voor fik zorgen in een 2,5mm² kabel.
En als in deze situatie gebruik wordt gemaakt van een (16A) PV verdeler? De draden richting de wasmachine en droger zijn dan afgezekerd op 16A en de draden naar de omvormer ook. Waar ontstaat dan die samenkomst van 20A? Dat snap ik niet helemaal.

(bedankt naarden 4ever) :)

  • naarden 4ever
  • Registratie: Juni 2010
  • Laatst online: 18-11 20:02
jordje schreef op vrijdag 28 oktober 2022 @ 10:37:
[...]


Behalve dus als je zoals TS gebruik gaat maken van een onderverdeler die is aangesloten met 5x2,5mm². Hoewel het in dit geval geen probleem geeft omdat de enige andere verbruiker een 3 fase compressor is. Zodra er een 1P+N groep bij wordt geplaatst valt het aan te bevelen deze op dezelfde fase als de zonnepanelen aan te sluiten.

Alternatief is om ook de nul te beveiligen met een 4P (aardlek)automaat.
Nee, zelfs dan is dat niet mogelijk:

Afbeeldingslocatie: https://tweakers.net/i/ipvJdAWQJgjQAroI-t_H1JUaSdU=/800x/filters:strip_exif()/f/image/YrP7FA0dV8gYus65MDtQzJB7.png?f=fotoalbum_large

Afbeeldingslocatie: https://tweakers.net/i/kpyoO92Na01PG_g4VX6mVpaV5WY=/x800/filters:strip_exif()/f/image/crfv1ukO05TaZ2RNqNt1GlJU.png?f=fotoalbum_large

In geen van de nullijnen loopt een stroom groter dan 16A.
ocdaan schreef op vrijdag 28 oktober 2022 @ 11:30:
[...]


En als in deze situatie gebruik wordt gemaakt van een (16A) PV verdeler? De draden richting de wasmachine en droger zijn dan afgezekerd op 16A en de draden naar de omvormer ook. Waar ontstaat dan die samenkomst van 20A? Dat snap ik niet helemaal.
Als je die PV-verdeler plaatst achter de zekering van de groep in de meterkast, dan kan het mis gaan:
Afbeeldingslocatie: https://voltasolar.nl/wp-content/uploads/Omvormer-op-eigen-groep_wasmachine.webp

Je moet dus dan een extra zekering aanbrengen in het circuit waar de twee stromen samenkomen, zoals dit:

Afbeeldingslocatie: https://voltasolar.nl/wp-content/uploads/Omvormer-op-eigen-groep.webp

Op deze manier is de bekabeling richting de wasmachine weer gezekerd op 16A en kan het niet fout gaan.

  • jordje
  • Registratie: April 2013
  • Laatst online: 08:25
naarden 4ever schreef op vrijdag 28 oktober 2022 @ 13:40:
[...]


Nee, zelfs dan is dat niet mogelijk:

[Afbeelding]

[Afbeelding]

In geen van de nullijnen loopt een stroom groter dan 16A.


[...]
Nvm. ik keek verkeerd.

[ Voor 12% gewijzigd door jordje op 28-10-2022 13:49 ]


  • granitk7
  • Registratie: Augustus 2014
  • Laatst online: 06-12-2024
Bedankt voor de uitgebreide antwoorden. Ik weet waar ik mee aan de slag kan!

  • Xander
  • Registratie: Oktober 2002
  • Laatst online: 06:59
naarden 4ever schreef op vrijdag 28 oktober 2022 @ 13:40:
[...]


Nee, zelfs dan is dat niet mogelijk
Natuurlijk is dat wel mogelijk. Waarom zou dit:
naarden 4ever schreef op donderdag 27 oktober 2022 @ 16:29:
Het zou (in theorie) mogelijk kunnen zijn dat jij thuis twee fasen flink gebruikt en een derde nauwelijks gebruikt. Dat zou dan betekenen dat er via fasen 1 en 2 15A wordt afgenomen, terwijl je van fase 3 niets afneemt. Laten we de situatie nog knulliger maken en dan 230V*15A aan zonnepanelen aansluiten op fase 3. Dat betekent dat er in jouw meterkast 15A naar fasen 1 en 2 stroomt, en -15A naar fase 3. Dat betekent dus dat er een flinke stroom, groter dan de 16A van de zekering, moet worden gebalanceerd door de nuldraad.
Niet optreden als je hetzelfde doet op een onderverdeler? :? Dus een 3-fasen onderverdeelkast met 3x 1-fase groepen, 2x afname en 1x teruglevering. Wat maakt die onderverdeler anders dan de hoofdverdeler? :?

Waarom je simulatie niet doet wat ik ervan verwacht snap ik ook even niet. :+ Blihi heeft er eerder een gemaakt die dat wel doet: Blihi in "Het grote topic voor Elektra huisinstallaties - Deel 1"

De rode lijn in jouw onderste grafiek zou toch een optelling van groen, lichtblauw en donkerblauw moeten zijn? Hoe kan de piek dan amper hoger zijn dan donkerblauw terwijl groen en lichtblauw nog niet bepaald nul zijn?

Voor @granitk7 natuurlijk niet relevant zolang de enige gebruiker een 3-fasen compressor is.

[ Voor 10% gewijzigd door Xander op 28-10-2022 15:04 ]

PC specs!---Pulse mee voor GoT!
[22:49:37] <@Remy> ik wil een opblaasbare dSLR :+


  • jordje
  • Registratie: April 2013
  • Laatst online: 08:25
Xander schreef op vrijdag 28 oktober 2022 @ 14:57:
[...]
Waarom je simulatie niet doet wat ik ervan verwacht snap ik ook even niet. :+ Blihi heeft er eerder een gemaakt die dat wel doet: Blihi in "Het grote topic voor Elektra huisinstallaties - Deel 1"

De rode lijn in jouw onderste grafiek zou toch een optelling van groen, lichtblauw en donkerblauw moeten zijn? Hoe kan de piek dan amper hoger zijn dan donkerblauw terwijl groen en lichtblauw nog niet bepaald nul zijn?
Ik begon ook al aan mezelf te twijfelen, maar volgens mij komt het omdat de afnemer (een weerstand van 1000 Ohm) de stroom limiteert, terwijl in werkelijkheid de hoofdaansluiting een 'onbeperkte' afnemer is.

  • naarden 4ever
  • Registratie: Juni 2010
  • Laatst online: 18-11 20:02
Xander schreef op vrijdag 28 oktober 2022 @ 14:57:
[...]

Waarom je simulatie niet doet wat ik ervan verwacht snap ik ook even niet. :+ Blihi heeft er eerder een gemaakt die dat wel doet: Blihi in "Het grote topic voor Elektra huisinstallaties - Deel 1"
Ik inmiddels wel, omdat ik verkeerd heb getekend... :F

Afbeeldingslocatie: https://tweakers.net/i/-zHoCnUr2D8QkQWtgm6U-6XXJdI=/full-fit-in/4000x4000/filters:no_upscale():fill(white):strip_exif()/f/image/vQoCC1aazksS35DqCmwC9uN9.png?f=user_large

Afbeeldingslocatie: https://tweakers.net/i/U4k9mLCv_VHKB5NPScVFpbSd1ys=/800x/filters:strip_exif()/f/image/CbmDxBcSN9n4amZB9lLBBbJ6.png?f=fotoalbum_large

Dus hieruit kan worden geconcludeerd: Het is verstandig om een éénfase omvormer aan te sluiten in de meterkast met de hoofdaansluiting. Bij een ongelijke last op de drie fasen kan er inderdaad een stroom groter dan de 16A waarvoor de draad geschikt is over de nuldraad gaan lopen die vanuit de meterkast naar de verdeelkast in de schuur loopt. Dit is geen probleem zolang de drie fasen gebalanceerd belast worden:

Afbeeldingslocatie: https://tweakers.net/i/8veUy6VBY1xsljRn4P5tYdR9zIE=/full-fit-in/4000x4000/filters:no_upscale():fill(white):strip_exif()/f/image/jxe6eDED3QRsvvrm8NEGNZtW.png?f=user_large

Afbeeldingslocatie: https://tweakers.net/i/JpV6_jzcsACb3qrvREkXlKPPyaI=/800x/filters:strip_exif()/f/image/8egawuZqKqWPp0LJBj15veWb.png?f=fotoalbum_large

Ter bescherming kan er een zekering worden geplaatst op de nuldraad (edit: zoals hieronder aangegeven: die dit niet met alleen een zekering op de nuldraad. Gebruik een 4P-zekering waar je de inkomende draad in je garage op aansluit en schakel de rest daarachter). Dat is geen overbodige luxe omdat iemand die na jou met de installatie aan de slag gaat niet op de hoogte is van deze voorwaarde en het bijbehorende risico.
jordje schreef op vrijdag 28 oktober 2022 @ 19:03:
[...]


Ik begon ook al aan mezelf te twijfelen, maar volgens mij komt het omdat de afnemer (een weerstand van 1000 Ohm) de stroom limiteert, terwijl in werkelijkheid de hoofdaansluiting een 'onbeperkte' afnemer is.
Een spanningsbron (of in dit verhaal: de aansluiting in de meterkast) bepaalt de spanning die staat, maar is in het circuit equivalent aan een kortsluiting. Je zou dus (eenvoudiger voorbeeld) een werkend circuit kunnen vormen met een omgekeerd aangesloten batterij. Het enige dat een spanningsbron zoals een batterij bepaalt, is dat er een spanningsverschil bestaat van +1,5V (voor Alkaline AA-batterijen bijvoorbeeld) op de plus ten opzichte van de min. Als je dus drie batterijen in serie zet, maar de middelste omdraait, houd je gewoon een geldige spanningsbron van +1,5V over. Of de batterij het leuk vindt, is een ander verhaal. :P

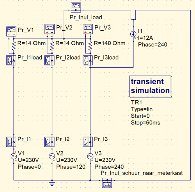
Hoeveel stroom er uiteindelijk gaat lopen, wordt bepaald door de belasting die je op de spanningsbron aansluit. Als jij een 1 Ohm weerstand op een 1,5V batterij aansluit, gaat er (uitgaande dat de batterij dat kan natuurlijk) U = I * R -> 1,5A stroom lopen.

De weerstand is in het bovenstaand voorbeeld 140 Ohm. Dat betekent dat er bij de piekspanning van 230V:
I = U/R = 230/140 = 1,64A door de weerstand loopt. En dat gebeurt ook: de roze stippellijn gaat, in fase met L3, van -1,64 naar +1,64A.

De zonnepanelen (gemodelleerd als stroombron) forceren een bepaalde stroom in een bepaalde richting binnen het circuit. In deze schakeling forceert zij een stroom van 12A (in fase met L3) van de nuldraad in de garage naar L3. Die stroom van 12A gaat lopen, no matter what. Omdat er maar 1,64A door de weerstand gaat (de 230V is immers bepaald door de spanningsbron = het net), moet de rest terug de spanningsbron in. Kortom: dat wordt teruggeleverd aan het net. Op het moment dat de spanning op de piek zit, loopt er ook een piekstroom, maar niet vanuit het net de meterkast in, maar juist vanuit de meterkast het net in. Dat zie je ook terug in de grafiek: Waar de fasen waarop stroom wordt afgenomen (groen en cyaan, fase 1 en 2) de stroomsterkte in fase loopt met de spanning, loopt die bij fase 3 juist precies omgekeerd.

[ Voor 37% gewijzigd door naarden 4ever op 01-11-2022 11:32 ]


  • Xander
  • Registratie: Oktober 2002
  • Laatst online: 06:59
naarden 4ever schreef op dinsdag 1 november 2022 @ 10:47:
[...]


Ik inmiddels wel, omdat ik verkeerd heb getekend... :F
(y) Blij dat we weer op één lijn zitten. ;)

Ik was er eerlijk gezegd niet aan toegekomen om de schema's te bestuderen, maar de grafieken die je er nu uittovert zien er een stuk logischer uit. :)
Ter bescherming kan er een zekering worden geplaatst op de nuldraad. Dat is geen overbodige luxe omdat iemand die na jou met de installatie aan de slag gaat niet op de hoogte is van deze voorwaarde en het bijbehorende risico.
Voor de volledigheid: Dit kan natuurlijk uitsluitend met een 4-polige installatieautomaat.

"Een zekering plaatsen op de nuldraad" klinkt alsof je er ook een smeltpatroon o.i.d. tussen zou kunnen zetten, maar een beveiliging welke alleen de nuldraad onderbreekt is natuurlijk een heel erg slecht idee.

PC specs!---Pulse mee voor GoT!
[22:49:37] <@Remy> ik wil een opblaasbare dSLR :+


  • jordje
  • Registratie: April 2013
  • Laatst online: 08:25
@naarden 4ever Kortom, wat anderen ook al hebben aangegeven.
Ik waardeer oprecht de moeite die je in je posts steekt, maar vanwege de ellenlange verhalen met irrelevante informatie raakt iedereen in de war. Daarom staat er nu een post als beste antwoord met +6 moderatie terwijl deze eigenlijk verkeerd en wellicht gevaarlijk advies geeft.
granitk7 schreef op vrijdag 28 oktober 2022 @ 14:37:
Bedankt voor de uitgebreide antwoorden. Ik weet waar ik mee aan de slag kan!
Voor de zekerheid ook de nuldraad naar de schuur beveiligen tegen overbelasting, bijvoorbeeld door een 4P automaat.

  • naarden 4ever
  • Registratie: Juni 2010
  • Laatst online: 18-11 20:02
Xander schreef op dinsdag 1 november 2022 @ 11:25:
[...]

Voor de volledigheid: Dit kan natuurlijk uitsluitend met een 4-polige installatieautomaat.

"Een zekering plaatsen op de nuldraad" klinkt alsof je er ook een smeltpatroon o.i.d. tussen zou kunnen zetten, maar een beveiliging welke alleen de nuldraad onderbreekt is natuurlijk een heel erg slecht idee.
Goede toevoeging, ik heb het erbij gezet.

  • naarden 4ever
  • Registratie: Juni 2010
  • Laatst online: 18-11 20:02
jordje schreef op dinsdag 1 november 2022 @ 11:26:
@naarden 4ever Kortom, wat anderen ook al hebben aangegeven.
Ik waardeer oprecht de moeite die je in je posts steekt, maar vanwege de ellenlange verhalen met irrelevante informatie raakt iedereen in de war. Daarom staat er nu een post als beste antwoord met +6 moderatie terwijl deze eigenlijk verkeerd en wellicht gevaarlijk advies geeft.


[...]

Voor de zekerheid ook de nuldraad naar de schuur beveiligen tegen overbelasting, bijvoorbeeld door een 4P automaat.
Ik heb de gemarkeerde post aangepast met een verwijzing naar mijn laatste bijdrage. Ik ben het met je eens dat het niet fraai is om de gemarkeerde post te laten staan met foutieve informatie.
Pagina: 1