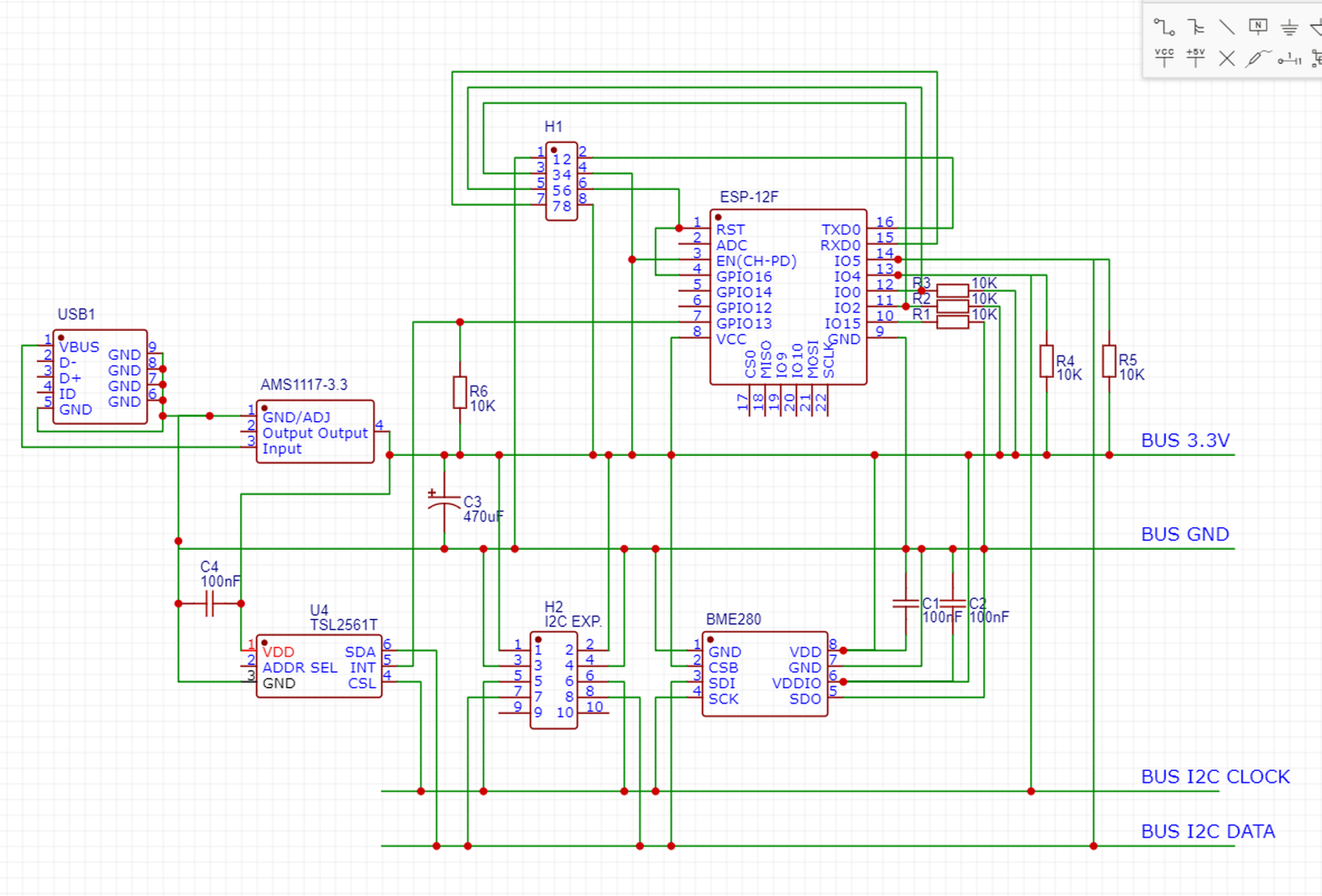
Een tijdje terug heb ik bij JLCPCB een PCB'tje laten maken. Daar heb ik zelf de benodigde componenten op geplaatst. Afgelopen weekend heb ik al mijn spaarzame vrije tijd bij elkaar geschraapt om een nieuw projectje op te pakken: een geassembleerde SMT-PCB; een ESP8266-based sensor met BME280 (temp/vocht/druk), TSL2561 (lux) en twee rijen headerpins voor externe I2C-sensoren:
:fill(white):strip_exif()/f/image/IJNtguZC4M5yZBs4nt0odSk0.png?f=user_large)
Het schema is gemaakt met EasyEDA, die voor de losse componenten de catalogus van LCSC omvat. Alle gebruikte componenten zijn daar leverbaar. Alle gebruikte componenten zijn ook SMT-componenten. Nu zou je denken dat geldt EasyEDA + LCSC = JLCPCB, maar... Ik heb de PCB en de BOM geupload en eigenlijk kan JLCPCB alleen de weerstanden en condensatoren leveren
JLCPCB heeft bijvoorbeeld wel een ESP8266, maar dat is alleen de kale chip van een halve vierkante centimeter zonder de omliggende componenten van een ESP12F.
JLCPCB doet verder niet aan het zelf aanleveren van componenten. En los daarvan: bij LCSC zelf gelden minimale afnamehoeveelheden van soms wel 50 stuks per onderdeel
Ik heb nog een poging gedaan bij PCBWay.com, maar daar werkt het quote-systeem met handmatige tussenkomst. Dat lijkt me niet handig: moet je voor elke wijziging weer wachten...
* Thijsmans vraagt zich af: waar bestelt de Tweaker zijn bestukte PCB's?
:fill(white):strip_exif()/f/image/IJNtguZC4M5yZBs4nt0odSk0.png?f=user_large)
Het schema is gemaakt met EasyEDA, die voor de losse componenten de catalogus van LCSC omvat. Alle gebruikte componenten zijn daar leverbaar. Alle gebruikte componenten zijn ook SMT-componenten. Nu zou je denken dat geldt EasyEDA + LCSC = JLCPCB, maar... Ik heb de PCB en de BOM geupload en eigenlijk kan JLCPCB alleen de weerstanden en condensatoren leveren
JLCPCB doet verder niet aan het zelf aanleveren van componenten. En los daarvan: bij LCSC zelf gelden minimale afnamehoeveelheden van soms wel 50 stuks per onderdeel
* Thijsmans vraagt zich af: waar bestelt de Tweaker zijn bestukte PCB's?
Privacy-adepten vinden op AVGtekst.nl de Nederlandse AVG-tekst voorzien van uitspraken en besluiten.