Ik wil een eigen hat voor de raspberry pi gaan ontwerpen, en daarbij wil ik ook de stroomvoorziening voor de pi via de GPIO pinnen laten lopen. Nu ga ik het bordje maken met dc connector aangezien ik hier de adapters voor heb liggen (En ook de female connectors voor op een pcb). Nu zit ik echter met het probleem dat ik thuis adapters heb liggen van 5v, maar ook van 12v met exact dezelfde connectors. Nu zal ik dit zelf altijd controleren, maar ik zie het al gebeuren dat iemand per ongeluk een 12v adapter erin steekt.
Nu wil ik voorkomen dat op deze manier de pi wordt opgeblazen. Sowieso ga ik een zekering op het bordje duwen die max 3A doorlaat, maar nu wil ik dus ook gaan beveiligen tegen overvoltage, maar hoe precies ben ik nog niet helemaal over uit.
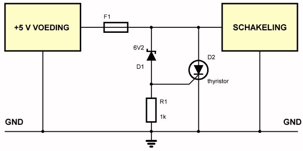
De simpelste oplossing die ik tot nu toe gevonden heb is een circuit zoals deze:
Echter zit ik hierbij met de keuze voor transistor Q1. Tenslotte moet hier maximaal 3A doorheen kunnen gaan (voor langere tijd) zonder echt heet te worden, en met een zo klein mogelijke voltage drop.
Verder heb ik ook een crowbar circuit gevonden welke de zekering door laat branden als het voltage te hoog wordt, maar die lijkt me ingewikkelder. (Deze lijkt wel het voordeel te hebben dat hij geen voltage drop geeft/warmte produceert zolang het voltage onder de gewenste grens blijft)
Iemand die hier betere insights in heeft?
Nu wil ik voorkomen dat op deze manier de pi wordt opgeblazen. Sowieso ga ik een zekering op het bordje duwen die max 3A doorlaat, maar nu wil ik dus ook gaan beveiligen tegen overvoltage, maar hoe precies ben ik nog niet helemaal over uit.
De simpelste oplossing die ik tot nu toe gevonden heb is een circuit zoals deze:

Echter zit ik hierbij met de keuze voor transistor Q1. Tenslotte moet hier maximaal 3A doorheen kunnen gaan (voor langere tijd) zonder echt heet te worden, en met een zo klein mogelijke voltage drop.
Verder heb ik ook een crowbar circuit gevonden welke de zekering door laat branden als het voltage te hoog wordt, maar die lijkt me ingewikkelder. (Deze lijkt wel het voordeel te hebben dat hij geen voltage drop geeft/warmte produceert zolang het voltage onder de gewenste grens blijft)
Iemand die hier betere insights in heeft?
