Hoi allemaal,
Ik ben op zoek naar een kabeltje dat ik vanaf 2 apparaten geluid kan afspelen en opnemen naar 1 paar koptelefoons.

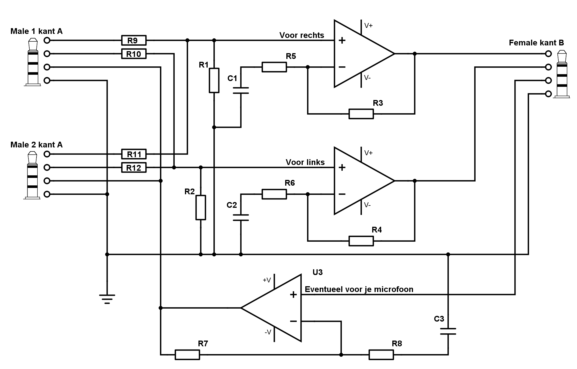
Een soort kabeltje als deze maar dan met 4 conductors, als ik het goed begrijp.
Na zelf rondzoeken ben ik tot nergens gekomen en ik vraag me af of een kabeltje als dit wel zou werken,
Met vriendelijke groet,
David
Ik ben op zoek naar een kabeltje dat ik vanaf 2 apparaten geluid kan afspelen en opnemen naar 1 paar koptelefoons.

Een soort kabeltje als deze maar dan met 4 conductors, als ik het goed begrijp.
Na zelf rondzoeken ben ik tot nergens gekomen en ik vraag me af of een kabeltje als dit wel zou werken,
Met vriendelijke groet,
David
male
