Airco Webinterface
Het project
De bedoeling is om het bedieningspaneel van mijn aldi mobiele airconditioner volledig toegangkelijk te maken via en webinterface.Dus via de webinterface de ingestelde temperatuur aflezen en aanpassen, het ding aan/uit zetten, kijken of de waterbak vol is, etcetera.
Historie
Sinds enige tijs heb ik op mijn slaapkamer een mobiele airco staan, welke in verhitte tijden zorgt dat ik ook kan slapen. Al vanaf dat we het ding hebben stoor ik me eraan dat het ding 0 externe bedieningsmogelijkheden heeft, op een simpele ir-remote na.De airco heeft ook een waterbak (op zolder is geen afvoer), deze raakt vrij snel vol (duurt ~2 uur ofzo) Maar als deze vol is gaat de koeling van de airco uit, en gaat er een rood lampje knipperen. En aangezien ik geen hele dagen op zolder verblijf is dat toch lastig, want dan kom ik er wel eens uren later achter van 'he. die bak is vol' en moet ik alsnog in een veel te hete kamer slapen
Wat is nu de 'planning'
- Uitvinden hoe het bedieningspaneel in elkaar zit (done).
- Een attiny zover krijgen dat hij het hele bedieningspaneel kan uitlezen en via serieel naar een pc kan versturen.
- Deze attiny ook de knoppen laten uitlezen/besturen.
- De webinterface maken op een computer via seriele verbinding met de attiny.
- De attiny een SPI ethernet chip geven (het kan zijn dat het dan een atmega wordt)
- De hele webinterface in de atmel bouwen zodat ik een airco met een netwerkaansluiting krijg.
Stap 1: Uitvinden hoe het bedieningspaneel in elkaar zt.
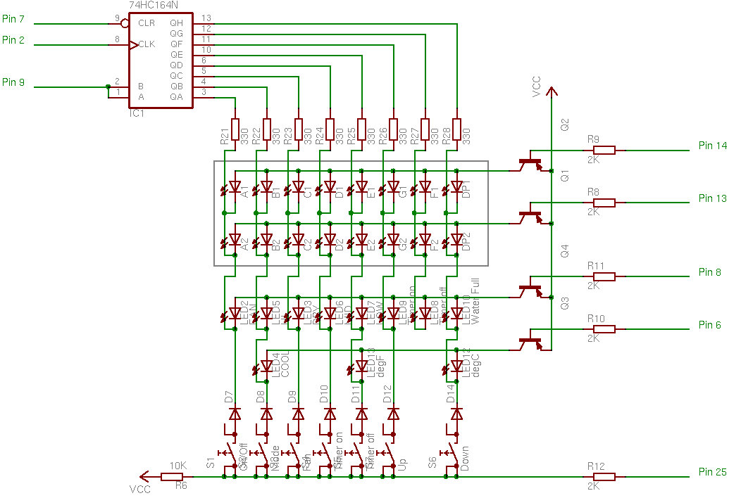
Na een hoop meetwerk ben ik erachter hoe het bedieningspaneel in elkaar zit.Alle ledjes, het display en de knoppen zitten multiplexed in 1 groot raster.
In totaal gaan er 8 draden naar de ingebouwde microcontroller.
3 gaan er naar een 74hc164 (een standaard serieel in, parralel uit shiftregister)
4 gaan er naar pnp transistors die 8 leds schakelen
1 gaat er naar de 7 knoppen.

Die pinnen die staan aangegeven gaan naar een onboard motorola 68hc-based mircocontroller welke alle functies van de airconditioner regelt.